Master Fancy Folded Napkins for Stunning Table Settings
Introduction
Elevating a dining experience begins with the details, and nothing sets the stage quite like beautifully folded napkins. Mastering the art of napkin folding enhances the visual appeal of a table setting and showcases a host's attention to elegance and style. With a plethora of techniques available - from basic creases to intricate designs - how does one navigate this creative landscape to achieve stunning results?
This guide will explore essential folds, quality materials, and advanced techniques that transform ordinary napkins into captivating centerpieces. Research shows that a well-set table can significantly enhance the dining experience, making every meal memorable. Whether you're an event planner or simply looking to impress your guests, understanding the nuances of napkin folding is crucial.
Join us as we delve into the world of napkin artistry, ensuring that your next gathering leaves a lasting impression.
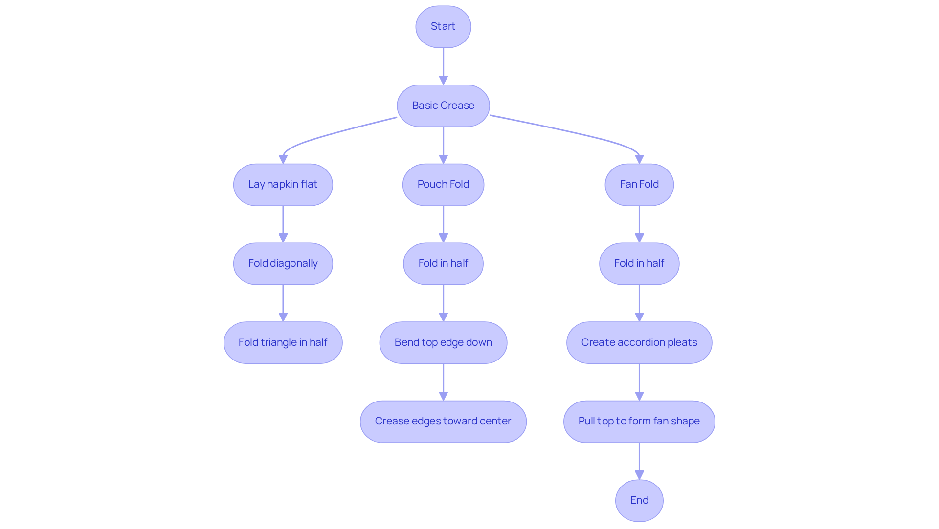
Learn Basic Napkin Folds
Start with a square cloth, ideally measuring 17" x 17" or larger for more intricate designs. Master these three foundational folds:
-
Basic Crease: Lay the napkin flat and fold it diagonally to create a triangle. Fold the triangle in half again. This simple crease can be elegantly positioned on plates or alongside them, especially when using fancy folded napkins to provide a clean and polished appearance.
-
Pouch Fold: Begin by folding the cloth in half to create a rectangle. Next, bend the top edge down about one-third of the way. Turn the cloth over and crease the edges toward the center, tucking them in to create a pocket. This fold of fancy folded napkins is perfect for holding utensils or a menu card, which enhances utility in your setting.
-
Fan Fold: With the napkin flat, fold it in half and create accordion pleats along the open edge, each about an inch wide. Once pleated, hold the base and pull the top to form a fan shape. This fold adds a decorative touch to any arrangement featuring fancy folded napkins.
Practicing these creases will boost your confidence and prepare you for more advanced techniques. For instance, the 'Curved Knot' demonstrates how a subtle curve in a knotted cloth can enhance the visual appeal of a setting, while the 'Bohemian Inspiration' illustrates how a frayed linen cloth can add texture without detracting from centerpieces. Mastering these basic folds not only elevates your table design but also enables the use of fancy folded napkins for creative presentations that leave a lasting impression.

Choose Quality Napkins and Tools
When selecting napkins, consider these essential factors:
-
Material: Opt for high-quality fabrics like cotton, linen, or polyester blends. For formal occasions, using fancy folded napkins made of linen or cotton provides an elegant touch, while polyester offers durability and ease of maintenance. Research shows that 75% of consumers associate fabric materials with enhanced food quality, making your choice of material crucial for the overall aesthetic.
-
Size: Choose cloths measuring at least 17" x 17" for most folds. Larger cloths allow for intricate designs and improved presentation, making them ideal for formal settings where fancy folded napkins and attention to detail are paramount. Standard sizes for formal dining include dinner napkins, typically measuring 18" x 20".
-
Color and Pattern: Select colors that complement your table decor. Solid colors provide versatility, while patterns can introduce visual interest. Seasonal themes or event-specific colors can enhance the ambiance, with traditional hues like white or ivory preferred for weddings and corporate gatherings.
-
Instruments: While most creases can be executed by hand, having a few instruments can elevate your results. Napkin rings add sophistication, and a pressing iron ensures sharp creases. A clean, flat workspace is essential for achieving the best presentation. Thoughtful decisions in linen selection, such as incorporating fancy folded napkins, resonate with guests, showcasing your commitment to quality and elegance.

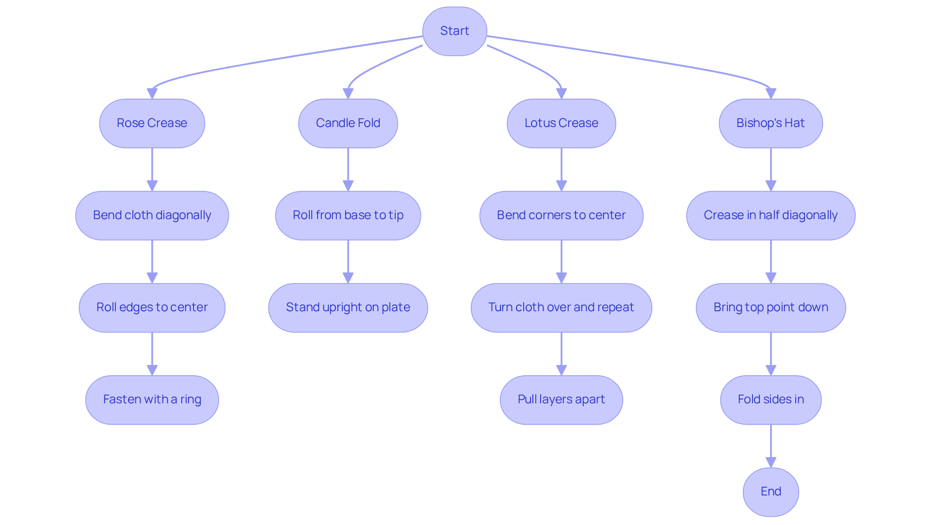
Explore Advanced Folding Techniques
Once you're comfortable with basic folds, elevate your table settings with these advanced techniques:
-
Rose Crease: Start with a square cloth. Bend it in half diagonally, then roll the edges towards the center to create a rose shape. Fasten it with a ring for a stunning centerpiece that adds a touch of elegance.
-
Candle Fold: Shape the cloth in half diagonally and roll it from the base to the tip. Stand it upright on the plate to mimic a candle, introducing height and sophistication to your table.
-
Lotus Crease: Begin with a flat cloth. Bend the corners towards the center, then turn the cloth over and repeat. Gently pull the layers apart to create a blooming effect, making this intricate fold ideal for formal occasions.
-
Bishop's Hat: Crease the napkin in half diagonally, then bring the top point down to the base. Fold the sides in to create a triangular shape. This visually striking crease is ideal for elegant occasions, adding a royal touch to your setting.
These imaginative designs, such as fancy folded napkins, not only enhance the visual charm of your setting but also serve as conversation starters, making them popular among event experts. As one expert noted, "Napkins are usually the first items guests at a gathering see and touch," underscoring their significance in setting the tone for any event.

Incorporate Napkin Folds into Table Settings
To effectively incorporate your napkin folds into table settings, consider these strategies:
-
Placement: Decide whether to position cloths on the plates, beside them, or within rings. The arrangement should complement the overall table layout and reflect the event's nature.
-
Layering: Enhance visual interest by stacking various fabric arrangements. For instance, place a folded cloth atop a charger plate or combine different colors and textures for a striking effect. This technique not only adds dimension but also aligns with the growing trend of sustainable tableware, where layered designs create a more inviting atmosphere.
-
Thematic Consistency: Ensure your tablecloth arrangements resonate with the event's theme. For rustic weddings, opt for natural fabrics like burlap, while formal dinners may benefit from the sophistication of satin or linen. This alignment can significantly affect the perceived hospitality of the event; research shows that 68% of homeowners believe details influence guest experiences.
-
Personal Touches: Incorporate personalized elements such as place cards or small favors hidden within the napkin layers. This thoughtful addition not only enhances the arrangement but also fosters a sense of connection among guests, making them feel appreciated.
-
Practice: Before the event, rehearse your arrangements and placements to ensure a seamless setup on the day. This preparation will boost your confidence and help create a polished final look, allowing you to focus on enjoying the event.
By strategically utilizing napkin folds, you can transform ordinary table settings into memorable experiences that leave a lasting impression on your guests.

Conclusion
Mastering the art of napkin folding significantly enhances the aesthetic appeal of any table setting, transforming it from ordinary to extraordinary. By learning foundational techniques and exploring advanced folds, anyone can create stunning arrangements that not only impress guests but also elevate the overall dining experience.
Essential techniques such as the Basic Crease, Pouch Fold, and Fan Fold provide a solid foundation for beginners. Selecting high-quality napkins and tools is crucial, as is effectively incorporating these folds into table settings. Each element, from material choice to thematic consistency, plays a vital role in crafting a memorable dining atmosphere.
The skillful use of napkin folds goes beyond mere decoration; it reflects attention to detail and a commitment to hospitality. By embracing these techniques and infusing personal touches into table arrangements, hosts can create inviting spaces that resonate with warmth and elegance. Whether for a formal gathering or a casual get-together, the thoughtful presentation of napkins leaves a lasting impression on every guest, making each occasion truly special.
Now is the time to elevate your table settings. Embrace these techniques and transform your dining experiences into unforgettable moments.
Frequently Asked Questions
What size should the napkin be for basic folds?
A square cloth napkin should ideally measure 17" x 17" or larger for more intricate designs.
What is the Basic Crease fold and how is it done?
The Basic Crease fold involves laying the napkin flat and folding it diagonally to create a triangle, then folding the triangle in half again. This fold can be positioned elegantly on plates or alongside them for a polished appearance.
How do you create a Pouch Fold?
To create a Pouch Fold, start by folding the cloth in half to make a rectangle. Then, bend the top edge down about one-third of the way, turn the cloth over, and crease the edges toward the center, tucking them in to create a pocket. This fold is useful for holding utensils or a menu card.
What is the Fan Fold and how is it made?
The Fan Fold is made by folding the napkin in half and creating accordion pleats along the open edge, each about an inch wide. Once pleated, hold the base and pull the top to form a fan shape, adding a decorative touch to any arrangement.
Why is practicing these basic folds important?
Practicing these basic folds boosts confidence and prepares individuals for more advanced techniques, enhancing table design and enabling creative presentations.
What are some examples of advanced techniques mentioned in the article?
Examples of advanced techniques include the 'Curved Knot,' which enhances visual appeal with a subtle curve, and 'Bohemian Inspiration,' which uses a frayed linen cloth to add texture without detracting from centerpieces.
List of Sources
- Learn Basic Napkin Folds
- 46 Napkin Folds That Will Elevate Your Reception Tables (https://marthastewart.com/7884098/wedding-reception-napkin-fold-ideas)
- Napkin Folding: History, Facts & Video Instructions [2025] (https://simplyelegantcorp.com/blog/napkin-folding)
- Choose Quality Napkins and Tools
- The Expert's Guide to Napkin Use and Etiquette (https://etiquettescholar.com/dining_etiquette/table_setting/table_linens/napkins.html)
- Napkins with Quotes: A Cheerful Tablescape Idea| EstherO Design (https://estherodesign.com/napkins-with-quotes)
- TOP 25 NAPKINS QUOTES (of 83) | A-Z Quotes (https://azquotes.com/quotes/topics/napkins.html)
- 10 Standard Sizes of Cloth Napkins Every Event Planner Should Know (https://go.iqlinens.com/blog/10-standard-sizes-of-cloth-napkins-every-event-planner-should-know)
- How Big Should Your Napkin Be? (https://littlelooms.com/how-big-should-your-napkin-be)
- Explore Advanced Folding Techniques
- Elevate Your Event Decor with Creative Napkin Folds - MEET (Meetings | Events | Entertainment | Travel) (https://meetmags.com/elevate-your-event-decor-with-creative-napkin-folds)
- Crafting Stunning Tablescapes: Creative Napkin Fold Ideas to Elevate Your Wedding or Event - Fierce Productions (https://fierce-productions.com/blog/crafting-stunning-tablescapes-creative-napkin-fold-ideas-to-elevate-your-wedding-or-event)
- How to Fold Cloth Napkins Into Roses (https://caligirlinasouthernworld.com/how-to-fold-cloth-napkins-into-roses)
- Napkin Folding Techniques For Events (https://massivegroup.com/event-rental-tips/10-ways-to-master-the-art-of-napkin-folding)
- Incorporate Napkin Folds into Table Settings
- 46 Napkin Folds That Will Elevate Your Reception Tables (https://marthastewart.com/7884098/wedding-reception-napkin-fold-ideas)
- How to Decorate with Napkins: Stylish & Sustainable Table Ideas (https://begreennapkins.com/how-to-decorate-with-napkins?srsltid=AfmBOoqFr8qN-VOlpDsESXErVS5rDwOuOiwPY5nIDj4MVgkfKmj1vOMA)
- Decorative Napkins: Behavioral Design for Dynamic Table Settings (https://coohom.com/article/decorative-napkins-transform-every-table-setting-effortlessly)
- How to Create a Festive Holiday Tablescape That Captivates and Connects (https://riverbender.com/news/details/how-to-create-a-festive-holiday-tablescape-that-captivates-and-connects-89059.cfm)