Introduction Grey round tablecloths have become a cornerstone in event planning, effortlessly...
Master Fall Tablecloths: Key Steps for Event Planners
Introduction
Choosing the right tablecloths for fall events is not just about aesthetics; it’s a crucial factor in shaping the atmosphere and experience of any gathering. The autumn season offers a rich palette of warm hues and inviting themes, presenting event planners with a unique opportunity to craft an ambiance that resonates with comfort and elegance. However, navigating the myriad options available - from color selection to material choice - can be daunting. Planners must also be mindful of common pitfalls that could detract from the event's overall appeal.
So, how can planners ensure that their tablecloth selections not only enhance the visual impact but also align with the emotional significance of the season? Research shows that the right linens can elevate an event, making it memorable and engaging for guests. By understanding the interplay of color, texture, and theme, planners can create a cohesive look that reflects the spirit of fall.
Consider this: a deep burgundy tablecloth paired with golden accents can evoke the warmth of autumn leaves, while a crisp ivory linen can provide a fresh contrast that highlights seasonal decor. Expert recommendations suggest that planners should also consider the practicality of materials - durability and ease of cleaning are essential for successful events.
In conclusion, the selection of tablecloths is a powerful tool in event planning. By choosing wisely, planners can not only enhance the visual appeal of their gatherings but also create an emotional connection with their guests. Don’t underestimate the impact of your choices - explore our range of high-quality linens today and transform your fall events into unforgettable experiences.
Understand the Importance of Seasonal Tablecloth Selection
Choosing the right fall tableclothes for tables is crucial in event organization, especially in autumn when warm hues and inviting themes dominate the atmosphere. Rich colors like burnt orange, deep reds, and earthy browns not only reflect the season but also evoke feelings of warmth and comfort among guests. For instance, at a recent autumn wedding, deep red coverings beautifully complemented the golden foliage, creating an inviting ambiance that resonated with the seasonal theme.
Moreover, fall tablecloths significantly elevate overall decor, transforming a simple gathering into a visually captivating occasion. The right choice can unify the dining area, making it more inviting and aesthetically pleasing. Research shows that linens serve as the foundation for a room's decor, establishing the atmosphere for the entire event. By understanding the impact of color and texture, organizers can use fall tableclothes to craft a cohesive and engaging experience that leaves a lasting impression on attendees.
Incorporating autumn hues into arrangements, including fall tableclothes, not only enhances visual appeal but also aligns with the emotional significance of the season, ensuring that every detail contributes to an unforgettable event. With the financial and practical benefits of investing in high-quality linens from IQ Linens-such as no rental restrictions-planners can create a collection that is attractive, functional, and cost-effective over time. The market for cloth coverings is projected to grow from USD 11.8 billion in 2023 to USD 18.2 billion by 2031, underscoring the increasing demand for premium linens that enhance event aesthetics. Furthermore, the trend of personalization in linens is becoming a key factor in attracting consumers, allowing event planners to create unique and tailored experiences for their clients. IQ Linens offers a diverse selection of high-quality cocktail and dinner cloth napkins in various shades and materials, ensuring that every table setting can be customized to perfection.

Identify Key Factors for Choosing Fall Tablecloths
When selecting fall tablecloths, it’s essential to consider several key factors that can elevate your event's ambiance:
-
Color Palette: Embrace the rich hues of autumn by opting for warm oranges, deep reds, browns, and mustard yellows. These colors not only reflect the season but also foster a cozy atmosphere, enhancing the overall dining experience.
-
Material: The choice of fabric is crucial for setting the right tone. Luxurious materials like velvet or satin are ideal for formal gatherings, adding sophistication. In contrast, durable options such as polyester or cotton blends are perfect for casual events, offering ease of maintenance and resilience against spills.
-
Size and Fit: Proper sizing is essential for a polished look. Measure the dimensions of the surface precisely and consider the desired drop length, usually varying from 6 to 12 inches for a balanced appearance. For instance, a standard 120-inch round table linen should ideally be at least 120 inches in diameter to achieve the right drop.
-
Theme Compatibility: Ensure the tablecloth aligns with the occasion's theme. Rustic themes may benefit from burlap or plaid patterns, while elegant affairs might call for solid colors or intricate designs that complement the decor.
-
Functionality: Practicality is essential, particularly for occasions susceptible to spills. Look for coverings that are stain-resistant and easy to clean, such as vinyl or oilcloth, which combine durability with aesthetic appeal, making them suitable for both indoor and outdoor settings.
By thoughtfully considering these factors, event planners can create stunning settings with fall tablecloths that resonate with the fall season and enhance the overall ambiance of their gatherings. Remember, the right tablecloth not only beautifies your table but also sets the tone for the entire event.

Explore Sourcing and Customization Options for Tablecloths
Finding the right fall tablecloths is essential for elevating your events. Here’s how to explore various sourcing and customization options:
-
Retailers and Online Stores: Seek out specialized vendors like IQ Linens, which provide a wide variety of coverings for both purchase and rental. The rise of e-commerce has transformed shopping, offering convenience and a wealth of customer reviews to guide your decision-making.
-
Customization Services: Many providers now offer comprehensive customization choices. You can select specific colors, sizes, and even include logos or unique designs that represent your branding. This trend aligns with the growing consumer preference for personalized decor, enhancing the overall aesthetic of your gatherings.
-
Local Vendors: Partnering with local linen rental companies can yield high-quality fall tablecloths tailored to your specific needs. This approach not only supports local businesses but can also reduce shipping expenses, making it a sensible option for organizers.
-
Fabric Choices: When customizing, consider the fabric type carefully. Options like cotton, linen, and polyester each have distinct properties that influence the look and feel of your table settings. For instance, spun polyester is highly durable and stain-resistant, ideal for frequent use, while cotton offers a soft, breathable option that appeals to eco-conscious consumers.
-
Budget Considerations: Always keep your budget in mind. Compare prices across various vendors, as customization can vary significantly in cost. Investing in fashionable fall tablecloths can elevate the overall experience of your gathering, making it a valuable expense. Remember, the right covering not only enhances the atmosphere but also acts as a lasting investment in the success of your event.

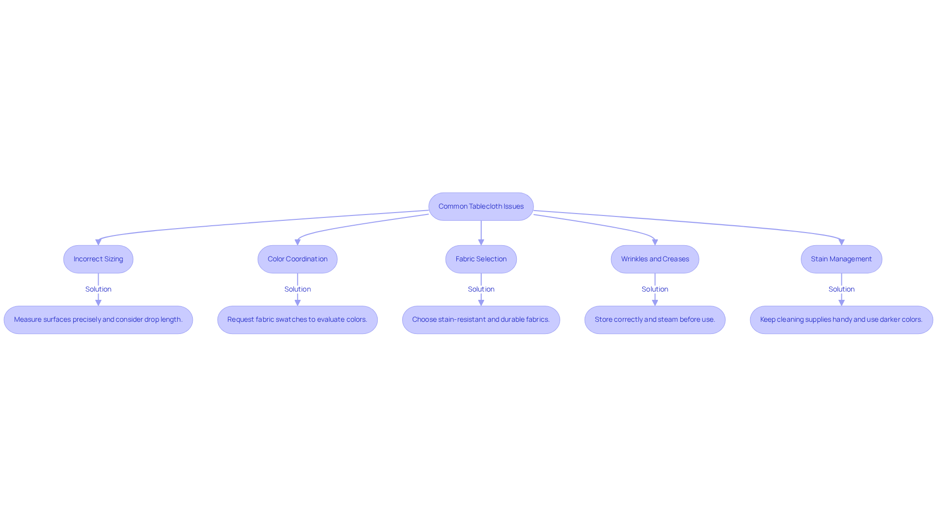
Troubleshoot Common Issues in Tablecloth Selection
Even the most seasoned event organizers can face challenges when selecting fall tableclothes for their events. Here are some common issues and effective troubleshooting strategies:
-
Incorrect Sizing: One of the most frequent mistakes is selecting the wrong size. Always measure your surfaces precisely and consider the desired drop length. Using fall tableclothes that are too short can seem unprofessional, while fall tableclothes that are too long may create a cluttered appearance. For instance, for a 60-inch long and 30-inch wide table with an 8-inch drop, a covering measuring 76 inches long and 46 inches wide is ideal.
-
Color coordination is crucial to ensure that the fall tableclothes hue aligns with the overall theme of the occasion. Research shows that colors significantly influence the atmosphere of an event. If you're uncertain, request fabric swatches from suppliers to evaluate how they appear under the venue's lighting. This step can prevent mismatches that detract from the gathering's aesthetic.
-
Fabric Selection: Different fabrics perform variably under specific conditions. For outdoor activities, prioritize using fall tableclothes that are stain-resistant and durable against the elements. Polyester, for example, is preferred for its durability and ease of cleaning, making it appropriate for occasions likely to experience spills.
-
Wrinkles and Creases: To reduce wrinkles, store tablecloths correctly and consider steaming them prior to the occasion. If wrinkles do occur, a quick touch-up with a steamer can effectively restore their appearance, ensuring a polished look.
-
Stain Management: Having a proactive plan for stain management during the event is essential. Keep cleaning supplies readily available and consider using darker colors or patterns that can effectively conceal minor spills, maintaining a tidy presentation throughout the occasion.

Conclusion
Choosing the right fall tablecloths is not just a detail; it’s a pivotal aspect of event planning that profoundly shapes the atmosphere and aesthetic of any gathering. By selecting linens that embody the rich hues of autumn, event planners can craft a warm and inviting environment that resonates with guests, significantly enhancing their overall experience. The careful integration of color, material, size, and theme compatibility ensures that every detail contributes to a cohesive and memorable occasion.
In this guide, we’ve highlighted key factors such as:
- Color palette
- Material selection
- Proper sizing
- Functionality
as essential elements in the tablecloth selection process. Furthermore, exploring sourcing and customization options empowers planners to tailor their choices to fit specific themes and budgets, ensuring that each event is uniquely captivating. Addressing common issues like sizing mistakes and fabric performance equips planners to navigate potential challenges with confidence.
Ultimately, investing in high-quality fall tablecloths not only beautifies the event space but also serves as a strategic move towards creating unforgettable experiences. By embracing seasonal trends and understanding the emotional impact of color and design, event planners can elevate their gatherings to new heights. The right tablecloths are more than mere decor; they are the foundation of an atmosphere that invites connection and celebration, making every event a cherished memory.
So, why settle for ordinary when you can transform your events into extraordinary experiences? Choose high-quality fall tablecloths that reflect your vision and create lasting impressions.
Frequently Asked Questions
Why is selecting the right fall tablecloth important for events?
Choosing the right fall tablecloth is crucial as it enhances the event's atmosphere, reflects seasonal themes, and evokes feelings of warmth and comfort among guests.
What colors are recommended for fall tablecloths?
Recommended colors for fall tablecloths include burnt orange, deep reds, and earthy browns, which resonate with the autumn theme.
How do fall tablecloths impact the overall decor of an event?
Fall tablecloths elevate overall decor by transforming a simple gathering into a visually captivating occasion and unifying the dining area, making it more inviting and aesthetically pleasing.
What role do linens play in event decor?
Linens serve as the foundation for a room's decor, establishing the atmosphere for the entire event and influencing the overall experience.
How can organizers use color and texture in fall tablecloths?
By understanding the impact of color and texture, organizers can use fall tablecloths to create a cohesive and engaging experience that leaves a lasting impression on attendees.
What are the financial benefits of investing in high-quality linens?
Investing in high-quality linens, such as those from IQ Linens, offers financial benefits like no rental restrictions and the potential for cost-effective use over time.
What is the projected growth of the market for cloth coverings?
The market for cloth coverings is projected to grow from USD 11.8 billion in 2023 to USD 18.2 billion by 2031, indicating increasing demand for premium linens.
How is personalization affecting the linens market?
Personalization in linens is becoming a key factor in attracting consumers, allowing event planners to create unique and tailored experiences for their clients.
What products does IQ Linens offer for event planners?
IQ Linens offers a diverse selection of high-quality cocktail and dinner cloth napkins in various shades and materials, enabling customization for every table setting.
