Master Drapery Wedding Techniques for Stunning Event Design
Introduction
Drapery has become a pivotal element in wedding design, redefining a venue's atmosphere and significantly enhancing the overall guest experience. By carefully selecting and implementing various fabrics, planners can craft intimate spaces that align with the couple's vision-whether they seek a romantic, whimsical, or elegant ambiance.
Yet, the challenge remains: how can event professionals navigate the complexities of fabric selection, installation, and coordination with the wedding theme to maximize the impact of drapery while steering clear of common pitfalls? This question is crucial for ensuring that drapery not only complements the event but also elevates it to new heights.
Understand the Role of Drapery in Wedding Design
Drapery wedding is an essential component of wedding design, as it can dramatically transform a venue's atmosphere. It softens harsh architectural lines, creates intimate spaces, and introduces layers of texture and color. For instance, draping can effectively conceal unsightly structures while accentuating focal points like the altar or head table. This strategic use of fabric not only enhances visual appeal but also evokes specific emotions, setting the desired tone for the event-be it romantic, elegant, or whimsical.
Research shows that fabric is increasingly favored over floral arrangements, offering a cost-effective solution while maintaining a luxurious aesthetic. Locations that have adopted fabric hangings, such as a Virginia ceremony featuring warm-toned wall coverings, have reported improved guest experiences and a unified design that connects all elements. As Jillian Clark notes, "The venue is instantly transformed into an elegant and cinematic space."
By understanding these dynamics, professionals in the field can utilize fabric as a powerful design tool, ensuring that each wedding is distinctly customized to reflect the couple's vision. However, planners should also be aware of common pitfalls, such as overusing curtains in smaller spaces, which can create a claustrophobic feel. By avoiding these missteps, event planners can maximize the impact of fabric in their designs.
In conclusion, consider the strategic use of drapery wedding elements to elevate your designs. Embrace the potential of fabric to create unforgettable experiences that resonate with your clients.

Select Appropriate Fabrics for Your Drapery
Choosing the right material for drapery is essential for achieving both visual appeal and practical functionality. Lightweight fabrics like chiffon and organza are perfect for creating soft, flowing drapes that add an ethereal touch to any decor. These materials are particularly sought after for their breathability and romantic drape, making them ideal for a drapery wedding in spring and summer. On the other hand, heavier fabrics such as satin and velvet offer a more structured appearance, exuding luxury and sophistication, especially suited for formal occasions.
Durability is another critical consideration, especially for rental applications. Polyester blends, such as those offered by IQ Linens, are often the preferred choice due to their stain resistance and ease of maintenance, ensuring that the drapery remains flawless throughout the event. IQ Linens provides high-quality options like Basic Polyester and Duchess Satin, which are not only stylish but also practical for event planners. Research shows that 79% of suppliers emphasize personalization, achievable through careful material selections that align with the event's color scheme and theme. For instance, a countryside ceremony may benefit from organic materials like burlap, while a formal event might call for rich, deep tones in satin.
Effective material selections for decorations at a drapery wedding often involve a blend of textures and colors that enhance the overall design. Layering techniques, such as combining lightweight fabrics with thicker textiles, can create depth and visual interest, fostering a cohesive and inviting atmosphere. By thoughtfully assessing the interplay of fabric types, planners can craft stunning fabric arrangements that not only elevate the celebration's theme but also stand the test of time, utilizing the premium options available from IQ Linens. To ensure the perfect match for your occasion, consider ordering a swatch to experience the quality and texture firsthand.

Coordinate Drapery with Your Wedding Theme
Creating a harmonious event design requires a strategic alignment of fabric arrangements with the occasion's overall theme. Recognizing the essential components of the ceremony theme - be it rustic, contemporary, vintage, or glamorous - is crucial. Choose fabrics that reflect these traits. For instance, a bohemian wedding may feature flowing, sheer materials in earthy tones, while a classic wedding might utilize elegant satin in white or ivory.
Moreover, consider the venue's design and color palette; fabrics should complement existing features rather than clash with them. Layering different fabrics adds depth and interest, resulting in a more dynamic visual experience. Thoughtfully coordinating the drapery wedding with the theme not only enhances the atmosphere but also resonates with the couple's vision, making the occasion truly memorable.
Currently, soft textures and warm neutrals dominate wedding décor trends, with drapery wedding elements playing a pivotal role in creating an ethereal ambiance. As noted by Natali Grace Levine, "Draping is no longer just a simple decorative element - it’s a statement of style and personality." By embracing these trends, planners can craft stunning environments that reflect individuality and style.
However, it’s essential to consider the costs associated with draping, as expenses can accumulate quickly, particularly with labor and venue fees for setup and takedown. Employing an expert for curtain installation is vital; it demands careful coordination with suppliers and can extend setup time for the event. Incorporating fabric effectively can transform spaces, but planners should remain mindful of the potential complexities involved.

Implement Safe and Budget-Friendly Drapery Installation
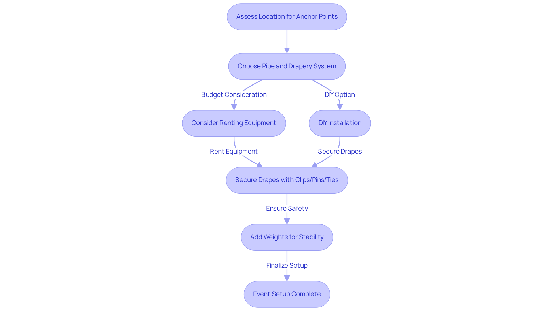
In textile installation, prioritizing safety and budget is not just essential; it's non-negotiable. Start by assessing the location to identify safe anchor points for fabric support. A pipe and drapery wedding system offers a stable and adjustable framework for suspending material, providing the design flexibility that event planners crave.
For those mindful of costs, renting curtain equipment emerges as a cost-effective alternative to purchasing. While DIY installation can further trim expenses, it’s crucial to ensure that all drapes are securely fastened to prevent accidents. Utilize clips, safety pins, or zip ties to secure the fabric in position, and always verify the stability of the setup before the occasion begins.
Additionally, securing bases with extra weights is recommended for taller drapes to prevent tipping, as industry experts advise. By adopting these safe and budget-friendly installation techniques, event planners can create stunning drapery wedding designs that enhance the event's aesthetic without compromising safety or exceeding budget constraints.
So, why wait? Implement these strategies today and elevate your event to new heights.

Conclusion
Drapery is not just an accessory; it’s a game-changer in wedding design. This crucial element enhances the atmosphere and emotional tone of any event. By thoughtfully incorporating fabric, planners can craft intimate spaces, hide imperfections, and unify the venue's aesthetic. Customizing drapery to reflect a couple's vision elevates the overall design, ensuring that each wedding becomes a unique celebration of love.
In this article, we’ve delved into various aspects of drapery, from selecting the right fabrics to coordinating with the wedding theme and ensuring safe installation practices. Lightweight materials like chiffon and organza add an ethereal touch, while heavier fabrics such as satin and velvet exude sophistication. Understanding how textures and colors interact can significantly boost the visual appeal of the event. By steering clear of common pitfalls and embracing current trends, planners can create stunning environments that resonate with both the couple and their guests.
Ultimately, the strategic application of drapery techniques can turn any wedding into a memorable experience. Event planners should recognize the potential of fabric - not merely as a decorative element but as a foundational aspect of the event's design. By prioritizing safety and budget-friendly installation methods, planners can achieve breathtaking results that leave a lasting impression. Mastering drapery in wedding design transcends aesthetics; it’s about crafting unforgettable moments that embody the essence of love and celebration. So, why wait? Embrace the transformative power of drapery and elevate your next event.
Frequently Asked Questions
What is the role of drapery in wedding design?
Drapery plays a crucial role in wedding design by transforming a venue's atmosphere, softening harsh architectural lines, creating intimate spaces, and adding layers of texture and color.
How can drapery enhance the visual appeal of a wedding venue?
Drapery can conceal unsightly structures and highlight focal points like the altar or head table, enhancing the venue's visual appeal and evoking specific emotions to set the desired tone for the event.
What are the advantages of using fabric over floral arrangements in wedding design?
Fabric is increasingly favored over floral arrangements as it offers a cost-effective solution while maintaining a luxurious aesthetic, contributing to improved guest experiences and a cohesive design.
Can you provide an example of how drapery has been successfully used in a wedding?
An example includes a Virginia ceremony that utilized warm-toned wall coverings, which reported enhanced guest experiences and a unified design that connected all elements of the event.
What should wedding planners be cautious of when using drapery?
Planners should avoid overusing curtains in smaller spaces, as it can create a claustrophobic feel. Being mindful of this can help maximize the impact of fabric in their designs.
How can professionals customize wedding designs using drapery?
By understanding the dynamics of fabric use, professionals can utilize drapery as a powerful design tool to distinctly customize weddings to reflect the couple's vision.
List of Sources
- Understand the Role of Drapery in Wedding Design
- 2026 Wedding Drapery Trends and Ideas for Soft Elegant Styling (https://weddinghelp.ca/blog/wedding-drapery-trends-2026)
- The Biggest Wedding Trends for 2026 (https://nytimes.com/2026/01/01/style/wedding-trends-2026.html)
- Luxury Wedding Trends That Are Worth Splurging on in 2026 (https://bvtlive.com/blog/luxury-wedding-trends-2026)
- The 2026 Wedding Trends That'll Be All Over Your FYP (https://theknot.com/content/new-wedding-trends)
- Wedding Designers Are Turning to This Décor Trend to Transform Wedding Venues—Here's How You Can Do the Same (https://brides.com/dramatic-draping-trend-11694811)
- Select Appropriate Fabrics for Your Drapery
- Textile & Drapery Trends 2026: The Top Soft Luxe Looks for Your Home (https://cmtextiles.com/blogs/news/textile-drapery-trends-2026-the-top-soft-luxe-looks-for-your-home)
- Voile vs Chiffon — Which Fabric Is Best for Wedding Drapes and Backdro (https://newstarfabric.com/blogs/all-blogs/voile-vs-chiffon-which-fabric-is-best-for-wedding-drapes-and-backdrops?srsltid=AfmBOorojko3FN24xikxAN96f6gWwV8O4k3P93wvJuv4bZctHVQ2yHcB)
- Wed Society Reveals the Top 10 Wedding Trends for 2026 (https://morningstar.com/news/pr-newswire/20260113la59576/wed-society-reveals-the-top-10-wedding-trends-for-2026)
- 2026 Wedding Trends: What’s In, What’s Out, and What’s Timeless | CV Linens™ (https://cvlinens.com/blogs/styling-tips/2026-wedding-trends-whats-in-whats-out-what-timeless?srsltid=AfmBOopaO09NVo5XweCyZJj0CIey1RnY47rVfZow6luI_ng0KeOJBd3S)
- Wedding Season Fabrics 2026 | Best Fabrics for Spring, Summer, Autumn & Winter Weddings (https://whitelodgefabric.com/blog/wedding-season-fabrics-2026.html?srsltid=AfmBOoqH_sBAvU0Pgd0grCW4fnSnzLd3GvkbxrFhggfKah1BMaq0BC05)
- Coordinate Drapery with Your Wedding Theme
- 2026 Wedding Drapery Trends and Ideas for Soft Elegant Styling (https://weddinghelp.ca/blog/wedding-drapery-trends-2026)
- The Biggest Wedding Trends for 2026 (https://nytimes.com/2026/01/01/style/wedding-trends-2026.html)
- Over The Moon’s Official Top 11 Wedding Trends For 2026 - Over The Moon (https://blog.overthemoon.com/planning/top-11-wedding-trends-for-2026)
- Wedding Designers Are Turning to This Décor Trend to Transform Wedding Venues—Here's How You Can Do the Same (https://brides.com/dramatic-draping-trend-11694811)
- Draping in Decor: The Defining Trend of 2026 ❤️ Blog Wezoree (https://wezoree.com/inspiration/draping-in-decor-2026-trend)
- Implement Safe and Budget-Friendly Drapery Installation
- Pipe and Drape for Conventions and Events – Entertaining Safety (https://entertainingsafety.com/knowledge-base/setting-up-pipe-and-drape-for-conventions)
- How Much Do Window Treatments Cost? [2026 Data] | Angi (https://angi.com/articles/what-do-window-treatments-cost.htm)
- Behind the Curtain: How Pipe and Drape Can Elevate Any Event Setup | NorthPennNow (https://northpennnow.com/news/2025/jun/06/behind-the-curtain-how-pipe-and-drape-can-elevate-any-event-setup)
- Design Myth Busters: The "Real Cost" of Custom Drapery - Emily Henderson (https://stylebyemilyhenderson.com/how-much-does-custom-curtains-cost)
- Curtain Installation Cost | Cost to Replace Curtains | Fixr.com (https://fixr.com/costs/curtain-installation)