Master Custom Napkins for Wedding Success: Design, Source, and Integrate
Introduction
Custom napkins have become a crucial aspect of modern wedding decor, serving not just as functional items but as reflections of a couple's unique style and theme. By selecting personalized designs, couples can craft a cohesive ambiance that aligns with their wedding vision, significantly enhancing the overall guest experience. However, with a plethora of options available, how can one ensure that these seemingly simple details truly elevate the celebration rather than overwhelm it?
This article delves into the art of mastering custom napkins. We will explore design choices, sourcing quality materials, and seamlessly integrating them into the wedding decor to achieve a stunning and memorable event. Research shows that thoughtful details like custom napkins can leave a lasting impression on guests, making your wedding not just an event, but a cherished memory.
Let’s embark on this journey to transform your wedding decor with custom napkins that reflect your unique style and vision.
Select Personalized Napkin Designs to Reflect Your Wedding Theme
Choosing customized cloth designs that align with your ceremony theme is crucial for creating a unified and visually impressive ambiance. Start by evaluating your color palette and the overall aesthetic of your event. For a rustic celebration, opt for cloths in earthy shades or natural materials like burlap or linen, which evoke a warm, organic feel. In contrast, contemporary ceremonies can benefit from sleek, elegant designs featuring metallics or bold colors that create a striking visual impact.
Incorporating personal elements such as monograms, special dates, or significant quotes can enhance the guest experience, transforming the cloths into not just functional items but essential components of your decor. For instance, custom napkins for weddings can serve as a canvas for your distinctive style, allowing you to convey your personality and concept.
Research shows that in 2026, couples are increasingly favoring personalized touches in their decor, with a notable shift towards vibrant color palettes that reflect individual tastes. Wedding organizers emphasize the importance of selecting cloth colors that enhance the overall concept, indicating that the right shades can elevate the entire dining experience.
For those seeking inspiration, platforms like StationeryXpress and For Your Party offer a wide array of customizable options, ensuring you find the perfect match for your wedding theme. Remember, the cloth is more than merely a functional object; it’s an opportunity to elevate your decor and create a lasting impact on your guests.

Source Quality Custom Napkins from Reliable Suppliers
Sourcing custom linens demands a discerning approach to selecting suppliers known for their quality and reliability. Choose companies that specialize in event supplies and have garnered positive reviews from previous clients.
- IQ Linens stands out in this regard, offering an extensive selection of premium fabrics and customizable options, ensuring you find the ideal accessory to elevate your celebration theme.
Moreover, prioritize suppliers who provide samples. This allows you to assess the quality and texture before committing to a bulk order, ensuring your event's success. Timely delivery is non-negotiable; verify that your chosen supplier can meet your deadlines, especially if your schedule is tight.
Building a robust relationship with your supplier not only enhances service quality but can also lead to discounts for future events. This strategic choice can significantly benefit your ongoing needs, making it essential to invest time in nurturing that partnership.
- Choose wisely, and let your linens reflect the excellence of your event.
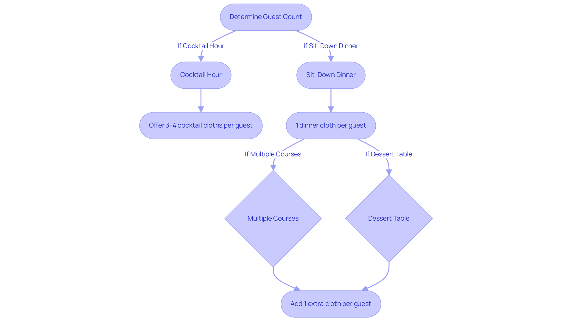
Calculate the Right Quantity of Napkins for Your Guest List
Determining the right amount of custom napkins for wedding celebrations is essential to ensure all attendees are adequately accommodated. Research shows that a general guideline suggests offering 3-4 cocktail cloths for each guest, particularly during cocktail hours or buffet-style meals. For sit-down dinners, one dinner cloth per attendee is typically sufficient. However, if your event includes multiple courses or a dessert table, consider adding an extra cloth per guest to meet these additional needs.
For instance, if you expect 100 attendees at a sit-down dinner, ordering around 150 dinner cloths is a wise choice, especially if you're serving messy dishes or finger foods, which may require a total of 300-400 cloths. Additionally, if cloths are necessary for cake service or other special moments, be sure to factor those into your calculations.
Using online calculators can simplify this process, helping you order the correct quantity without overspending. Remember, it's always better to have a few extra cloths than to run short during the event, ensuring a comfortable experience for all participants. Expert recommendations emphasize that planning ahead with the right amount of custom napkins for wedding can significantly enhance the overall atmosphere of your wedding.

Incorporate Custom Napkins into Your Overall Table Decor
Incorporating personalized cloths into your wedding reception decor can dramatically enhance the visual charm and overall atmosphere. Start by choosing colors and designs for linens from IQ Linens that complement other elements such as tablecloths, centerpieces, and place settings. For instance, if your centerpiece showcases vibrant florals, opt for linens in a solid color that mirrors one of the flower shades, creating a cohesive appearance.
Consider employing creative folding techniques, like the pocket fold or fan fold, to add dimension and intrigue to your table settings, making them more inviting. Furthermore, think about utilizing rings or decorative accents that align with your wedding theme, ensuring that every detail enhances the overall aesthetic. This attention to detail not only enhances the visual experience but also demonstrates a dedication to excellence. Research shows that 68% of homeowners believe that table linens significantly influence the perceived hospitality of a dinner gathering.
By thoughtfully selecting and incorporating custom napkins for wedding, you can transform your tablescape into a stunning focal point that leaves a lasting impression on your guests. Don't underestimate the power of these details; they can elevate your event from ordinary to extraordinary.

Conclusion
Choosing custom napkins for a wedding transcends mere practicality; it’s about crafting a memorable experience that embodies the couple's unique style and theme. Personalized napkins act as a canvas for creativity, enabling couples to elevate their decor while ensuring that every detail contributes to the overall ambiance of the celebration.
Key strategies discussed throughout this article include:
- Selecting designs that harmonize with the wedding theme
- Sourcing quality linens from reputable suppliers
- Calculating the appropriate quantity of napkins for guests
- Seamlessly incorporating these elements into the overall table decor
Each of these components plays a vital role in creating an inviting atmosphere that guests will remember long after the celebration concludes.
Ultimately, the thoughtful integration of custom napkins can transform a wedding from a simple gathering into a beautifully curated event. By paying attention to these details, couples can ensure that their special day is not only visually stunning but also resonates with personal significance, leaving a lasting impression on everyone in attendance. Embrace the opportunity to personalize your wedding decor with custom napkins-watch as they elevate your celebration into an extraordinary experience.
Frequently Asked Questions
Why is it important to choose personalized napkin designs for a wedding?
Choosing personalized napkin designs is crucial for creating a unified and visually impressive ambiance that aligns with the wedding theme.
How should I start selecting napkin designs for my wedding?
Start by evaluating your color palette and the overall aesthetic of your event to ensure the napkin designs complement your wedding theme.
What types of napkin designs are suitable for a rustic wedding?
For a rustic celebration, opt for cloths in earthy shades or natural materials like burlap or linen to evoke a warm, organic feel.
What designs work well for contemporary wedding ceremonies?
Contemporary ceremonies can benefit from sleek, elegant designs featuring metallics or bold colors that create a striking visual impact.
How can personal elements enhance the guest experience with napkins?
Incorporating personal elements such as monograms, special dates, or significant quotes can transform napkins into essential components of your decor, enhancing the overall guest experience.
What trends are emerging in wedding decor for 2026?
Research shows that couples are increasingly favoring personalized touches in their decor, with a shift towards vibrant color palettes that reflect individual tastes.
Why is it important to select the right cloth colors for napkins?
Selecting the right cloth colors can elevate the entire dining experience and enhance the overall concept of the wedding decor.
Where can I find customizable napkin options for my wedding?
Platforms like StationeryXpress and For Your Party offer a wide array of customizable options to help you find the perfect match for your wedding theme.
What role do napkins play in wedding decor?
Napkins are more than just functional objects; they provide an opportunity to elevate your decor and create a lasting impact on your guests.
List of Sources
- Select Personalized Napkin Designs to Reflect Your Wedding Theme
- The Ultimate Guide to Luxury Paper Napkins for Your 2026 Wedding: Elev (https://simulinen.com/blogs/blog/the-ultimate-guide-to-luxury-paper-napkins-for-your-2026-wedding-elevate-your-tablescape-with-simulinen?srsltid=AfmBOopZLGXgS7wD6XYu0Yd8Azph4dVN3ngPviOsSxC9fs3B0HSFNRpW)
- The 2026 Wedding Trends That'll Be All Over Your FYP (https://theknot.com/content/new-wedding-trends)
- Top 5 Table Setting Trends for 2026 Weddings: Why Embroidered and Ruffled Napkins Define Modern Luxury - HSC (https://hsctextiles.com/top-5-table-setting-trends-for-2026-weddings-why-embroidered-and-ruffled-napkins-define-modern-luxury)
- Bulk 50 Ct. Personalized Rustic Wedding Napkins | Oriental Trading (https://orientaltrading.com/bulk-50-ct--personalized-rustic-wedding-napkins-a2-14094795.fltr)
- Source Quality Custom Napkins from Reliable Suppliers
- Party Supplies Market Size, Share, Growth & Forecast 2033 (https://straitsresearch.com/report/party-supplies-market)
- Chipotle Napkins: A Case Study in Successful Marketing | Napkins-Only (https://napkins-only.com/marketing-with-napkins-case-study)
- Transforming Custom Napkins into Profitable Branding Tools: Success St (https://goboxad.com/blogs/news/transforming-custom-napkins-into-profitable-branding-tools-success-stories-from-restaurants)
- Calculate the Right Quantity of Napkins for Your Guest List
- What Kind of Napkins Are Best for Weddings? (https://ichcha.com/block-printing-blog/what-kind-of-napkins-are-best-for-weddings)
- How Many Napkins To Order For My Event? | Hampton Event Hire (https://hamptoneventhire.com/how-many-napkins-for-wedding-event)
- How Many Napkins to Order for a Wedding (https://decordemand.com/blogs/news/how-many-napkins-to-order-wedding)
- Incorporate Custom Napkins into Your Overall Table Decor
- 4 Reasons Table Napkins Elevate Your Event Experience (https://go.iqlinens.com/blog/4-reasons-table-napkins-elevate-your-event-experience)
- Wedding Reception Table Decor Ideas: Lighting, Linens and Centerpiece Trends (https://latimes.com/weddings/planning-ideas/inspiration/story/wedding-reception-table-decor-ideas)
- How Choosing the Right Napkin Material Makes a Significant Impact? (https://tablelinensforless.com/blog/how-choosing-the-right-napkin-material-makes-a-significant-impact)