Master Chinoiserie Napkins: Elevate Your Event Design Today
Introduction
Chinoiserie napkins stand out not just for their stunning designs but also for their rich history, presenting a remarkable opportunity for event planners to elevate their gatherings. Understanding the aesthetic significance and cultural roots of these decorative linens is crucial; it allows planners to craft visually captivating environments that truly resonate with their guests.
However, the challenge lies in selecting the right styles and presentation techniques. These choices must not only enhance the overall theme but also leave a lasting impression on attendees. Research shows that the right linens can transform an ordinary event into an extraordinary experience.
So, how can event organizers effectively incorporate Chinoiserie napkins to create unforgettable experiences? By embracing these exquisite linens, planners can elevate their events to new heights, ensuring that every detail reflects sophistication and thoughtfulness. It's time to explore the possibilities and make a statement that guests will remember.
Understand the Aesthetic and Historical Significance of Chinoiserie Napkins
This captivating style, originating in the 17th century, showcases European interpretations of Chinese artistic traditions. Characterized by intricate patterns, vivid hues, and motifs inspired by nature and Asian culture, chinoiserie napkins are essential for event planners looking to elevate their designs. Understanding this background allows organizers to purposefully integrate decorative linens from IQ Linens into their events.
These linens, available in a diverse array of colors and fabrics - including stain and wrinkle-resistant polyester and cotton/polyester blends - embody elegance and sophistication. They significantly enhance the guest experience at high-end occasions such as weddings and gala dinners. By leveraging the historical significance of Chinese-inspired design, planners can craft visually striking environments that include chinoiserie napkins, resonating with attendees and ultimately enriching the overall atmosphere of their gatherings.
Common themes in Chinese-inspired art, such as birds symbolizing longevity and wisdom, further amplify the thematic relevance of chinoiserie napkins in event planning. Moreover, IQ Linens offers customer-focused resources, including swatch ordering and expert advice on selecting the perfect size and fabric. This ensures that planners can find the ideal linens to complement their occasion's theme.
Incorporate IQ Linens into your next event and witness the transformation it brings. Elevate your designs with our exquisite offerings and create memorable experiences for your guests.
Select Chinoiserie Napkins to Complement Event Themes and Color Schemes
Selecting chinoiserie napkins necessitates a discerning eye for the theme and palette of your gathering. Research shows that a blue and white color scheme can be beautifully complemented by cloths featuring intricate floral or pagoda designs in these hues. This not only enhances visual appeal but also ensures thematic coherence.
Industry standards indicate that upscale gatherings increasingly favor high-quality fabrics. For instance, cotton cloths create a relaxed atmosphere, while linen options elevate sophistication. By selecting linens that align with your event's aesthetic, you establish a unified appearance that significantly enhances the overall guest experience.
Ultimately, the right choice of linens leaves a memorable impact on your attendees. Expert recommendations suggest that investing in quality fabrics is essential for creating an unforgettable event. So, as you plan your next gathering, consider how using chinoiserie napkins can elevate your theme and impress your guests.
Implement Effective Presentation Techniques for Chinoiserie Napkins
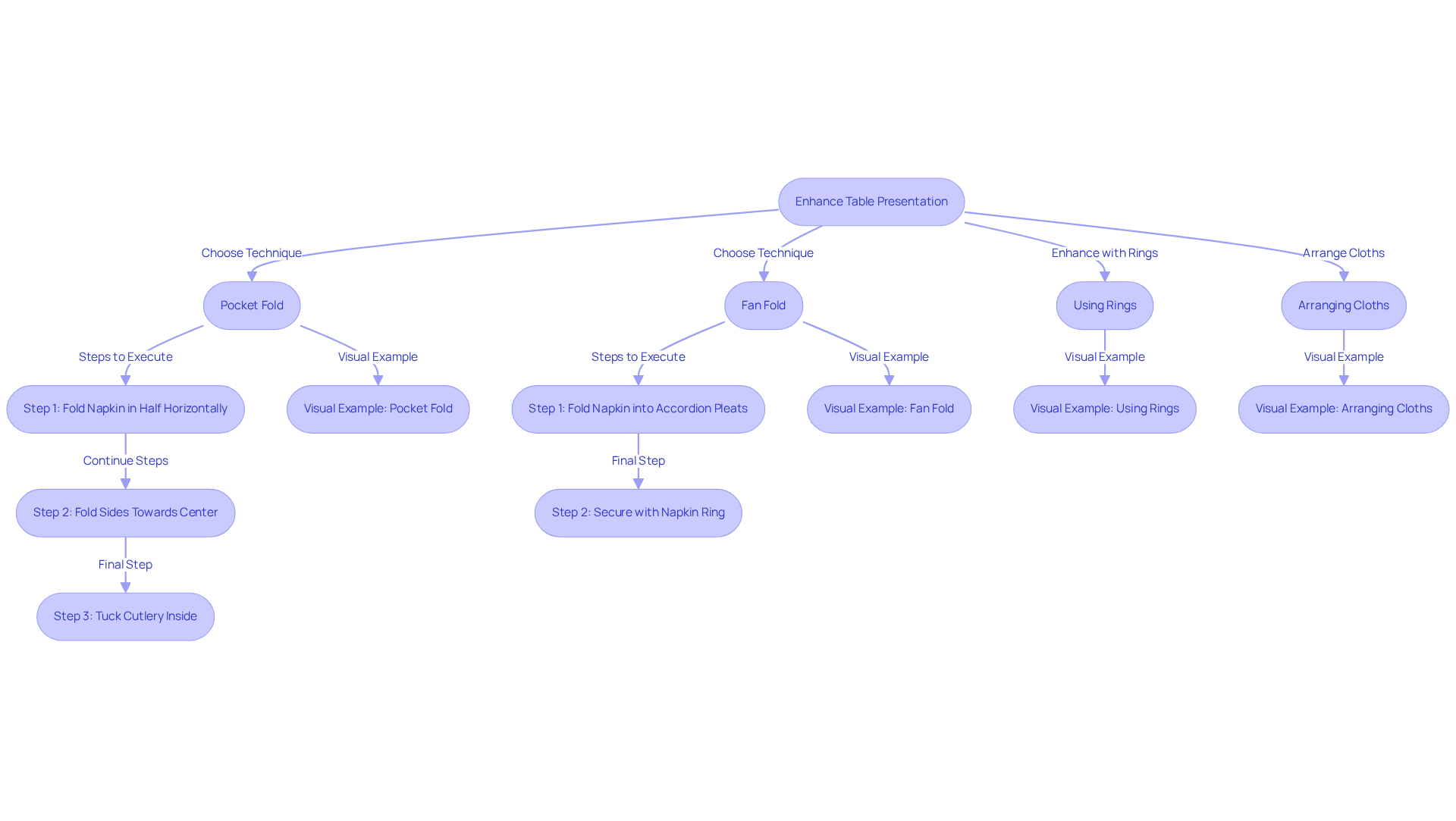
Enhancing the display of decorative cloths is essential for creating captivating table arrangements. Consider various folding methods that not only add flair but also elevate the overall aesthetic. For instance, the 'pocket fold' allows you to tuck cutlery neatly into the cloth, resulting in an organized and elegant appearance. Alternatively, the simple yet sophisticated 'fan fold' introduces height and visual interest to your setup.
Moreover, using rings that complement the Chinoiserie design along with chinoiserie napkins can further enhance the table's aesthetic appeal. Arranging cloths on plates or in wine glasses produces a striking visual effect that impresses guests. For a practical approach, follow a step-by-step guide to folding cloth - start by folding it into a square and tucking cutlery inside.
Research shows that thoughtful details, such as table presentation, significantly influence guests' experiences. In fact, 68% of homeowners believe that these elements enhance perceived hospitality. By experimenting with these techniques and utilizing IQ Linens' extensive range of high-quality fabric table accessories in various shades and materials, you can transform ordinary items into stunning design elements that captivate your guests. Don't miss the opportunity to elevate your event with these expert recommendations.

Manage Sourcing and Logistics for Chinoiserie Napkins Efficiently
To ensure a seamless sourcing and logistics process for Chinoiserie textiles, cultivating relationships with reputable suppliers is essential. Partnering with specialists like IQ Linens, known for their high-quality linens, can elevate your events. With a broad variety of hues and fabrics for both cocktail and dinner cloth serviettes, IQ Linens provides options that enhance any occasion theme.
Start by ordering samples to evaluate the quality and design before committing to bulk purchases. Planning your orders well in advance is crucial; this foresight allows you to account for lead times associated with production and shipping. For instance, fabric preparation and pre-wash typically take 7-14 days, while washing and finishing require an additional 3-7 days.
For larger events, consider utilizing a centralized storage solution to significantly enhance inventory management. This strategy facilitates easy access and organization, minimizing the risk of last-minute complications. As logistics expert Kruti Shah aptly states, "Meticulous planning isn’t just advisable - it’s the backbone of transforming chaos into celebration."
By adopting these practices, you can streamline the sourcing and logistics of Chinoiserie napkins from IQ Linens. This ensures timely delivery and adherence to your quality standards while avoiding common pitfalls such as mismanaged inventory or rushed orders.

Conclusion
Elevating event design through the use of Chinoiserie napkins is not just a choice; it’s a powerful strategy to infuse sophistication and cultural richness into any gathering. Understanding the historical significance and aesthetic appeal of these decorative linens allows event planners to craft memorable experiences that truly resonate with guests. The integration of Chinoiserie elements enhances the visual landscape while adding depth and meaning to the overall event theme.
Key insights include:
- The importance of selecting the right fabrics and colors that complement the event's theme.
- Effective presentation techniques that can transform napkins into focal points of the table setting.
- Logistical considerations that are crucial for sourcing high-quality linens.
By leveraging the expertise of suppliers like IQ Linens and employing thoughtful design strategies, planners can ensure that every detail contributes to a cohesive and elegant atmosphere.
Ultimately, using Chinoiserie napkins is more than a design choice; it’s an invitation to create an immersive experience that captivates and delights attendees. As you seek to elevate your gatherings, embracing these exquisite textiles can lead to stunning transformations that leave a lasting impression. Prioritize quality, creativity, and cultural significance in your next event to truly enhance the experience for everyone involved.
Frequently Asked Questions
What is chinoiserie and when did it originate?
Chinoiserie is a style that originated in the 17th century, showcasing European interpretations of Chinese artistic traditions.
What are the key characteristics of chinoiserie napkins?
Chinoiserie napkins are characterized by intricate patterns, vivid hues, and motifs inspired by nature and Asian culture.
How can chinoiserie napkins enhance event designs?
Chinoiserie napkins elevate event designs by adding elegance and sophistication, significantly enhancing the guest experience at high-end occasions such as weddings and gala dinners.
What types of fabrics are available for chinoiserie napkins from IQ Linens?
IQ Linens offers chinoiserie napkins in a diverse array of colors and fabrics, including stain and wrinkle-resistant polyester and cotton/polyester blends.
What themes are commonly found in Chinese-inspired art that relate to chinoiserie napkins?
Common themes in Chinese-inspired art include motifs such as birds, which symbolize longevity and wisdom, amplifying the thematic relevance of chinoiserie napkins in event planning.
What resources does IQ Linens provide to assist event planners?
IQ Linens offers customer-focused resources, including swatch ordering and expert advice on selecting the perfect size and fabric for event linens.
How can incorporating chinoiserie napkins transform an event?
Incorporating chinoiserie napkins can transform an event by creating visually striking environments that resonate with attendees and enrich the overall atmosphere of gatherings.
List of Sources
- Understand the Aesthetic and Historical Significance of Chinoiserie Napkins
- In a New Exhibition at The Met, Chinoiserie Gets a Feminist Framing (https://vogue.com/article/monstrous-beauty-a-feminist-revision-of-chinoiserie-met-museum)
- Historic Pattern Styles: Chinoiserie (https://historyrepeating.se/blog/historic-patterns-chinoiserie)
- The Met reveals feminist take on porcelain that ‘has always elicited a strong reaction’ (https://theguardian.com/artanddesign/2025/apr/09/chinoiserie-met-feminist-porcelain)
- Select Chinoiserie Napkins to Complement Event Themes and Color Schemes
- 5 Wedding Color Combos You'll See Everywhere This Year, According to Planners (https://marthastewart.com/trending-wedding-colors-11724715)
- 18 Chinoiserie Wedding Ideas For Your Something Blue (https://ruffledblog.com/chinoiserie-wedding-ideas)
- Luxury Fabric Market Size And Share | Industry Report, 2030 (https://grandviewresearch.com/industry-analysis/luxury-fabric-market-report)
- Global Luxury Fabric Market | 2019 – 2030 | Ken Research (https://kenresearch.com/global-luxury-fabric-market)
- Blue & White Chinoiserie Napkins - Large | Hobby Lobby | 2482412 (https://hobbylobby.com/party-baking/party-tableware/napkins/blue-white-chinoiserie-napkins---large/p/81208340?srsltid=AfmBOop98RmjjvmjUroN5yhqX9Z4JCB6Lyr0UWV4msvlAgMtMEet4tXU)
- Implement Effective Presentation Techniques for Chinoiserie Napkins
- Top 10 Napkin Folds for Wedding Receptions (https://tableclothsfactory.com/blogs/home/top-10-napkin-folds-for-wedding-receptions?srsltid=AfmBOoroNgbm_uEqCIjZe18wLpMWFXB-kLWqkgMcOYya5o-_UL3sPXcL)
- 46 Napkin Folds That Will Elevate Your Reception Tables (https://marthastewart.com/7884098/wedding-reception-napkin-fold-ideas)
- 10 Creative Napkin Design Ideas for Memorable Events (https://go.iqlinens.com/blog/10-creative-napkin-design-ideas-for-memorable-events)
- 7 Stylish Napkin Ideas to Elevate Your Event Decor :: NoGarlicNoOnions: Restaurant, Food, and Travel Stories/Reviews - Lebanon (https://nogarlicnoonions.com/7-stylish-napkin-ideas-to-elevate-your-event-decor)
- 12 Napkin Folds to Elevate the Look of Your Tablescape (https://reveriesocial.com/articles/12-napkin-folds-to-elevate-the-look-of-your-tablescape)
- Manage Sourcing and Logistics for Chinoiserie Napkins Efficiently
- Event Planning Industry Statistics: Data Reports 2026 (https://wifitalents.com/event-planning-industry-statistics)
- PEAK Event Services launches luxury linen and tabletop accessory brand (https://intentsmag.com/2023/05/26/peak-event-luxury-linen)
- Understanding the Delivery Time for Textiles: Why 20-35 Days is the Norm (https://textilsl.com/understanding-the-delivery-time-for-textiles-why-20-35-days-is-the-norm)
- How long is bulk production at linen clothing manufacturers? - Linenwind Custom Linen Clothing Manufacturer FAQ (https://linenwind.com/f753518/How-long-is-bulk-production-at-linen-clothing-manufacturers.htm)
- 60+ Must Know Event Industry Statistics in ([currentyear]) (https://upmetrics.co/blog/event-planning-industry-statistics)