Master Burgundy Napkins Paper for Stunning Event Designs
Introduction
Burgundy napkins are not merely functional items; they are essential tools that can dramatically enhance the ambiance of any event. This rich, deep hue exudes elegance and warmth, seamlessly complementing a variety of color schemes. For event planners aiming to create a memorable atmosphere, burgundy is a versatile choice that stands out.
However, the challenge lies in understanding how to effectively utilize these napkins. Whether it’s selecting the right fabrics, mastering placement techniques, or coordinating with event colors, each aspect plays a crucial role in elevating the dining experience. Research shows that the aesthetic and psychological impact of color can significantly influence guests' perceptions and enjoyment.
So, how can event organizers harness the power of burgundy to leave a lasting impression? By thoughtfully integrating these napkins into their design, planners can create a sophisticated and inviting environment that resonates with guests long after the event concludes. It's time to explore the transformative potential of burgundy napkins and elevate your next event.
Understand the Aesthetic Appeal of Burgundy Napkins
Burgundy napkins paper are not merely practical items; they play a crucial role in shaping the atmosphere of any gathering. The rich, deep shade of red evokes warmth, sophistication, and elegance, making it an ideal choice for formal events, weddings, and upscale gatherings. This color harmonizes beautifully with various palettes, enhancing the overall aesthetic without overwhelming the senses. For instance, when paired with gold or cream, deep red creates a luxurious ambiance, while its combination with earthy tones adds a rustic charm.
At IQ Linens, we offer premium cloth cocktail items, including those in burgundy, measuring 10”x10” and providing authentic restaurant dining quality. Available in printed, striped, or solid hues, these napkins are perfect for any occasion. They are washable and reusable, making them a practical choice for organizers looking to elevate their dining experience without the hassle of rentals.
The psychological impact of color in event design is significant; this deep red not only captures attention but also fosters a sense of closeness and festivity. By understanding these dynamics, planners can create cohesive and inviting environments that resonate with guests, ultimately enhancing their overall experience. Select burgundy napkins paper from IQ Linens to transform your next event into a memorable occasion.

Select High-Quality Fabrics for Burgundy Napkins
Selecting the appropriate material for burgundy napkins paper is essential for achieving both elegance and practicality in event planning. Research shows that polyester cloths are a top choice due to their exceptional durability, wrinkle resistance, and stain-repellent qualities. These features make them ideal for high-turnover events like weddings and corporate functions. On the other hand, satin cloths bring a touch of luxury with their glossy finish, elevating the elegance of any table setting, especially during formal occasions.
For those aiming for a more rustic or organic aesthetic, cotton or linen blends provide a soft, natural touch that beautifully complements casual themes. Expert recommendations emphasize the importance of selecting high-quality fabrics. By doing so, event planners can ensure that their use of burgundy napkins paper not only enhances the visual appeal of the event but also withstands the rigors of use, maintaining their pristine condition throughout the occasion.
In conclusion, prioritize quality in your linen choices to create an unforgettable atmosphere at your events. Your attention to detail will not go unnoticed.

Implement Effective Placement Strategies for Burgundy Napkins
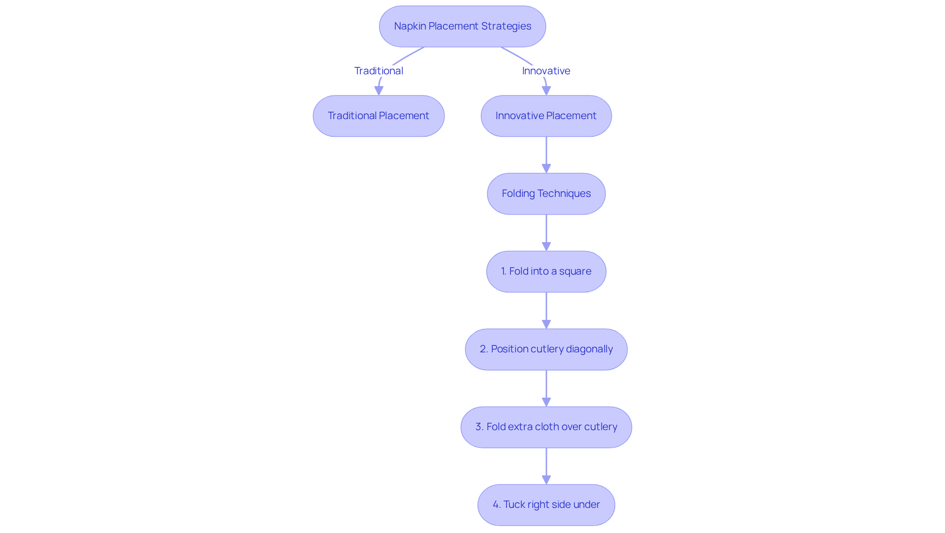
The arrangement of burgundy napkins paper is essential in shaping the overall table aesthetic. Traditional etiquette suggests positioning cloths to the left of the forks or directly on the plate; however, innovative placements can significantly elevate visual appeal. For example, folding cloths into intricate designs, such as the Bow Tie or Turkey Fold, creates a striking focal point when placed in wine glasses.
To achieve these elegant folds, follow these steps:
- Begin by folding the cloth into a square.
- Position your cutlery diagonally across the center.
- Fold the extra cloth over the ends of the cutlery.
- Tuck the right side under after folding the bottom.
This technique not only enhances the dining experience but also reinforces the event's theme.
Moreover, utilizing stylish ring holders adds sophistication while keeping the cloths neatly organized. In buffet-style settings, stacking cloths in decorative holders or arranging them in a fan shape facilitates easy access while enhancing the table's charm. By thoughtfully considering cloth placement and employing imaginative folding techniques, organizers can significantly enhance the dining experience.
Research shows that premium fabric serviettes, including burgundy napkins paper from IQ Linens, crafted from superior materials, are stain and wrinkle-resistant, ensuring that every occasion is both fashionable and eco-friendly. Don't miss the opportunity to elevate your event with these exceptional linens.

Coordinate Burgundy Napkins with Event Color Schemes
To achieve a harmonious appearance, it’s crucial to match burgundy cloths with the event's palette. IQ Linens offers a diverse selection of high-quality cocktail and dinner cloth napkins in various shades and materials, including eco-friendly options crafted from polyester and cotton/polyester blends. Burgundy pairs beautifully with a range of colors, such as gold, cream, navy, and shades of green. For a classic look, consider deep red alongside neutral tones to create a sophisticated palette.
Research shows that 85% of consumers cite hue as the primary reason for purchasing a specific product, highlighting the importance of careful color selection in event design. For a more vibrant approach, pairing deep red with jewel tones like emerald or sapphire can create a rich, luxurious atmosphere. Additionally, incorporating accent hues through table runners or centerpieces can unify the overall appearance.
By thoughtfully coordinating colors and utilizing IQ Linens' premium cloth napkins, event planners can ensure that burgundy napkins not only enhance the overall design but also leave a lasting impression on guests. Don’t miss the opportunity to elevate your event-choose IQ Linens for your next gathering.
Conclusion
Burgundy napkins serve as a powerful tool in event design, offering both aesthetic appeal and practical benefits. Their rich color not only enhances the atmosphere but also evokes feelings of warmth and elegance, making them an ideal choice for various occasions. By selecting high-quality fabrics and implementing effective placement strategies, event planners can elevate the dining experience and create memorable gatherings that resonate with guests.
Key insights reveal the importance of color psychology, fabric selection, and innovative napkin arrangements. Burgundy's versatility allows it to pair beautifully with a range of colors, reinforcing the overall theme of any event. Moreover, the durability and elegance of premium materials like polyester and satin ensure that these napkins maintain their charm throughout the occasion.
Ultimately, the thoughtful incorporation of burgundy napkins into event design not only enhances visual appeal but also creates a cohesive atmosphere that captivates guests. Embracing these strategies can transform any gathering into an unforgettable experience. Therefore, it is essential for planners to prioritize quality and creativity in their linen choices. By doing so, the lasting impression left on attendees will be a testament to the attention to detail that defines a truly exceptional event.
Frequently Asked Questions
What is the aesthetic appeal of burgundy napkins?
Burgundy napkins are known for their rich, deep shade of red that evokes warmth, sophistication, and elegance, making them ideal for formal events, weddings, and upscale gatherings.
How do burgundy napkins enhance the atmosphere of an event?
The color burgundy harmonizes beautifully with various palettes, enhancing the overall aesthetic of an event without overwhelming the senses. It can create a luxurious ambiance when paired with gold or cream, or add a rustic charm when combined with earthy tones.
What types of burgundy napkins does IQ Linens offer?
IQ Linens offers premium cloth cocktail napkins in burgundy, measuring 10”x10”, available in printed, striped, or solid hues, suitable for any occasion.
Are the burgundy napkins from IQ Linens practical for event organizers?
Yes, the burgundy napkins are washable and reusable, making them a practical choice for event organizers looking to elevate their dining experience without the hassle of rentals.
What is the psychological impact of the color burgundy in event design?
The deep red color of burgundy captures attention and fosters a sense of closeness and festivity, helping planners create cohesive and inviting environments that enhance the overall guest experience.
How can burgundy napkins transform an event?
By selecting burgundy napkins, event planners can create a memorable occasion by enhancing the aesthetic appeal and atmosphere, encouraging a sense of warmth and sophistication among guests.
List of Sources
- Understand the Aesthetic Appeal of Burgundy Napkins
- 10 Burgundy Table Linen Ideas to Elevate Your Event Design (https://go.iqlinens.com/blog/10-burgundy-table-linen-ideas-to-elevate-your-event-design)
- The Psychology of Color in Event Design: How Color Choices Impact Guest Emotions (https://maykerevents.com/blogs/design-notes/the-psychology-of-color-in-event-design)
- Trends in Coloured Dinner Napkins for Weddings & Parties (https://beetatissues.in/blogs/news/trends-in-coloured-dinner-napkins-for-weddings-parties?srsltid=AfmBOopN-D97nMLH2NgnKrZgjevzrPo77Kk_gzM73Y4y7ynR77dWxIC8)
- Choosing Napkin Colors for Memorable Events (https://letsdolinens.com/post/napkin-colors-for-different-events)
- The importance of colour psychology at an event (https://rsc.org/news/the-importance-of-colour-psychology-at-an-event)
- Select High-Quality Fabrics for Burgundy Napkins
- Why Event Planners Love Burgundy Table Napkins for Every Occasion (https://go.iqlinens.com/blog/why-event-planners-love-burgundy-table-napkins-for-every-occasion?hs_amp=true)
- Table and Kitchen Linen Market | Global Market Analysis Report - 2035 (https://futuremarketinsights.com/reports/table-and-kitchen-linen-market)
- Essential Tips for Choosing Linens for Party Success (https://go.ultimatetextile.com/blog/essential-tips-for-choosing-linens-for-party-success)
- Napkin Fabric Comparison: Best Materials for Events | CV Linens™ (https://cvlinens.com/blogs/styling-tips/napkin-fabric-comparisons?srsltid=AfmBOopfQfLojpM-Pj0bXyqKlKGuXuD_7prhhE_P5ZIR08HWl6DrF0lT)
- Implement Effective Placement Strategies for Burgundy Napkins
- 10 Creative Napkin Design Ideas for Memorable Events (https://go.iqlinens.com/blog/10-creative-napkin-design-ideas-for-memorable-events)
- U.S. Consumers Prefer Cloth Napkins to Paper :: Milliken Table Linens (https://millikentablelinens.com/us-consumers-prefer-cloth-napkins)
- 7 Stylish Napkin Ideas to Elevate Your Event Decor :: NoGarlicNoOnions: Restaurant, Food, and Travel Stories/Reviews - Lebanon (https://nogarlicnoonions.com/7-stylish-napkin-ideas-to-elevate-your-event-decor)
- How to Decorate with Napkins: Stylish & Sustainable Table Ideas (https://begreennapkins.com/how-to-decorate-with-napkins?srsltid=AfmBOooMQ890hwn3NKiqHoGW1VRIWqfw_E4TSexZvbvaaO_Oc24uga8n)
- Coordinate Burgundy Napkins with Event Color Schemes
- Mark My Words: The Burgundy Color Trend Is Here to Stay—Here Are 7 Ways to Style It (https://purewow.com/fashion/burgundy-color-trend)
- Brand Color Psychology: Men vs. Women (https://blog.vmgstudios.com/brand-color-psychology-men-vs.-women)
- Color Statistics 2025 (https://bestcolorfulsocks.com/blogs/news/color-statistics?srsltid=AfmBOorJJqewzthGpouA9EdDHHi1qmaZJwIAjvoKLyAlotYaLd1e_uMS)
- Choosing Napkin Colors for Memorable Events (https://letsdolinens.com/post/napkin-colors-for-different-events)
- Wedding Themes: How to Create a Burgundy Wedding Color Theme | SuitShop (https://suitshop.com/blogs/news/burgundy-wedding-theme)