Master Blush Pink Table Runner Best Practices for Stunning Events
Introduction
In event planning, the right decor can elevate an ordinary gathering into an unforgettable experience. Blush pink table runners, with their soft elegance, serve as a versatile canvas that enhances various themes and color palettes, from luxurious weddings to casual family reunions. However, the challenge lies in mastering the art of pairing these delicate hues with complementary colors and high-quality materials to create a stunning visual impact.
Research shows that effective use of blush pink can significantly enhance the overall aesthetic of an event. Event organizers must consider how to utilize these table runners to not only elevate their gatherings but also ensure longevity and style. By understanding the nuances of color pairing and material selection, planners can create a cohesive and visually appealing atmosphere that resonates with guests.
So, how can you harness the potential of blush pink table runners in your next event? The answer lies in thoughtful planning and execution. Embrace the elegance of blush pink, and watch as your gatherings transform into memorable experiences.
Select Complementary Colors and Themes for Blush Pink Table Runners
Incorporating soft rose table runners into your gathering decor opens up a world of graceful possibilities. This light rosy hue, when combined with complementary colors like gold, white, or soft gray, can significantly enhance the atmosphere of any gathering. For instance, the pairing of soft rose and gold exudes luxury, making it an ideal choice for weddings and upscale events. On the other hand, blending blush with white creates a fresh, airy ambiance, perfect for spring or summer celebrations.
To elevate your tablescape, consider utilizing a palette that includes varying shades of blush, such as dusty rose or coral. These shades can add depth and visual interest to your decor. Moreover, aligning your color choices with the overall theme of your gathering is crucial. For rustic-themed events, using a blush pink table runner pairs beautifully with natural elements like burlap or wooden accents, creating a warm and inviting setting.
Investing in high-quality linens from IQ Linens not only enhances the aesthetic of your occasion but also makes financial sense. With each use, your cost per occurrence decreases, allowing you to build a beautiful and practical collection that pays off over time. Research shows that over 30% of designers prefer unexpected color combinations, making blush a versatile option that complements a variety of themes. By carefully selecting colors and themes, along with durable and stain-resistant options like IQ Linens' chair tie sashes and premium cloth napkins, you can create a visually stunning occasion that leaves a lasting impression on your guests.
Utilize Blush Pink Table Runners in Diverse Event Settings
Blush table coverings are exceptionally adaptable, making them ideal for a variety of event environments, including weddings, corporate functions, and informal family gatherings. Research shows that for formal events, layering a soft rose-colored fabric over a white or ivory tablecloth creates an elegant and sophisticated aesthetic. This combination is perfect for weddings, banquets, and upscale dinners, enhancing visual appeal while adding depth to the table setting.
In more casual environments, such as birthday parties or family reunions, soft rose pairs beautifully with vibrant colors like teal or yellow, fostering a lively and festive atmosphere. Industry standards indicate that these linens excel in outdoor settings, blending seamlessly with natural surroundings, especially when paired with rustic decor elements like wooden tables or floral centerpieces. This adaptability makes a soft rosy hue an excellent choice for organizers aiming to create memorable experiences that resonate with guests.
Are you ready to elevate your event? Consider incorporating a blush pink table runner to enhance your next gathering, ensuring it leaves a lasting impression.

Prioritize Quality and Material Selection for Table Runners
Choosing the right table coverings is essential for creating memorable events, underscoring the importance of quality and material. Polyester and satin are recognized as the top choices for blush pink table runners, each providing unique benefits. Polyester is the go-to option for rentals due to its durability, stain resistance, and ease of cleaning. This makes it perfect for high-turnover events, as its robust nature ensures it can endure frequent use while still looking polished.
Conversely, using a blush pink table runner made of satin adds a touch of luxury and elegance, ideal for infusing a romantic atmosphere into any tablescape. While satin enhances visual appeal with its smooth, shiny finish, it does require more careful handling and maintenance compared to polyester. Event rental professionals often recommend satin for upscale occasions, but they stress the importance of following the manufacturer's care instructions to extend the fabric's lifespan.
Looking ahead to 2026, the most favored fabrics for table accessories will include polyester, satin, and chiffon, with polyester leading the pack due to its practicality. Event organizers and rental firms recognize that investing in high-quality materials not only elevates the aesthetic of an event but also ensures that table coverings remain in excellent condition for future use. By thoughtfully choosing between polyester and satin, planners can achieve the desired look while balancing durability and elegance. Make the informed choice today and elevate your event with the right table coverings!

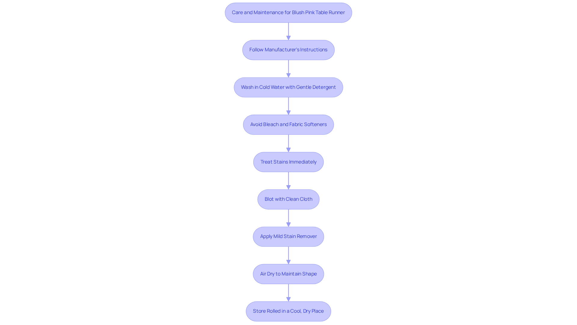
Implement Care and Maintenance Strategies for Longevity
To ensure the longevity of your blush pink table runner, it’s essential to implement effective care and maintenance strategies. Research shows that following the manufacturer's care instructions is crucial. Typically, this means washing in cold water with a gentle detergent to prevent color fading. Avoid using bleach or fabric softeners, as these can damage the fabric and diminish its appeal.
When it comes to stains, treat them immediately. Blot with a clean cloth and apply a mild stain remover. If possible, air dry the items to maintain their shape and prevent shrinkage. Additionally, store your table runners in a cool, dry location, preferably rolled rather than folded, to avoid unsightly creases. By taking these steps, you can ensure that your blush pink table runner stays fresh and vibrant for all your future events. Invest in the care of your linens, and they will reward you with lasting beauty and elegance.

Conclusion
Incorporating blush pink table runners into event decor transforms gatherings into memorable experiences filled with elegance and charm. This soft hue not only enhances the visual appeal of any setting but also offers versatility across various themes and occasions. By thoughtfully selecting complementary colors and high-quality materials, event planners can create stunning tablescapes that leave a lasting impression on guests.
To utilize blush pink table runners effectively, consider these key strategies:
- Pair this delicate shade with luxurious gold or crisp white.
- Choose the right fabric: durable polyester for frequent use or elegant satin for upscale events.
Each decision contributes to the overall ambiance, ensuring your event stands out.
Additionally, proper care and maintenance are essential to keep these beautiful linens vibrant and inviting for years to come. Research shows that well-maintained table runners not only enhance the aesthetic but also reflect a commitment to quality.
Ultimately, the use of blush pink table runners is more than just a trend; it represents a commitment to creating aesthetically pleasing and memorable events. Embrace this timeless color and its potential to elevate any gathering. Make your next event a celebration that resonates long after the last guest departs.
Frequently Asked Questions
What colors complement blush pink table runners?
Blush pink table runners pair well with gold, white, and soft gray, enhancing the atmosphere of any gathering.
What is the effect of pairing blush pink with gold?
The combination of blush pink and gold exudes luxury, making it an ideal choice for weddings and upscale events.
How does blush pink with white affect the ambiance?
Blending blush pink with white creates a fresh, airy ambiance, which is perfect for spring or summer celebrations.
What are some alternative shades of blush to consider?
Alternative shades to consider include dusty rose and coral, which can add depth and visual interest to your decor.
How should color choices align with the event's theme?
It's important to align your color choices with the overall theme of your gathering; for rustic-themed events, blush pink pairs beautifully with natural elements like burlap or wooden accents.
Why is it beneficial to invest in high-quality linens?
Investing in high-quality linens, such as those from IQ Linens, enhances the aesthetic of your occasion and reduces the cost per use over time, allowing you to build a beautiful and practical collection.
What percentage of designers prefer unexpected color combinations?
Research shows that over 30% of designers prefer unexpected color combinations, making blush pink a versatile option that complements a variety of themes.
What types of durable options can enhance a table setting?
Durable and stain-resistant options like chair tie sashes and premium cloth napkins from IQ Linens can help create a visually stunning occasion that leaves a lasting impression on guests.
List of Sources
- Select Complementary Colors and Themes for Blush Pink Table Runners
- Designers Didn’t See This Color Combo Coming — But It’s Set to Take Over in 2026 (https://apartmenttherapy.com/trendy-color-combinations-design-2026-37532224)
- 2026 Table Decor Trends & Luxury Linens | PNR Decor (https://pnrdecor.com/blogs/table-decor-dining-tips-blog/2026-table-decor-trends-colors-textures-luxury-table-linens-to-watch)
- 20 Spring & Summer Wedding Color Trends 2026 (https://daisysage.com/blog/spring-summer-wedding-colors)
- The Chicest Table Decor Trends of 2026 For the Most Stylish Dinner Parties (https://homesandgardens.com/living/table-decor-trends-2026)
- Trends to Watch: 2026 Wedding Colors and Decor Styles (https://theeventbay.com/wedding-blog/trends-to-watch-2026-wedding-colors-and-decor-styles)
- Utilize Blush Pink Table Runners in Diverse Event Settings
- The Chicest Table Decor Trends of 2026 For the Most Stylish Dinner Parties (https://homesandgardens.com/living/table-decor-trends-2026)
- The Biggest Wedding Trends for 2026: The Hitched Trend Report (https://hitched.co.uk/wedding-planning/organising-and-planning/wedding-trends)
- Interactive, Immersive, and Impactful: The 2026 Event Revolution (https://catersource.com/trends-styles/interactive-immersive-and-impactful-the-2026-event-revolution)
- Top Event Decor Trends For 2026: What to Look For | Empire Room (https://empireroomomaha.com/blog/top-event-decor-trends-for-2026-what-to-look-for)
- Trends to Watch: 2026 Wedding Colors and Decor Styles (https://theeventbay.com/wedding-blog/trends-to-watch-2026-wedding-colors-and-decor-styles)
- Prioritize Quality and Material Selection for Table Runners
- Table Runner Market Expected to Grow at 4.7% by 2032 (https://acutemarketreports.com/report/table-runner-market)
- Discover 17 Quotes and Fabrics! and this is us quotes ideas | quotes, text posts, fashion quotes and more (https://pinterest.com/designinglinens/quotes-and-fabrics)
- 9 Best Table Runners From Sustainable Brands (2026) (https://thegoodtrade.com/features/tablecloths-table-runners)
- Master Tablecloth Fabrics: Key Strategies for Event Success (https://go.ultimatetextile.com/blog/master-tablecloth-fabrics-key-strategies-for-event-success)
- 2026 Best Table Linens for Event Rentals and Venues (https://tcflinen.com/blogs/news/best-table-linens-event-rentals-venues?srsltid=AfmBOor4X2fZ3NAkByCx7ZaXblpR2Zn8z7KyzSFEKz-gbn2ly2ruPG71)
- Implement Care and Maintenance Strategies for Longevity
- Linen Table Settings 101: Care, Cleaning & Chic Styling (https://amourlinen.com/blogs/news/linen-table-settings-101-care-cleaning-chic-styling)
- Hospitality Linen Planning & Care for Q3–Q4 | GT USA (https://gtlinenshospitality.com/hospitality/blog/post/your-guide-to-back-to-school-travel-holiday-readiness-and-2026-planning)
- Table Runner Care and Maintenance: 3 Tips to Keep Your Runners Looking Fresh (https://briotrends.com/blogs/the-art-of-table-runners/table-runner-care-and-maintenance-tips-to-keep-your-runners-looking-fresh?srsltid=AfmBOopK-tfKRPjsBXAGu9SEFMIf4aoYpN33TwQ0VrPiGLqb62_AuBMJ)
- How to Clean a Table Runner — Even if Yours Isn't Fabric, There's Always a Way (https://livingetc.com/advice/how-to-clean-a-table-runner)
- How to Store Table Linens: Avoid Wrinkles & Extend Lifespan (https://barbatelli.com/table-linens/how-to-store-table-linens)