Master Banquet Table Linen Sizes for Stunning Event Design
Introduction
Mastering the art of banquet table linen sizes is essential for creating a stunning and cohesive event design. Understanding the specific requirements of each occasion - whether it’s a grand wedding or an informal gathering - allows event planners to select linens that not only fit perfectly but also elevate the overall aesthetic. With a plethora of fabric options and sizing guidelines available, how can one ensure the right choices are made to enhance an event's atmosphere?
Research shows that the right linens can transform an event space, making it more inviting and visually appealing. Industry standards suggest that selecting the appropriate size and fabric can significantly impact the guest experience. Expert recommendations emphasize the importance of aligning linen choices with the event's theme and style.
As you navigate through the myriad of options, consider how each choice contributes to the overall design. By prioritizing quality and fit, you can create an atmosphere that resonates with your guests and leaves a lasting impression. Don't underestimate the power of well-chosen linens; they are a vital component of successful event planning.
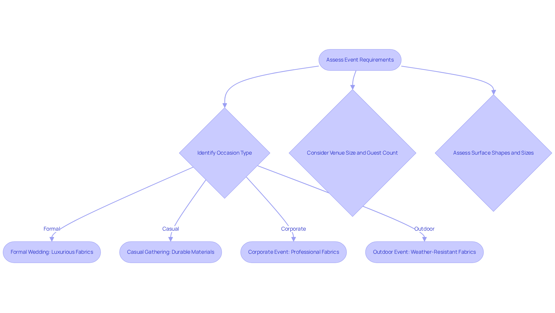
Assess Event Requirements for Linen Selection
Start by pinpointing the type of occasion you’re hosting - be it a wedding, corporate gathering, or casual party. Each type comes with its own set of expectations and styles. Consider the venue size, the number of guests, and the overall theme. For instance, a formal wedding demands luxurious fabrics and elegant colors, while a casual outdoor gathering thrives on relaxed, durable materials.
Moreover, assess the shapes and sizes of the surfaces to ensure the banquet table linen sizes will fit perfectly. To achieve the ideal drape, mastering how to measure your surfaces for the appropriate banquet table linen sizes accurately is crucial. This ensures that your selections from IQ Linens' extensive collection of high-quality fabrics align with your event's needs.
This foundational step sets the stage for all subsequent decisions regarding fabric selection. Remember, the right linens not only enhance the aesthetic but also elevate the overall experience of your event.

Determine Appropriate Linen Sizes for Tables
Selecting the correct banquet table linen sizes is essential for achieving the desired aesthetic in your event planning. To ensure a perfect fit, start by measuring the dimensions of your surfaces for the banquet table linen sizes. For circular surfaces, a common guideline is to add twice the desired drop length to the diameter. For example, if you have a 60-inch round surface and want a 30-inch drop, you’ll need a 120-inch round cloth.
Rectangular surfaces follow a similar principle. For an 8-foot surface, a 90-inch by 156-inch cloth is typically recommended for a full drop. Always keep in mind the desired drop length - shorter drops create a more casual look, while longer drops lend a formal touch.
Utilizing a sizing chart can simplify this process and ensure accuracy for banquet table linen sizes. Research shows that event planners who use sizing charts report higher satisfaction with their fabric choices. Don’t leave your fabric selection to chance; take the time to measure and choose wisely for a stunning event.

Choose Quality Materials for Table Linens
When it comes to selecting table linens, prioritizing materials that seamlessly blend beauty with durability is crucial. Polyester emerges as a top choice, celebrated for its stain resistance and low maintenance requirements, making it ideal for high-turnover events. On the other hand, luxurious fabrics like satin or damask can elevate the aesthetic of any occasion, though they often demand more care. For instance, polyester tablecloths are renowned for their durability, maintaining their color and shape through countless washes, while satin requires special attention to preserve its luster.
Investing in premium linens from IQ Linens not only enhances the visual appeal of your gathering but also makes sound financial sense. With each use, your cost per event diminishes, allowing you to cultivate a stunning and practical collection that pays dividends over time. Explore the diverse range of fabric options, colors, and finishes available, as well as the various banquet table linen sizes, to perfectly complement your space and style. Additionally, consider the weight and texture of the fabric; heavier materials typically drape more elegantly and endure outdoor conditions, while lighter fabrics can create a more airy ambiance. To ensure you make the right choice, always request fabric samples to assess hue accuracy and texture before finalizing your selection. This meticulous approach significantly contributes to the overall success of your gathering, ensuring you’re always prepared to set the table without the constraints of rental limitations.
Coordinate Colors and Styles for Visual Impact
To create a breathtaking visual effect, aligning your linens with the occasion's palette and overall theme is essential. Start by selecting a primary hue that embodies the event's atmosphere - soft pastels for a romantic wedding or bold shades for a lively corporate gathering. Complementary hues can enhance table runners or overlays, adding depth and visual intrigue to the arrangement. By combining solid hues with patterned textiles, you introduce a dynamic element that elevates the overall aesthetic.
Employing color samples is a practical method to visualize how various fabrics will interact within the event area, ensuring a harmonious design. For instance, a beach-themed wedding may benefit from fabrics in shades of blue and sandy beige, while a holiday party could embrace rich reds and greens to capture the festive spirit. As one designer aptly noted, "The right tablecloths act as a beautiful backdrop, enhancing the visual impact of your floral centerpieces and other table décor."
Research shows that well-coordinated linens can significantly enhance the atmosphere of an occasion, with 74% of attendees forming a positive brand image after experiencing a thoughtfully designed space. By carefully considering hue combinations and textures, event planners can create memorable experiences that resonate with guests and elevate the overall event atmosphere.
At IQ Linens, you can explore a diverse selection of high-quality cocktail and dinner cloth napkins available in various colors and materials, including sustainable options. Our napkins are crafted from stain and wrinkle-resistant polyester and cotton/polyester blends, ensuring they are machine washable and perfect for any occasion.

Conclusion
Mastering the selection of banquet table linen sizes is not just important; it’s essential for crafting stunning event designs that leave a lasting impression. Understanding the specific requirements of your event - such as the occasion, venue, and guest count - enables you to choose linens that fit perfectly and enhance the overall atmosphere. The right linens serve as a foundation for your event, transforming ordinary tables into elegant focal points.
Key insights reveal the importance of:
- Accurately measuring table dimensions
- Selecting appropriate linen sizes based on table shape
- Choosing high-quality materials that balance beauty and durability
From polyester to luxurious fabrics like satin, each material serves a unique purpose and contributes to the event's aesthetic. Coordinating colors and styles is vital for creating a cohesive look that resonates with guests, ensuring that every detail aligns with the event's theme.
Ultimately, a meticulous approach to selecting banquet table linens can significantly elevate the guest experience. Event planners must invest time in choosing the right fabrics, sizes, and colors, as these elements play a crucial role in crafting memorable gatherings. By prioritizing thoughtful design and quality materials, the potential for creating breathtaking events is limitless. So, why not take the next step? Engage your guests in a beautifully curated environment that invites connection and celebration.
Frequently Asked Questions
How do I determine the type of linens needed for my event?
Start by identifying the type of occasion you are hosting, such as a wedding, corporate gathering, or casual party, as each type has different expectations and styles.
What factors should I consider when selecting linens for my event?
Consider the venue size, the number of guests, and the overall theme. For example, a formal wedding requires luxurious fabrics and elegant colors, while a casual outdoor gathering benefits from relaxed, durable materials.
Why is it important to assess the shapes and sizes of surfaces for linen selection?
Assessing the shapes and sizes of surfaces ensures that the banquet table linen sizes will fit perfectly, allowing for an ideal drape and overall appearance.
How can I ensure I measure surfaces accurately for linen selection?
It is crucial to master how to measure your surfaces accurately to select the appropriate banquet table linen sizes that align with your event's needs.
What impact do the right linens have on an event?
The right linens enhance the aesthetic of the event and elevate the overall experience for guests.
List of Sources
- Assess Event Requirements for Linen Selection
- 4 Best Practices for Choosing the Right Tablecloth for Events (https://go.ultimatetextile.com/blog/4-best-practices-for-choosing-the-right-tablecloth-for-events)
- Global Table Linen Market Expected to Reach USD 18,233.7 Million by 2031, Driven by Consumer Demand for Quality, Sustainability, and Innovation | Future Market Insights, Inc. (https://finance.yahoo.com/news/global-table-linen-market-expected-133000191.html)
- How to Pick Linens for Different Event Themes (https://letsdolinens.com/post/pick-linens-different-event-themes)
- Table Linen Cover Market, Global Outlook and Forecast 2026-2032 (https://statsmarketresearch.com/global-table-linen-cover-forecast-market-8066210)
- Best Practices for Choosing Table Linens for Corporate Events (https://go.iqlinens.com/blog/best-practices-for-choosing-table-linens-for-corporate-events)
- Determine Appropriate Linen Sizes for Tables
- How to Choose the Right Tables for Your Event: A Guide to Round vs. Rectangular (https://hughesrental.com/blog-party-tips-inspiration-and-news/how-to-choose-the-right-tables-for-your-event-a-guide-to-round-vs-rectangular)
- Let’s Talk Linens: The Ultimate Guide to Table Linen Sizes (https://partyrentalltdblog.com/lets-talk-linens-the-ultimate-guide-to-table-linen-sizes)
- How to Choose the Perfect Table Linen Size Guide for Your Event (https://gbslinens.com/table-linen-size-guide-for-event-professionals)
- How to Choose the Right Tablecloth Sizes for Event Tables (https://bbjlatavola.com/how-to-choose-the-right-tablecloth-sizes-for-event-tables)
- Choose Quality Materials for Table Linens
- How to Choose the Perfect Tablecloth for Any Event (https://letsdolinens.com/post/choose-the-perfect-tablecloth)
- Comparing Tablecloth Materials: Linen vs Cotton vs Polyester (https://thetableclothstore.com/blogs/news/comparing-tablecloth-materials-linen-vs-cotton-vs-polyester?srsltid=AfmBOorgONa6EaFuJFSrhHlvWd5aYSL7PmMaS8gkPo6YByzpXXXZlMDF)
- What is Polyester? Uses, Benefits & Drawbacks | Printful (https://printful.com/blog/what-is-polyester)
- Master Table Cover Linen Selection: Key Practices for Events (https://go.ultimatetextile.com/blog/master-table-cover-linen-selection-key-practices-for-events)
- Advantages of polyester fabric over cotton fabric (https://jongstit.com/en/blog/advantages-of-polyester-fabric-over-cotton-fabric)
- Coordinate Colors and Styles for Visual Impact
- 10 Jaw-Dropping Event Marketing Stats That Point to the Future of the Industry (https://helloendless.com/event-marketing-stats)
- Top Event Planning Statistics, Facts & Trends [2025 Update] (https://nunify.com/blogs/event-planning-statistics-facts-trends)
- How Do I Choose Wedding Linens Charleston That Complement My Colors and Overall Decor? (https://hughesrental.com/blog-party-tips-inspiration-and-news/how-do-i-choose-wedding-linens-charleston-that-complement-my-colors-and-overall-decor)
- How to Coordinate Linen Colors with Your Event Theme (https://letsdolinens.com/post/coordinate-linen-colors-event-theme)
- Stunning Table Linen Rentals: How Color & Texture Wow Guests (https://opusrentals.com/the-hidden-psychology-of-elegant-table-linen-rentals-how-color-texture-create-unforgettable-events)