Master 36 Inch Cocktail Table Linen Selection for Stunning Events
Introduction
Selecting the perfect linen for 36-inch cocktail tables can truly elevate an event from ordinary to extraordinary. With a wide range of fabric options available - from the durability of basic polyester to the elegance of satin - understanding these choices is essential for achieving both aesthetic appeal and practicality. However, the challenge lies in aligning these fabrics with the event's theme and ensuring a flawless fit.
How can event planners navigate this intricate selection process? Research shows that the right linens not only enhance the visual appeal but also contribute to the overall atmosphere, captivating guests and leaving a lasting impression. By considering factors such as color, texture, and style, planners can create a stunning and cohesive environment that resonates with attendees.
To make informed decisions, it’s crucial to explore the benefits of each fabric type. For instance, polyester offers durability and ease of care, making it a practical choice for high-traffic events. On the other hand, satin provides a luxurious touch that can elevate the elegance of any gathering.
Ultimately, the right linen selection can transform your event. Don’t leave this important detail to chance - invest in quality linens that reflect your vision and enhance your theme. Your guests will notice the difference.
Understand Fabric Types and Their Characteristics
When selecting 36 inch cocktail table linen for 36-inch cocktail surfaces, it is essential to understand the various fabric types available to achieve both visual appeal and practicality. Here are some popular options:
-
Basic Polyester: Known for its durability and stain resistance, Basic Polyester is perfect for high-turnover events. It retains its color and drape through multiple washes, making it a reliable choice for cocktail tables.
-
Spun Polyester: This fabric merges the soft feel of cotton with the performance characteristics of polyester. Its heavy-weight, wrinkle-resistant nature makes it particularly suitable for upscale occasions, where a polished appearance is vital. Event planners have noted that Spun Polyester not only enhances visual appeal but also withstands the rigors of frequent use, ensuring longevity.
-
Spandex: A modern choice for cocktail tables, Spandex provides a sleek, form-fitting look without the need for clips or pins. Its stretchability guarantees a smooth appearance, making it ideal for contemporary settings and events that prioritize a clean aesthetic.
-
Damask and Satin: For those seeking elegance, damask and satin materials offer a luxurious feel that is perfect for formal occasions. These materials elevate the overall display, contributing to a sophisticated atmosphere.
Understanding these fabric types empowers you to select materials that not only enhance the aesthetic charm of your event but also function dependably throughout its duration. With Spun Polyester leading the way in durability and aesthetic versatility, it stands out as the top choice for 36 inch cocktail table linen coverings.

Align Linens with Event Theme and Setting
Selecting the right fabrics is not just about color; it’s a strategic decision that ensures alignment with the event's theme and environment. Here are essential tips to guide your linen choices:
- Identify the Theme: Understanding the event's theme is crucial. For rustic weddings, natural materials like burlap resonate well, while formal events benefit from elegant choices such as satin or damask.
- Color Coordination: Choose colors that harmonize with the overall palette. If soft pastels dominate the theme, opt for linens that enhance these shades, creating a cohesive visual experience.
- Layering Textures: Adding depth through texture can elevate the aesthetic. A basic polyester tablecloth topped with a satin runner creates a sophisticated and inviting look.
- Consider the Venue: The setting significantly influences fabric choice. Lightweight, breathable materials are perfect for outdoor occasions, while indoor settings allow for more luxurious options.
Aligning fabrics with the occasion's theme and setting fosters a harmonious atmosphere, enhancing the overall guest experience. Research shows that careful fabric choices can greatly influence the success of gatherings, with 67 percent of participants expressing frustration over a lack of cohesive details. Moreover, table coverings appear in approximately 60% of your occasion photos, underscoring their visual significance. By prioritizing color coordination and texture layering, planners can craft memorable events that resonate with guests. Investing in premium fabrics from IQ Linens can save up to $800 on wedding rentals, making it a financially wise decision. With customizable options available, you can tailor your dining experience without the limitations of rentals, ensuring your fabrics are always ready for any occasion. Don’t forget to take advantage of early bird booking bonuses to maximize your budget while ensuring a high-quality fabric selection.

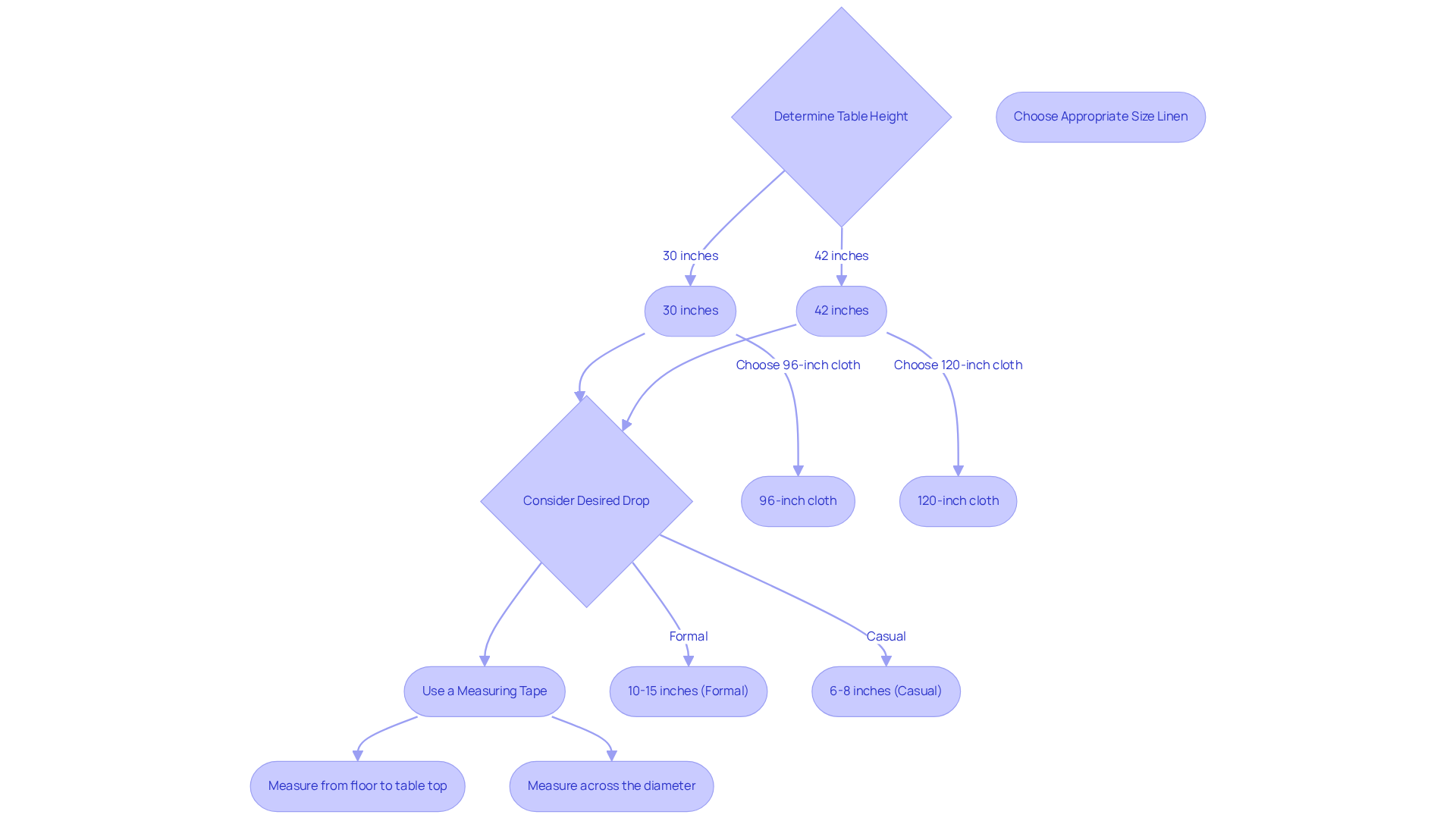
Measure and Fit Linens for a Perfect Look
To ensure your linens fit perfectly on 36-inch cocktail tables, follow these essential measurement guidelines:
- Determine Table Height: Standard cocktail tables typically stand at either 30 or 42 inches high. Knowing the height is crucial for selecting the right linen drop.
- Choose the Appropriate Size Linen: For a 36-inch round cocktail surface, a 36 inch cocktail table linen of 96 inches round cloth is advised for a 30-inch height, while a 120-inch round fabric is appropriate for a 42-inch height. This allows for a graceful drop that enhances the furniture's appearance.
- Consider the Desired Drop: The drop is the amount of fabric that hangs over the edge of the surface. A drop of 10-15 inches is typical for formal occasions, while casual settings may need a shorter drop of 6-8 inches.
- Use a Measuring Tape: Always use a measuring tape to get accurate dimensions. Measure from the floor to the top of the table and across the table's diameter to ensure a snug fit.
By adhering to these measurement tips, you can achieve a polished and professional look that impresses guests and enhances the overall aesthetic of your event. Remember, investing in quality fabrics not only elevates the decor but also simplifies post-event cleanup, making it a smart choice for any gathering.

Maintain and Care for Longevity of Table Linens
Proper care and maintenance of table fabrics is essential for extending their lifespan. By following these expert recommendations, you can ensure your linens remain beautiful and functional for many events to come.
- Washing Instructions: Always adhere to the manufacturer's washing instructions. For most polyester and cotton blends, a cold wash with a gentle detergent-such as half a cup for hand washing-is recommended. Avoid bleach, as it can weaken fibers and compromise the integrity of the material.
- Drying Techniques: Air drying is preferable to prevent shrinkage and damage. If you must use a dryer, opt for a low heat setting and remove fabrics promptly to minimize wrinkles. Air drying is the gentlest method and helps maintain the quality of the fabric.
- Stain Treatment: Address stains as soon as possible. Blot spills gently with a clean cloth and use a mild stain remover if necessary. For tough stains, like grease, pre-treat with baking soda and mild detergent before washing to enhance removal effectiveness. Rapid action is vital for treating stains on holiday fabrics, as addressing them promptly prevents them from setting in.
- Storage: Keep textiles in a cool, dry location away from direct sunlight to avoid fading. Fold them neatly to prevent creases and maintain their pristine appearance. Using breathable storage options, such as cotton or fabric bags, can help keep textiles fresh.

Conclusion
Selecting the ideal 36-inch cocktail table linen is not just a choice; it’s a pivotal decision that can transform your event into a visually stunning experience. The right fabric enhances aesthetics while ensuring practicality and longevity, making informed choices essential for every event planner.
In this article, we’ve explored various fabric types:
- Basic Polyester offers durability
- Spun Polyester brings elegance
- Spandex adds a modern touch
Aligning linens with your event's theme and setting is crucial for achieving a cohesive look. Remember, color coordination, texture layering, and precise measurements are key to ensuring the perfect fit for cocktail tables.
Ultimately, the selection and care of table linens significantly influence the overall guest experience. By investing in quality fabrics and following maintenance tips, you can elevate your gatherings and ensure a polished appearance. Prioritize thoughtful linen choices to create memorable events that resonate with guests and reflect the desired atmosphere. Don’t underestimate the impact of your linen selections - make them count!
Frequently Asked Questions
What are the key fabric types for 36 inch cocktail table linens?
The key fabric types include Basic Polyester, Spun Polyester, Spandex, Damask, and Satin.
What are the characteristics of Basic Polyester?
Basic Polyester is durable, stain-resistant, and retains its color and drape through multiple washes, making it ideal for high-turnover events.
How does Spun Polyester differ from Basic Polyester?
Spun Polyester combines the soft feel of cotton with the performance characteristics of polyester, offering a heavy-weight, wrinkle-resistant option suitable for upscale occasions.
What advantages does Spandex provide for cocktail tables?
Spandex offers a sleek, form-fitting look without the need for clips or pins, ensuring a smooth appearance that is ideal for contemporary settings.
When should Damask and Satin fabrics be used?
Damask and Satin are perfect for formal occasions, providing a luxurious feel that contributes to a sophisticated atmosphere.
Which fabric type is considered the top choice for 36 inch cocktail table linens?
Spun Polyester is considered the top choice due to its durability and aesthetic versatility.
List of Sources
- Understand Fabric Types and Their Characteristics
- Global Table Linen Market Expected to Reach USD 18,233.7 Million by 2031, Driven by Consumer Demand for Quality, Sustainability, and Innovation | Future Market Insights, Inc. (https://finance.yahoo.com/news/global-table-linen-market-expected-133000191.html)
- Top Fabric Trends for 2026 (https://fiberseal.com/2025/12/19/fabric-trends)
- Table Linen Market Report | Global Insights [2035] (https://industryresearch.co/market-reports/table-linen-market-308371)
- 2026 Table Decor Trends & Luxury Linens | PNR Decor (https://pnrdecor.com/blogs/table-decor-dining-tips-blog/2026-table-decor-trends-colors-textures-luxury-table-linens-to-watch)
- The Best Seasonal Event Fabrics: Style Your Gatherings (https://curatedevents.com/blog/the-best-seasonal-event-fabrics-style-your-gatherings)
- Align Linens with Event Theme and Setting
- Master Linen Party Rentals: Essential Best Practices for Events (https://go.ultimatetextile.com/blog/master-linen-party-rentals-essential-best-practices-for-events)
- Stunning Table Linen Rentals: How Color & Texture Wow Guests (https://opusrentals.com/the-hidden-psychology-of-elegant-table-linen-rentals-how-color-texture-create-unforgettable-events)
- Colors With Chemistry: Top Color Duos & Linens for 2026 Events (https://reveriesocial.com/articles/colors-with-chemistry-top-color-duos-linens-2026)
- The Chicest Table Decor Trends of 2026 For the Most Stylish Dinner Parties (https://homesandgardens.com/living/table-decor-trends-2026)
- Select the Perfect Tablecloth: A Step-by-Step Guide for Event Planners (https://go.ultimatetextile.com/blog/select-the-perfect-tablecloth-a-step-by-step-guide-for-event-planners)
- Measure and Fit Linens for a Perfect Look
- What size linen should I order for a 36 (https://partyrentalltd.helpjuice.com/en_US/table-linen-sizes/what-size-linen-should-i-order-for-a-36-round-cocktail-table)
- Wholesale Bedding & Linen Canada | Eden Textile (https://edentextile.com/blog/blog-news-1/how-to-pick-the-right-table-linen-size-60)
- Master Cocktail Table Linen Size: A Step-by-Step Guide for Event Planners (https://go.iqlinens.com/blog/master-cocktail-table-linen-size-a-step-by-step-guide-for-event-planners)
- 4 Best Practices for Choosing Linens for Events (https://go.ultimatetextile.com/blog/4-best-practices-for-choosing-linens-for-events)
- Master 36 Cocktail Table Linen Sizes for Perfect Event Setup (https://go.iqlinens.com/blog/master-36-cocktail-table-linen-sizes-for-perfect-event-setup)
- Maintain and Care for Longevity of Table Linens
- Care Guide: Table Linens (https://us.pigletinbed.com/blogs/the-piglet-journal/care-guide-table-linens?srsltid=AfmBOorqnX7915_RvyaHL_Mek-ePWxXAZdYz1NCdqWrYdsgQ9hlrcNAP)
- How to Clean and Maintain Holiday Table Linens - Classic Cleaners (https://classiccleaners.com/how-to-clean-and-maintain-holiday-table-linens)
- How to Store Table Linens: Avoid Wrinkles & Extend Lifespan (https://barbatelli.com/table-linens/how-to-store-table-linens)
- Linen Table Settings 101: Care, Cleaning & Chic Styling (https://amourlinen.com/blogs/news/linen-table-settings-101-care-cleaning-chic-styling)
- Life Expectancy of Household Textiles | Dry Cleaning and Laundry Institute International (https://dlionline.org/life-expectancy-of-household-textiles-3)