How Wide is a Table Runner? Measure and Choose the Right Fit
Introduction
Choosing the right table runner is not just about looks; it’s a blend of functionality and style that elevates the dining experience while safeguarding your surfaces. This guide provides essential measurements and insights for selecting the ideal table runner width, ensuring it enhances your table's design without overpowering it.
With tables available in various shapes and sizes, how can you avoid common sizing mistakes and achieve a flawless look for every occasion? Let's explore the key considerations that will help you make an informed decision.
Understand the Purpose of a Table Runner
A decorative cloth serves as both an aesthetic and practical element in event decor, significantly enhancing the overall dining experience. It protects surfaces from scratches, spills, and heat damage, playing a vital role in preserving the integrity of your furnishings. The right decorative fabric introduces color, texture, and pattern, making it a versatile choice for any occasion. For instance, a lavish cloth should drape over the edges of the surface by six to twelve inches, creating an elegant focal point that draws attention.
Investing in high-quality linens from IQ Linens not only elevates your event's aesthetic but also makes financial sense. With each use, your cost per event decreases, allowing you to cultivate a beautiful and practical collection over time. Research shows that the linen cover industry is projected to reach USD 4.65 billion by 2033, underscoring the growing recognition of decorative cloths in enhancing meal aesthetics.
Designers emphasize that thoughtful pairings of linens with placemats can transform a basic arrangement into a stunning centerpiece. This highlights the importance of these components in crafting unforgettable dining experiences. Don't miss the opportunity to elevate your events - choose IQ Linens for your next gathering.

Measure Your Table for Accurate Sizing
To ensure your runner fits perfectly, begin by measuring how wide is a table runner for your surface with precision. Use a fabric tape measure for accuracy. For rectangular surfaces, measure the length from one end to the other along the longest side, and the width from one side to the other at the widest point. For circular surfaces, measure the diameter across the center. Recording these measurements is essential, as they will help you understand how wide is a table runner when selecting the appropriate runner size. If your furniture is expandable, be sure to account for any extensions or leaves.
As design specialists emphasize, precise measuring methods are crucial for achieving a harmonious appearance in your dining area. For instance, a circular dining surface for two to four individuals requires a diameter of at least 36 inches, while one for six needs at least 48 inches. Additionally, ensure there is at least 36 inches of space between the furniture and walls or other items for easy movement. As Alex Cheatwood points out, round surfaces have a remarkable ability to accommodate more diners without sacrificing comfort.
By following these guidelines, you can ensure that your cloth enhances your surface perfectly, improving both functionality and aesthetics. Explore IQ Linens' extensive collection of high-quality fabrics to find the perfect match for your event. This ensures that your linens not only fit well but also elevate the overall aesthetic of your dining experience.

Select the Right Width Based on Table Style
When selecting the width of your cloth, it’s crucial to consider the design and shape of your surface. For rectangular surfaces, a typical width for the decorative strip ranges from 12 to 18 units, leading to the question of how wide is a table runner that would enhance the surface without overwhelming it. In contrast, for circular surfaces, aim for a cover that is approximately one-third of the surface's diameter, which usually translates to 12 to 15 units for most dining sets. Ensure that the fabric strip is no less than 6 units narrower than the surface, allowing the cloth to display beautifully on both sides and creating a harmonious look.
For formal dinners, choosing broader cloths between 16 to 20 inches is important when considering how wide is a table runner, as it evokes a sense of luxury that elevates the dining experience. Investing in high-quality linens from IQ Linens not only enhances the aesthetic of your events but also offers long-term financial benefits, as the cost per occasion decreases with each use. With customizable options in fabric, color, size, and finish, you can curate a stunning and practical collection that perfectly aligns with your style and needs.

Troubleshoot Common Sizing Issues
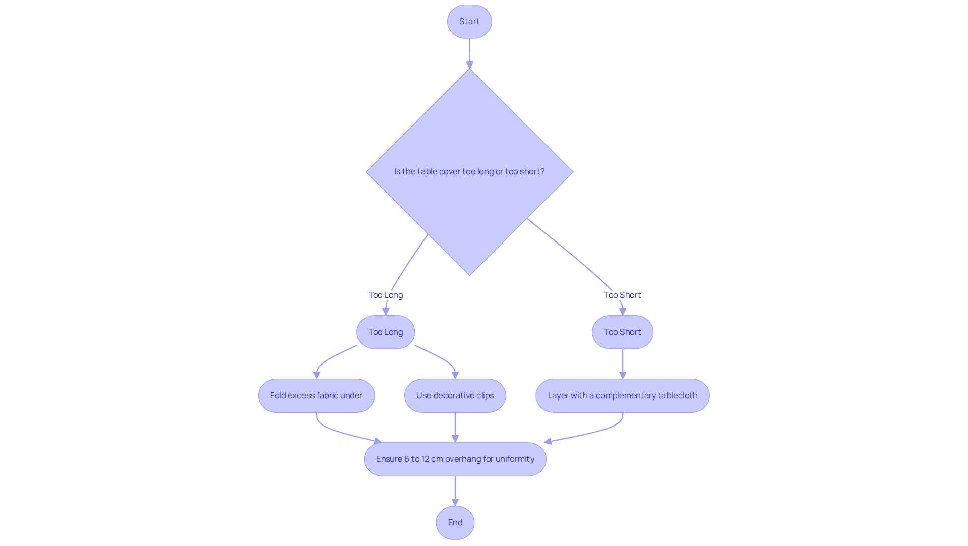
When faced with a table cover that is either too long or too short, effective solutions are readily available. For athletes exceeding the desired length, folding the excess fabric under or using decorative clips can secure it neatly in place. Conversely, if the athlete falls short, layering it with a complementary tablecloth creates a visually appealing effect. It's crucial to ensure the participant is aligned on the surface, particularly when discussing how wide is a table runner for a uniform look. A properly positioned athlete should allow for an overhang of 6 to 12 centimeters on each end, which relates to how wide is a table runner and serves as a standard guideline for achieving a balanced appearance. For instance, for an 84-inch surface, a decorative piece should measure between 72 and 108 inches long, prompting the question of how wide is a table runner.
Statistics show that a significant number of event coordinators encounter sizing challenges with coverings, underscoring the necessity of accurate measurement and modification. As Yaseen Anwar, CEO of Trendy Home, notes, 'A shorter piece can serve as the ideal centerpiece accent on a round or small square surface; it will update your setting and give it a minimalist appearance.' This approach not only enhances the aesthetic of the surface but also ensures functionality during dining. Additionally, incorporating decorative items like candle holders or small vases can help secure the table runner in place, minimizing overhang and enhancing the overall table appearance.

Conclusion
Choosing the right table runner is not just about aesthetics; it’s a crucial element that enhances the overall appeal of your dining space while offering practical benefits. A well-fitted table runner protects your table and elevates the dining experience, making it a smart investment for any occasion. Understanding the appropriate width for your table runner based on your table's shape and size is essential for achieving a harmonious and visually pleasing setup.
In this article, we’ve shared key insights on:
- Accurately measuring your table
- Selecting the right width according to the table's style
- Troubleshooting common sizing issues
We provided specific guidelines for both rectangular and circular tables, emphasizing the importance of precise measurements to avoid common pitfalls. Moreover, we highlighted the financial advantages of investing in high-quality linens, demonstrating how they can enhance your events while saving you money in the long run.
Ultimately, the significance of choosing the right table runner goes beyond mere decoration; it transforms your dining experience into something truly memorable. By following the tips outlined and utilizing resources like IQ Linens, you can elevate your event decor. Embrace the opportunity to create stunning table settings that reflect your unique style, ensuring that every gathering is not only beautiful but also functional. Don’t miss out on the chance to make your events unforgettable!
Frequently Asked Questions
What is the purpose of a table runner?
A table runner serves as a decorative cloth that enhances the aesthetic of event decor while also protecting surfaces from scratches, spills, and heat damage.
How does a table runner enhance the dining experience?
It significantly improves the overall dining experience by introducing color, texture, and pattern, which adds elegance and visual interest to the table setting.
How should a table runner be sized for optimal effect?
A lavish table runner should drape over the edges of the surface by six to twelve inches to create an elegant focal point.
Why should I invest in high-quality linens from IQ Linens?
Investing in high-quality linens elevates the aesthetic of your event and makes financial sense, as the cost per event decreases with each use, allowing for a beautiful and practical collection over time.
What is the projected growth of the linen cover industry?
The linen cover industry is projected to reach USD 4.65 billion by 2033, indicating a growing recognition of decorative cloths in enhancing meal aesthetics.
How can pairing linens with placemats affect table arrangements?
Thoughtful pairings of linens with placemats can transform a basic arrangement into a stunning centerpiece, highlighting their importance in creating memorable dining experiences.
Where can I find quality table runners and linens for my events?
IQ Linens is recommended for high-quality table runners and linens to elevate your events.
List of Sources
- Understand the Purpose of a Table Runner
- Contemporary Table Runners - Hot Designs | Amity Home (https://amityhome.com/whats-hot-now-contemporary-table-runner-designs-in-2025)
- What Is a Table Runner? Essential Guide to Table Decor (https://mymindseye.com/blogs/news/what-is-a-table-runner-essential-guide-to-table-decor?srsltid=AfmBOooouYglmPysaDoJFn1cVwbKvJDFMGnYcD_wb-N5EIqAMZWRbl7S)
- A New Runner Is What Your Dining Table Is Missing — These Designer-Approved Picks Are Stylish and Versatile (https://foodandwine.com/lifestyle/kitchen/best-table-runners)
- 10 Stunning Gold Table Runners to Elevate Your Events (https://go.ultimatetextile.com/blog/10-stunning-gold-table-runners-to-elevate-your-events)
- How to Enhance Your Event Decor with Table Runners (https://leilaniwholesale.com/blogs/news/how-to-enhance-your-event-decor-with-table-runners?srsltid=AfmBOor6RYlKdpxTQ6yvNbTx5BoRaO7-dWnhYcIrFzYqSrhmzzqWb_nW)
- Measure Your Table for Accurate Sizing
- ROUND DINING TABLE SIZING CHEAT SHEET + linked favorites! — Cheat Sheet Design (https://cheatsheetdesign.com/interior-design-blog/round-dining-table-cheat-sheet)
- Dining Table Size Guide: A Complete Sizing and Seating Handbook for Your Room (https://modernloftinteriors.com/blogs/creative-loft-blog/dining-table-size-guide?srsltid=AfmBOoqHYDqwd0IUAVErUsIfZkBuJemVq-MpAMQO7i6EvoCKoe0K4q6a)
- How to Measure for the Perfect Dining Table: A Complete Guide (https://rejuvenation.com/pages/design-tips/how-to-measure-for-a-dining-table)
- Standard Dining Table Dimensions: The Size Guide (https://worldinteriors.com/blogs/before-you-buy-materials-construction-and-build-processes/standard-dining-table-dimensions-the-size-guide?srsltid=AfmBOorj1TOsoymY_6BySBtttg4rs7vVYybNsTyb3rMgCjU3eRpvyn4b)
- The Essential Guide to Standard Dining Room Table Dimensions | HOREGENER (https://horegener.com/standard-dining-room-table-dimensions)
- Select the Right Width Based on Table Style
- Compliment Your Dining Area with Top 5 Table Runner Designs (https://ellementry.com/blogs/news/compliment-your-dining-area-with-top-5-table-runner-designs?srsltid=AfmBOorEGvKg848lmyzn9BvguQITfIXBSfqx5ZgGar_PfekxdKPYubkw)
- How Wide is a Table Runner? - CV Linens™ (https://cvlinens.com/blogs/styling-tips/how-wide-is-a-table-runner?srsltid=AfmBOor0wKZ7qylEOwfruxh7U0LNpT4qqEVILo6HFhrbyPh6MZV65lSk)
- Table runner: how to choose and how to use it? (https://le-jacquard-francais.com/en-lt/CHOISIR-CHEMIN.html)
- How to Find the Right Table Runner Sizes & Styles | Birch Lane (https://birchlane.com/sca/the-home-guide/guides/how-to-find-the-right-table-runner-sizes-styles-T9895)
- How big should a table runner be? (https://livinease.com/blogs/news/how-big-should-a-table-runner-be)
- Troubleshoot Common Sizing Issues
- Solving Table Runner Fit Issues for Events (https://letsdolinens.com/post/table-runners-don-t-fit-event-tables-what-to-do)
- What to Do When Table Runner Is Too Long or Short in Pakistan (https://trendyhome.pk/blogs/interior-design-blogs/what-to-do-when-table-runner-is-too-long-or-short?srsltid=AfmBOoo-jorwezxMNoqjnl27MU2pWrG2NbAmK8Aqn8pvlnIjDWr0OUzE)
- Guide to using table runners: sizes and practical advice (https://labottegadicasa.com/guide-to-using-table-runners-sizes-and-practical-advice)
- Table Runner Too Long Or Too Short (Solutions, Sizing & Styling Tips) - TableCoversNow.Com (https://tablecoversnow.com/guides/table-runner-linen-cover-too-long-short?srsltid=AfmBOoqKN1V0iUVugZfAtmgxPM9t9-8BgFDZKXHl8kDII--zyRA5iNCe)
- Table Runner Sizes: Standard Size Chart With Custom Guide - TableCoversNow.Com (https://tablecoversnow.com/guides/dining-table-runner-measurement-size-chart?srsltid=AfmBOoo5c3YsE5p0nfQ7Rvl9rZ-W759zsbLd7oqI7HlDG9Rh1R2knDqZ)