How to Measure Tablecloth Size for High Top Tables in 4 Steps
Introduction
Measuring the right tablecloth size for high top tables is crucial for achieving that perfect blend of style and functionality. A well-fitted tablecloth not only sets the tone for your event but also enhances the overall aesthetic, whether you're hosting a casual gathering or a formal celebration. But how do you navigate the complexities of dimensions, drop lengths, and fabric choices to ensure an impeccable presentation?
This guide provides a straightforward, step-by-step approach to achieving that ideal tablecloth fit. With expert recommendations and industry standards, you’ll find it easier than ever to elevate your event’s decor. Let’s dive in and discover how the right linens can transform your space!
Measure Your High Top Table Dimensions
To begin, gather the necessary tools: a measuring tape and a notepad. Measuring your linens accurately is crucial for achieving the perfect drape and fit. Follow these steps to ensure your linens meet your event's needs:
- To determine the tablecloth size for high top table, measure across the center of the circular high top surface to find the diameter. Ensure you measure at the widest point, as the most popular size for pedestals is a 30-inch diameter round top.
- Measure the Height: Use the measuring tape to find the height of the surface from the ground to the top. High top surfaces usually reach 42 inches in height, making this measurement essential for figuring out how much of the surface will be covered by the cloth.
- Record Your Measurements: Write down the diameter and height of the surface. This information is essential for the next steps in determining the appropriate tablecloth size for high top table. Remember, a dining table requires about 3 feet of space from every direction for comfortable seating, so consider this when planning your layout. Additionally, ensure that the tabletop thickness is at least 3/4 inch to 1 inch, as this impacts the overall look and feel of the dining space.
Once you have your measurements, you can explore IQ Linens' extensive collection of high-quality fabrics. Finding the ideal covering that complements your event's theme and style is key to ensuring a perfect fit. Don't hesitate to take the next step in elevating your event's aesthetic.

Determine the Ideal Drop Length for Tablecloths
The hang length is crucial; it defines how far the tablecloth extends down from the edge of the table. Understanding the ideal drop length can elevate your event's aesthetic.
-
Standard Fall Length: For most events, a drop of 6 to 12 centimeters is standard. This range not only offers a polished appearance but also ensures easy access to the table's surface.
-
Formal Events: For more sophisticated occasions, a length of 15 to 30 centimeters is recommended. This allows the tablecloth to reach the floor, creating an elegant ambiance that impresses guests.
-
Casual Settings: In relaxed environments, a shorter distance of 4 to 6 inches may be appropriate. This contributes to a laid-back atmosphere, perfect for informal gatherings.
-
Individual Choice: Ultimately, the length can be adjusted to individual taste and the specific theme of the event. Imagining how various lengths will enhance your arrangement is crucial for achieving the desired effect.
By considering these guidelines, you can select the perfect tablecloth drop length that complements your event's style and enhances its overall appeal.

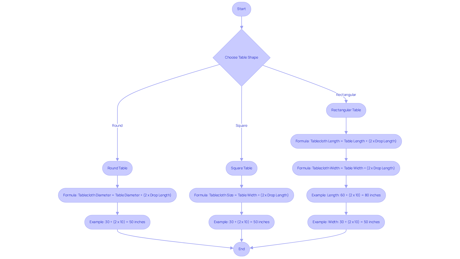
Calculate the Perfect Tablecloth Size
Now that you have your measurements and ideal drop length, it’s time to calculate the perfect tablecloth size. Understanding these calculations is crucial for determining the tablecloth size for high top tables, ensuring that your tables look neat and balanced, which enhances the overall aesthetic of your event.
For Round Tables: Use the formula:
Tablecloth Diameter = Table Diameter + (2 x Drop Length)
For example, if your table diameter is 30 inches and you want a 10-inch drop, the calculation would be:
30 + (2 x 10) = 50 inches. You would require a covering for a surface that is 50 units across.
For Square Tables: Use the formula:
Tablecloth Size = Table Width + (2 x Drop Length)
If your table width is 30 inches and you want a 10-inch drop, the calculation would be:
30 + (2 x 10) = 50 inches. You would require a covering that measures 50 units on each side.
For Rectangular Tables: Use the formulas:
Tablecloth Length = Table Length + (2 x Drop Length)
Tablecloth Width = Table Width + (2 x Drop Length)
For a table that is 60 inches long and 30 inches wide with a 10-inch drop, the calculations would be:
Length: 60 + (2 x 10) = 80 inches
Width: 30 + (2 x 10) = 50 inches. You would need a covering for the table that is 80 inches long and 50 inches wide.
By following these guidelines, you ensure that your event tables not only serve their purpose but also contribute to a polished and professional atmosphere.

Select the Right Fabric and Style for Your Tablecloth
Choosing the right material and design for the tablecloth size for high top table is crucial for achieving both the desired aesthetic and functionality at any event. Here’s how to make an informed choice:
-
Consider the Event Type: For formal occasions, luxurious fabrics like satin or damask are ideal, providing an elegant touch. In contrast, casual gatherings benefit from practical options such as polyester or cotton blends, which offer a relaxed yet polished appearance.
-
Think About Color and Theme: Select colors that align with your event's theme. Utilizing color swatches can help visualize how different fabrics will interact, ensuring a cohesive design.
-
Evaluate Durability: For events that will experience heavy use, prioritize fabrics known for their resilience, such as spun polyester or basic polyester. These materials are stain-resistant and wrinkle-free, making them suitable for high-traffic settings. Additionally, consider incorporating coordinating chair tie sashes from IQ Linens, available in Basic Polyester and Duchess Satin, which also offer stain and wrinkle resistance, enhancing the overall durability of your decor.
-
Explore Styles: The design of the fabric can significantly influence the overall appearance. Options include fitted, draped, or layered looks, each offering a unique aesthetic. Choose a style that aligns with your vision for the event.
-
Sample Fabrics: Whenever possible, order samples of your selected fabrics. This allows you to assess their look and feel in person, ensuring that your final choice meets your expectations for quality and design. Remember to consider the tablecloth size for high top table, as tablecloths are commonly made from cotton, linen, polyester, satin, and silk.
Additionally, while polyester is a popular choice due to its durability, it is also the least environmentally friendly option. To promote sustainability, consider exploring alternatives such as organic cotton or recycled polyester, guiding you toward more eco-friendly selections.

Conclusion
Measuring the correct tablecloth size for high top tables is crucial for creating a polished and inviting atmosphere at any event. By following these structured steps, you can ensure a perfect fit that not only enhances the overall aesthetic but also meets the functional needs of your gathering.
This guide provides essential insights, detailing the necessary measurements, ideal drop lengths, and calculations for various table shapes. It underscores the importance of selecting the right fabric and style, tailored to the event type and theme, while also considering durability and sustainability. Each step - from measuring dimensions to choosing materials - plays a vital role in crafting a visually appealing setup.
Ultimately, taking the time to accurately measure and thoughtfully select tablecloths elevates your decor and contributes to a memorable experience for your guests. Embrace these best practices for measuring and choosing tablecloths for high top tables, ensuring every detail aligns with your event vision. Remember, research shows that the right linens can transform your event space, making it not just beautiful but also functional.
Frequently Asked Questions
What tools do I need to measure my high top table dimensions?
You will need a measuring tape and a notepad to accurately measure your high top table dimensions.
How do I measure the diameter of a high top table?
Measure across the center of the circular high top surface at the widest point to find the diameter. The most popular size for pedestals is a 30-inch diameter round top.
What is the typical height of a high top table?
High top surfaces usually reach 42 inches in height.
Why is it important to measure the height of the high top table?
Measuring the height is essential for determining how much of the surface will be covered by the tablecloth.
What additional measurements should I record?
You should record both the diameter and height of the high top table surface.
How much space should I allow for comfortable seating around a dining table?
A dining table requires about 3 feet of space from every direction for comfortable seating.
What is the recommended thickness for the tabletop?
The tabletop thickness should be at least 3/4 inch to 1 inch, as this impacts the overall look and feel of the dining space.
Where can I find tablecloths for my high top table?
You can explore IQ Linens' extensive collection of high-quality fabrics to find the ideal covering that complements your event's theme and style.
List of Sources
- Measure Your High Top Table Dimensions
- Standard Dining Table Height: How Tall Should It Be? (https://rapportfurniture.com/blogs/rapport-furniture/standard-dining-table-dimensions?srsltid=AfmBOooixUvPmu1c5zSPMMpptrJyRFDczQmQ5JroWdQEbCkEnjcQD-_1)
- 8 Key Dining Table Dimensions | Castlery US (https://castlery.com/us/blog/key-dining-table-measurements)
- High-Top Tables Spotlight: Small Tables, Big Impact | A to Z Party Rental, Montgomeryville PA (https://atozpartyrental.net/renting-high-top-tables-for-events)
- Restaurant & Commercial Furniture Case Studies (https://superiorseating.com/furniture-case-studies?srsltid=AfmBOoq2Ao5dddHXJR94caOyxqkzujv6dr-IwzNMS4f_aHCP3S5MCK44)
- Determine the Ideal Drop Length for Tablecloths
- Picking the Best Tablecloths for Your Event Table (https://baystatetent.com/picking-the-best-tablecloths-for-your-events-table)
- How to Choose the Perfect Tablecloth for Any Event (https://letsdolinens.com/post/choose-the-perfect-tablecloth)
- What Size Tablecloth Do I Need? A Simple Buying Guide (https://tableclothdirectny.com/blogs/news/tablecloth-size-guide)
- Wholesale Bedding & Linen Canada | Eden Textile (https://edentextile.com/blog/blog-news-1/how-to-pick-the-right-table-linen-size-60)
- How to Choose the Perfect Tablecloth for Every Table Shape (https://tableclothdirectny.com/blogs/news/choose-perfect-tablecloth-for-every-table-shape)
- Calculate the Perfect Tablecloth Size
- How to Measure Tablecloth Sizes for Any Table | CV Linens™ (https://cvlinens.com/blogs/product-101/measuring-tablecloth-sizes?srsltid=AfmBOopWONs_jlMsL52U8dcwmYJZap0ou2r9vNHZwFG4l46ziYJi16C0)
- Tablecloth Size Chart: How to Choose the Perfect Tablecloth for Any Table (https://ichcha.com/block-printing-blog/tablecloth-size-chart-rectangle)
- Master Table Cloth Sizing Charts for Flawless Event Planning (https://go.ultimatetextile.com/blog/master-table-cloth-sizing-charts-for-flawless-event-planning)
- Tablecloth Size Guide For Square, Rectangular & Round Tables (https://lovetablecloths.co.uk/tablecloth-size-guide?srsltid=AfmBOoqs3OEHiSS872AplliNwRQGM0sH4eRwnGgZkaBfKkJ2tVi6dgZ8)
- Select the Right Fabric and Style for Your Tablecloth
- Best Fabrics for Tablecloths: Suitable Materials for Every Event (https://ichcha.com/block-printing-blog/best-fabrics-for-tablecloths-suitable-materials-for-every-event)
- 4 Best Practices for Choosing Table Cloths for Events (https://go.ultimatetextile.com/blog/4-best-practices-for-choosing-table-cloths-for-events)
- The Ultimate Guide to Choosing the Perfect Tablecloth for Your Event (https://tableclothdirectny.com/blogs/news/the-ultimate-guide-to-choosing-the-perfect-tablecloth-for-your-event)
- How to Choose the Perfect Tablecloth for Any Event (https://letsdolinens.com/post/choose-the-perfect-tablecloth)