How to Know What Size Tablecloth to Buy: A Step-by-Step Guide
Introduction
Choosing the right tablecloth can elevate an ordinary gathering into an extraordinary event. Yet, many find themselves grappling with the seemingly simple task of sizing. Understanding your table's dimensions and the desired drop length is essential for achieving both aesthetic appeal and functionality. With various shapes, styles, and common pitfalls to navigate, how can you ensure a flawless fit that enhances the overall dining experience?
This guide offers a step-by-step approach to demystifying tablecloth sizing. It empowers you to make informed choices that will elevate your occasions. Research shows that the right tablecloth not only enhances the visual appeal but also contributes to the overall atmosphere of your event. By following this guide, you’ll gain the confidence to select linens that reflect your style and meet industry standards. Let's dive in and transform your gatherings!
Measure Your Table Dimensions
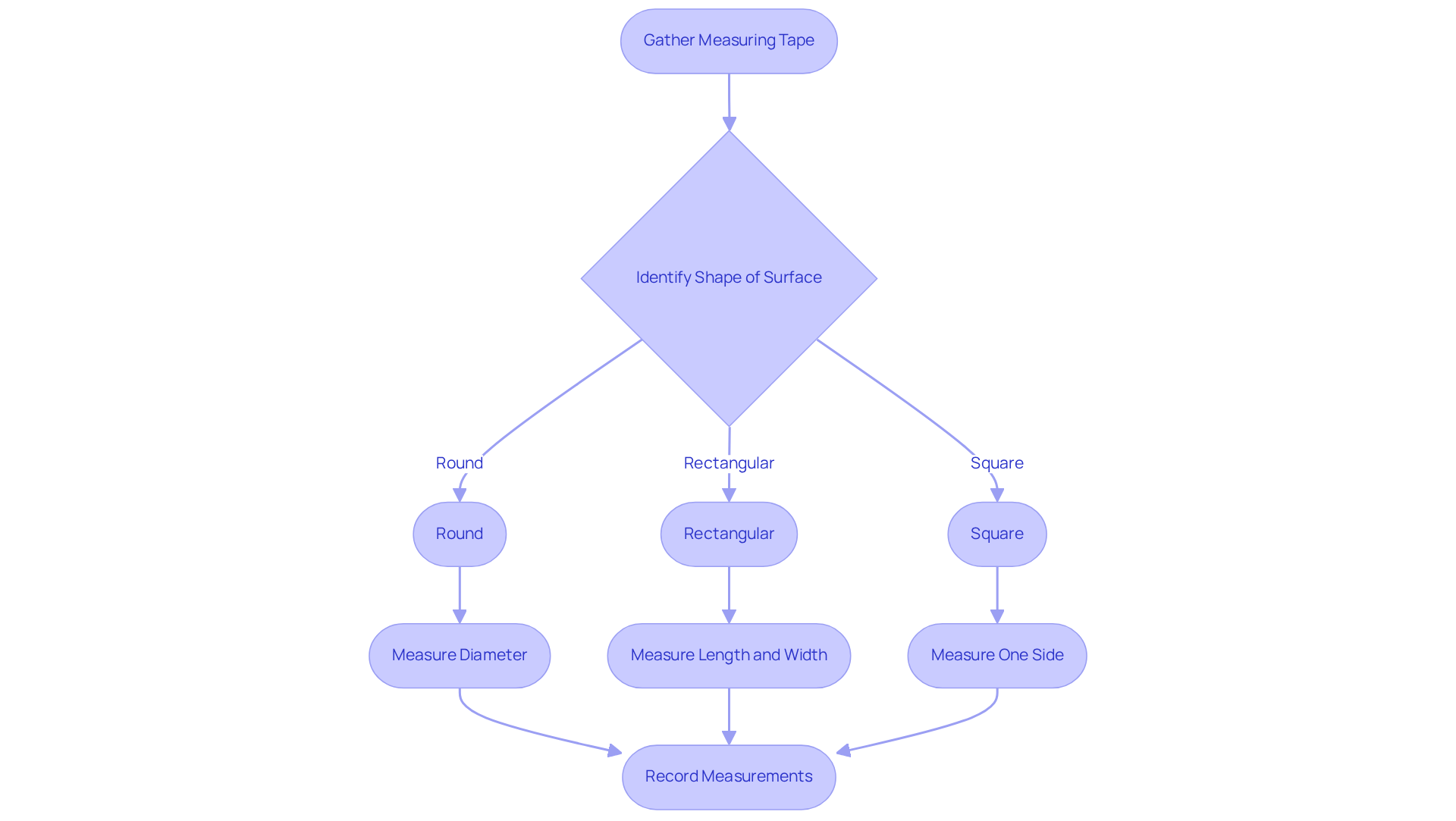
To begin, gather a measuring tape and follow these essential steps:
- Identify the Shape of the Surface: Determine if your surface is round, rectangular, or square, as this will influence how you measure.
- Measure Length and Width: For rectangular surfaces, measure the length and width at the widest points. For circular surfaces, measure the diameter across the center. For square surfaces, measure one side, as all sides are equal.
- Record Measurements: Write down your measurements in feet or centimeters for easy reference.
Example: If you possess a rectangular surface that measures 72 units long and 30 units wide, record these dimensions clearly.
Best Practices for Measuring: Ensure you measure at the widest points of the surface to account for any irregularities. For circular surfaces, a diameter of 60 inches generally fits 6-8 individuals, whereas a 72-inch circular surface can host 10-12 guests. When learning how to know what size tablecloth to buy, consider a drop length of 6 to 12 centimeters, based on the formality of the occasion.
Measuring Techniques: Use painter's tape to outline the furniture's footprint on the floor, helping visualize how it fits within your space. This method is particularly beneficial for guaranteeing sufficient space around the surface, which should be a minimum of 40 units for comfortable movement.
Average Dimensions: Rectangular surfaces generally span from 48 to 96 units in length, accommodating 4-8 individuals, whereas round surfaces usually vary from 36 to 72 units in diameter. Square surfaces typically accommodate four and range from 36 to 44 inches in width.
By following these steps and best practices, you will understand how to know what size tablecloth to buy, ensuring that your covering fits perfectly and enhances the overall aesthetic of your event.

Determine the Desired Tablecloth Drop Length
The length of a tablecloth is crucial; it determines how far it extends beyond the edge of the table, significantly influencing the overall appearance of your event. Understanding the right drop length is essential for creating the desired atmosphere.
-
Casual vs. Formal Settings: For casual gatherings, a drop of 6 to 8 centimeters is typically sufficient, fostering a relaxed vibe. Conversely, formal occasions often require a drop of 10 to 15 inches, or even floor-length, to enhance sophistication and elegance in the arrangement.
-
Personal Preference: Your aesthetic goals play a vital role. A longer drop can elevate the grace of the table surface, while a shorter drop may be more practical for everyday use, especially in spaces where guests need to navigate around the table easily.
-
Compute Hanging Length: To ensure a perfect fit, factor in your desired hanging length when measuring. For instance, if your table measures 72 inches and you want a 10-inch drop, the calculation is straightforward: 72 + (10 x 2) = 92 inches long for the tablecloth. This guarantees that the cloth hangs evenly on all sides, contributing to a polished appearance.
By grasping these elements, you can confidently choose the ideal tablecloth length for any event, enhancing both the practicality and aesthetics of your setup.

Refer to Standard Tablecloth Sizes for Different Shapes
With your measurements and desired drop length in hand, it’s essential to refer to the following standard tablecloth sizes to ensure a perfect fit for your tables:
-
Rectangular Tables: Common sizes include:
- 60" x 84" (suitable for tables up to 60" long)
- 60" x 102" (ideal for tables up to 72" long)
- 60" x 120" (designed for tables up to 96" long)
-
Round Tables: Standard sizes include:
- 90" round (fits tables up to 60" in diameter)
- 108" round (accommodates tables up to 72" in diameter)
- 120" round (perfect for tables up to 96" in diameter)
-
Square Tables: Common sizes include:
- 54" x 54" (fits tables up to 36" square)
- 70" x 70" (suitable for tables up to 60" square)
When selecting a tablecloth, use your measurements to choose the closest standard size that meets your table dimensions and desired drop. For casual events, a drop of about 15 inches is recommended, while formal events typically require a drop of around 30 inches. This ensures a polished look that enhances the overall dining experience, reflecting attention to detail and hospitality.
Additionally, IQ Linens provides customizable options such as various finishing styles and corner designs to further tailor your fabric to your event's theme. As event decorator Zora Williams observes, understanding how to know what size tablecloth to buy is crucial for a refined appearance. Remember, using the wrong size can create a messy appearance and even pose a tripping hazard, so careful selection is crucial.

Avoid Common Tablecloth Sizing Mistakes
To ensure you select the right tablecloth size, keep these common mistakes in mind:
-
Disregarding Fall Length: Always consider how much fall you want. A tablecloth that is too short can appear unprofessional, while one that is excessively long may pose a tripping hazard. For formal environments, a decrease of 15 units or more is often suggested, while casual settings typically employ a decrease of 6-8 units. As Aria Bennett states, "Most homes adhere to a 6-10 inch reduction on each side. Less than that feels short. More than that can get caught under plates or legs." For seasonal events, consider how the drop length complements your overall tablescape theme, as IQ Linens offers a variety of styles that can enhance your decor.
-
Not Measuring Twice: Always measure your furniture dimensions at least twice to ensure accuracy. Errors in measurement can lead to incorrect sizing, a common challenge faced by event planners. In fact, many professionals indicate that improper measurements are a leading cause of sizing problems for cloths. As mentioned by Ultimate Textile, "Accurate measurements are essential, as they assist in ensuring that the cloth style aligns with the shape of the surface, achieving a flawless fit." Drawing inspiration from IQ Linens' blog can also provide insights into how different styles can elevate your event.
-
Selecting the Incorrect Form: Ensure that the design of the covering corresponds with the form of your surface. A circular covering on an oblong surface will not fit correctly, resulting in an uneven look. This mismatch can detract from the overall aesthetic of the event. Remember, as Aria Bennett emphasizes, "Finding the right size for the table covering sounds simple. But once you begin measuring your dining surface and exploring all the options online, it can become confusing quickly." Explore IQ Linens' diverse range of table covering shapes to find the perfect match for your tablescape.
-
Overlooking Table Extensions: If your table has extensions, measure the table with the extensions in place to ensure the covering fits when fully extended. Neglecting to consider this can lead to a covering that is too small, undermining the appearance of your arrangement. As Lenox suggests, "Observe any distinctive characteristics such as extensions or leaves, as they will influence the dimensions of the covering you require." Seasonal styling advice from IQ Linens can also assist you in choosing the appropriate covering that showcases these features beautifully.
By avoiding these common mistakes and drawing inspiration from IQ Linens, you can learn how to know what size tablecloth to buy, which will enhance the overall experience for your guests at your event.

Conclusion
Selecting the right size tablecloth is crucial for crafting a polished and inviting atmosphere at any event. Understanding how to measure your table dimensions, determine the desired drop length, and refer to standard sizes for various table shapes is essential for achieving the perfect fit. This process not only enhances aesthetic appeal but also ensures practicality, allowing guests to enjoy their experience without hindrance.
Key insights throughout this guide emphasize the importance of:
- Accurate measurements
- The impact of drop length on the overall look
- The necessity of avoiding common sizing mistakes
By adhering to these principles, you can confidently navigate the selection process, ensuring that your chosen tablecloth complements the event's theme while providing functional benefits.
Ultimately, investing time in understanding how to select the right size tablecloth is a worthwhile endeavor that pays off in enhanced decor and guest satisfaction. Whether you're planning a casual gathering or a formal occasion, the right tablecloth can transform a simple table into a stunning centerpiece. Embrace the art of table styling by following these guidelines, and elevate your next event to new heights of elegance and charm.
Frequently Asked Questions
What are the first steps to measure table dimensions?
Begin by gathering a measuring tape and identifying the shape of the surface (round, rectangular, or square) to influence how you measure.
How do I measure the dimensions of a rectangular table?
For rectangular surfaces, measure the length and width at the widest points.
How do I measure the dimensions of a circular table?
For circular surfaces, measure the diameter across the center.
How do I measure the dimensions of a square table?
For square surfaces, measure one side, as all sides are equal.
How should I record my measurements?
Write down your measurements in feet or centimeters for easy reference.
What are some best practices for measuring table dimensions?
Ensure you measure at the widest points of the surface to account for any irregularities and consider the space around the table for comfortable movement.
What is a good guideline for the number of people a circular table can accommodate?
A diameter of 60 inches generally fits 6-8 individuals, while a 72-inch circular surface can host 10-12 guests.
How can I visualize how a table will fit in my space?
Use painter's tape to outline the furniture's footprint on the floor, ensuring sufficient space around the surface, which should be a minimum of 40 units for comfortable movement.
What are the average dimensions for rectangular tables?
Rectangular surfaces generally span from 48 to 96 units in length and can accommodate 4-8 individuals.
What are the average dimensions for round tables?
Round surfaces usually vary from 36 to 72 units in diameter.
What are the average dimensions for square tables?
Square surfaces typically accommodate four people and range from 36 to 44 inches in width.
How do I determine what size tablecloth to buy?
Consider the drop length of 6 to 12 centimeters based on the formality of the occasion to ensure the tablecloth fits perfectly.
List of Sources
- Measure Your Table Dimensions
- The Complete Guide to Table Dimensions | Bassett Furniture (https://bassettfurniture.com/blog/complete-guide-to-table-sizes.html?srsltid=AfmBOorBd8FusGGMMMOSOBhHEKPUg44yqrobgYttQ_H4VytdxIUG6cQd)
- Event Table Sizes & Capacities: A Complete Guide (https://tripleseat.com/blog/event-table-sizes-capacities-a-complete-guide)
- Dining Table Size Guide: Shapes, Dimensions, and Buying Tips - Jasons Furniture Outlet (https://jasonsfurnitureoutlet.com/dining-table-size-guide?srsltid=AfmBOoqTP4ZZ_8eGfT5_ovNmcGBdt-T_jI6VezLJLQB9_ATObv1ZYyE5)
- 4 Steps to Choose the Perfect Table Cloth for Your Event (https://go.ultimatetextile.com/blog/4-steps-to-choose-the-perfect-table-cloth-for-your-event)
- How to Measure for a Tablecloth: 2 Easy Methods (https://wikihow.com/Measure-for-a-Tablecloth)
- Determine the Desired Tablecloth Drop Length
- How to Size a Tablecloth Correctly (https://lenox.com/blogs/buying-guide/how-to-size-a-tablecloth)
- What Size Tablecloth Do I Need – EventWorks Rentals (https://eventworksrentals.com/blogs/blog/what-size-tablecloth-do-i-need)
- How to Choose the Perfect Tablecloth for Any Event (https://letsdolinens.com/post/choose-the-perfect-tablecloth)
- Which tablecloth is better to choose for the table (https://truffle-bee.com/blog/table-setting/which-tablecloth-is-better-to-choose)
- Refer to Standard Tablecloth Sizes for Different Shapes
- Table Linen & Tablecloth Sizing Chart + Guide | Lola Valentina (https://lolavalentina.com/tablecloth-sizing-chart-event-guide)
- Tablecloth Size Guide (https://tessituratoscanatelerie.it/en/magazine/guides-and-tips/tablecloth-size-guide.html?srsltid=AfmBOoojwczvcvB2MInCvZUl0K4RpVzJmSNISXpke_yjB33_ea92Xofv)
- Guide to Tablecloth Sizes for Any Table Shape [Charts Included] (https://kouboo.com/blogs/news/guide-to-tablecloth-sizes-for-any-table-shape-charts-included)
- Standard Tablecloth Sizes: A Guide | Consumer Textile Corporation (https://ctc-corp.net/blog/standard-tablecloth-sizes)
- What Are The Standard Sizes Of Tablecloths? (https://tableclothsfactory.com/blogs/home/what-are-the-standard-sizes-of-tablecloths?srsltid=AfmBOorRO6vXpmH15YtqfA0GQZy25TgiSMOoLdsE5rGg6NcT7hiVZP9g)
- Avoid Common Tablecloth Sizing Mistakes
- What Size Tablecloth do i need? (https://richardhaworth.co.uk/news/what-size-tablecloth-do-i-need)
- Choosing the Matching Tablecloth Size for Your Dining Table - CU Independent (https://cuindependent.com/choosing-the-matching-tablecloth-size-for-your-dining-table)
- How to Size a Tablecloth Correctly (https://lenox.com/blogs/buying-guide/how-to-size-a-tablecloth)
- How to Choose the Right Size Tablecloth for Your Event (https://go.ultimatetextile.com/blog/how-to-choose-the-right-size-tablecloth-for-your-event)
- News (https://wowimprints.com/blogs/news/tagged/tablecloth-sizing-guide?srsltid=AfmBOorxa4b6oEdakDTg17ZJfjc5qmgk59ZBaURxHV5hle9Yi3KOF6Li)