How to Get Wrinkles Out of Polyester Tablecloths for Weddings
Introduction
Removing wrinkles from polyester tablecloths is essential for achieving a polished look, especially when preparing for significant events like weddings. The right techniques not only enhance the overall ambiance of the celebration but also reflect your attention to detail. This guide explores various effective methods for wrinkle removal, from traditional ironing to innovative steaming solutions.
With numerous options available, which method truly delivers the best results without risking damage to the fabric? Understanding this can help you maintain the elegance of polyester linens for any occasion, ensuring your event stands out.
Identify Effective Methods for Removing Wrinkles
When it comes to removing wrinkles from polyester tablecloths, several effective methods can be employed:
- Ironing: This traditional method is highly effective for achieving a crisp finish. Use a steam iron on a low to medium setting to avoid damaging the fabric.
- Steaming: A garment steamer is a gentle way to remove wrinkles without direct contact. Hang the cloth and steam from a distance.
- Tumble Drying: Place the tablecloth in the machine with a damp towel on a low heat setting for about 10-15 minutes. This method uses steam to relax the fibers.
- Hair Dryer: For quick touch-ups, a hair dryer can be used to blow warm air on the wrinkled areas.
- Crease Release Spray: Commercial sprays or a homemade mixture of water and fabric softener can assist in relaxing creases when lightly misted on the fabric.
- Shower Steam: Hang the cloth in the bathroom while taking a hot shower. The steam will assist in removing the creases naturally.
- Ice Cubes in Dryer: Toss a few ice cubes in the dryer with the cloth. As the ice melts, it produces steam that assists in eliminating creases.
- Damp Cloth Method: Lay the fabric flat and cover it with a damp cloth, then iron over it to avoid direct heat on the polyester.
These methods demonstrate how to get wrinkles out of polyester tablecloths for weddings, ensuring your tablecloths look their best and enhancing the overall presentation of your events. Implement these techniques to maintain the quality and appearance of your linens.

Follow Step-by-Step Instructions for Each Method
Here are detailed instructions for each wrinkle removal method:
Ironing
- Set your iron to a low to medium heat setting suitable for polyester.
- Lay the tablecloth flat on an ironing board.
- Use steam if accessible; if not, lightly mist the material with water.
- Iron in sections, moving the iron back and forth to avoid stretching the fabric.
- Hang the cloth right after ironing to prevent new wrinkles from forming.
Steaming
- Hang the tablecloth on a sturdy hanger or over a door.
- Fill the steamer with distilled water and allow it to heat up. Using distilled water helps avoid mineral spots on the material.
- Hold the steamer about 6 inches away from the material and move it slowly over the wrinkled areas. Remember, using a steamer is one of the safest and most effective methods for understanding how to get wrinkles out of polyester tablecloths for wedding.
- Allow the fabric to hang for a few minutes to cool and set the smoothness. Be cautious with steam to avoid burns.
Tumble Drying
- Put the tablecloth in the machine with a damp towel.
- Set the appliance to a low heat setting.
- Run the dryer for 10-15 minutes, checking periodically.
- Remove the cloth quickly and hang it to prevent new wrinkles.
Hair Dryer
- Lay the tablecloth flat on a surface.
- Use the hair blower on a low heat setting.
- Hold the dryer a few inches away from the material and move it over the wrinkled areas.
- Smooth the material with your hands as you dry.
Wrinkle Release Spray
- Combine equal portions of water and softener in a spray container.
- Lightly mist the wrinkled sections of the fabric.
- Gently tug and smooth the fabric with your hands.
- Allow it to air dry.
Shower Steam
- Hang the cloth in the bathroom.
- Turn on the hot water and close the door to trap steam.
- Leave it hanging for about 15-20 minutes.
- Remove and hang it up to dry completely.
Ice Cubes in Dryer
- Put the cloth in the machine with a few ice cubes.
- Set the dryer on low heat for about 10 minutes.
- Remove the cloth quickly and hang it up.
Damp Cloth Method
- Lay the tablecloth flat on an ironing board.
- Place a damp cloth over the wrinkled areas.
- Iron over the damp cloth to smooth out wrinkles.
- Hang the cloth to dry.
Maintenance Tips
To ensure longevity, proper maintenance and storage of tablecloths after steaming is essential. Fold them loosely or roll them to prevent new creases from forming.

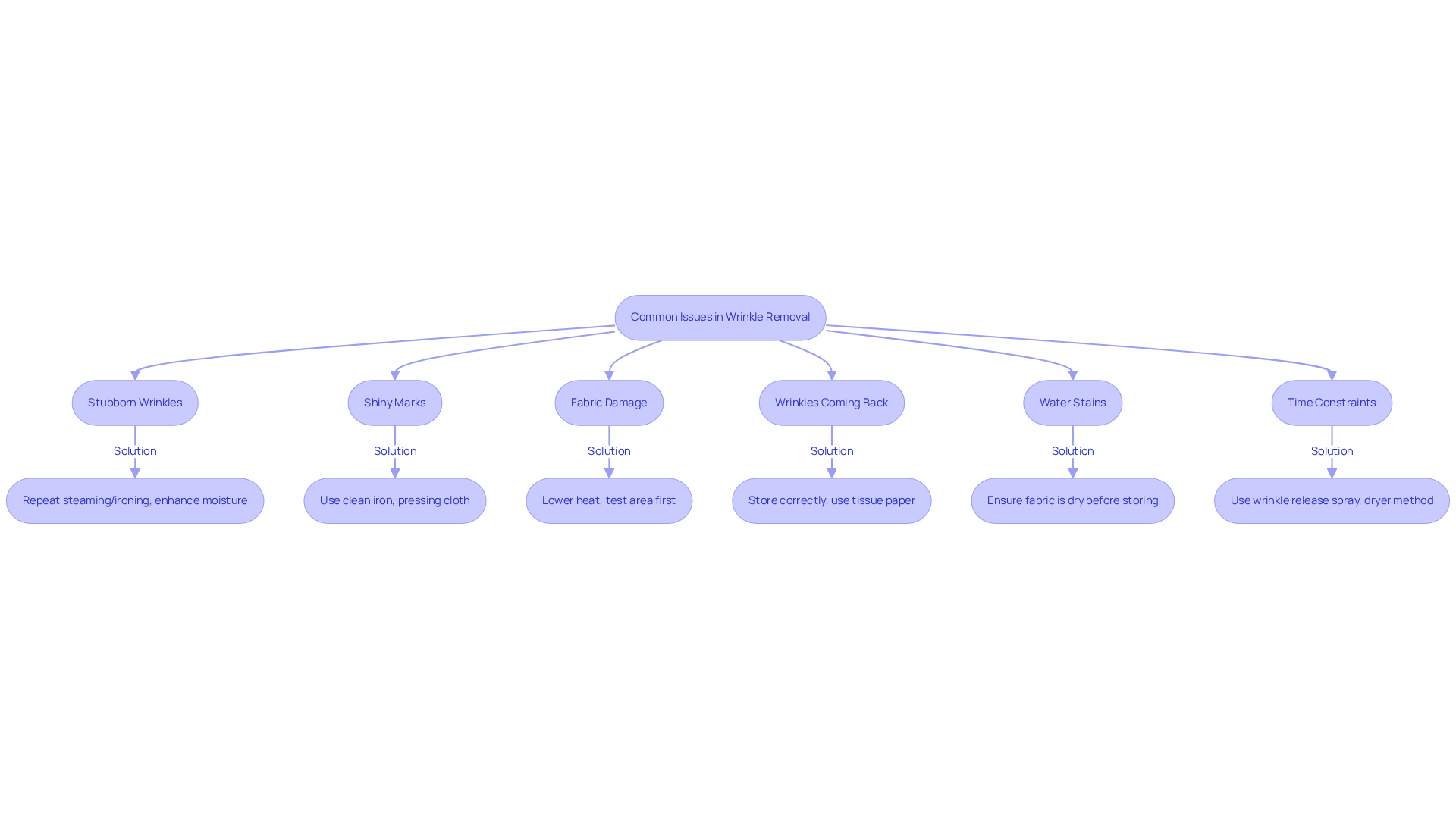
Troubleshoot Common Issues in Wrinkle Removal
When learning how to get wrinkles out of polyester tablecloths for weddings, several common issues may arise. Here’s how to effectively troubleshoot them:
-
Stubborn Wrinkles: If wrinkles remain after steaming or ironing, repeat the process. For especially resistant areas, enhance moisture or switch to a higher heat setting, ensuring it’s safe for the material. Research shows that combining methods like washing and drying followed by targeted steaming can effectively smooth polyester tablecloth material.
-
Shiny Marks from Ironing: To avoid shiny marks, ensure your iron is clean and set to the appropriate temperature. Always use a pressing cloth to protect the fabric from direct heat. Excessive exposure to high heat may cause creases in polyester fibers to become more permanent, so be cautious.
-
Fabric Damage: If you notice scorching or melting, lower the heat setting and avoid leaving the iron in one spot for too long. Testing a small, inconspicuous area first can prevent damage. Using non-toxic laundry detergents is also crucial for maintaining the integrity of your linens.
-
Wrinkles Coming Back: To reduce the reappearance of wrinkles, store linens correctly by hanging them or rolling them with tissue paper between layers to preserve their form. Understanding how to get wrinkles out of polyester tablecloths for weddings can aid in developing proper care strategies.
-
Water Stains: When using water or spray, ensure the fabric is not overly damp. Allow it to dry completely before storing to prevent water stains.
-
Time Constraints: If short on time, consider using a wrinkle release spray or the heating method for a quick fix. For instance, putting your cloth in the dryer with a few clean tennis balls helps release creases. Always have a backup plan ready for last-minute events.
By following these troubleshooting tips, you can maintain the pristine appearance of your polyester coverings, ensuring they look their best for any occasion.

Implement Preventive Measures for Wrinkle-Free Tablecloths
To keep your polyester tablecloths wrinkle-free, consider these essential preventive measures:
- Proper Storage: Store linens in a cool, dry place. Utilize padded hangers or roll them with acid-free tissue paper to prevent creases and maintain their quality.
- Prevent Overcrowding: Ensure that cloths are not packed into confined areas during storage, as this can lead to the development of unwanted creases.
- Use Fabric Softener: Incorporating fabric softener during the wash cycle significantly reduces static and creases, making the fabric easier to manage and enhancing its overall appearance.
- Hang Promptly After Washing: After cleaning, promptly hang cloths to dry. This practice helps prevent creases from forming and keeps them looking fresh.
- Handle with Caution: When moving linens, opt for garment bags or cushioned containers to minimize movement and friction, which can lead to creases.
- Regular Maintenance: Regularly inspect and maintain your linens. Address any wrinkles promptly to ensure they remain in pristine condition for your events.
By following these strategies for how to get wrinkles out of polyester tablecloths for wedding, you can ensure that your tablecloths maintain their elegance and functionality, enhancing the overall aesthetic of your events. Remember, a well-maintained tablecloth not only elevates the look of your event but also reflects your attention to detail and professionalism.

Conclusion
To ensure polyester tablecloths look pristine for weddings and events, mastering wrinkle removal techniques is not just beneficial - it's essential. Effective methods such as ironing, steaming, and even household items like hair dryers or ice cubes can transform the maintenance of a smooth appearance into an achievable task. Each method presents unique advantages, offering flexibility based on your time constraints and available resources.
This article highlights various strategies for wrinkle removal, complete with step-by-step instructions for each technique. Key insights emphasize the importance of proper storage, maintenance, and troubleshooting common issues, ensuring that your tablecloths remain in excellent condition. By understanding how to effectively manage wrinkles, hosts can significantly enhance the overall aesthetic of their events, showcasing their attention to detail.
Ultimately, investing time in wrinkle removal and preventive measures elevates the presentation of table settings and reflects a commitment to quality and professionalism. Implementing these practices will lead to consistently beautiful and wrinkle-free tablecloths, ensuring that every event is not only memorable but also visually appealing. So, why wait? Start mastering these techniques today and make your events stand out!
Frequently Asked Questions
What are some effective methods for removing wrinkles from polyester tablecloths?
Effective methods include ironing, steaming, tumble drying, using a hair dryer, applying crease release spray, utilizing shower steam, adding ice cubes in the dryer, and the damp cloth method.
How should I iron polyester tablecloths to avoid damage?
Use a steam iron on a low to medium setting to achieve a crisp finish without damaging the fabric.
What is the best way to use a garment steamer on tablecloths?
Hang the cloth and steam from a distance to gently remove wrinkles without direct contact.
How can tumble drying help remove wrinkles?
Place the tablecloth in the dryer with a damp towel on a low heat setting for about 10-15 minutes, which uses steam to relax the fibers.
Can I use a hair dryer for quick touch-ups?
Yes, a hair dryer can be used to blow warm air on the wrinkled areas for quick touch-ups.
What is crease release spray and how do I use it?
Crease release spray can be a commercial product or a homemade mixture of water and fabric softener, which can be lightly misted on the fabric to assist in relaxing creases.
How does using shower steam help with wrinkles?
Hanging the cloth in the bathroom while taking a hot shower allows the steam to assist in removing creases naturally.
What is the ice cubes method for removing wrinkles?
Toss a few ice cubes in the dryer with the cloth; as the ice melts, it produces steam that helps eliminate creases.
How do I use the damp cloth method for ironing?
Lay the fabric flat, cover it with a damp cloth, and then iron over it to avoid direct heat on the polyester.
List of Sources
- Identify Effective Methods for Removing Wrinkles
- 6 Genius Methods for Getting Wrinkles Out of Polyester (https://bhg.com/get-wrinkles-out-of-polyester-11702030)
- How to Un-wrinkle Polyester Tablecloths Fast (Even Without an Iron) (https://mvpvisuals.com/blogs/resources/get-wrinkles-out-polyester-tablecloth?srsltid=AfmBOooPVNnlA1NRVar1SBGoppZMrnE2LnDYS7rKQKdKaQYezeW-mQBN)
- Garment Steamers Market Size & Share Report, 2024 – 2032 (https://gminsights.com/industry-analysis/garment-steamers-market)
- Polyester vs Cotton Shrinkage & Wrinkles: Lab Test Results for Garment Makers (https://szoneierfabrics.com/polyester-vs-cotton-shrinkage-wrinkles-lab-test-results-for-garment-makers)
- Follow Step-by-Step Instructions for Each Method
- How to Un-wrinkle Polyester Tablecloths Fast (Even Without an Iron) (https://mvpvisuals.com/blogs/resources/get-wrinkles-out-polyester-tablecloth?srsltid=AfmBOooFrzBGeCtsO1VWikSsIRASRrfjZeHRlG2bz3T2jVC78HQs52PD)
- What Is The Fastest Way To Unwrinkle A Tablecloth? (https://cvlinens.com/blogs/styling-tips/fastest-way-to-unwrinkle-tablecloth?srsltid=AfmBOoq3DxDBoKfJDOvXsFv55dE4xXPUyoJstFDGsizfqWzTpFoNntw5)
- How to Get Wrinkles Out of Polyester Tablecloths: Event Guide (https://customtent.com/blogs/canopy-tent/how-to-get-wrinkles-out-of-polyester-tablecloths?srsltid=AfmBOoq9AIWdxriXqfuzr6I1LsSkUHew0mu95iU5CktrArs0hyVcdpY7)
- How to Steam Tablecloths - CV Linens (https://cvlinens.com/blogs/styling-tips/how-to-steam-tablecloths?srsltid=AfmBOooz8ZeEr8I0paeCyjFx1qnclZ0_pwll3J5Ugyy4pwa3YZViOohF)
- Troubleshoot Common Issues in Wrinkle Removal
- How to Get Wrinkles Out of Polyester Tablecloths: Event Guide (https://customtent.com/blogs/canopy-tent/how-to-get-wrinkles-out-of-polyester-tablecloths?srsltid=AfmBOorpiIPneGMYYhuVPEfvrCkAyVjrVrnrYTxhOPABX99D8ciSj54G)
- How To Get Wrinkles Out of Polyester Tablecloths? (https://ehomemart.com/blogs/news/how-to-get-wrinkles-out-of-polyester-tablecloths?srsltid=AfmBOoqyzBoopknBLqNUgkHLHUQL3ewniOYFSTlxbXQYmCBpQl39vwgF)
- How to Get Wrinkles Out of Your Table Linens (https://barbatelli.com/table-linens/how-to-get-wrinkles-out-of-table-linens)
- 10 Tips to Get Wrinkles Out Tablecloths (https://allcottonandlinen.com/blogs/news/10-tips-to-get-wrinkles-out-tablecloths?srsltid=AfmBOop-OyDRaVUUvvh5BK5CNjbX_r6d0ebZRk-TUzWW1ay0dxUyiiaJ)
- Implement Preventive Measures for Wrinkle-Free Tablecloths
- How to Store Table Linens: Avoid Wrinkles & Extend Lifespan (https://barbatelli.com/table-linens/how-to-store-table-linens)
- How To Keep Tablecloths From Wrinkling (https://ehomemart.com/blogs/news/how-to-keep-tablecloths-from-wrinkling?srsltid=AfmBOoowu4Q2b5FyugtJCEvTfDfaiifNVm8rA8QoG9ycSwacub396ylo)
- Wrinkly Table Linens? Pro Cleaners Share Their Best Tips for Crisp Tablecloths Every Time (https://thespruce.com/prepping-wrinkly-tablecloths-for-the-dinner-table-8748900)
- Caring for Your Tablecloth: Tips and Tricks for Longevity (https://manchestercollection.com.au/blog/tablecloth-tips-and-tricks?srsltid=AfmBOoorNooEyAQIez-g1sAxXdAoAp5MPzUm9Lz8lk7TLKIIjIGA3EhB)
- How To Transport Tablecloths Without Wrinkling (https://tableclothsfactory.com/blogs/home/how-to-transport-tablecloths-without-wrinkling?srsltid=AfmBOoom7h2xiXHl7q63zC0EwL6DxGSiC1gs2INeioTxTWbocZ2ebhX5)