How to Determine the Right Tablecloth Size for Square Tables
Introduction
Selecting the right tablecloth for a square table can be a surprisingly intricate task, often overshadowed by the excitement of event planning. Yet, the perfect table covering does more than just enhance visual appeal; it sets the tone for the entire occasion. As guests gather around, one must ask: how can you ensure that your chosen tablecloth strikes the ideal balance between style and practicality?
This guide delves into essential steps for measuring, calculating, and selecting the perfect tablecloth size. Research shows that the right linens not only elevate the aesthetic but also contribute to a memorable experience. By following these guidelines, you can ensure that every event is not just memorable, but impeccably presented.
Let’s explore how to make informed choices that reflect your style and meet your practical needs.
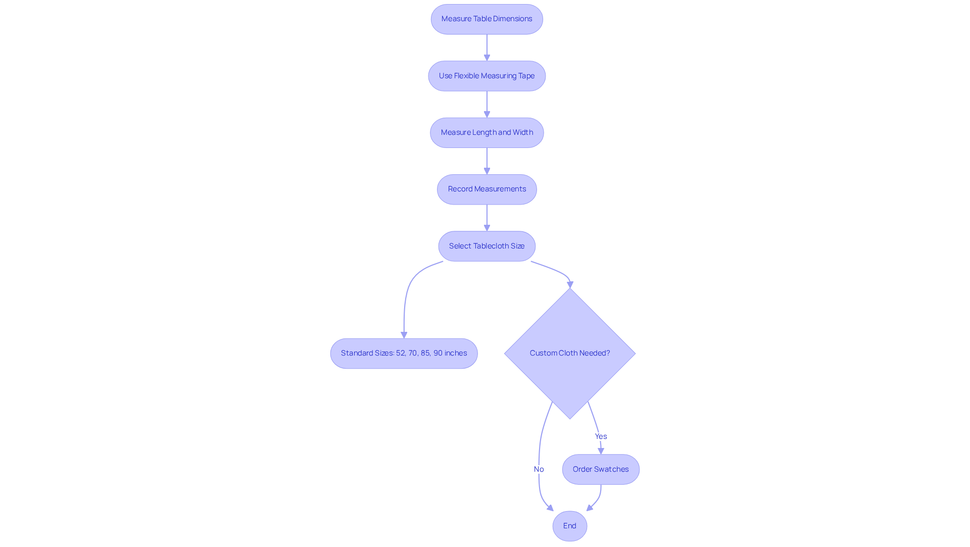
Measure Your Square Table Dimensions
To begin, utilize a flexible measuring tape to accurately gauge the length and width of your square surface. Measure from one edge to the opposite edge, ensuring you capture the widest points. For instance, if your surface measures 36 units on each side, make a note of this measurement. While assessing the height of the furniture can be beneficial, it is less critical for sizing the covering. Consistency is key, so ensure all measurements are recorded in the same units of length.
When selecting a covering, consider the tablecloth size for square tables, which typically includes standard dimensions of 52, 70, 85, and 90 inches. For example, to achieve a minimum drop of 6 inches on all sides and create a cohesive appearance, the appropriate tablecloth size for a square table with a 32-inch surface would be 52 inches. If your surface dimensions fall outside these standard sizes, custom cloths can be tailored for a perfect fit, enhancing the overall aesthetic of your event.
Understanding the average dimensions of square furniture used in events can significantly inform your choice of tablecloth size for square tables. Generally, the appropriate tablecloth size for square tables accommodating 4-6 individuals measures approximately 70 inches, while larger ones for 8-10 guests can reach 90 inches. By adhering to these best practices for measuring and selecting table linens, you can craft a polished and inviting dining experience. To ensure quality assurance, consider ordering swatches from IQ Linens' extensive range of high-quality fabrics, enabling you to choose the ideal material for your occasion.

Decide on the Ideal Drop Length
When determining the ideal length for your tablecloths, it’s crucial to consider the nature of your event. For informal gatherings, a length of 6 to 8 centimeters is typically recommended, providing a neat and fitted appearance. In contrast, formal occasions demand a longer length, ranging from 10 to 15 units, to elevate the elegance of your table setting. If you desire a more dramatic effect, a floor-length tablecloth may require a length of 30 inches or more.
Once you’ve established the desired length of the fall, make sure to record it, as this measurement is vital for your subsequent calculations. Additionally, accurately assessing the height of your furniture is essential to ensure precise length selection. Remember, the right tablecloth can transform your event, making it not just visually appealing but also memorable. Take the time to measure correctly and choose wisely.

Calculate the Perfect Tablecloth Size
Calculating the right tablecloth size is essential for any successful event. To ensure a perfect fit, follow this straightforward formula:
- Tablecloth Length: Table Length + (Drop Length x 2)
- Tablecloth Width: Table Width + (Drop Length x 2)
Consider this example: if your table measures 36 inches wide and you desire a 10-inch drop, the calculations would be as follows:
- Length: 36 + (10 x 2) = 56 inches
- Width: 36 + (10 x 2) = 56 inches
Thus, you will require a tablecloth that measures 56 inches by 56 inches.
By adhering to these guidelines, you can confidently select the perfect linens for your event, ensuring a polished and professional appearance.

Consider Aesthetic and Practical Fit Tips
When selecting a covering, it's essential to consider the tablecloth size for square tables, along with the fabric and color. High-quality linens from IQ Linens not only elevate the aesthetic of your event but also make financial sense. With each use, your cost per event decreases, making it a smart investment. Without rental limitations, you can curate a collection that’s always ready for any occasion.
For formal events, luxurious fabrics like satin or damask are ideal choices, while casual gatherings can benefit from the versatility of cotton or polyester blends. Additionally, think about your event's color scheme; a contrasting covering can create a striking visual effect and inspire your tablescape.
Finally, ensure that the tablecloth size for square tables fits well to avoid excessive bunching or dragging on the floor, as this can detract from the overall appearance. With IQ Linens, you can create a beautiful, practical collection that pays off over time. Invest in quality linens today and transform your events into memorable experiences.

Conclusion
Choosing the right tablecloth size for square tables is crucial for crafting an inviting and polished atmosphere at any event. Accurate measurements of your table's dimensions, along with an understanding of appropriate drop lengths, ensure that the tablecloth fits well and enhances the overall aesthetic. This attention to detail can transform a simple table setting into a memorable experience.
Measuring your square table accurately is essential. Select dimensions based on the number of guests and the nature of the event. Clear guidelines on calculating the perfect tablecloth size are provided, along with insights into fabric types that can elevate your table's look. Whether you choose formal satin or casual cotton, the material and color significantly influence the event's ambiance.
Investing in quality linens and mastering the art of selecting the right tablecloth size is a worthwhile endeavor that pays off in aesthetics and practicality. By following these guidelines, you can create a stunning tablescape that reflects style and sophistication. Ensure that every gathering leaves a lasting impression by making informed choices about your table settings.
Frequently Asked Questions
How do I measure the dimensions of my square table?
Use a flexible measuring tape to measure the length and width of your square surface from one edge to the opposite edge, ensuring you capture the widest points. Record all measurements in the same units of length.
What are the standard sizes of tablecloths for square tables?
Standard tablecloth sizes for square tables typically include 52, 70, 85, and 90 inches.
How do I determine the appropriate tablecloth size for my square table?
To achieve a minimum drop of 6 inches on all sides, select a tablecloth size that is larger than your table's surface dimensions. For example, a square table with a 32-inch surface would require a 52-inch tablecloth.
What tablecloth size is suitable for square tables accommodating 4-6 individuals?
A tablecloth size of approximately 70 inches is generally appropriate for square tables accommodating 4-6 individuals.
What size tablecloth should I choose for larger square tables accommodating 8-10 guests?
Larger square tables accommodating 8-10 guests typically require a tablecloth size of about 90 inches.
What should I do if my table dimensions fall outside standard tablecloth sizes?
If your table dimensions are outside standard sizes, you can opt for custom tablecloths tailored for a perfect fit.
How can I ensure the quality of the tablecloth material I choose?
Consider ordering swatches from IQ Linens' extensive range of high-quality fabrics to choose the ideal material for your occasion.
List of Sources
- Measure Your Square Table Dimensions
- What Size Tablecloth do i need? (https://richardhaworth.co.uk/news/what-size-tablecloth-do-i-need)
- How to Measure a Table for the Right Size Tablecloth! (https://oilclothbytheyard.com/blogs/oilcloth-by-the-yard-blog-news-and-how-tos/how-to-measure-a-table-for-the-right-size-tablecloth?srsltid=AfmBOor1Zda3R_8rwIZVSHVs4PdY71hwOgpEBnX6Ulh0jc8ApxPpvPCD)
- How to Measure Tablecloth: A Comprehensive Guide for Perfect Fit (https://allcottonandlinen.com/blogs/news/tablecloths-made-simple-how-to-measure-like-a-pro?srsltid=AfmBOoomG0TIlo3zGmjvcuxysVfCEm5dio4vChW7x3QBTDz0PR2Ok3KZ)
- What Size Tablecloth Do I Need? (https://deconovo.com/blogs/news/what-size-tablecloth-do-i-need?srsltid=AfmBOoovKFzblUf7JzfLZgLK4iYnkMtNgDru7dwDNQacs8WXIkFukA8B)
- Square Tablecloth Sizes: Standard Size Chart With Custom Guide - TableCoversNow.Com (https://tablecoversnow.com/guides/square-table-cloth-cover-measurement-size-chart?srsltid=AfmBOoqYjLU2nL5YRyjDIHNrkpEg20x66Zt-qST1eU8KIvI_X46raZEt)
- Decide on the Ideal Drop Length
- How to Choose the Perfect Tablecloth for Any Event (https://letsdolinens.com/post/choose-the-perfect-tablecloth)
- How to Size a Tablecloth Correctly (https://lenox.com/blogs/buying-guide/how-to-size-a-tablecloth)
- Tablecloth Drop Length (How Long Should A Tablecloth Hang) - TableCoversNow.Com (https://tablecoversnow.com/guides/tablecloth-drop-length-overhang?srsltid=AfmBOoonVWlahOaj8E6vwEsRHz-4Z6-5295ZWY8FSHyQV7OsLECVSleD)
- The Design Community Finds This Tablecloth Length "Offensive" (https://housebeautiful.com/lifestyle/entertainment/a63442837/correct-tablecloth-length-debate)
- Your Essential Tablecloth Size Guide for Perfect Event Planning (https://go.ultimatetextile.com/blog/your-essential-tablecloth-size-guide-for-perfect-event-planning)
- Calculate the Perfect Tablecloth Size
- Tablecloth Size Calculator (https://omnicalculator.com/everyday-life/tablecloth-size)
- Tablecloth Calculator. | Premier Table Linens Blog (https://premiertablelinens-blog.com/tablecloth-calculator)
- Guide to Tablecloth Sizes for Any Table Shape [Charts Included] (https://kouboo.com/blogs/news/guide-to-tablecloth-sizes-for-any-table-shape-charts-included)
- Tablecloth Calculator (https://premiertablelinens.com/pages/tableclothcalc?srsltid=AfmBOoqUwubCH8shJJ1zpFc1rVAO7tUk32lrXFvxF1VkOMfbYVHmEXsv)
- Choosing the Right Size Tablecloth: A Comprehensive Guide and Size Chart for Every Table (https://tablelinensforless.com/blog/choosing-the-right-size-tablecloth-a-comprehensive-guide-and-size-chart-for-every-table)
- Consider Aesthetic and Practical Fit Tips
- Essential FAQs for Selecting the Ideal Tablecloth (https://thetableclothstore.com/blogs/news/essential-faqs-for-selecting-the-ideal-tablecloth?srsltid=AfmBOooFKh_WEGDEXBhQFYZBX6pezcJiVu0uZTJ-4-7VSTYzXodWHb7j)
- The Ultimate Guide to Choosing the Perfect Tablecloth for Your Event (https://tableclothdirectny.com/blogs/news/the-ultimate-guide-to-choosing-the-perfect-tablecloth-for-your-event)
- Choosing the Luxury Wedding Table Linens: A Practical Guide (https://allcottonandlinen.com/blogs/news/choosing-the-luxury-wedding-table-linens-a-practical-guide?srsltid=AfmBOorhzOfnVAGQeLmRcs9QhRO7BC8yYnqymsFDdHoxfDjVj1tFxeWG)
- The Latest Trends in Table Linens: Style Meets Substance – Beverley Table Linen Hire (https://btlh.co.uk/the-latest-trends-in-table-linens-style-meets-substance)