How to Choose the Right Tablecloth Size for a 6-Person Table
Introduction
Choosing the right tablecloth size for a six-person table is crucial - it can significantly enhance both the aesthetic and functionality of any gathering. With precise measurements and a clear understanding of drop requirements, hosts can craft an inviting atmosphere that beautifully complements their event's theme. But how can one navigate the myriad dimensions and styles available to ensure the perfect fit while also expressing personal style?
This guide offers valuable insights into measuring, selecting, and customizing tablecloths, empowering you to elevate any dining experience. Research shows that the right linens not only enhance the visual appeal but also contribute to the overall ambiance of your event. By following expert recommendations, you can make informed choices that reflect your unique taste and style.
Ready to transform your dining setup? Let’s dive into the essentials of choosing the perfect tablecloth that will impress your guests and elevate your gatherings.
Measure Your Table Dimensions
To begin, gather a measuring tape and follow these steps to find your fit:
- Measure the Length: Start at one end of the surface and extend the measuring tape to the opposite end. Document this measurement, as it is crucial for determining the appropriate tablecloth size for a 6 person table. For instance, a rectangular surface measuring 42" x 132" accommodates 10-12 and needs a cloth size of 66" x 180".
- Measure the Width: Next, measure the width of the surface from one side to the other. This measurement is especially vital for rectangular surfaces, where width can fluctuate considerably.
- Measure the Height: While not always necessary, knowing the height can assist in determining the drop length later on. Measure from the floor to the top of the surface to ensure a proper fit. As Donna Serino, a Dry Cleaning and Alterations Specialist, advises, "If you cannot find a covering that fits your table's exact dimensions, and you are not interested in purchasing or making a custom covering, use one that's slightly larger than your measurements."
- Record Your Measurements: Write down the length, width, and height for easy reference as you proceed to select your covering size. Precise measurements are essential to prevent typical sizing errors and ensure the correct tablecloth size for a 6 person table. A case study titled "Measuring Your Table" emphasizes that accurate measurements guarantee the chosen cloth fits properly, improving the overall appearance of the setup.
For individuals aiming to enhance their events, IQ Linens provides a vast selection of premium fabrics that accommodate diverse occasions, guaranteeing that your setting not only fits perfectly but also appears breathtaking.

Understand Tablecloth Drop Requirements
Choosing the right tablecloth size for a 6 person table is crucial for creating the desired atmosphere at any event. Here’s how to determine the appropriate drop:
-
Casual Environments: For informal gatherings, a drop of 6 to 8 centimeters is typically sufficient. This allows easy access to the surface while maintaining a tidy appearance. For square tables, a length of 6 to 12 centimeters strikes a balance between relaxed and sophisticated, perfect for casual settings.
-
Formal Settings: When hosting more refined events, aim for a reduction of 10 to 15 centimeters. This range not only creates an elegant look but also effectively hides table legs and any items stored underneath, enhancing the overall aesthetic. For formal occasions, lengths of 15 centimeters or more are often preferred to convey sophistication.
-
Floor-Length Options: For a dramatic effect, consider a floor-length drop of 30 inches or more, especially for weddings or upscale events. Precise measurement is crucial to ensure the tablecloth reaches the floor evenly, contributing to a polished atmosphere.
-
Consider the Event Type: The nature of your event significantly influences length selection. For instance, a buffet may require a shorter drop for practicality, while a sit-down dinner benefits from a longer drop that adds an air of sophistication.
By understanding these preferences, event organizers can tailor their arrangements, including the tablecloth size for a 6 person table, to create the desired ambiance and ensure that each gathering feels thoughtfully designed. Additionally, when measuring for a cloth, remember to account for any padding to avoid common sizing errors.
Investing in high-quality linens from IQ Linens not only enhances the visual appeal of your events but also proves to be a wise financial decision over time. With durable options that withstand multiple uses, you can build a versatile collection that meets the demands of any occasion. Elevate your settings with IQ Linens' stain-resistant chair tie sashes in Basic Polyester and Duchess Satin, adding elegance and coordination to your decor.

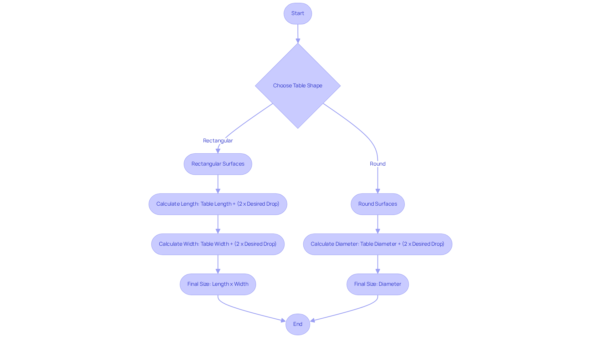
Select the Appropriate Tablecloth Size
Choosing the appropriate tablecloth size for a 6 person table is essential for creating an inviting atmosphere at your event. Follow these expert guidelines to ensure your table settings are both practical and visually appealing:
-
For Rectangular Surfaces: Start by adding twice the desired length of the overhang to both the length and width of the table. For instance, if your table measures 72 inches long and you desire a 10-inch drop, the calculation would be:
- Length: 72 + (10 x 2) = 92 inches
- Width: If your table is 30 inches wide, then: 30 + (10 x 2) = 50 inches
- Thus, you would need a tablecloth that is 92 x 50 inches.
-
For Round Surfaces: Measure the diameter of the table and add twice the desired drop length. For example, if your round table has a diameter of 60 inches and you want a 10-inch drop:
- Diameter: 60 + (10 x 2) = 80 inches
- You would require a tablecloth that is 80 inches in diameter.
-
Check Standard Sizes: Compare your calculated dimensions with standard cloth sizes available from suppliers. This step is essential in finding the best tablecloth size for a 6 person table without the need for a custom order.
-
Consider Custom Options: If your measurements do not align with standard sizes, exploring custom coverings is advisable to ensure a perfect fit.
By adhering to these guidelines, you can enhance the overall ambiance of your event, ensuring that your settings are both functional and aesthetically pleasing.

Consider Additional Factors for Customization
When selecting the tablecloth size for a 6 person table, it’s essential to consider several factors for customization that can elevate your event.
-
Fabric Choice: The fabric you choose significantly impacts the overall appearance of your setting. For instance, a satin tablecloth exudes elegance, making it ideal for formal occasions. In contrast, cotton provides a more relaxed, casual vibe, perfect for informal gatherings. Polyester options, known for their durability and stain resistance, are increasingly popular for both everyday use and special events.
-
Color and Pattern: Selecting colors and patterns that align with your event theme is crucial. Solid colors create a timeless and classic look, while vibrant patterns inject energy and visual interest into your decor. Recent trends show a growing preference for bold prints and unexpected color combinations, reflecting a desire for unique and personalized settings.
-
Layering Options: Incorporating overlays or runners can add depth and texture to your design. This layering technique not only enhances visual appeal but also allows for creative expression, enabling you to mix and match different fabrics and colors for a dynamic look.
-
Event Theme: Ensure your tablecloth choice aligns with the theme of your event. Rustic gatherings may benefit from natural fabrics like burlap, evoking an organic feel, while formal events often call for luxurious materials that elevate the dining experience. Designers emphasize that the right fabric, such as the appropriate tablecloth size for a 6 person table, can transform a basic surface into a stunning focal point.
-
Practical Considerations: Finally, consider the practicality of your fabric selection. Some materials require special care, while others are machine washable and easy to maintain. As the demand for durable and washable table coverings rises, choosing fabrics that balance aesthetics with functionality is essential for a successful event.

Conclusion
Choosing the right tablecloth size for a 6-person table is not just a detail; it’s a fundamental aspect of event planning that can significantly influence the atmosphere and aesthetics of any gathering. Understanding the necessary measurements and drop requirements ensures that your table settings are both practical and visually appealing. This guide underscores the importance of accurate measurements and thoughtful selection in crafting an inviting dining experience.
Key points to consider include:
- The step-by-step process of measuring table dimensions.
- Understanding the appropriate drop for various settings.
- Selecting the right size based on table shape.
From casual gatherings to formal events, the choice of fabric, color, and additional customization options can elevate your overall design. By adhering to these guidelines, hosts can sidestep common pitfalls and enhance the ambiance of their events.
Ultimately, investing time in selecting the perfect tablecloth size and design is crucial for creating memorable occasions. Whether you’re hosting a simple family dinner or a grand celebration, the right tablecloth can transform a basic setup into a stunning focal point. Embrace the opportunity to personalize your table settings, making each event a true reflection of your unique style and attention to detail.
Frequently Asked Questions
What is the first step in measuring table dimensions?
The first step is to gather a measuring tape and measure the length of the table by starting at one end of the surface and extending the tape to the opposite end.
Why is measuring the width of the table important?
Measuring the width is especially vital for rectangular surfaces, where the width can vary significantly, and it helps determine the appropriate tablecloth size.
Is it necessary to measure the height of the table?
While not always necessary, measuring the height can assist in determining the drop length of the tablecloth later on.
What should you do if you can't find a table covering that fits your table's exact dimensions?
If you cannot find a covering that fits exactly and are not interested in a custom covering, it is recommended to use one that is slightly larger than your measurements.
Why is it important to record your measurements?
Recording your measurements is essential to prevent sizing errors and ensure the correct tablecloth size for a 6 person table, improving the overall appearance of the setup.
What does the case study "Measuring Your Table" emphasize?
The case study emphasizes that accurate measurements guarantee the chosen cloth fits properly, enhancing the overall appearance of the setup.
What options does IQ Linens provide for table coverings?
IQ Linens offers a vast selection of premium fabrics that accommodate diverse occasions, ensuring that your setting fits perfectly and looks stunning.
List of Sources
- Measure Your Table Dimensions
- How to Size a Tablecloth Correctly (https://lenox.com/blogs/buying-guide/how-to-size-a-tablecloth)
- How to Measure for a Tablecloth & Choose the Right Size | SFERRA (https://sferra.com/pages/tablecloth-size-guide?srsltid=AfmBOooIEbIbLh1Or9vAhZgKVnmGXkmh0c81pYhEnmSjJdhIKJJtTJdY)
- What is a Table Length, Width, Height, and Diameter? Find Out Now. (https://tableskirtingclip.com/Table-Terms-Length-Width-Height-Diameter_b_15.html)
- How to Measure for a Tablecloth: 2 Easy Methods (https://wikihow.com/Measure-for-a-Tablecloth)
- Understand Tablecloth Drop Requirements
- How to Size a Tablecloth Correctly (https://lenox.com/blogs/buying-guide/how-to-size-a-tablecloth)
- What Size Tablecloth Do I Need – EventWorks Rentals (https://eventworksrentals.com/blogs/blog/what-size-tablecloth-do-i-need)
- How to choose and calculate the size of a tablecloth for a table (https://truffle-bee.com/blog/table-setting/how-to-choose-the-size-of-a-tablecloth-for-a-table)
- Choosing the Right Table Linen Size for Your Wedding or Event - Riverside, CA Party Rentals (https://crazytunapartyrentals.com/choosing-the-right-table-linen-size-for-your-wedding-or-event)
- The Design Community Finds This Tablecloth Length "Offensive" (https://housebeautiful.com/lifestyle/entertainment/a63442837/correct-tablecloth-length-debate)
- Select the Appropriate Tablecloth Size
- What Size Tablecloth Do I Need – EventWorks Rentals (https://eventworksrentals.com/blogs/blog/what-size-tablecloth-do-i-need)
- Master Table Cloth Sizes: A Step-by-Step Guide for Event Planners (https://go.ultimatetextile.com/blog/master-table-cloth-sizes-a-step-by-step-guide-for-event-planners)
- Standard Tablecloth Sizes: A Guide | Consumer Textile Corporation (https://ctc-corp.net/blog/standard-tablecloth-sizes)
- Let’s Talk Linens: The Ultimate Guide to Table Linen Sizes (https://partyrentalltdblog.com/lets-talk-linens-the-ultimate-guide-to-table-linen-sizes)
- Tablecloth Size Guide | Sur La Table – Lid & Ladle (https://learn.surlatable.com/tablecloth-buying-guide)
- Consider Additional Factors for Customization
- Quotes for Table Decor: Vincent van Gogh Inspirational Quote (https://pinterest.com/pin/quotes-to-print-for-table-decor--30891947432781172)
- The Chicest Table Decor Trends of 2026 For the Most Stylish Dinner Parties (https://homesandgardens.com/living/table-decor-trends-2026)
- Table Linen Market | Global Market Analysis Report - 2035 (https://futuremarketinsights.com/reports/table-linen-market)
- North America Table Linen Market will grow at a CAGR of 4.8% from 2024 to 2031. (https://cognitivemarketresearch.com/regional-analysis/north-america-table-linen-market-report)
- Creative Quotes for Polyester Table Cloth Inspiration and Ideas (https://sthometextile.com/news/creative-quotes-for-polyester-table-cloth-inspiration-and-ideas.html)