How to Choose the Right Tablecloth Size for a 5-Foot Rectangular Table
Introduction
Choosing the right tablecloth size for a 5-foot rectangular table can truly transform an ordinary gathering into an extraordinary event. With precise measurements and a solid understanding of drop lengths, hosts can elevate the ambiance of their celebrations, whether they are casual get-togethers or formal affairs. But how can you ensure that the selected tablecloth not only fits perfectly but also complements your overall decor? This guide delves into the essential steps for measuring and selecting the ideal tablecloth, offering insights that promise to enhance any occasion.
Research shows that the right tablecloth can significantly impact the atmosphere of your event. By following expert recommendations, you can create a stunning visual appeal that resonates with your guests. So, let’s explore how to measure correctly and choose the perfect linens that will make your event unforgettable.
Measure the Dimensions of Your 5 Foot Rectangular Table
To begin, accurately measure the dimensions of your 5-foot rectangular piece of furniture using a tape measure. A standard 5-foot surface typically measures 60 units in length and 30 units in width, with a height ranging from 28 to 30 units. Measure from the outer edges of the surface to ensure precision. Document these measurements, as they are crucial for calculating the appropriate tablecloth size.
- Research shows that the suggested fall measurement for tablecloths is between 6 and 12 inches, so be sure to include this in your calculations.
- If your table features any additional elements, such as a lip or overhang, include these in your measurements to achieve a proper fit.
Remember, measure twice to ensure accuracy. This attention to detail not only enhances the aesthetic appeal of your event but also reflects your professionalism as an event planner.

Determine the Desired Tablecloth Drop Length
When selecting a table covering, understanding the hanging measurement is crucial for enhancing the overall appearance of your event. For informal settings, a typical hanging measurement ranges from 6 to 8 inches, providing a clean and organized look. Conversely, formal events - such as weddings or upscale dinners - often demand a more sophisticated drape, with recommended measurements of 10 to 15 inches or even more. This extended descent not only elevates the visual appeal but also fosters an elegant atmosphere.
Consider the nature of your event when determining the appropriate distance. A shorter drop may be adequate for casual gatherings, while a longer drop is ideal for achieving a refined look at more formal celebrations. Once you've established your preferred measurement, be sure to note this figure as you move forward in selecting the ideal tablecloth size for a 5-foot rectangular table.
Remember, the right choice in table coverings can significantly impact the ambiance of your event. Don't underestimate the power of a well-measured drape - it's a key element in creating the atmosphere you desire.

Select the Appropriate Tablecloth Size Based on Measurements
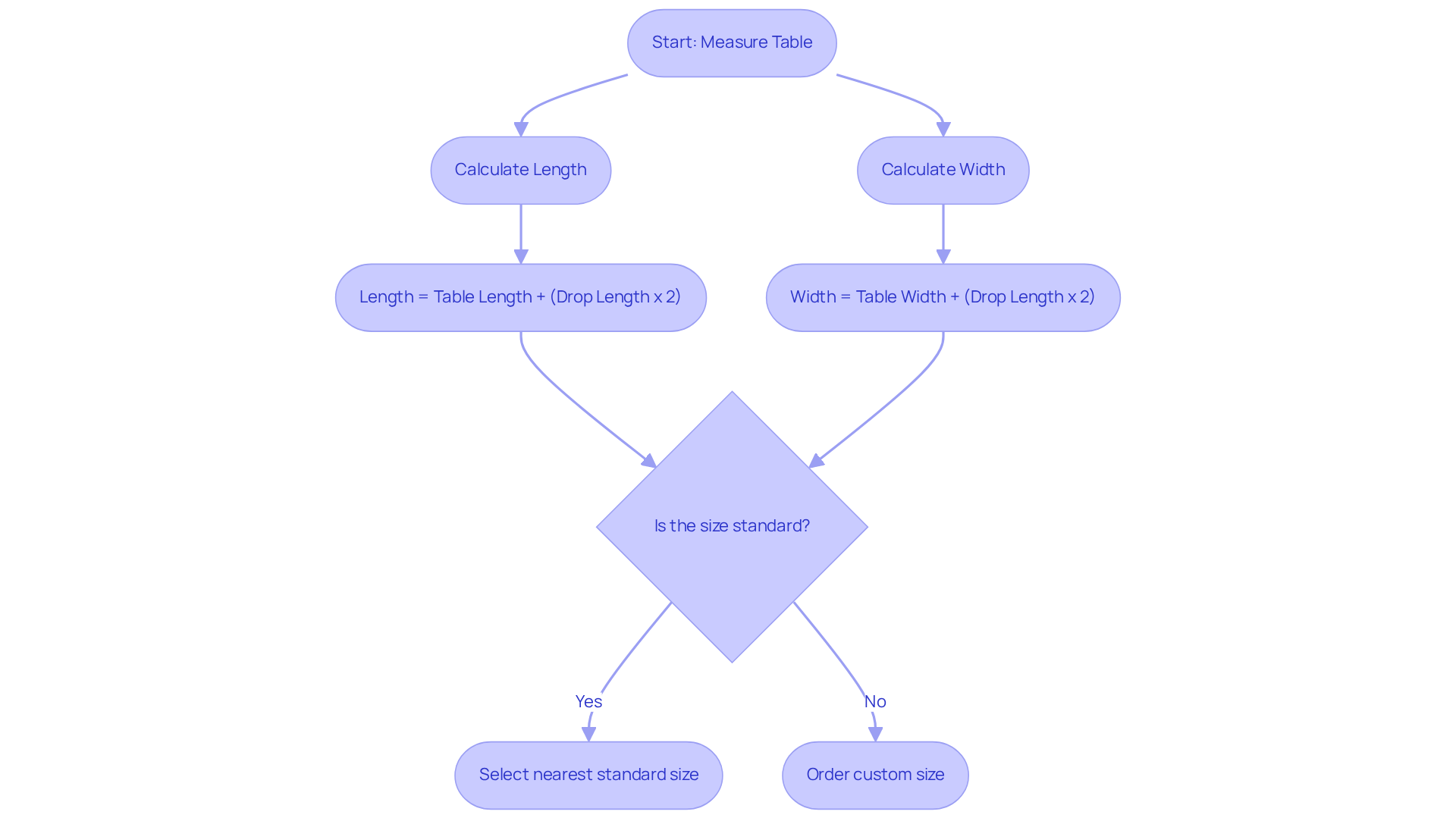
To determine the right tablecloth size for your 5-foot rectangular table, follow these essential formulas:
- Tablecloth Length = Table Length + (Drop Length x 2)
- Tablecloth Width = Table Width + (Drop Length x 2)
For example, if your table measures 60 inches in length and you prefer a 10-inch drop, the calculations would be:
- Length: 60 + (10 x 2) = 80 inches
- Width: 30 + (10 x 2) = 50 inches
Thus, you would need a tablecloth that is 80 inches long and 50 inches wide. Keep in mind that standard tablecloth sizes can vary, so you may need to select the nearest available size for a proper fit. A typical dimension for a 6-foot banquet surface is 90x132 units. The standard recommended drop for casual use is between 6-8 inches, while a classic look typically calls for a drop length of 10-15 inches. Remember, going a size too small can look silly and may damage your furniture.
To ensure your linens drape perfectly, accurately measure your surface. For more guidance, check out our 'How to Measure' section. At IQ Linens, we offer an extensive collection of high-quality fabrics suitable for various events, from elegant gatherings to everyday meals. Explore our fabric collection and consider ordering swatches to find the perfect match for your dining arrangement.

Explore Customization Options and Fabric Choices for Your Tablecloth
When it comes to selecting a tablecloth, understanding the vast customization options and fabric choices is crucial. IQ Linens offers an impressive range of fabrics, including durable polyester, soft spun polyester, and luxurious specialty options like Majestic Dupioni and Pizzazz Spandex. Each fabric type has its unique characteristics: polyester is celebrated for its affordability and stain resistance, while spun polyester boasts a softer texture and a more upscale appearance, making it ideal for both indoor and outdoor events.
Beyond fabric types, you have the opportunity to choose from a wide array of colors and patterns that align perfectly with your event's theme. Custom sizing options are also available, including the tablecloth size for 5 foot rectangular table, allowing you to create a tablecloth that fits your specific dimensions flawlessly and enhances your event's decor. This flexibility ensures that your table settings not only fulfill functional needs but also elevate the overall aesthetic appeal of your gathering.
Why settle for ordinary when you can have extraordinary? With IQ Linens, you can transform your event into a memorable experience. Explore our extensive selection today and discover how the right tablecloth can make all the difference.

Conclusion
Choosing the right tablecloth size for a 5-foot rectangular table is crucial for achieving the perfect look for any event. Accurate measurements, desired drop lengths, and fabric options are not just details; they are the foundation for creating an inviting and aesthetically pleasing atmosphere. The right tablecloth enhances visual appeal and reflects the thoughtfulness and professionalism behind event planning.
To ensure success, start by measuring the table's dimensions accurately. Next, determine the appropriate drop length based on the event's formality. Apply the correct calculations to find the ideal tablecloth size. Don't overlook customization options and fabric choices, as they allow for a tailored fit that complements your overall decor. Each of these elements plays a vital role in fulfilling both functional and aesthetic needs.
Ultimately, selecting the right tablecloth transcends mere size; it’s about crafting a memorable experience for your guests. By taking the time to measure accurately and choose the right materials, you can elevate any gathering, making it visually stunning and a true reflection of your personal style and attention to detail. Embrace the opportunity to enhance your event with the perfect tablecloth, and let it become the centerpiece of your celebration.
Frequently Asked Questions
How do I measure the dimensions of my 5-foot rectangular table?
Use a tape measure to measure the length, width, and height of the table. A standard 5-foot table typically measures 60 units in length, 30 units in width, and has a height ranging from 28 to 30 units. Measure from the outer edges for precision.
Why is it important to document the measurements of my table?
Documenting the measurements is crucial for calculating the appropriate size of the tablecloth needed for your table.
What is the recommended fall measurement for tablecloths?
The suggested fall measurement for tablecloths is between 6 and 12 inches.
Should I consider additional elements on my table when measuring?
Yes, if your table has any additional features like a lip or overhang, you should include these in your measurements to ensure a proper fit for the tablecloth.
What is a good practice to ensure measurement accuracy?
It is recommended to measure twice to ensure accuracy, which will enhance the aesthetic appeal of your event and reflect professionalism as an event planner.
List of Sources
- Measure the Dimensions of Your 5 Foot Rectangular Table
- Choosing the Right Dining Table Dimensions | Flowyline Design (https://flowyline.com/blogs/for-diy-ers/standard-dining-table-dimensions-the-size-guide?srsltid=AfmBOoq965HkVR8zriC929zo2ZBU3UXqEsOG5NVlj7gGq18j_gqpgbaC)
- Event Table Sizes & Capacities: A Complete Guide (https://tripleseat.com/blog/event-table-sizes-capacities-a-complete-guide)
- The Essential Guide to Standard Dining Room Table Dimensions | HOREGENER (https://horegener.com/standard-dining-room-table-dimensions)
- How to Measure Your Table for the Perfect Tablecloth Fit (https://go.iqlinens.com/blog/how-to-measure-your-table-for-the-perfect-tablecloth-fit)
- Determine the Desired Tablecloth Drop Length
- Select the Perfect Tablecloth: A Step-by-Step Guide for Event Planners (https://go.ultimatetextile.com/blog/select-the-perfect-tablecloth-a-step-by-step-guide-for-event-planners)
- How to Size a Tablecloth Correctly (https://lenox.com/blogs/buying-guide/how-to-size-a-tablecloth)
- 10 Important and Overlooked Tablecloth Questions for Hospitality - InnStyle- Hospitality Products at Wholesale Prices (https://blog.innstyle.com/2018/11/top-10-tablecloth-questions-asked-by-internet-users)
- Choosing the Right Table Linen Size for Your Wedding or Event - Riverside, CA Party Rentals (https://crazytunapartyrentals.com/choosing-the-right-table-linen-size-for-your-wedding-or-event)
- Select the Appropriate Tablecloth Size Based on Measurements
- Tablecloth and Table Skirt Sizing Guide (https://tableskirtingclip.com/Tablecloth-and-Table-Skirt-Sizing-Guide_b_3.html)
- Tablecloth Size Calculator (https://omnicalculator.com/everyday-life/tablecloth-size)
- Tablecloth Size Guide For Commercial Businesses (https://ctc-corp.net/blog/tablecloth-size-guide)
- How to Size a Tablecloth Correctly (https://lenox.com/blogs/buying-guide/how-to-size-a-tablecloth)
- How to Measure Tablecloth Sizes for Any Table | CV Linens™ (https://cvlinens.com/blogs/product-101/measuring-tablecloth-sizes?srsltid=AfmBOoql_kmitWfHZAh9LFgZrHCLfakXAWAe-5u0WWjwSSi38G_KwrtA)
- Explore Customization Options and Fabric Choices for Your Tablecloth
- 4 Steps to Choose the Perfect Table Cloth for Your Event (https://go.ultimatetextile.com/blog/4-steps-to-choose-the-perfect-table-cloth-for-your-event)
- Best Fabrics for Tablecloths: Suitable Materials for Every Event (https://ichcha.com/block-printing-blog/best-fabrics-for-tablecloths-suitable-materials-for-every-event)
- 4 Best Practices for Choosing Table Cloths for Events (https://go.ultimatetextile.com/blog/4-best-practices-for-choosing-table-cloths-for-events)
- Boost Event Style: Tablecloth & Linen Essentials #EventDecor (https://curatedevents.com/blog/event-tablecloth-and-table-linen-style-guide)
- The Role of Tablecloths in Event Design: More Than Just Decor (https://newstarfabric.com/blogs/all-blogs/the-role-of-tablecloths-in-event-design-more-than-just-decor?srsltid=AfmBOoolvJDlF6nHy14PQfAySW6TM2ff-7BsWO3kjItiMS3M2QCPcXOC)