How to Choose the Perfect Pub Table Tablecloth for Your Event
Introduction
Selecting the right pub table tablecloth can truly make or break an event, setting the stage for an unforgettable experience. As in-person gatherings continue to rise in popularity, understanding how to choose the perfect tablecloth becomes increasingly vital for hosts who aim to impress their guests.
From identifying the event's theme to exploring fabric options and budgeting, the process requires a careful balance of aesthetics and practicality. Research shows that the right linens not only enhance the visual appeal but also contribute to the overall atmosphere of the gathering. What challenges might arise when trying to harmonize these elements? How can one ensure that every detail contributes to a cohesive and memorable atmosphere?
By considering these factors, hosts can elevate their events and leave a lasting impression on their guests. It's time to delve into the world of tablecloth selection and discover how the right choices can transform any occasion.
Identify Your Event's Theme and Style
Establishing the theme of your occasion is crucial for selecting the perfect pub table tablecloth. Whether your gathering is formal, casual, rustic, or modern, the theme sets the tone for the entire event. For weddings and corporate functions, popular themes often encompass elegant sophistication or relaxed charm. In fact, research shows that 70% of corporate occasions in North America are anticipated to occur in person by 2025, underscoring the significance of careful planning.
Once you have established a clear theme, consider the style you wish to convey. A rustic theme, for example, can be beautifully complemented by burlap or natural fabrics, evoking warmth and authenticity. In contrast, formal occasions typically require a pub table tablecloth made from luxurious materials such as satin or damask, which contribute to an atmosphere of elegance.
To streamline your selection process, create a list of keywords that encapsulate your desired atmosphere. Terms like 'elegant', 'festive', or 'cozy' can serve as guiding principles. This method not only assists in fabric selection but also ensures that your settings resonate with the overall event theme, enhancing the guest experience. Remember, the right linens can transform a simple gathering into a memorable occasion. Attention to detail is essential, so take the time to choose wisely.

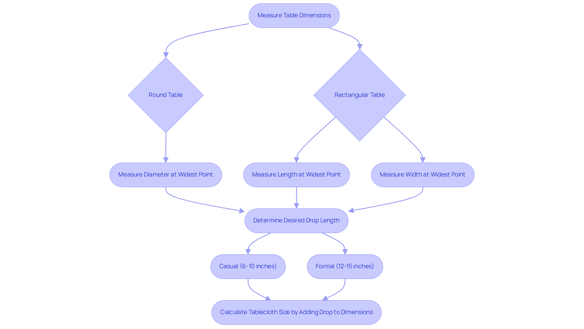
Measure Your Pub Table Dimensions
To effectively measure your pub table tablecloth, begin with a tape measure to determine the diameter for round pieces or the length and width for rectangular ones. For circular surfaces, measure across the center at the widest point. For rectangular surfaces, measure the length and width at their widest points.
Once you have these dimensions, consider the desired drop length for your pub table tablecloth covering. A drop of 6-10 inches is typically suitable for casual settings with a pub table tablecloth, while 12-15 inches is recommended for formal events. To determine the appropriate size for a pub table tablecloth, add the drop measurement to your surface dimensions. For instance, if you have a 60-inch round table and desire a 10-inch drop, you would need a pub table tablecloth that is approximately 80 inches in diameter.
This meticulous method ensures a refined and professional look for your occasion. When paired with matching chair tie sashes from IQ Linens, you can significantly enhance the overall decor. Remember, investing in quality linens not only elevates your event's aesthetic but also reflects your attention to detail and commitment to excellence.

Explore Fabric Types and Their Benefits
When selecting the perfect tablecloth for your event, it’s crucial to consider the fabric options available. Here’s a breakdown of some top choices:
-
Polyester: Renowned for its durability and stain resistance, polyester stands out as an excellent choice for high-traffic events. Its affordability and wide range of colors make it practical for both casual and formal settings. However, keep in mind that polyester is less breathable than natural fibers and raises environmental concerns due to its production process.
-
Linen: Linen coverings radiate sophistication and elegance, making them ideal for high-class occasions such as weddings and formal dinners. While they offer a luxurious appearance, they require more maintenance, including regular ironing and careful handling to prevent wrinkling. Linen's absorbency also helps keep tables cool in warm weather, enhancing guest comfort.
-
Satin: Satin tablecloths provide a glossy, high-shine finish that elevates the atmosphere of any occasion. Particularly suited for formal events, they add a touch of luxury. However, satin can be slippery and is less absorbent, making it less suitable for occasions where spills are likely.
-
Burlap: For rustic-themed gatherings, burlap offers a natural, organic appearance. However, it is not washable and should be considered a consumable option, as it may shed fibers and carry the natural scent of jute.
-
Spandex: This fabric is perfect for fitted table covers, providing a sleek, modern look. Spandex tablecloths are flexible and resistant to creases, making them appropriate for trade shows and cocktail gatherings.
Each fabric type has its unique qualities, so it’s essential to select one that aligns with your occasion's requirements and desired aesthetic. For instance, polyester is often favored for its practicality, while linen is chosen for its elegance. Understanding these differences will help you create a cohesive and visually appealing table setting that enhances the overall guest experience. Remember, the right tablecloth can transform your event, so choose wisely!

Evaluate Your Budget and Rental Options
Creating a budget for covers is essential for any planner. Research shows that determining whether to buy or lease linens is a critical first step. Leasing often proves to be more cost-effective, especially for large events requiring numerous coverings. For instance, renting simple polyester coverings typically costs about $12 each, while purchasing them can total around $839 for 50, not including additional cleaning fees that can soar to $575 after the event. This stark contrast underscores the financial advantages of renting.
When exploring rental options, it's vital to research local companies and compare their prices. While basic polyester coverings may seem like the most economical choice, expert recommendations suggest that investing in higher-quality materials can significantly enhance the aesthetic of your gathering. For example, renting silver satin tablecloths may cost approximately $24.95 each, amounting to $1,247.50 for 50, but the visual impact can justify the investment.
Additionally, don't overlook extra costs such as delivery and setup fees, which can contribute to your overall budget. Many rental services provide a full-service experience that encompasses these elements, simplifying the planning process. By thoroughly assessing your options and considering both the initial rental fees and potential additional costs, you can make informed decisions that align with your event's vision and budget.

Choose Colors and Patterns That Enhance Your Theme
Choosing hues that align with your event's theme is essential for establishing the desired ambiance. For formal occasions, deep, rich hues like navy or burgundy evoke sophistication and elegance. In contrast, lighter and brighter hues infuse a casual gathering with a sense of fun and vibrancy. Patterns also play a significant role in enhancing your table settings; stripes or polka dots introduce a playful element, while solid hues maintain a refined look.
Using hue samples is an effective way to visualize how different options will harmonize together. This practice enables you to evaluate the interaction of hues in relation to your venue's current decor, ensuring a cohesive aesthetic. Research shows that appropriate hue selections can significantly affect the mood of your event, directing guest interactions and improving their overall experience. For instance, a well-curated palette can evoke feelings of warmth and intimacy, while bold contrasts can energize the space.
Additionally, consider how patterns can complement your color selections. Textured fabrics or intricate designs add depth and interest to your table settings, making them visually appealing. As designer Weiss emphasizes, 'Selecting the appropriate table covering, dishes, cutlery, glassware, and napkin treatment-these details are significant choices. By thoughtfully combining colors and patterns on a pub table tablecloth, you can create a memorable and inviting atmosphere that resonates with your guests.
Take action now: Explore our extensive range of linens to find the perfect combination that will elevate your event and leave a lasting impression.

Consider Customization and Finishing Options
Personalization choices for coverings - like incorporating logos, monograms, or distinctive designs - can significantly enhance your brand's visibility and unique style at events. Finishing touches such as hemmed edges or decorative overlays not only elevate visual appeal but also demonstrate meticulous attention to detail, which is essential for crafting memorable experiences.
Event organizers recognize that personalized coverings play a vital role in branding, particularly during corporate gatherings and weddings, where the right aesthetic leaves a lasting impression on attendees. Research shows an increasing demand for personalized coverings, underscoring their importance in event design.
Engaging with your linen supplier to explore available customization options and associated costs is crucial. This ensures that your table settings effectively convey your brand's identity and values. Additionally, purchasing fabric tablecloths in bulk can lead to significant cost savings, allowing planners to allocate resources to other critical aspects of their events.
Moreover, reliable suppliers often offer logistical support and quick turnaround times - an invaluable asset for event planners working under tight deadlines. Don't miss the opportunity to elevate your events with personalized coverings that truly reflect your brand.
Conclusion
Choosing the right pub table tablecloth for an event is not just about aesthetics; it’s a vital element that sets the tone and enhances the overall experience for guests. By thoughtfully considering the event's theme, style, and desired ambiance, planners can select tablecloths that align perfectly with their vision, ensuring a cohesive and memorable occasion.
Key insights include:
- The importance of accurately measuring table dimensions to achieve the perfect fit.
- Exploring various fabric types and their unique benefits.
- Evaluating budget options for renting versus purchasing linens.
- The significance of color selection and pattern coordination, as these choices directly influence the atmosphere and guest interactions.
- Personalization options that further allow planners to elevate their event's branding and visual appeal.
Ultimately, the right tablecloth can transform any gathering into an unforgettable experience. By taking the time to carefully consider all aspects of tablecloth selection-from theme alignment and fabric choice to budget considerations and customization-event planners can create a stunning and inviting setting that resonates with guests.
Embrace the opportunity to enhance your next event with the perfect pub table tablecloth that reflects your unique style and vision. Research shows that a well-chosen tablecloth not only beautifies the space but also fosters a welcoming environment, making your event truly stand out.
Frequently Asked Questions
Why is it important to identify my event's theme and style?
Identifying your event's theme and style is crucial for selecting the perfect pub table tablecloth, as it sets the tone for the entire gathering and enhances the overall guest experience.
What are some popular themes for events?
Popular themes for events include elegant sophistication for formal occasions and relaxed charm for casual gatherings. Rustic themes can be complemented with natural fabrics, while formal events may require luxurious materials like satin or damask.
How can I streamline my selection process for table linens?
You can streamline your selection process by creating a list of keywords that encapsulate your desired atmosphere, such as 'elegant', 'festive', or 'cozy'. This will guide your fabric selection and ensure alignment with the overall event theme.
How do I measure my pub table for a tablecloth?
To measure your pub table, use a tape measure to determine the diameter for round tables or the length and width for rectangular tables. Measure across the center for round tables and at the widest points for rectangular tables.
What is the recommended drop length for tablecloths?
A drop of 6-10 inches is typically suitable for casual settings, while a drop of 12-15 inches is recommended for formal events.
How do I calculate the appropriate size for a pub table tablecloth?
To calculate the appropriate size, add the desired drop measurement to your table's surface dimensions. For example, for a 60-inch round table with a 10-inch drop, you would need a tablecloth that is approximately 80 inches in diameter.
Why should I invest in quality linens for my event?
Investing in quality linens elevates your event's aesthetic, reflects your attention to detail, and demonstrates a commitment to excellence, ultimately enhancing the overall decor.
List of Sources
- Identify Your Event's Theme and Style
- Table Linens 101: Choosing the Right Linens for Your Event | Collective Event Group (https://collectiveeventgroup.com/choosing-the-right-linens-for-your-event-blog)
- Table Linen Guide: How to Pick the Right Table Linen for Your Event (https://leilaniwholesale.com/blogs/news/table-linen-guide-how-to-pick-the-right-table-linen-for-your-event?srsltid=AfmBOooLI3hot_ykhljxYi4rmRH9xlTKxycUsrdvwA5wToC7Kn57ibiV)
- 116 Event Statistics Shaping the Industry in 2025 | Cvent (https://cvent.com/en/blog/events/event-statistics)
- How to Pick Linens for Different Event Themes (https://letsdolinens.com/post/pick-linens-different-event-themes)
- The Ultimate Guide to Choosing Table Linens for Your Wedding (https://moderncatering.com/blog-1/f/the-ultimate-guide-to-choosing-table-linens-for-your-wedding)
- Measure Your Pub Table Dimensions
- How to buy a tablecloth the right size (https://tableclothdirectny.com/blogs/news/how-to-buy-a-tablecloth-the-right-size)
- Standard Tablecloth Sizes: A Guide | Consumer Textile Corporation (https://ctc-corp.net/blog/standard-tablecloth-sizes)
- Master Tablecloth Measurements Chart for Perfect Event Setup (https://go.ultimatetextile.com/blog/master-tablecloth-measurements-chart-for-perfect-event-setup)
- What Size Tablecloth do i need? (https://richardhaworth.co.uk/news/what-size-tablecloth-do-i-need)
- Explore Fabric Types and Their Benefits
- Why Polyester Fabric is the Ideal Choice for Tablecloths (https://mytextilefabric.com/blogs/news/why-polyester-fabric-is-the-perfect-choice-for-tablecloths?srsltid=AfmBOop-qxJmdsr7FMFz8rTImdcJwvl3M_d-Wy81rs1r26Ma4LizLW0N)
- The Ultimate Guide to Choosing the Perfect Tablecloth for Your Event (https://tableclothdirectny.com/blogs/news/the-ultimate-guide-to-choosing-the-perfect-tablecloth-for-your-event)
- Best Fabrics for Tablecloths: Suitable Materials for Every Event (https://ichcha.com/block-printing-blog/best-fabrics-for-tablecloths-suitable-materials-for-every-event)
- 6 Best Fabrics For Tablecloths (Comparison With Pros & Cons) - TableCoversNow.Com (https://tablecoversnow.com/guides/best-fabric-for-table-cloth-cover?srsltid=AfmBOoon8ThxPhY-neFqsPNnpxwWr5ZIW55oGd8qEF-YmsaIUOwd3Zpa)
- Types of Tablecloths: Expert Guide to Table Linens (https://bergenlinen.com/2024/04/21/types-of-tablecloths)
- Evaluate Your Budget and Rental Options
- How Much Do Table Linens Cost to Rent? Comparing Costs with Buying - Reventals Event Rentals (https://reventals.com/blog/rent-buy-linens-event)
- Top Tips for Renting Event Linens on a Budget (https://letsdolinens.com/post/tips-renting-event-linens)
- Linen Rental vs. Buying | ASAP Linen (https://asaplinen.com/linen-rental-vs-buying-saves-more?srsltid=AfmBOopClzUwDZfenA0Fik2Pv8R8Ws3j9zRZasEAbMWbB-VEFMJLwopU)
- Budget-Friendly Tips for Renting Event Linens (https://letsdolinens.com/post/rent-event-linens-without-breaking-bank)
- How Much Does It Cost To Rent Tablecloths (Rent Or Buy?) - TableCoversNow.Com (https://tablecoversnow.com/guides/cost-of-renting-table-cloth-cover-linen?srsltid=AfmBOopqYZ-dCSYqaK4Kr4JRl2PP1punXZayrVMspSF2qLOWaas1gGeB)
- Choose Colors and Patterns That Enhance Your Theme
- These Are the 25 Hottest Hosting Trends of 2025, According to Event Planners (https://veranda.com/luxury-lifestyle/entertaining/a65105606/hosting-trends-2025)
- Top Color Trends Dominating Event Design in 2025 – The Event Planner Expo (https://theeventplannerexpo.com/events/top-color-trends-dominating-event-design-in-2025)
- 10 Event Décor Trends for 2025: Bold, Memorable, and Sustainable (https://corporateeventnews.com/event-trends/10-event-d-cor-trends-for-2025-bold-memorable-and-sustainable)
- 2025 Event Color Trends (https://kadeemarentals.com/2025-event-color-trends)
- Event Design Ideas Inspired by Pantone’s Color of the Year 2025 (https://bizbash.com/event-decor/event-design-ideas-inspired-by-pantone-s-color-of-the-year-2025)
- Consider Customization and Finishing Options
- Event graphics: Table coverings (https://speedpro.com/products-services/event-graphics-table-coverings)
- The Importance of Event Branding and How to Do It Right - Bevy (https://bevy.com/b/blog/the-importance-of-event-branding-and-how-to-do-it-right)
- Custom Table Covers - Personalized Tablecloths for Events & Trade Shows | Totally Promotional (https://totallypromotional.com/table-covers.html)
- Why Table Settings Impact Corporate Events - Mai Oui Gourmet (https://maiouigourmet.com/table-settings-impact-corporate-events)
- 7 Reasons to Choose Cloth Tablecloths Wholesale for Events (https://go.ultimatetextile.com/blog/7-reasons-to-choose-cloth-tablecloths-wholesale-for-events)