How to Choose the Perfect Large Oval Tablecloth for Events
Introduction
Choosing the perfect large oval tablecloth for your event can be a daunting task, especially with so many options at your fingertips. The right tablecloth not only enhances your decor but also elevates the entire atmosphere of your gathering. Understanding the nuances of size, fabric, and customization is crucial.
Research shows that a well-chosen tablecloth can transform an ordinary event into an extraordinary experience. It’s essential to balance aesthetics with practicality, ensuring that your selection not only looks great but also meets the functional needs of your gathering.
So, how do you navigate the complexities of selecting the ideal tablecloth? By focusing on key factors such as:
- Fabric quality
- Color coordination
- The specific requirements of your event
You can make an informed decision that leaves a lasting impression on your guests.
Don’t let the multitude of choices overwhelm you. Embrace the opportunity to create a memorable atmosphere with the right linens. Start exploring your options today and elevate your event to new heights!
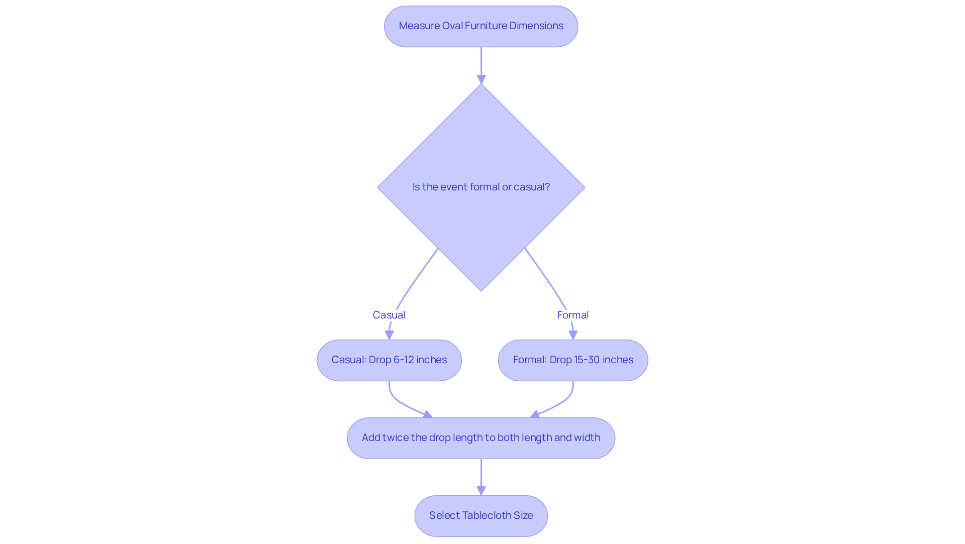
Identify Your Event's Needs and Table Dimensions
Begin by measuring the length, width, and height of your oval furniture to ensure it fits the large oval tablecloth precisely. The ideal drop length for coverings varies based on the event's formality, typically ranging from 6 to 12 inches for casual settings and 15 to 30 inches for formal occasions. For example, a formal dinner may necessitate a drop of 15 inches, while a casual brunch might only require 8 inches.
To determine the appropriate size for a large oval tablecloth, add twice the desired drop length to both the length and width of your furniture. If your oval table measures 72 inches long and you prefer a large oval tablecloth with a 10-inch drop, the calculation would be: 72 + (2 x 10) = 92 inches for the length. Repeat this process for the width measurement.
Moreover, consider enhancing your gathering's aesthetics by coordinating your linens with luxurious chair ties from IQ Linens, available in a variety of sophisticated fabrics. Selecting complementary colors, such as white linens paired with turquoise chair sashes, can significantly enhance depth and elegance in your overall design. This approach ensures you choose a covering that not only fits perfectly but also elevates the visual appeal of your event.

Choose the Right Fabric for Your Tablecloth
Choosing the right fabric for your tablecloth is crucial; it significantly impacts the overall appearance of your gathering. For formal occasions, luxurious materials like satin and Majestic Dupioni elevate the table's elegance, creating a sophisticated atmosphere. Conversely, for informal events, durable options such as polyester and spun polyester are ideal due to their resilience and ease of maintenance, making them perfect for high-traffic environments.
Investing in high-quality linens from IQ Linens not only enhances your dining experience but also makes financial sense. With each use, your cost per occurrence decreases, allowing you to build a beautiful and practical collection that pays off over time. When guests arrive or plans change, your linens are ready to go - no rental limitations, no deadlines, and no last-minute scrambling.
If your gathering embraces a rustic theme, consider burlap or faux burlap, which adds an authentic, natural touch to your decor. Remember to check the care instructions for each fabric; while some may require dry cleaning, others can be conveniently machine washed, providing flexibility in your preparations.
Furthermore, the color and design of your tablecloth should harmonize with your occasion's overall palette. Choosing complementary or contrasting hues can create visual intrigue and unity, ensuring your table arrangements leave a lasting impression on your guests. As trends evolve, incorporating vibrant colors and unique designs can further enhance the ambiance, making your event truly unforgettable.

Explore Customization Options for a Perfect Fit
Once you have established the size and material of the large oval tablecloth, it’s time to explore customization options that can elevate your event. Consider elements such as hue, pattern, and additional features like embroidery or logos. Many suppliers, including IQ Linens, provide an extensive selection of colors and patterns. Their premium cloth napkins, available in various materials like polyester and cotton/polyester blends, exemplify quality and versatility.
These napkins are not just stain and wrinkle-resistant; they are also machine washable, making them a practical choice for any occasion. If you require a specific size that isn’t readily available, don’t hesitate to inquire about custom sizing options. Customization can also include elements such as a large oval tablecloth, runners, or overlays, which add depth and interest to your setting.
Ensure that any customizations align with your gathering's theme and color scheme. Pairing your large oval tablecloth with matching or complementing napkins creates a cohesive look that impresses your guests. Remember, the right linens can transform your event space, making it not only functional but also visually stunning. Take the next step in planning your event by exploring these customization options today!
Source and Purchase Your Tablecloth Effectively
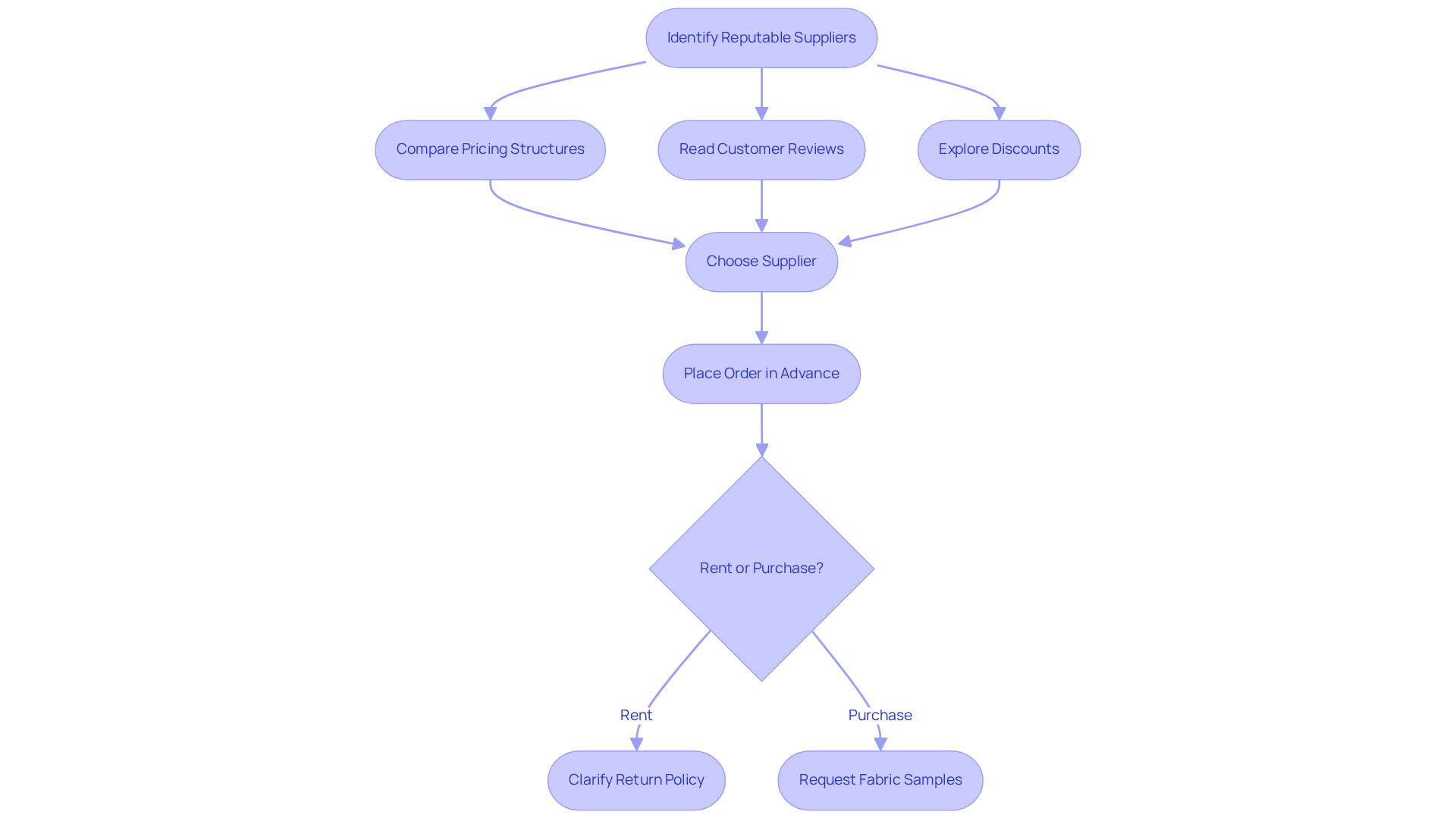
Start by identifying reputable suppliers that specialize in table linens, such as IQ Linens, which offers both purchase and rental options. This flexibility is particularly advantageous for unique occasions. Compare pricing structures, read customer reviews, and explore available discounts or bulk purchase deals to maximize your value. Once you’ve chosen a supplier, place your order well in advance to accommodate any potential delays. If you opt for rentals, clarify the return policy and inquire about any additional fees for late returns. Always request fabric samples to ensure the quality and color align with your event's aesthetic before finalizing your decision.
Renting table linens can often be more cost-effective than purchasing, especially when considering high-quality options. The average rental cost for coverings typically ranges from $10 to $30, depending on the fabric and size, while buying comparable linens can be significantly higher, particularly when factoring in laundering and upkeep. Moreover, renting alleviates the burden of post-occasion cleaning, allowing you to focus on other aspects of your planning.
When selecting a cloth supplier, consider their reputation for customer service and reliability. Companies that prioritize client satisfaction often provide seamless rental experiences, ensuring that your linens arrive on time and in excellent condition. By following these steps, you can confidently select the ideal large oval tablecloth that enhances your event's decor while remaining within budget.

Conclusion
Choosing the perfect large oval tablecloth is not just a detail; it’s a crucial element that enhances the aesthetic appeal of any event. Understanding the specific needs of your occasion and the dimensions of your table allows you to select a well-fitted tablecloth that transforms the atmosphere-be it a formal dinner or a casual gathering. The right fabric and customization options elevate the overall design, ensuring that your table setting meets practical requirements while impressing your guests.
Key considerations include:
- Accurately measuring your table
- Selecting suitable fabrics based on the event's formality
- Exploring customization options that align with your theme
- Sourcing from reputable suppliers
- Understanding the differences between rental and purchase options
By following these steps, you can confidently choose a tablecloth that enhances your event’s decor while remaining budget-friendly.
Ultimately, the right large oval tablecloth serves as more than just a covering; it is a vital element that contributes to the ambiance and success of your event. Investing time in this selection process yields significant rewards, creating a visually stunning and cohesive setting that leaves a lasting impression. Embrace the opportunity to elevate your gatherings by applying these insights and making informed choices in your tablecloth selection.
Frequently Asked Questions
How do I measure my oval furniture for a tablecloth?
Measure the length, width, and height of your oval furniture to ensure the tablecloth fits precisely.
What is the ideal drop length for tablecloths based on event formality?
The ideal drop length varies: for casual settings, it typically ranges from 6 to 12 inches, while for formal occasions, it ranges from 15 to 30 inches.
Can you give an example of drop lengths for different events?
Yes, for a formal dinner, a drop of 15 inches may be necessary, whereas a casual brunch might only require a drop of 8 inches.
How do I calculate the size for a large oval tablecloth?
To determine the appropriate size, add twice the desired drop length to both the length and width of your furniture. For example, if your table is 72 inches long and you want a 10-inch drop, the calculation would be: 72 + (2 x 10) = 92 inches for the length.
What should I consider for enhancing my event's aesthetics?
Consider coordinating your linens with luxurious chair ties, available in various fabrics, and selecting complementary colors to enhance the visual appeal of your event.
How can color coordination impact my event's design?
Choosing complementary colors, such as white linens with turquoise chair sashes, can significantly enhance depth and elegance in your overall design.
List of Sources
- Identify Your Event's Needs and Table Dimensions
- The Complete Guide to Measuring for a Perfectly Fitting Tablecloth - Smart.DHgate – Trusted Buying Guides for Global Shoppers (https://smart.dhgate.com/the-complete-guide-to-measuring-for-a-perfectly-fitting-tablecloth)
- Master Tablecloth Measurements Chart for Perfect Event Setup (https://go.ultimatetextile.com/blog/master-tablecloth-measurements-chart-for-perfect-event-setup)
- What Size Tablecloth do i need? (https://richardhaworth.co.uk/news/what-size-tablecloth-do-i-need)
- How to Measure Tablecloth Sizes for Any Table | CV Linens™ (https://cvlinens.com/blogs/product-101/measuring-tablecloth-sizes?srsltid=AfmBOorV8IBXe3Sv-rP0B2PLLKEsqJ-kuAVs9_3jibGgAIFFcdcB8ywt)
- How to Choose the Proper Size Tablecloth for Your Table - InnStyle- Hospitality Products at Wholesale Prices (https://blog.innstyle.com/2014/12/how-to-choose-the-proper-size-tablecloth-for-your-table)
- Choose the Right Fabric for Your Tablecloth
- Fascinating Stats and Facts Surrounding the Textile Industry (https://prudentialuniforms.com/blog/fascinating-stats-facts-surrounding-textile-industry)
- Table Linens 101: Choosing the Right Linens for Your Event | Collective Event Group (https://collectiveeventgroup.com/choosing-the-right-linens-for-your-event-blog)
- The Ultimate Guide to Choosing the Perfect Tablecloth for Your Event (https://tableclothdirectny.com/blogs/news/the-ultimate-guide-to-choosing-the-perfect-tablecloth-for-your-event)
- 10 Stylish Tablecloths for Sale to Elevate Your Events (https://go.ultimatetextile.com/blog/10-stylish-tablecloths-for-sale-to-elevate-your-events)
- Types of Tablecloths: Expert Guide to Table Linens (https://bergenlinen.com/2024/04/21/types-of-tablecloths)
- Explore Customization Options for a Perfect Fit
- Trade Show Table Covers | Plain & Branded Tablecloths | Displays2go (https://displays2go.com/C-1337/Trade-Show-Table-Covers-Runners-Throws-Solid-Color-Custom-Printed-Tablecloths)
- Custom Table Covers - Personalized Tablecloths for Events & Trade Shows | Totally Promotional (https://totallypromotional.com/table-covers.html)
- Custom Embroidery Options for Wedding and Event Decor | Poor Richard’s Press - Printing Services in San Luis Obispo, Santa Maria, Paso Robles (https://prpco.com/custom-embroidery-options-wedding-event-decor)
- Event graphics: Table coverings (https://speedpro.com/products-services/event-graphics-table-coverings)
- Table and Kitchen Linen Market | Global Market Analysis Report - 2035 (https://futuremarketinsights.com/reports/table-and-kitchen-linen-market)
- Source and Purchase Your Tablecloth Effectively
- Linen Rental Services Market Report | Global Forecast From 2025 To 2033 (https://dataintelo.com/report/linen-rental-services-market)
- Luxury Table Linen Rentals Shipped Nationwide | Reverie Social (https://reveriesocial.com)
- Table Linen Market Analysis, Segments, Size, Report 2025 - 2034 (https://thebusinessresearchcompany.com/report/table-linen-global-market-report)
- Table and Kitchen Linen Market | Global Market Analysis Report - 2035 (https://futuremarketinsights.com/reports/table-and-kitchen-linen-market)
- Why Choosing to Rent Wedding Table Linens is Better Than Buying (https://reveriesocial.com/articles/why-choosing-to-rent-wedding-table-linens-is-better-than-buying)