How to Choose the Perfect Gingham Linen Tablecloth for Events
Introduction
Choosing the right tablecloth can elevate an event from ordinary to extraordinary. Gingham linen, with its charming checkered pattern, emerges as a versatile option that deserves your attention. This guide explores the essential characteristics of gingham linen, providing event planners with insights into its durability, care requirements, and aesthetic appeal.
Yet, with countless options available, how do you navigate the complexities of size, shape, and customization to ensure the perfect fit for any occasion? Research shows that selecting the right tablecloth not only enhances the visual appeal of your event but also reflects your attention to detail and commitment to quality.
As you consider your choices, remember that gingham linen stands out not just for its beauty but also for its practicality. Expert recommendations suggest that this fabric is not only durable but also easy to care for, making it an ideal choice for both casual gatherings and formal events.
So, as you plan your next event, think about how gingham linen can transform your tablescape. Are you ready to make a statement with your table settings?
Understand Gingham Linen Characteristics
Gingham linen tablecloth stands out as a timeless fabric, celebrated for its iconic checkered pattern that typically features two alternating colors. Understanding its key characteristics can elevate your event planning:
- Material Composition: Crafted primarily from cotton or cotton blends, gingham offers a soft, breathable texture that enhances comfort during dining experiences.
- Durability: Renowned for its resilience, gingham withstands the rigors of both casual and formal events. Its sturdy construction ensures it maintains its appearance even after repeated use, making it a reliable choice for high-traffic settings.
- Care Requirements: Gingham tablecloths are typically low-maintenance, with many options being machine washable. This ease of care is a significant benefit for organizers, allowing them to focus on creating memorable experiences without the hassle of complicated upkeep.
The charming checkered design of the gingham linen tablecloth adds rustic elegance to table settings, making it perfect for outdoor gatherings, picnics, and casual dining. Its versatility allows it to complement various decor styles, from chic modern to classic vintage themes.
By grasping these traits, you can confidently select the perfect gingham fabric to enhance both the appearance and utility of your gatherings.
Identify Your Event Requirements
To select the ideal gingham linen tablecloth, it’s essential to clarify your event requirements:
- Event Type: Determine whether your gathering is formal, casual, or themed. For example, weddings typically require more sophisticated options, while picnics thrive on a relaxed aesthetic. Research shows that selecting linens in harmony with the occasion's style significantly enhances overall decor.
- Guest Count: Accurately estimating the number of attendees is crucial to ensure you have enough tablecloths for all tables. Corporate functions often see a 60-70% attendance rate for after-hours events, while local gatherings may expect around 85%. As highlighted by McHale’s Events & Catering, having a precise guest count is vital for efficient planning.
- Theme and Color Palette: Reflect on the overall theme of your gathering and consider how the gingham linen tablecloth complements your color scheme. A red and white gingham linen tablecloth, for instance, beautifully enhances rustic or country-themed events. The significance of color coordination in creating a visually appealing setup cannot be overstated, as supported by relevant case studies.
- Setting: Consider whether your gathering will take place indoors or outdoors, as this influences fabric choice and design. Outdoor events may necessitate more durable, weather-resistant options to withstand the elements. Selecting the right materials based on the venue setting is essential for enhancing the guest experience.
By clearly outlining these criteria, you can streamline your selection process and ensure that your linens elevate the overall event experience.

Select the Appropriate Size and Shape
Choosing the right size and shape for your gingham linen tablecloth is crucial for creating a well-coordinated arrangement. Here’s how to ensure a perfect fit:
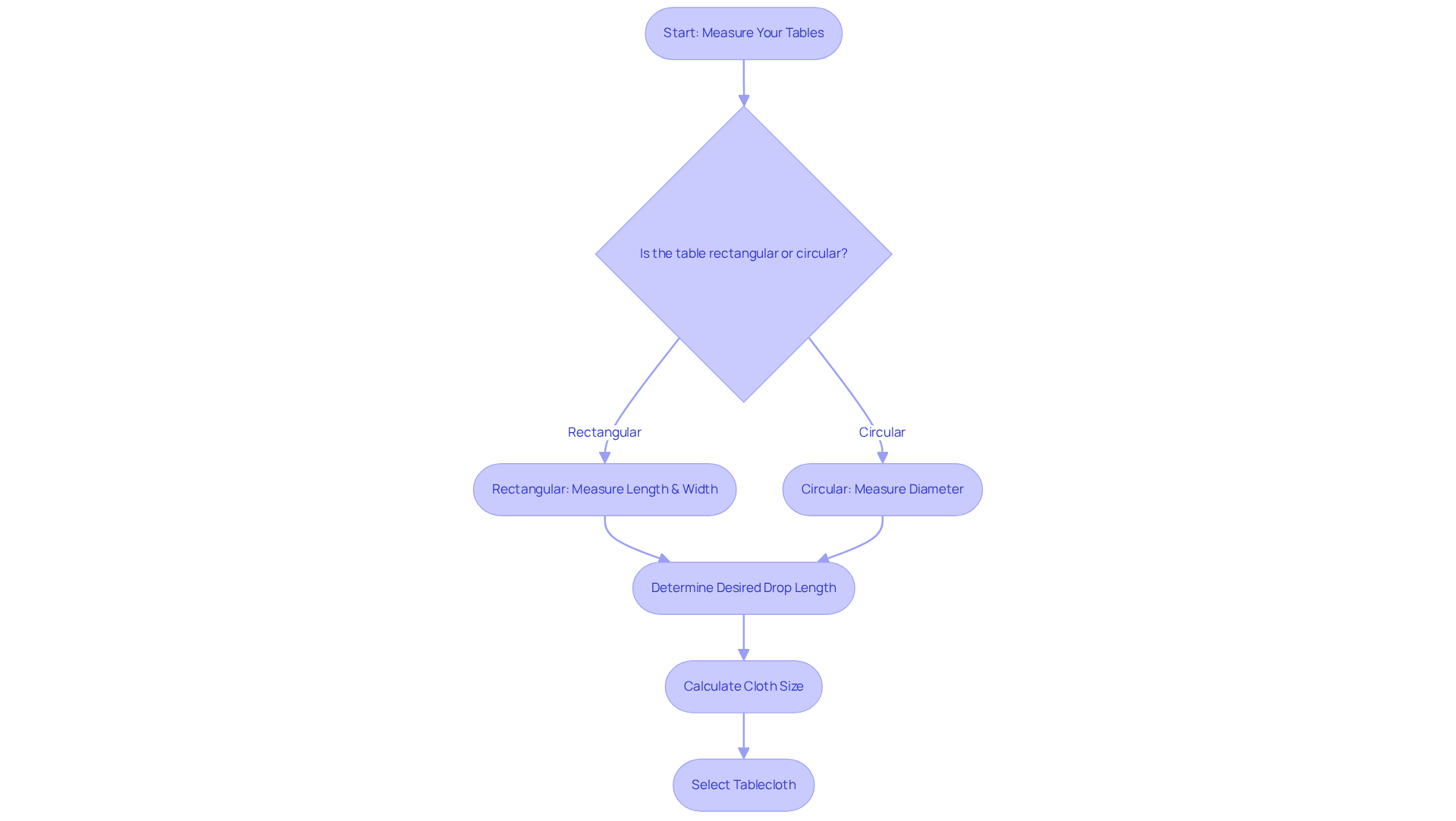
- Measure Your Tables: Start by using a measuring tape to accurately determine the length and width of your rectangular tables. For circular surfaces, measure the diameter to ensure proper coverage.
- Determine Desired Drop Length: Decide how far you want the tablecloth to hang over the edges. Typical drop lengths range from 6-12 inches for informal settings and 15 inches or more for formal events. Longer drops can enhance the elegance of your arrangement.
- Calculate Cloth Size: For rectangular surfaces, add twice the desired drop length to both the length and width measurements. For circular surfaces, the formula is: diameter + (drop length x 2). For instance, a 60-inch round surface with a 10-inch drop needs a 70-inch diameter covering.
- Consider Surface Shape: Ensure that the form of the covering matches the surface shape-use round coverings for circular surfaces and rectangular ones for rectangular surfaces.
To elevate your gathering's aesthetics, consider pairing your gingham linen tablecloth with luxurious chair ties from IQ Linens. With a variety of styles and fabrics available, you can ensure that the colors complement your table settings. This thoughtful coordination can significantly enhance the overall appearance of your event.
By precisely measuring and calculating, you can select coverings that fit perfectly, enhancing the overall aesthetic of your gathering. Remember, common sizing errors include neglecting to account for extensions and assuming one size fits all, which can lead to mismatched coverings. Proper drop lengths not only elevate the dining experience but also protect your table from scratches and stains, making thoughtful selection essential.

Explore Customization Options
Customization plays a pivotal role in enhancing the appeal of gingham linen tablecloths. Here are key aspects to consider:
- Color Variations: Gingham tablecloths come in a multitude of color combinations, allowing you to select hues that resonate with your event's theme or brand identity. Research shows that unexpected colors can bring a fresh perspective to table settings, creating a joyful atmosphere. In fact, 75% of diners consider cloth coverings vital to their dining experience, underscoring the importance of color variations in enhancing event aesthetics. Moreover, IQ Linens provides a diverse range of colors for their high-quality cloth napkins, which can complement or match your table coverings, further enhancing the visual appeal.
- Size Adjustments: For structures that do not conform to standard sizes, custom sizing options ensure a flawless fit, enhancing the overall presentation.
- Personalized Embellishments: Adding custom embroidery or monograms to your linens infuses a personal touch, making them particularly suitable for weddings and special celebrations.
To create a more dynamic setting, consider layering a gingham linen tablecloth with overlays, runners, or napkins in complementary colors or patterns. IQ Linens' cocktail and dinner cloth napkins, made from materials like polyester and cotton/polyester blends, are stain and wrinkle-resistant, making them an excellent choice for layering. This method not only adds richness but also aligns with the trend of integrating diverse textures and styles, aiding in harmonious arrangements that elevate the sophisticated ambiance of your gathering.
By examining these customization choices, you can create a distinctive and visually appealing arrangement that genuinely embodies the character of your gathering.

Consider Budget and Rental Options
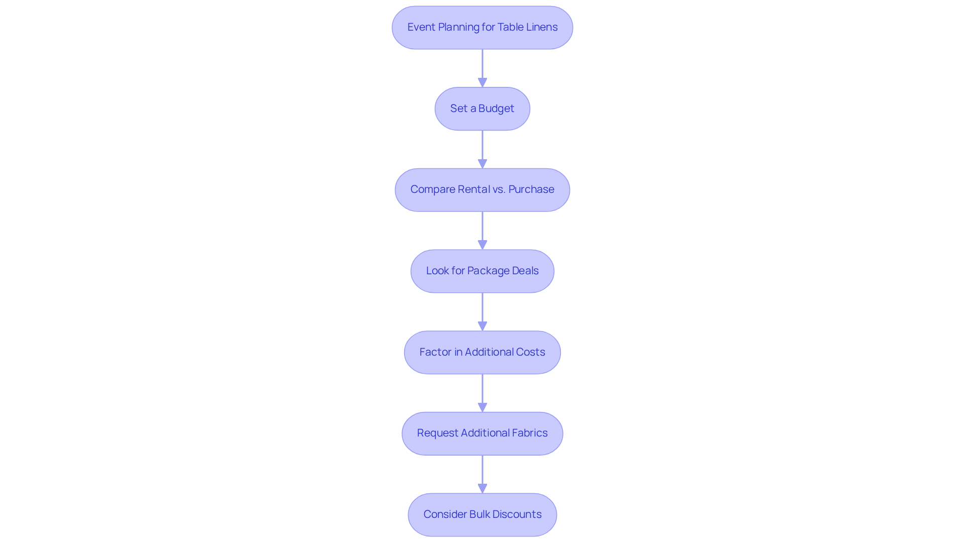
When planning your event, evaluating your budget and exploring rental options for a gingham linen tablecloth is essential.
-
Set a Budget: Establish a clear budget for table linens to guide your decisions and prevent overspending. Research shows that renting high-quality linens typically costs between $7 and $15, while purchasing the same item can exceed $20 per use when considering laundering and storage.
-
Compare Rental vs. Purchase: Evaluate the cost-effectiveness of renting versus buying covers. Renting is often ideal for temporary occasions, allowing you to allocate resources to other crucial elements of your gathering. In contrast, buying may be more suitable for recurring events.
-
Look for Package Deals: Many rental firms, such as IQ Linens, offer package deals that combine cloths, napkins, and other linens at reduced prices. This approach not only saves money but also ensures a cohesive appearance for your occasion.
-
Factor in Additional Costs: Be mindful of any extra expenses associated with rentals, such as delivery fees (often around $2), cleaning fees (approximately $2 per item), and deposits. For instance, if you rent 10 basic polyester tablecloths at $10 each, the total rental amount could reach $122 when including delivery and cleaning fees.
-
Request Additional Fabrics: It’s advisable to request at least 5-10% more fabrics than your initial count to account for damages, ensuring you have sufficient supplies for your occasion.
-
Consider Bulk Discounts: IQ Linens provides customizable options for coverings, including various finishing styles such as merrow, cover stitch, and 1/4" hem upgrades, as well as corner options like rounded and square corners. Inquire about bulk pricing discounts for large custom orders, which can significantly reduce costs and enhance your overall budget management.
By thoughtfully considering your budget and exploring rental options, you can create a stunning table setting that enhances your event's aesthetic without straining your finances. The Linen Leasing Services Market is valued at 4.5 billion USD in 2024 and is projected to grow to 8.2 billion USD by 2033, indicating increasing demand for rental linens.

Conclusion
Selecting the ideal gingham linen tablecloth for your events is not just a choice; it’s a strategic decision that significantly enhances the atmosphere and aesthetic of any gathering. Research shows that understanding the unique characteristics of gingham, clarifying your event requirements, and considering customization options can elevate your event planning to new heights.
Key insights emphasize the importance of material composition, durability, and care requirements when choosing gingham linen. Industry standards suggest that understanding the specific needs of your event - such as guest count, theme, and setting - ensures a cohesive and appealing presentation. Additionally, proper sizing and shape are crucial, along with the benefits of customization and budget considerations, all of which enhance the table setting experience.
In conclusion, the right gingham linen tablecloth serves not only a functional purpose but also contributes significantly to the visual impact of your event. By applying the guidance provided, you can create memorable and stylish gatherings that resonate with your guests and reflect the essence of the occasion. Embrace the charm of gingham and transform your table settings into a delightful experience that your guests will cherish.
Frequently Asked Questions
What are the key characteristics of gingham linen tablecloths?
Gingham linen tablecloths are known for their iconic checkered pattern, soft and breathable texture, durability, and low maintenance care requirements. They are typically made from cotton or cotton blends.
How durable are gingham linen tablecloths?
Gingham tablecloths are renowned for their resilience, making them suitable for both casual and formal events. Their sturdy construction allows them to maintain their appearance even after repeated use.
What are the care requirements for gingham tablecloths?
Gingham tablecloths are generally low-maintenance and many options are machine washable, making them easy to care for and ideal for event organizers.
What types of events are suitable for gingham linen tablecloths?
Gingham linen tablecloths are versatile and can enhance various types of events, including outdoor gatherings, picnics, casual dining, and even more formal occasions depending on the design.
How do I determine the right gingham tablecloth for my event?
To select the ideal gingham tablecloth, consider the event type (formal, casual, or themed), guest count, theme and color palette, and the setting (indoor or outdoor) to ensure the linens complement the overall decor.
Why is it important to know the guest count for selecting tablecloths?
Accurately estimating the number of attendees is crucial for ensuring you have enough tablecloths for all tables, which is important for efficient planning and enhancing the event experience.
How does the theme and color palette affect the choice of gingham tablecloths?
The gingham tablecloth should complement the overall theme and color scheme of the gathering. For example, a red and white gingham tablecloth works well for rustic or country-themed events.
What should I consider about the setting when choosing gingham tablecloths?
Consider whether the event will be indoors or outdoors, as this can influence the choice of fabric and design. Outdoor events may require more durable and weather-resistant options.
List of Sources
- Understand Gingham Linen Characteristics
- 10 Ways Tan Gingham Tablecloths Elevate Your Events (https://go.iqlinens.com/blog/10-ways-tan-gingham-tablecloths-elevate-your-events)
- What Is Gingham? Different Ways to Use and Wear Gingham - 2026 - MasterClass (https://masterclass.com/articles/what-is-gingham)
- Gingham Fabric Product Guide: Characteristics and Uses of Gingham | OnlineFabricStore Maker's Mill (https://onlinefabricstore.com/makersmill/gingham-fabric?srsltid=AfmBOoo_6AKDliJXKHSzbDIhB_eRPfbs12f-kSF9vWD3N4JwB29lVjZX)
- Gingham Fabric: Characteristics, Materials, And Advantages (https://twinflowercreations.com/pages/fabric-gingham?srsltid=AfmBOooR1wds9J1e2R-eWZYL7ZgFlm4N4-JB-b-xNoc3D6sI53sf8bZO)
- Identify Your Event Requirements
- How to Pick Linens for Different Event Themes (https://letsdolinens.com/post/pick-linens-different-event-themes)
- Best Practices for Choosing Table Linens for Corporate Events (https://go.iqlinens.com/blog/best-practices-for-choosing-table-linens-for-corporate-events)
- Estimating Guest Counts for Your Wedding or Event - McHale's Events and Catering (https://mchalescatering.com/wedding-guest-counts)
- The Ultimate Guide to Choosing Table Linens for Your Wedding (https://moderncatering.com/blog-1/f/the-ultimate-guide-to-choosing-table-linens-for-your-wedding)
- Select the Appropriate Size and Shape
- How to Measure Your Table for a Tablecloth (https://flandb.com/blogs/by-flandb/how-to-measure-your-table-for-a-tablecloth?srsltid=AfmBOopVXJBmaOnD_PWezHAwrSMIq0dAw5xB5ZH6xwKqoqHfpJGW_ni3)
- How to Size a Tablecloth Correctly (https://lenox.com/blogs/buying-guide/how-to-size-a-tablecloth)
- How to choose and calculate the size of a tablecloth for a table (https://truffle-bee.com/blog/table-setting/how-to-choose-the-size-of-a-tablecloth-for-a-table)
- Let’s Talk Linens: The Ultimate Guide to Table Linen Sizes (https://partyrentalltdblog.com/lets-talk-linens-the-ultimate-guide-to-table-linen-sizes)
- Explore Customization Options
- Table decoration trends for 2025 (https://theiqhomecollection.com/en/blogs/news/tendencias-en-decoracion-de-mesas-para-el-2025?srsltid=AfmBOopAr1YwCmG5ddg5Yl5018jQL5tzUpUPQpDw4u_MTRWD5_g1QbHT)
- The Chicest Table Decor Trends of 2026 For the Most Stylish Dinner Parties (https://homesandgardens.com/living/table-decor-trends-2026)
- Understanding Tablecloth Design Templates for Event Success (https://go.ultimatetextile.com/blog/understanding-tablecloth-design-templates-for-event-success?hs_amp=true)
- The Ultimate Guide to Choosing the Perfect Tablecloth for Tradeshows (https://printmoz.com/blog/choosing-the-perfect-table-covers-for-tradeshows)
- Master Gingham Cloth Tablecloths: A Step-by-Step Guide for Event Planners (https://go.ultimatetextile.com/blog/master-gingham-cloth-tablecloths-a-step-by-step-guide-for-event-planners-1)
- Consider Budget and Rental Options
- Top Tips for Renting Event Linens on a Budget (https://letsdolinens.com/post/tips-renting-event-linens)
- Master the Cost to Rent Table Linens for Your Next Event (https://go.iqlinens.com/blog/master-the-cost-to-rent-table-linens-for-your-next-event)
- Why Event Planners Choose Cheap Table Linens to Rent for Success (https://go.iqlinens.com/blog/why-event-planners-choose-cheap-table-linens-to-rent-for-success)
- How Much Do Table Linens Cost to Rent (https://oreateai.com/blog/how-much-do-table-linens-cost-to-rent/b8d432f2ffa5d66669d351c008d54112)