How to Choose the Perfect Dining Table with Tablecloth for Events
Introduction
Choosing the perfect dining table and tablecloth for your event is not just a task; it’s a pivotal decision that shapes the atmosphere and style of the occasion. This guide offers expert insights into the essential elements of event planning, from evaluating your specific needs and preferences to grasping the significance of precise measurements and fabric selection. With countless options at your disposal, how can you ensure that your choices fulfill practical requirements while also crafting a visually stunning and cohesive setting?
Research shows that the right linens can elevate any event, creating an inviting ambiance that resonates with guests. By understanding industry standards and expert recommendations, you can make informed decisions that reflect your vision. Remember, the dining table is often the centerpiece of your gathering; it deserves careful consideration.
So, let’s dive deeper into the world of event planning. Assess your needs, explore fabric options, and discover how to create a memorable dining experience. Your journey to a beautifully styled event starts here.
Assess Your Event Needs and Style Preferences
Consider the nature of your event: is it formal, casual, or themed? For example, a wedding demands elegant linens for a dining table with tablecloth, while a casual family gathering benefits from relaxed options. Think about the number of guests and the seating arrangement you envision. Additionally, reflect on the venue's decor and how your settings can complement or enhance it.
To ensure your linens drape perfectly, accurate measurements of your surfaces are essential. IQ Linens provides a [comprehensive guide](https://iqlinens.com/basic-polyester#reviews) on how to measure your table, guaranteeing an ideal fit for their extensive range of premium materials. Make a list of your must-haves, including color schemes, fabric types, and specific themes you wish to incorporate.
IQ Linens offers customizable options, such as stain-resistant chair tie sashes in Basic Polyester and Duchess Satin, which can elevate your event decor. This will guide your choices as you progress in the planning process. Remember, the right linens for your dining table with tablecloth not only enhance the aesthetic but also set the tone for your event.
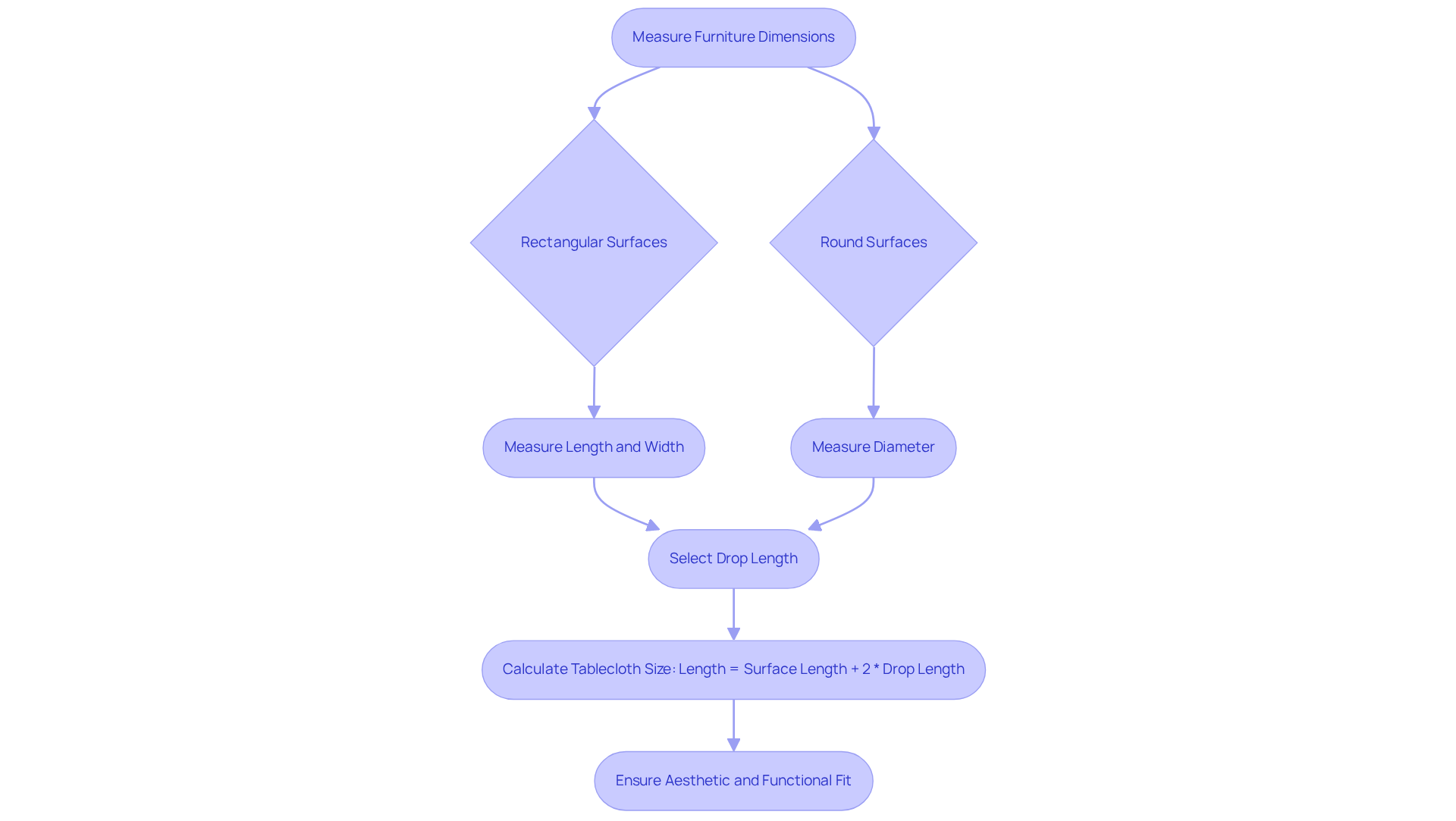
Measure Your Table for the Perfect Fit
To accurately measure your furniture, start by determining its dimensions: length, width, and height. For rectangular surfaces, measure both the length and width; for round surfaces, measure the diameter. Once you have these measurements, select the desired drop length for your dining table with tablecloth.
- A drop of 8 to 12 inches is generally recommended for casual settings,
- while formal occasions often call for a drop of 10 to 15 inches.
To calculate the appropriate tablecloth size, add twice the drop length to each dimension. For example, if your surface measures 60 inches in length and you prefer a 10-inch drop, your cloth should be 80 inches long (60 + 10 + 10). This method guarantees an ideal fit for your dining table with tablecloth, enhancing the overall appearance of your occasion and producing a refined and deliberate look.
Remember, for round tables, the drop length should also be considered to ensure the sides are adequately covered without becoming a tripping hazard. By following these guidelines, you can ensure that your table settings are both functional and aesthetically pleasing.

Choose the Right Fabric for Your Tablecloth
Choosing the right fabric for your dining table with tablecloth is crucial, as it significantly influences both the formality of the occasion and its visual appeal. Polyester is a top choice due to its remarkable durability and low maintenance requirements, making it perfect for high-turnover events like weddings, corporate gatherings, and banquets. Its resistance to wrinkles and stains ensures a polished look even after multiple uses, which is vital for busy venues. Investing in premium linens from IQ Linens not only elevates the aesthetic of your events but also reduces your costs per occasion over time, making it a smart financial choice.
For those aiming for a more luxurious appearance, materials like satin or Majestic Dupioni can enhance the table setting with their rich textures and elegant sheen. While these fabrics add sophistication, they often require more care to maintain their pristine condition.
When considering material weight, denser fabrics typically drape better and are less susceptible to wind, making them suitable for outdoor events. Requesting material swatches is advisable to see how each option interacts with your venue's lighting, ensuring that your final choice aligns perfectly with your vision. By understanding the characteristics of various textiles, you can create a stunning display on your dining table with tablecloth that complements your occasion's theme and ambiance.
Furthermore, explore the customization options available from IQ Linens, including fabric, color, size, and finish, to build a versatile collection of linens that are always ready for use.

Select Colors and Patterns to Complement Your Theme
When selecting hues and patterns for your event's table arrangements, it’s essential to consider the overarching theme to ensure cohesion. For formal occasions, classic hues like white, gold, or navy evoke sophistication and elegance. Conversely, casual gatherings thrive on lively hues or playful patterns that inject energy and fun into the atmosphere. Understanding color theory is crucial; complementary shades create striking contrasts that draw attention, while analogous tones provide a calming, harmonious effect.
Mixing patterns can enhance visual interest, but balance is key. If your tablecloth features a bold design, pair it with solid-colored napkins or centerpieces to avoid overwhelming the table. Consistently envision how your selected hues will interact with the venue's decor, as lighting and surrounding elements can significantly affect their appearance.
For example:
- Rich brown tablecloths paired with gold accents can create a luxurious setting.
- Soft pastels grounded by bold accents can add a modern twist.
As coordinator Gabrielle Clarke notes, "Selecting hues isn’t merely about populating a mood board; it’s about crafting the emotional journey of a gathering." By thoughtfully curating your color palette, you can enhance the overall aesthetic and emotional impact of your event.

Source Your Tablecloth: Purchase or Rental Options
When considering whether to purchase or rent tablecloths, evaluating your budget and frequency of use is crucial. Renting tablecloths from IQ Linens is a highly cost-effective solution for temporary occasions. This option typically includes cleaning and pressing services, alleviating post-occasion responsibilities. IQ Linens offers an extensive selection of customizable rental options, featuring various finishing styles, corner configurations, and fitted choices. This ensures access to premium linens without the long-term commitment of ownership.
For those contemplating a purchase, assessing the fabric's durability and versatility is essential. Will it serve well for future occasions? Additionally, comparing prices from various suppliers is vital. Many rental contracts hide fees, such as price escalations and administrative costs, which can inflate your overall expenses. Recent statistics show that the rental market for linens has expanded considerably, reflecting a shift towards more sustainable and adaptable options. Renting linens not only offers cost savings but also contributes to environmental sustainability by reducing waste.
Ultimately, the choice between renting and buying should align with your event's specific needs and budgetary constraints. This ensures a stylish and functional table setting. Make the smart choice today-consider renting from IQ Linens for your next event!

Conclusion
Selecting the ideal dining table and tablecloth for events is not just a task; it’s an art that can significantly enhance the atmosphere of your gathering. Understanding the specific needs of your event-whether formal or casual-and aligning your choices with its theme is crucial. This thoughtful approach ensures that your dining setup not only captivates the eye but also enriches the overall experience for your guests.
Key insights throughout this guide emphasize the necessity of accurate measurements for achieving the perfect fit for tablecloths. Choosing the right fabrics that complement the occasion and selecting colors and patterns that resonate with the event's ambiance are equally important. Moreover, the decision between renting and purchasing tablecloths can greatly affect your budget and sustainability efforts. Weighing the pros and cons of each option is essential for making an informed choice.
Ultimately, curating your dining table setup with care can transform any event into an unforgettable experience. By investing time in planning and utilizing resources like IQ Linens, you can create an elegant and cohesive look that mirrors the desired atmosphere. Don’t miss the chance to elevate your next gathering-follow these guidelines and ensure that every detail contributes to a delightful and stylish occasion.
Frequently Asked Questions
How should I assess my event needs and style preferences?
Consider the nature of your event (formal, casual, or themed), the number of guests, seating arrangements, and how your settings can complement the venue's decor. Make a list of must-haves, including color schemes, fabric types, and specific themes.
Why is it important to measure my table accurately?
Accurate measurements are essential to ensure that linens drape perfectly on your surfaces, enhancing the overall appearance of your event.
What dimensions should I measure for my table?
Measure the length, width, and height of your furniture. For rectangular tables, measure both length and width; for round tables, measure the diameter.
What is the recommended drop length for tablecloths?
A drop of 8 to 12 inches is recommended for casual settings, while formal occasions typically require a drop of 10 to 15 inches.
How do I calculate the appropriate tablecloth size?
Add twice the desired drop length to each dimension of your table. For example, if your table is 60 inches long and you want a 10-inch drop, the tablecloth should be 80 inches long (60 + 10 + 10).
What should I consider for round tables when selecting a tablecloth?
For round tables, ensure the drop length adequately covers the sides without becoming a tripping hazard.
What customizable options does IQ Linens offer?
IQ Linens provides customizable options such as stain-resistant chair tie sashes in Basic Polyester and Duchess Satin to enhance your event decor.
List of Sources
- Assess Your Event Needs and Style Preferences
- 10 Major Event Design Trends for 2026 (https://thewed.com/magazine/major-event-design-trends-for-2026)
- Transform Your Wedding Reception With an Unexpected Table Arrangement: What to Know About This Design-Forward Trend (https://brides.com/unexpected-table-arrangements-wedding-trend-11781878)
- Your Dinner Party Table Setting Guide for 2026 | Peerspace (https://peerspace.com/resources/dinner-party-table-settings)
- 5 Wedding Table Decoration Trends for 2026 — Roam Events (https://roamevents.co.nz/wedding-styling-journal/wedding-table-decoration-trends-for-2026)
- These Are the 25 Hottest Hosting Trends of 2025, According to Event Planners (https://veranda.com/luxury-lifestyle/entertaining/a65105606/hosting-trends-2025)
- Measure Your Table for the Perfect Fit
- Guide to Tablecloth Sizes for Any Table Shape [Charts Included] (https://kouboo.com/blogs/news/guide-to-tablecloth-sizes-for-any-table-shape-charts-included)
- How to Measure Tables for Buying a Tablecloth? - A Comprehensive Guide (https://allcottonandlinen.com/blogs/news/tablecloth-size-guide?srsltid=AfmBOoo9DkuToaEYcLGD0u7OJNTUchaeLc1MgtkOk7SVw8i0YH-SR4K4)
- How to measure (https://wipeeasytablecloths.com/how-to-measure)
- How to Measure your table for a Tablecloth - Full Guide (https://sandsnowlinen.com/blogs/blog/how-to-measure-your-table-for-a-tablecloth-full-guide?srsltid=AfmBOorJ2PDjbgHfVb8_8CPQuFQ_1CsOwHxQpKHXwLG_-gVhDVs3K3ta)
- How to Measure Your Table for a Tablecloth (https://flandb.com/blogs/by-flandb/how-to-measure-your-table-for-a-tablecloth?srsltid=AfmBOorRGlS3qhDxBSYVnyrPySx83v8Eo7wW4jb_fszV6HsPvLoroW8p)
- Choose the Right Fabric for Your Tablecloth
- Why Polyester Fabric is the Ideal Choice for Tablecloths (https://mytextilefabric.com/blogs/news/why-polyester-fabric-is-the-perfect-choice-for-tablecloths?srsltid=AfmBOorvJeHNqdOoi3EcMrjJmoegCI5_YxtYO7U7yoKESjaRVhidcmkT)
- 6 Best Fabrics For Tablecloths (Comparison With Pros & Cons) - TableCoversNow.Com (https://tablecoversnow.com/guides/best-fabric-for-table-cloth-cover?srsltid=AfmBOoppk4NzVPkFX7baI8BcfDmYiAd4r5kGAIKuPzv-_LwEPmV4QWDs)
- Best Fabrics for Tablecloths: Suitable Materials for Every Event (https://ichcha.com/block-printing-blog/best-fabrics-for-tablecloths-suitable-materials-for-every-event)
- Polyester Premier Vs. Poly-Cotton Twill Tablecloths- Which Is Better (https://premiertablelinens.com/blogs/news/polyester-premier-vs-poly-cotton-twill-tablecloths-which-is-better?srsltid=AfmBOor_al03nOmmm4JIjMcOidseMbqX9dKGy9sBugjTYT-VUn7FwoZO)
- Select Colors and Patterns to Complement Your Theme
- These Are the 25 Hottest Hosting Trends of 2025, According to Event Planners (https://veranda.com/luxury-lifestyle/entertaining/a65105606/hosting-trends-2025)
- Incorporating 2025 Color of the Year into Event Decor | eFavormart (https://efavormart.com/blogs/home/incorporating-color-of-the-year-into-event-decor?srsltid=AfmBOoogCFNnSXDNx0YM1fEpSg2Omfw9deNOj0rV-f3rsWUPO9p0PEF-)
- Need-To-Know 2025 table setting trends - DuPont Building (https://thedupontbuilding.com/2025-table-setting-trends)
- Event Design Ideas Inspired by Pantone’s Color of the Year 2025 (https://bizbash.com/event-decor/event-design-ideas-inspired-by-pantone-s-color-of-the-year-2025)
- Top Color Trends Dominating Event Design in 2025 – The Event Planner Expo (https://theeventplannerexpo.com/events/top-color-trends-dominating-event-design-in-2025)
- Source Your Tablecloth: Purchase or Rental Options
- Why Choosing to Rent Wedding Table Linens is Better Than Buying (https://reveriesocial.com/articles/why-choosing-to-rent-wedding-table-linens-is-better-than-buying)
- The Cost to Rent Table Linens | ASAP Linen (https://asaplinen.com/benefits-of-renting-vs-buying-event-linens?srsltid=AfmBOorEcn2Tg5Q_GzB5Lx7sPQ5AcX0gJWcJBLRY-u7yX_8y72KS2XT_)
- How Much Do Table Linens Cost to Rent? Comparing Costs with Buying - Reventals Event Rentals (https://reventals.com/blog/rent-buy-linens-event)
- Is It Cheaper To Rent Or Buy Table Linens? - The Laundry Room (https://orlandolaundryroom.com/is-it-cheaper-to-rent-or-buy-table-linens)