How to Choose the Perfect Dark Brown Table Cloth for Your Event
Introduction
Choosing the perfect tablecloth can significantly influence the ambiance of any event. Dark brown tablecloths emerge as a popular choice, celebrated for their versatility and elegance. This guide explores the aesthetic and practical benefits of selecting a dark brown tablecloth, offering insights into fabric types, sizing, and customization options that can elevate any gathering.
However, with countless choices available, how can you ensure that the selected tablecloth not only complements your décor but also meets the functional needs of your occasion? Research shows that the right tablecloth can transform an event, making it memorable and visually appealing. Let's delve into the details that will help you make an informed decision.
Understand the Importance of Color and Fabric in Tablecloth Selection
Choosing the right hue and material, like a dark brown table cloth, is crucial in shaping the atmosphere of your gathering. The dark brown table cloth, for instance, is a versatile color that radiates warmth and sophistication, making it ideal for themes ranging from rustic charm to elegant sophistication. The use of a dark brown table cloth not only enhances visual appeal but also fosters a cozy environment that encourages guests to relax and enjoy.
The choice of fabric significantly impacts both aesthetics and functionality. IQ Linens offers a variety of premium options, including durable polyester coverings that are easy to maintain, perfect for busy occasions where spills may happen. On the other hand, linen tablecloths provide a luxurious texture that elevates formal settings, adding a refined touch that enhances the overall dining experience.
Understanding the relationship between color and fabric empowers you to make informed choices that not only enhance your decor but also resonate with your guests, ensuring a memorable experience. Additionally, accurately measuring your surfaces is essential to guarantee your linens drape perfectly. Investing in premium linens from IQ Linens not only elevates your gathering's decor but also makes financial sense; with each use, your cost per gathering decreases, allowing you to build a beautiful collection that is always ready for any occasion.

Evaluate the Aesthetic and Practical Benefits of Dark Brown Tablecloths
Dark brown tablecloths provide a wealth of aesthetic and practical advantages for various occasions. They create a rich, warm backdrop that enhances the visual allure of table arrangements. This color works harmoniously with lighter shades, producing a striking contrast that elevates overall decor. For formal dinners or intimate gatherings, dark brown fosters a cozy, inviting atmosphere, making guests feel comfortable and engaged.
From a practical standpoint, dark hues excel at concealing stains and spills - an essential quality for events where food and drinks are served. This feature not only preserves a refined look throughout the occasion but also reduces the need for constant cleaning, allowing hosts to focus on their guests rather than potential messes. Moreover, dark linens contribute to a formal ambiance, enhancing the dining experience by providing a sophisticated backdrop that complements vibrant dishes.
To elevate your gathering decor further, consider pairing dark brown linens with coordinating chair tie sashes from IQ Linens. Available in stain-resistant Basic Polyester and luxurious Duchess Satin, each sash measures 8 x 110 inches, making them ideal for decorating chairs at any party or banquet. These sashes not only enhance visual appeal but also contribute to a cohesive and polished look.
Integrating a dark brown tablecloth and stylish chair ties into your event planning can significantly enhance guest experiences. This approach aligns with your desired mood and theme while ensuring practicality in high-traffic environments. The importance of cloth table linens in elevating the dining experience cannot be overstated; they add sophistication and cleanliness that enrich the overall atmosphere. Research shows that well-chosen linens can transform an event, making it memorable for all attendees. Don't miss the opportunity to create an unforgettable experience - explore the options available today.
Explore Different Fabric Types for Dark Brown Tablecloths
When selecting a dark brown table cloth, it’s crucial to consider the various fabric types available. Polyester stands out as a preferred choice due to its exceptional durability and minimal maintenance needs, making it ideal for high-traffic occasions. In contrast, linen exudes luxury and elegance, offering a beautiful drape and texture that elevates formal settings, though it requires more care.
Spun polyester presents a compelling alternative, merging the softness of linen with the resilience of polyester, making it suitable for both casual and upscale occasions. Specialty fabrics like satin or damask can further enhance the elegance of your table settings, making them perfect for weddings, galas, or corporate events. For instance, many high-end occasions have successfully employed linen tablecloths to create an inviting atmosphere, while polyester alternatives have proven effective in catering settings where durability is paramount.
Furthermore, IQ Linens provides matching chair tie sashes in Basic Polyester and Duchess Satin, both resistant to stains and wrinkles, which can elevate your decor. Their premium cloth napkins, available in various colors and materials, offer sustainable options that beautifully complement your table coverings. It’s also essential to ensure that tablecloths are properly pressed or steamed before the occasion to eliminate wrinkles and creases.
Ultimately, assessing your occasion’s specific needs will guide you in selecting a fabric, such as a dark brown table cloth, that aligns with your vision and enhances the overall aesthetic. With linens anticipated to dominate the market with a 41.8% share in 2025, choosing the appropriate fabric is vital for crafting a memorable event.

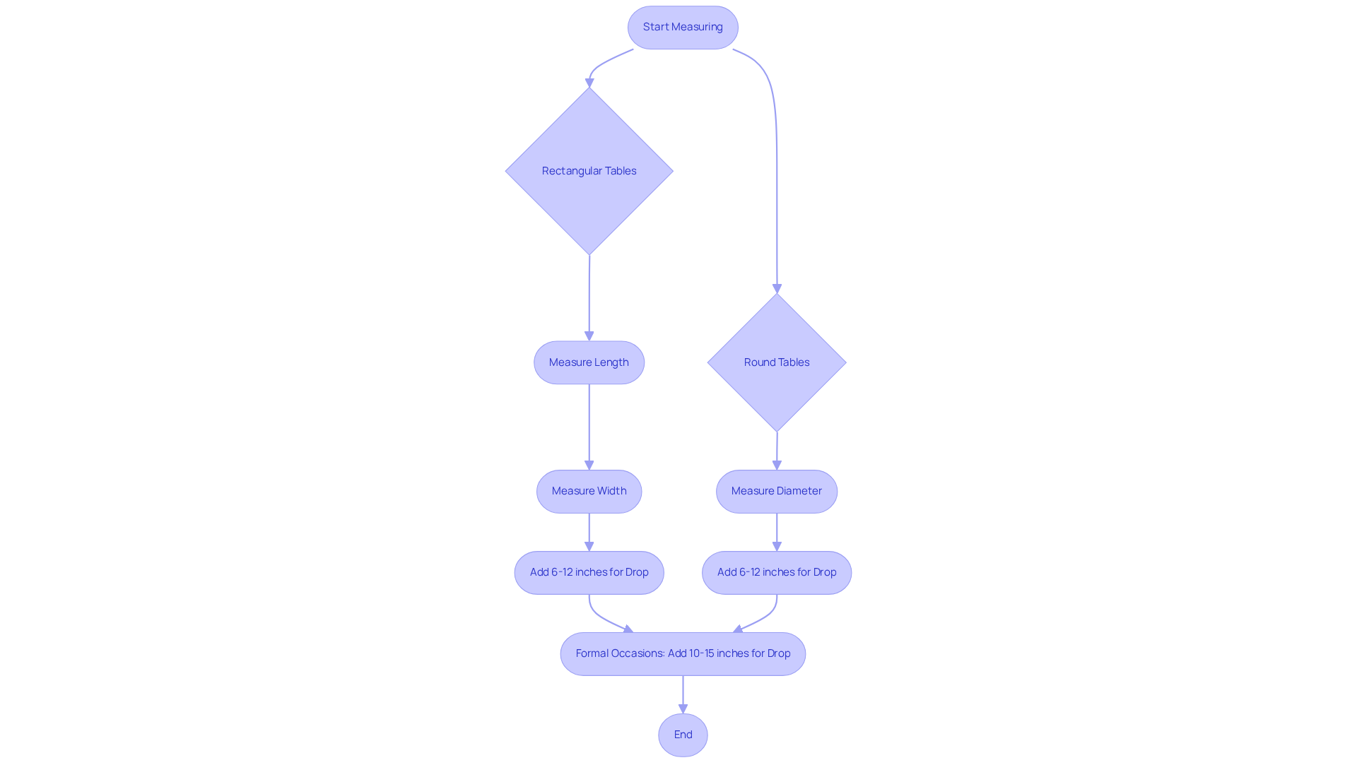
Measure Your Tables and Choose the Right Size Tablecloth
To achieve a flawless fit for your dark brown table cloth, it’s essential to start with precise measurements. For rectangular surfaces, measure both the length and width; for round ones, measure the diameter. A general guideline is to add 6 to 12 inches to each dimension for a proper drop, tailored to your desired aesthetic. For formal occasions, a longer drop of 10 to 15 inches is recommended to enhance sophistication.
Retailers often provide size guides or calculators to simplify this process. Investing time in accurate measurements not only ensures a perfect fit but also elevates the overall ambiance of your table settings, particularly when adorned with a dark brown table cloth, creating a polished and inviting atmosphere for your guests. Remember, a properly sized cover can transform your dining experience, while a poorly fitting one may detract from it.
Why settle for less? Take the time to measure correctly and choose the right linens to impress your guests and enhance your events.

Consider Customization Options for a Tailored Look
Personalization transforms your deep brown fabric into a striking focal point of your decor. By incorporating personalized elements - like embroidered logos, custom sizes, or unique patterns that resonate with your event's theme - you can elevate the overall aesthetic. Layering your tablecloth with runners or overlays in complementary shades not only adds depth but also creates a visually captivating tablescape.
Consider accessories such as IQ Linens' stain-resistant chair tie sashes in Basic Polyester and Duchess Satin. These sashes, available in a variety of colors, are perfect for infusing a touch of elegance into your seating arrangements, ensuring a cohesive design throughout your event.
The impact of personalization on guest satisfaction is significant. Research shows that gatherings featuring tailored components often leave a lasting impression on attendees, fostering a sense of connection and intimacy. As industry expert Sudip Saha highlights, the trend toward customized dining experiences will be a key driver in the market in the coming years.
Embracing customization is not just a trend; it’s a strategy to make your event truly memorable. Don’t miss the opportunity to enhance your decor with personalized linens that reflect your unique vision.
Conclusion
Choosing the ideal dark brown tablecloth can significantly enhance the atmosphere of any event, creating a warm and inviting environment for guests. The right selection not only uplifts the visual appeal but also ensures functionality, making it a cornerstone of successful event planning. Dark brown tablecloths serve as a versatile backdrop for various themes, from rustic to elegant, emphasizing the importance of both color and fabric.
Key insights reveal the aesthetic advantages of dark brown linens:
- They not only conceal stains effectively but also complement vibrant table arrangements beautifully.
- The discussion on fabric types underscores the necessity of selecting the appropriate material-whether durable polyester or luxurious linen-to match the occasion's needs.
- Furthermore, practical tips on measuring tables and exploring customization options provide actionable steps for achieving a polished and cohesive look.
Ultimately, investing time and effort into choosing the right dark brown tablecloth can transform an ordinary gathering into an extraordinary experience. By carefully considering color, fabric, and personalization, hosts can create a memorable ambiance that resonates with guests long after the event has ended. Embrace the opportunity to elevate your next occasion with thoughtfully selected linens that reflect your unique vision and style.
Frequently Asked Questions
Why is the color and fabric selection important for tablecloths?
The choice of color and fabric in tablecloth selection is crucial as it shapes the atmosphere of your gathering, enhances visual appeal, and fosters a cozy environment for guests.
What are the benefits of using a dark brown tablecloth?
Dark brown tablecloths provide a warm and sophisticated backdrop, create a cozy atmosphere for gatherings, conceal stains and spills, and enhance the overall dining experience by complementing vibrant dishes.
What types of fabrics are available for tablecloths?
IQ Linens offers various premium fabric options, including durable polyester for easy maintenance and luxurious linen that adds a refined texture to formal settings.
How does fabric choice affect the functionality of tablecloths?
The choice of fabric impacts both aesthetics and functionality; for example, polyester coverings are ideal for busy occasions due to their durability and ease of cleaning, while linen provides a more luxurious feel for formal events.
How can I ensure my tablecloth fits properly?
Accurately measuring your surfaces is essential to guarantee that your linens drape perfectly.
What additional items can enhance the decor when using dark brown tablecloths?
Pairing dark brown tablecloths with coordinating chair tie sashes, available in stain-resistant Basic Polyester and luxurious Duchess Satin, can enhance visual appeal and create a cohesive look.
How do dark brown tablecloths contribute to a formal atmosphere?
Dark brown tablecloths contribute to a formal ambiance by providing a sophisticated backdrop that elevates the overall decor and enhances the dining experience.
What are the long-term benefits of investing in premium linens?
Investing in premium linens decreases the cost per gathering over time, allowing you to build a beautiful collection that is always ready for any occasion, enhancing both decor and guest experience.
List of Sources
- Understand the Importance of Color and Fabric in Tablecloth Selection
- Unveiling the Perfect Fabric for Tablecloths (https://allorashop.com/news/unveiling-the-perfect-fabric-for-tablecloths-a-guide-to-elevating-your-dining-experience)
- Stunning Table Linen Rentals: How Color & Texture Wow Guests (https://opusrentals.com/the-hidden-psychology-of-elegant-table-linen-rentals-how-color-texture-create-unforgettable-events)
- Here’s Why You Should Use Cloth Table Linens for Every Occasion (https://tableclothdirectny.com/blogs/news/here-s-why-you-should-use-cloth-table-linens-for-every-occasion)
- Using Color Theory in Event Decor to Influence Atmosphere (https://curatedevents.com/blog/using-color-theory-in-event-decor)
- How Color Psychology Shapes Event Design and Guest Experience (https://theeventfactor.com/the-impact-of-color-psychology-on-event-design)
- Evaluate the Aesthetic and Practical Benefits of Dark Brown Tablecloths
- Black vs White Tablecloth: Does Color Really Matter for Events? - Smart.DHgate – Trusted Buying Guides for Global Shoppers (https://smart.dhgate.com/black-vs-white-tablecloth-does-color-really-matter-for-events)
- What Table Linen Colors Say About Your Restaurant | Venus Group - Global Textiles Manufacturer and Distributor (https://venusgroup.com/what-table-linen-colors-say-about-your-restaurant)
- Quotes in Brown Aesthetic (https://pinterest.com/ideas/quotes-in-brown-aesthetic/953517584924)
- Explore Different Fabric Types for Dark Brown Tablecloths
- Unveiling the Perfect Fabric for Tablecloths (https://allorashop.com/news/unveiling-the-perfect-fabric-for-tablecloths-a-guide-to-elevating-your-dining-experience)
- Table Linen Market | Global Market Analysis Report - 2035 (https://futuremarketinsights.com/reports/table-linen-market)
- The Ultimate Guide to Choosing the Perfect Tablecloth for Your Event (https://tableclothdirectny.com/blogs/news/the-ultimate-guide-to-choosing-the-perfect-tablecloth-for-your-event)
- Table and Kitchen Linen Market | Global Market Analysis Report - 2035 (https://futuremarketinsights.com/reports/table-and-kitchen-linen-market)
- Measure Your Tables and Choose the Right Size Tablecloth
- How to Size a Tablecloth Correctly (https://lenox.com/blogs/buying-guide/how-to-size-a-tablecloth)
- HOW TO MEASURE FOR A TABLECLOTH (https://wipeeasytablecloths.com/news/how-to-measure-for-a-tablecloth)
- How to Measure Tablecloth: A Comprehensive Guide for Perfect Fit (https://allcottonandlinen.com/blogs/news/tablecloths-made-simple-how-to-measure-like-a-pro?srsltid=AfmBOopxkhlauVxN1GLtIoluW65LZm0OkphM3fySIoz7V_zJ3R78S9qZ)
- Your Essential Tablecloth Size Guide for Perfect Event Planning (https://go.ultimatetextile.com/blog/your-essential-tablecloth-size-guide-for-perfect-event-planning)
- Tablecloth Size Calculator (https://omnicalculator.com/everyday-life/tablecloth-size)
- Consider Customization Options for a Tailored Look
- Trend of Tablecloths for Events 2025: Style & Sustainability (https://accio.com/business/trend-of-tablecloths-for-events)
- Global Table Linen Market Expected to Reach USD 18,233.7 Million by 2031, Driven by Consumer Demand for Quality, Sustainability, and Innovation | Future Market Insights, Inc. (https://finance.yahoo.com/news/global-table-linen-market-expected-133000191.html)
- These Are the 25 Hottest Hosting Trends of 2025, According to Event Planners (https://veranda.com/luxury-lifestyle/entertaining/a65105606/hosting-trends-2025)
- 22 Inspirational (and Funny) Event Planning Quotes - Social Tables (https://socialtables.com/blog/event-planning/event-planning-quotes)
- Tablecloth Trends: What's Hot and What's Not in 2025 Embrace the Latest Styles! (https://allcottonandlinen.com/blogs/news/tablecloth-trends-whats-hot-and-whats-not-in-embrace-the-latest-styles?srsltid=AfmBOoqAKVsluBlw0JgGSac27vw6oNebpb6bE1SfEdAqKTki0UMqq1wk)