How to Choose the Perfect 60 Inch Round Fitted Tablecloth
Introduction
Choosing the right tablecloth can significantly influence the atmosphere of any event, from weddings to corporate gatherings. This guide delves into the essential steps for selecting the perfect 60-inch round fitted tablecloth, ensuring that every detail aligns with the event's theme and requirements. With countless fabric options, color schemes, and sourcing decisions at play, navigating these choices is crucial for creating a cohesive and memorable table setting.
Research shows that the right linens not only enhance the aesthetic appeal but also reflect the professionalism of the event. Industry standards suggest that a well-chosen tablecloth can elevate the overall experience for guests, making it a vital component of event planning. So, how can you ensure your selection stands out?
In this guide, we will explore the key factors to consider when choosing your tablecloth, providing expert recommendations to help you make informed decisions. By the end, you'll be equipped with the knowledge to create an inviting and stylish table setting that leaves a lasting impression.
Identify Your Event's Theme and Requirements
Begin by determining the overall theme of your event. Is it formal, casual, rustic, or modern? Understanding the type of event - whether it’s a wedding, corporate gathering, or family celebration - will guide your choices effectively.
Next, outline specific requirements such as the number of tables, the type of seating arrangement, and any additional decor elements that will be present. For instance, if you're organizing a wedding, coordinating the 60 inch round fitted tablecloth with the bridal shades or floral arrangements is crucial for creating a unified appearance.
Consider the impact of fabric choices on the overall aesthetic; different materials can evoke various moods and styles. To ensure your linens drape just right, accurately measuring your tables is essential. Document these details using a checklist or planning tool to ensure that every aspect of your table setting aligns with the desired atmosphere.
Pay attention to coordinating hues and patterns, and remember to measure for the correct size and drop length for your 60 inch round fitted tablecloth to achieve an elegant appearance. Incorporating overlays, table runners, or napkins in complementary colors can further enhance the overall look of your table setting.
Explore IQ Linens' extensive collection of high-quality materials to find the perfect options for your event. Research shows that the right linens can transform your event space, making it not just visually appealing but also memorable. Don't miss out on the opportunity to elevate your event - start planning with IQ Linens today!

Measure Your Table for the Perfect Fit
To accurately measure your table, begin by using a tape measure to determine the diameter of the tabletop. For a standard 60-inch round table, a 60 inch round fitted tablecloth that matches this diameter will be required. If you prefer a drop - the length that hangs over the edge - add twice the desired drop length to the diameter. For instance, if you want a 10-inch drop, the calculation would be 60 inches + (10 inches x 2) = 80 inches. Therefore, look for a 60 inch round fitted tablecloth to achieve the desired aesthetic.
To assist you further, refer to our 'How to Measure' guide for detailed instructions. Additionally, consider coordinating your covering with luxurious chair ties from IQ Linens, available in a variety of high-quality fabrics and complementary colors and textures.
As organizer Gloria Steinem aptly states, "Without leaps of imagination, or dreaming, we lose the excitement of possibilities." This emphasizes the artistic element of choosing the ideal covering for tables, which not only fulfills a practical role but also enhances the overall atmosphere of your gathering.

Explore Fabric Options and Their Benefits
When selecting a fabric for your tablecloth, it’s essential to consider the following options:
-
Polyester: This fabric is renowned for its durability and stain resistance, making it ideal for high-traffic events. Polyester can endure 150-200 wash cycles, which makes it a cost-effective choice for frequent use. Its minimal upkeep ensures it remains appealing during occasions, allowing organizers to focus on crafting unforgettable experiences. Moreover, high-quality linens like polyester can decrease the cost per event with each use, making them a smart investment. With no rental limitations, you can always have your linens ready for any occasion. Don’t forget to request a swatch to see the material in person before making a decision.
-
Linen: Offering a luxurious feel and timeless elegance, linen is perfect for formal occasions. However, it requires more maintenance, such as ironing, to prevent wrinkles and maintain its sophisticated appearance. While it enhances the aesthetic of events, careful handling is necessary to preserve its quality. Consider ordering a swatch to appreciate its texture and appearance.
-
Spandex: Known for its sleek, fitted look, spandex is perfect for contemporary occasions where a polished appearance is essential. Its four-way stretch ensures a smooth fit without the need for clips or pins, making it an excellent choice for trade shows and cocktail tables. Customization options for spandex coverings allow for tailored solutions that can enhance branding, providing flexibility without the hassle of rentals.
-
Cotton: Soft and comfortable, cotton is suitable for casual settings. However, it may not be as durable as synthetic options, typically lasting only 80-100 washes. While cotton provides a natural feel, it requires more upkeep to maintain its appearance. Selecting the finest material for table coverings is crucial for the success of your occasion.
Assess the advantages and disadvantages of each fabric type based on your occasion's needs. For instance, if you're hosting an outdoor gathering, polyester may be the best choice due to its weather resistance and ease of cleaning, ensuring a seamless experience for both organizers and guests. Furthermore, research shows that 85% of organizers express high satisfaction with suppliers like IQ Linens, reinforcing the reliability of their products.

Choose Colors and Designs that Complement Your Decor
Choosing shades that align with your event's theme is crucial for establishing the desired atmosphere. For formal occasions, classic hues such as white, ivory, or rich jewel tones evoke elegance and sophistication. In contrast, lighter shades or bright hues are ideal for casual gatherings, infusing a cheerful and inviting ambiance.
At IQ Linens, we provide a diverse selection of high-quality cocktail and dinner cloth napkins in various colors and materials, including sustainable options made from polyester and cotton/polyester blends. These napkins are not only resistant to stains and wrinkles but also machine washable, making them suitable for any occasion.
Patterns also play a significant role; floral designs are often favored for weddings, while emerging trends like checkered patterns lend a contemporary flair to modern gatherings. To ensure harmony, utilize hue samples to visualize how your selected table covering and napkins will interact with other decor elements, including centerpieces and tableware. This thoughtful approach to color and design enhances visual attractiveness and aids in creating a unified and unforgettable experience.
Why settle for ordinary when you can elevate your event with our premium linens? Explore our collection today and transform your gatherings into memorable occasions.
Evaluate Budget and Sourcing Options for Tablecloths
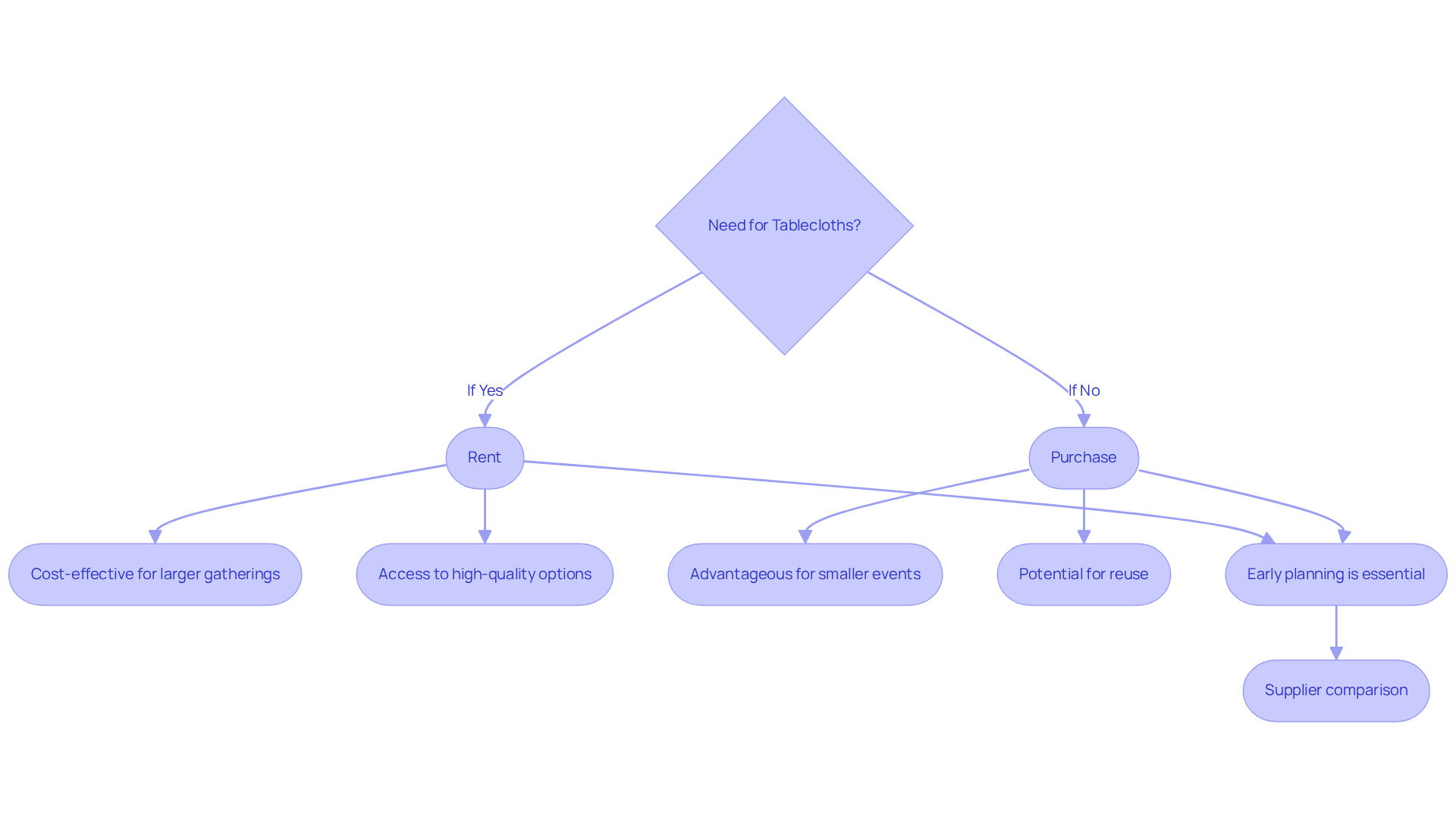
Establishing a budget for a 60 inch round fitted tablecloth early in the planning process is essential. Are you renting or purchasing linens? This decision should align with your occasion's needs. Renting a 60 inch round fitted tablecloth often proves to be a cost-effective solution for larger gatherings, providing access to high-quality options without the commitment of ownership. Conversely, buying a 60 inch round fitted tablecloth may be more advantageous for smaller events or if you anticipate reusing the linens later.
When exploring suppliers, compare local rental companies and online retailers to uncover the best deals. Look for bulk discounts or seasonal sales to maximize your budget. For example, many rental services offer prices up to 50% lower than traditional companies, making it easier to secure a 60 inch round fitted tablecloth without overspending.
IQ Linens exemplifies this approach with its factory-direct pricing, ensuring customers receive premium tablecloths at competitive rates. Additionally, research shows that early planning for a 60 inch round fitted tablecloth can lead to better selection and pricing, as last-minute bookings often result in limited options and higher costs. By weighing the pros and cons of renting versus purchasing, you can make informed decisions that enhance your event while staying within budget.

Conclusion
Choosing the right 60-inch round fitted tablecloth is not just a detail; it’s a pivotal step in crafting an unforgettable event. Understanding the theme and specific requirements of your gathering allows organizers to select linens that enhance aesthetics while fulfilling practical needs. By carefully considering fabric types, colors, and designs, every table setting can align harmoniously with the overall atmosphere, creating a cohesive and visually appealing environment.
This guide has provided essential insights on:
- Accurately measuring tables
- Exploring fabric options
- Selecting colors that complement your event's decor
Additionally, the importance of budget planning and sourcing options has been emphasized, showcasing the benefits of both renting and purchasing linens tailored to specific event needs. By leveraging these strategies, event planners can make informed decisions that elevate their gatherings and leave a lasting impression on guests.
In conclusion, selecting a fitted tablecloth transcends mere choice; it’s an opportunity to express creativity and enhance the overall experience of your event. Embrace the potential of high-quality linens to transform your space into something extraordinary. Start planning today to ensure your event is not just memorable but truly remarkable.
Frequently Asked Questions
How do I determine the theme of my event?
Begin by identifying whether your event is formal, casual, rustic, or modern. Understanding the type of event, such as a wedding, corporate gathering, or family celebration, will guide your choices effectively.
What specific requirements should I outline for my event?
Outline requirements such as the number of tables, seating arrangements, and additional decor elements. For weddings, coordinating tablecloths with bridal shades or floral arrangements is crucial for a unified appearance.
Why is it important to consider fabric choices for linens?
Different materials can evoke various moods and styles, impacting the overall aesthetic of your event. The right linens can transform your event space, making it visually appealing and memorable.
How do I measure my table for the perfect fit?
Use a tape measure to determine the diameter of the tabletop. For a standard 60-inch round table, you will need a 60 inch round fitted tablecloth. If you want a drop, add twice the desired drop length to the diameter.
What is an example of calculating the drop length for a tablecloth?
If you want a 10-inch drop for a 60-inch round table, the calculation would be 60 inches + (10 inches x 2) = 80 inches. Therefore, you would look for a tablecloth that fits this measurement.
How can I enhance the overall look of my table setting?
Incorporate overlays, table runners, or napkins in complementary colors. Coordinating hues and patterns can further enhance the aesthetic of your table setting.
Where can I find high-quality linens for my event?
Explore IQ Linens' extensive collection of high-quality materials to find the perfect options for your event. They offer a variety of fabrics and colors to suit your theme.
Why is it important to document details during the planning process?
Documenting details using a checklist or planning tool ensures that every aspect of your table setting aligns with the desired atmosphere, helping to create a cohesive and elegant look.
List of Sources
- Identify Your Event's Theme and Requirements
- Table Linens 101: Choosing the Right Linens for Your Event | Collective Event Group (https://collectiveeventgroup.com/choosing-the-right-linens-for-your-event-blog)
- Select the Perfect Tablecloth: A Step-by-Step Guide for Event Planners (https://go.ultimatetextile.com/blog/select-the-perfect-tablecloth-a-step-by-step-guide-for-event-planners)
- How to Pick Linens for Different Event Themes (https://letsdolinens.com/post/pick-linens-different-event-themes)
- The Ultimate Guide to Choosing the Perfect Tablecloth for Your Event (https://tableclothdirectny.com/blogs/news/the-ultimate-guide-to-choosing-the-perfect-tablecloth-for-your-event)
- Boost Event Style: Tablecloth & Linen Essentials #EventDecor (https://curatedevents.com/blog/event-tablecloth-and-table-linen-style-guide)
- Measure Your Table for the Perfect Fit
- 19 Event Planning Quotes to Inspire EventProfs to Conquer Roadblocks - Whova (https://whova.com/blog/event-planning-quotes-inspire-eventprofs)
- How to Choose the Right Tablecloth Sizes for Event Tables (https://bbjlatavola.com/how-to-choose-the-right-tablecloth-sizes-for-event-tables)
- Select the Perfect Tablecloth: A Step-by-Step Guide for Event Planners (https://go.ultimatetextile.com/blog/select-the-perfect-tablecloth-a-step-by-step-guide-for-event-planners)
- 24 Quotes Every Event Planner Will Appreciate (and Probably Print Out) - A2Z Events (https://mya2zevents.com/blog/event-planner-quotes)
- Explore Fabric Options and Their Benefits
- Discover the Best Fabric for Table Cloths: A Complete Guide (https://go.iqlinens.com/blog/discover-the-best-fabric-for-table-cloths-a-complete-guide)
- 10 Benefits of Polyester Table Covers for Event Planners (https://go.iqlinens.com/blog/10-benefits-of-polyester-table-covers-for-event-planners)
- Why Event Planners Prefer Polyester Table Clothes for Every Occasion (https://go.iqlinens.com/blog/why-event-planners-prefer-polyester-table-clothes-for-every-occasion)
- Best Linens for Different Outdoor Events in 2025 (https://letsdolinens.com/post/best-linen-choices-outdoor-events)
- Transform Your Event Space: The Benefits of Table Coverings — Intedge (https://intedge.com/news/transform-your-event-space-the-benefits-of-table-coverings)
- Choose Colors and Designs that Complement Your Decor
- Best Tablecloth Colors for Weddings (https://thefountainsouth.com/post/best-tablecloth-colors-for-weddings)
- 2026 Wedding Color Trends: How to Design a Multi-Color Palette (https://destinationido.com/planning-and-advice/2026-wedding-color-trends)
- How to Pick Linens for Different Event Themes (https://letsdolinens.com/post/pick-linens-different-event-themes)
- 2026 Wedding Color Trends: Merlot, Citrus, Olive & Checkered Linens - PB Milwaukee (https://premierbridewisconsin.com/2026-wedding-color-trends-merlot-citrus-olive-checkered-linens)
- 2026 Wedding Color Trends: Bold & Unforgettable Palettes (https://oliviasodi.com/2026-wedding-color-trends-bold-and-unforgettable-palettes)
- Evaluate Budget and Sourcing Options for Tablecloths
- Top Tips for Renting Event Linens on a Budget (https://letsdolinens.com/post/tips-renting-event-linens)
- How Much Do Table Linens Cost to Rent? Comparing Costs with Buying - Reventals Event Rentals (https://reventals.com/blog/rent-buy-linens-event)
- Is It Cheaper To Rent Or Buy Table Linens? - The Laundry Room (https://orlandolaundryroom.com/is-it-cheaper-to-rent-or-buy-table-linens)
- How to Save Money on Event Linens Without Sacrificing Style (https://sunshinelinenrentals.com/how-to-save-money-on-event-linens-without-sacrificing-style)
- Budget-Friendly Tips for Renting Event Linens (https://letsdolinens.com/post/rent-event-linens-without-breaking-bank)