How to Choose Black Round Table Covers for Your Event Needs
Introduction
Selecting the perfect table covers can truly transform an ordinary gathering into an extraordinary event. With countless options available, understanding how to choose black round table covers tailored to your specific needs is essential for creating the desired atmosphere. What challenges arise when balancing aesthetics, functionality, and budget while ensuring that every detail aligns with your event's theme? This guide navigates through the intricacies of selecting the ideal table covers, empowering hosts to elevate their occasions with style and confidence.
Research shows that the right table covers not only enhance the visual appeal of your event but also contribute to its overall success. Industry standards suggest that hosts should consider factors such as:
- Fabric quality
- Color coordination
- Ease of maintenance
when making their selections. By following expert recommendations, you can ensure that your table covers not only look great but also serve their purpose effectively.
Are you ready to elevate your event? Let’s dive into the essential tips for choosing the perfect table covers that will leave a lasting impression on your guests.
Assess Your Event Needs and Style Preferences
When hosting an occasion, the first step is to clearly identify the type of event - be it a wedding, corporate gathering, or a casual family reunion. This foundational decision sets the stage for the overall theme and color palette of your event. For example, a formal wedding typically requires elegant fabrics like satin or damask, while a casual picnic benefits from cheerful cotton or polyester options. Consider the mood you wish to create: do you envision a sophisticated ambiance or a relaxed, informal setting?
To guide your selection process, compile a list of your priorities, such as:
- Durability
- Ease of cleaning
- Aesthetic appeal
Accurate measurements of your surfaces are crucial to ensure your linens hang properly. IQ Linens provides a comprehensive guide on how to measure your table, ensuring you select the perfect size for your black round table covers.
Moreover, elevate your gathering decor with matching chair tie sashes available in Basic Polyester and Duchess Satin. Both options are stain and wrinkle-resistant, making them ideal for any occasion. With a vast array of premium textiles, IQ Linens empowers you to discover the perfect choice for your event. Don't miss out on the opportunity to enhance your occasion with quality linens that reflect your style and meet your needs.

Choose the Right Fabric for Functionality and Aesthetics
Choosing the right material for your occasion is crucial. Research shows that the formality of the event and the expected wear and tear play significant roles in this decision. For high-traffic events, durable materials like Basic Polyester and Spun Polyester are ideal. These options are not only stain-resistant but also easy to clean, making them perfect for environments that require regular upkeep. In contrast, for more upscale occasions, consider luxurious fabrics such as Majestic or Duchess, which provide an elegant look and feel.
When assessing materials, pay close attention to their drape and texture. Denser materials convey a more refined appearance, while lighter textiles can create a casual ambiance. To ensure the selected material enhances your occasion's theme, always request swatches. This allows you to evaluate how the fabric interacts with your event's lighting and harmonizes with other decorative elements, ultimately enhancing the overall aesthetic appeal.
In summary, selecting the right material is not just about function; it’s about creating an atmosphere that resonates with your event's purpose. Expert recommendations suggest that you take the time to explore your options thoroughly. By doing so, you ensure that your choice not only meets practical needs but also elevates the overall experience for your guests.

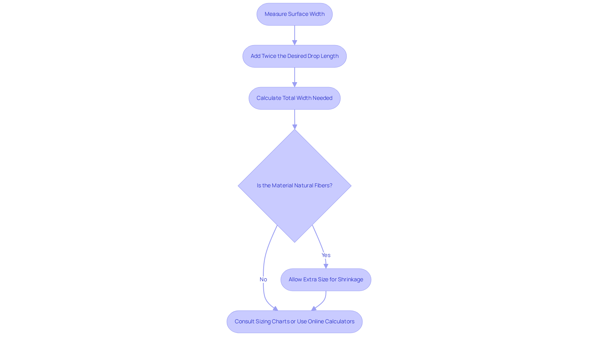
Determine the Correct Size and Fit for Your Tables
To determine the right size for your circular coverings, begin by measuring the width of your surfaces. For a proper fit, add twice the desired drop length to the surface's width. For instance, if your surface measures 60 inches across and you want a 10-inch drop, you’ll need a cover that is 80 inches wide. Keep in mind that if the tablecloth is made from natural fibers, you should allow for extra size to accommodate potential shrinkage.
Standard sizes for circular covers typically range from 70 inches to 132 inches, catering to various surface dimensions and gathering styles. For example, a 30-inch diameter table requires an 88-inch diameter tablecloth with a 30-inch drop. It’s essential to consult sizing charts provided by suppliers or use online calculators to ensure your measurements are accurate. As one organizer noted, "Finding the right tablecloth size is essential for achieving the desired aesthetic and functionality." This attention to detail can significantly enhance the dining experience and overall atmosphere of your event.
Additionally, remember that a circular cloth should ideally be 16 inches larger in diameter than the surface for an 8-inch drop to ensure a proper fit. By following these guidelines, you can elevate your event's presentation and ensure a seamless experience for your guests.

Source Quality Table Covers and Explore Bulk Options
After selecting your desired material, size, and design for black round covers, the next step is to locate trustworthy vendors specializing in linens for occasions. IQ Linens, for example, offers a wide range for both purchase and rental, accommodating diverse occasion requirements. For large gatherings, consider bulk purchasing; many suppliers provide significant discounts for larger orders, leading to substantial savings. Indeed, purchasing in large quantities not only lowers the expense per item but also guarantees uniformity in quality and appearance across all settings, enhancing the overall aesthetics of your gathering.
When selecting a supplier, it's crucial to review customer feedback and request fabric samples to verify quality before making a commitment. Additionally, inquire about shipping times and return policies to prevent any last-minute complications. With the linen market anticipated to expand considerably, investing in premium linens can elevate your event's presentation while offering long-term value. By strategically sourcing black round table covers, you can create an elegant setup that fits your budget and enhances the guest experience. Research shows that quality linens can significantly impact the overall atmosphere of an event, making them a worthwhile investment.

Conclusion
Choosing the right black round table covers can significantly influence the ambiance and functionality of your event. By assessing your event's needs and style preferences, selecting the right fabrics, and ensuring the correct size and fit, you can create an inviting atmosphere that resonates with your guests. This meticulous selection process not only enhances aesthetics but also addresses practical considerations, ensuring that your linens serve their purpose effectively.
Understanding the nature of your event - whether formal or casual - is crucial in determining the ideal materials and designs. Research shows that durable options work best for high-traffic gatherings, while luxurious fabrics elevate upscale occasions. Each choice contributes to the overall experience. Additionally, accurate measurements and sourcing from reputable suppliers can further enhance your presentation, ensuring that every detail aligns with your event's theme.
Ultimately, investing in quality table covers is a strategic decision that pays dividends in guest satisfaction and event success. By following these guidelines, you can confidently select the best table covers for your needs, transforming your gatherings into memorable experiences. Embrace the opportunity to enhance your event with thoughtfully chosen linens, and watch as they elevate both the aesthetic and functional aspects of your occasion.
Frequently Asked Questions
What is the first step in planning an event?
The first step is to clearly identify the type of event you are hosting, such as a wedding, corporate gathering, or casual family reunion. This decision influences the overall theme and color palette of your event.
How does the type of event affect fabric choices?
Different events require different fabric choices; for example, a formal wedding typically uses elegant fabrics like satin or damask, while a casual picnic may benefit from cheerful cotton or polyester options.
What should I consider when creating the mood for my event?
Consider the mood you wish to create, whether it is a sophisticated ambiance or a relaxed, informal setting.
What priorities should I compile when selecting event linens?
You should compile a list of priorities including durability, ease of cleaning, and aesthetic appeal.
Why are accurate measurements important for event linens?
Accurate measurements of your surfaces are crucial to ensure that your linens hang properly.
Where can I find guidance on measuring tables for linens?
IQ Linens provides a comprehensive guide on how to measure your table to select the perfect size for your table covers.
What options does IQ Linens offer for enhancing event decor?
IQ Linens offers matching chair tie sashes available in Basic Polyester and Duchess Satin, both of which are stain and wrinkle-resistant.
How can I ensure that my event linens reflect my style?
IQ Linens provides a vast array of premium textiles, empowering you to discover the perfect choice that meets your style and event needs.
List of Sources
- Assess Your Event Needs and Style Preferences
- 116 Event Statistics Shaping the Industry in 2025 | Cvent (https://cvent.com/en/blog/events/event-statistics)
- The Big List of Event Statistics for 2025 (https://swoogo.events/blog/event-statistics)
- The Best Seasonal Event Fabrics: Style Your Gatherings (https://curatedevents.com/blog/the-best-seasonal-event-fabrics-style-your-gatherings)
- 100+ Event Industry Statistics & Data Points: Trends and Insights For 2025 (https://eventcube.io/blog/key-event-industry-statistics-data-trends-and-insights-in-2024)
- Event Statistics 2025: Trends & Strategies | Remo (https://remo.co/blog/event-industry-statistics)
- Choose the Right Fabric for Functionality and Aesthetics
- Table and Kitchen Linen Market | Global Market Analysis Report - 2035 (https://futuremarketinsights.com/reports/table-and-kitchen-linen-market)
- Best Tablecloths for Restaurants and Caterers (2025 Guide) (https://tableclothdirectny.com/blogs/news/best-tablecloths-for-restaurants-and-caterers)
- Table Linen Market Analysis, Segments, Size, Report 2025 - 2034 (https://thebusinessresearchcompany.com/report/table-linen-global-market-report)
- Top 9 Event Table Cloths for Events & Weddings (https://sheltent.com/blogs/guides/best-event-table-cloths)
- Best Fabrics for Tablecloths: Suitable Materials for Every Event (https://ichcha.com/block-printing-blog/best-fabrics-for-tablecloths-suitable-materials-for-every-event)
- Determine the Correct Size and Fit for Your Tables
- How to Measure a Round Table for a Tablecloth? (https://allcottonandlinen.com/blogs/news/how-to-measure-a-round-table-for-a-tablecloth?srsltid=AfmBOooMh_tW-p_QBXmqpQXwnz1VrFIDdKgqrBVV6eMz2S3ATbzdN8-d)
- None (https://alsco.com/resources/a-guide-to-round-tablecloth-sizing-for-restaurants-and-event-centers)
- Tablecloth Sizing Chart | Your Chair Covers Inc (https://yourchaircovers.com/tablecloth-sizing-chart?srsltid=AfmBOoorW4uaJfAnExrDMWIcK-FHCOO1mX_qmWBFVOUk-MxsSyMd_bwC)
- Round Tablecloth Sizes: Standard Size Chart With Custom Guide - TableCoversNow.Com (https://tablecoversnow.com/guides/round-table-cloth-cover-measurement-size-chart?srsltid=AfmBOor8lIWi5nwqJpcOBDacnXIAK6TJHRsXBY4xCxezD1fp1wmtJ76O)
- Source Quality Table Covers and Explore Bulk Options
- Bulk Tablecloths: A Cost-Effective Solution for High-Volume Events (https://1concier.com/bulk-tablecloths-high-volume-events)
- Table Linen Market Size, Revenue & Sales statistics by 2033 (https://straitsresearch.com/report/table-linen-market)
- Your Ultimate Guide to Buying Wholesale Tablecloths: Styles, Savings, and Sourcing Tips (https://tableclothdirectny.com/blogs/news/wholesale-tablecloths-guide)
- Table Linen Market Analysis, Segments, Size, Report 2025 - 2034 (https://thebusinessresearchcompany.com/report/table-linen-global-market-report)
- Table Linen Market (https://market.us/report/table-linen-market)