How Many Inches is a 5-Foot Round Table? A Step-by-Step Guide
Introduction
Understanding the dimensions of event furniture is crucial for creating a visually appealing and functional setup. A 5-foot round table, with its diameter of 60 inches, serves as a central piece in many gatherings, influencing everything from seating arrangements to tablecloth choices.
But how can event planners ensure they select the right linens and decorations to enhance their event's aesthetic? This guide delves into the significance of accurate measurements and offers practical tips on choosing the ideal table linens. Research shows that the right linens not only elevate the visual appeal but also contribute to a cohesive theme, ensuring that every detail contributes to a memorable experience.
By understanding these dimensions and making informed choices, you can transform your event into an unforgettable occasion. Let's explore how to make the best selections for your next gathering.
Understand Table Dimensions and Measurements
Understanding the dimensions of your setup is crucial for effective event planning. To understand how many inches is a 5 foot round table, one must know that it has a diameter of 60 inches, which is a vital measurement for determining the appropriate size of coverings. Typically, round tables stand at a height of about 30 inches. These measurements are essential not only for selecting linens that fit correctly but also for enhancing the overall aesthetic of your event.
For instance, if you want a floor-length drop for your tablecloth, you must consider the desired drop length when choosing the size. This meticulous attention to detail ensures that your settings are both functional and visually appealing, creating an inviting atmosphere for your guests. As one organizer noted, "Precise measurements of surfaces are the basis of a successfully executed occasion, enabling smooth integration of decor and functionality."
By prioritizing these dimensions, you can significantly enhance the guest experience and ensure a successful event. Remember, precise measurements are not just numbers; they are the foundation of a beautifully orchestrated occasion. Don't overlook this critical aspect - make it a priority in your planning process.

Convert 5 Feet to Inches for Accurate Sizing
To convert feet to inches, simply multiply the number of feet by 12. For instance, when determining how many inches is a 5 foot round table, the calculation is straightforward: 5 feet x 12 inches/foot = 60 inches. This transformation is crucial for determining the appropriate dimensions of linens for your event.
Understanding how many inches is a 5 foot round table, which has a diameter of 60 inches, will guide you in selecting the right size cloth, such as a 120-inch round cloth for a full drop. Accurate measurements not only ensure a polished appearance but also enhance the overall aesthetic of your gathering. Research shows that the correct dimensions are vital for an elegantly arranged setting, making it essential for organizers to employ precise sizing methods.
Using a tape measure for accurate measurements is highly recommended to avoid potential issues stemming from inaccuracies. Remember, precise fitting is essential to achieving the desired look for your occasion.
To elevate the appearance of your gathering, consider pairing your linens with elegant chair ties from IQ Linens. Choosing complementary colors and textures can add depth and sophistication, transforming your event into a visually stunning experience. Why settle for ordinary when you can create an extraordinary atmosphere?

Select Suitable Table Linens Based on Measurements
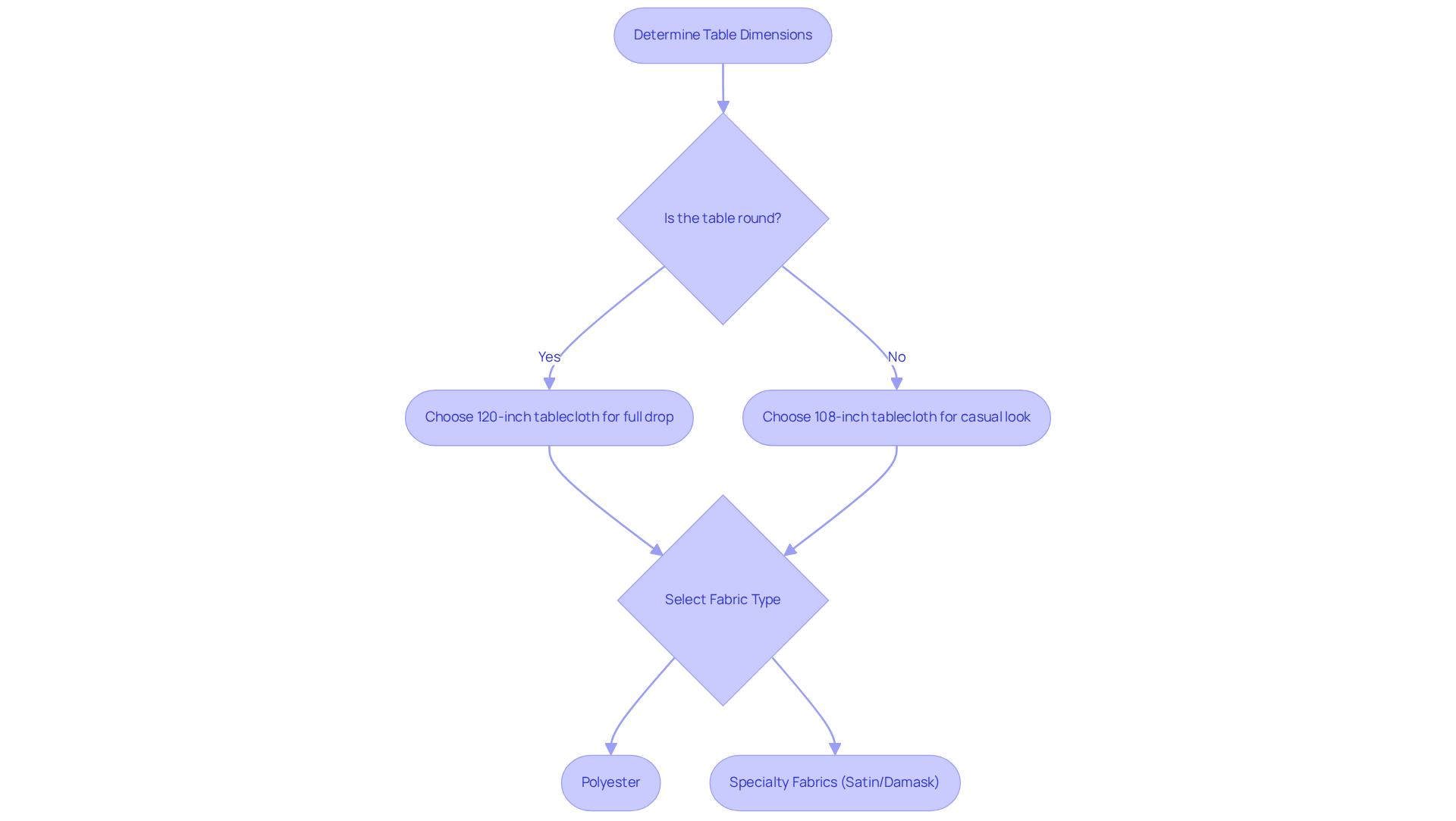
After determining the dimensions of your furniture, the next step is to select suitable linens from IQ Linens. To determine how many inches is a 5 foot round table, a cloth larger than the diameter is essential for achieving the desired drape. A 120-inch round tablecloth is ideal for a full drop, providing an elegant look that reaches the floor. Alternatively, a 108-inch round tablecloth offers a more casual appearance, allowing for some leg room while still maintaining a polished aesthetic.
When selecting fabric types, [polyester](https://iqlinens.com/basic-polyester#reviews) stands out as a preferred choice due to its durability and ease of maintenance, making it appropriate for high-traffic occasions. In contrast, specialty fabrics like satin or damask can elevate the overall presentation, adding a touch of sophistication to your table settings.
Research shows that polyester continues to be the most preferred option for tablecloths, appreciated for its durability and range of colors. Event planners frequently highlight the significance of choosing the appropriate tablecloth dimensions, noting that a well-fitted tablecloth enhances the overall appearance and professionalism of the event. For instance, a 5-foot round surface typically accommodates eight guests, making it a practical choice for gatherings.
In summary, selecting the right table linens requires careful consideration of both the dimensions, specifically how many inches is a 5 foot round table, and the desired aesthetic. By choosing the suitable tablecloth dimension and material from IQ Linens, you can create a visually attractive and practical arrangement that enhances the experience. Enjoy the flexibility of customizable options and no rental restrictions - make your event unforgettable!

Explore Customization and Bulk Order Options
When it comes to organizing larger events, exploring customization and bulk order options is essential for enhancing both aesthetics and cost-efficiency. IQ Linens provides the flexibility to personalize dimensions and designs to meet your specific needs, offering a variety of finishing choices and corner styles for cloths. If you require a unique size or color that isn’t readily available, don’t hesitate to inquire about custom orders.
Bulk ordering is particularly advantageous, as it can lead to significant savings, especially when renting linens for multiple surfaces or occasions. This strategy not only ensures uniformity in your table settings but also helps you stay within budget while achieving a polished and cohesive look. By utilizing the 'Buy more and save' pricing strategy, you can optimize your budget and elevate the overall appearance of your gathering.
Furthermore, research shows that 79% of marketers recognize well-coordinated décor, including linens, as a key factor in the success of events. This makes bulk orders a smart choice for any planner. To further enhance your event décor, consider IQ Linens' stain-resistant chair tie sashes, available in Basic Polyester and Duchess Satin. These options are perfect for adding a touch of elegance to your seating arrangements.

Conclusion
Understanding the dimensions of a 5-foot round table is crucial for crafting a successful and visually appealing event. A 5-foot round table, with a diameter of 60 inches and a standard height of 30 inches, allows event planners to make informed decisions about table linens and overall setup. This attention to detail not only enhances the event's aesthetic but also ensures functionality and comfort for guests.
Key considerations include:
- Converting feet to inches for accurate sizing
- Selecting appropriate table linens that complement the table dimensions
- Exploring customization and bulk order options for larger gatherings
A well-fitted tablecloth, such as a 120-inch round cloth for a full drop, plays a significant role in achieving a polished look. Furthermore, bulk ordering can lead to cost savings and a cohesive appearance across multiple tables.
Ultimately, the significance of precise measurements and thoughtful selection of table linens cannot be overstated. By prioritizing these aspects, event planners can transform their gatherings into memorable experiences that impress guests and create a lasting impact. Whether planning a small intimate gathering or a large event, understanding and implementing the right dimensions and linen choices will elevate the overall atmosphere and success of any occasion.
Frequently Asked Questions
Why is understanding table dimensions important for event planning?
Understanding table dimensions is crucial for effective event planning as it helps in selecting the appropriate size of coverings and enhances the overall aesthetic of the event.
What are the dimensions of a 5-foot round table?
A 5-foot round table has a diameter of 60 inches and typically stands at a height of about 30 inches.
How do table measurements affect the selection of linens?
Table measurements are essential for choosing linens that fit correctly, especially if a floor-length drop for the tablecloth is desired.
What is the impact of precise measurements on event execution?
Precise measurements of surfaces enable smooth integration of decor and functionality, significantly enhancing the guest experience and contributing to a successful event.
What should be prioritized in the planning process for events?
Precise measurements should be prioritized in the planning process as they are the foundation of a beautifully orchestrated occasion.
List of Sources
- Understand Table Dimensions and Measurements
- How to Choose the Right Banquet Table Sizes for Your Event (https://lxmpls.com/banquet-table-size-planning)
- The Ultimate Guide to Party Table Rental Sizes and Shapes for Different Occasions (https://jcmargaritas.com/the-ultimate-guide-to-party-table-rental-sizes-and-shapes-for-different-occasions)
- A Complete Guide to Event Rental Table Seating Capacity: Master Your Charleston Event Layout (https://hughesrental.com/blog-party-tips-inspiration-and-news/event-rental-table-seating-capacity)
- Event Table Sizes & Capacities: A Complete Guide (https://tripleseat.com/blog/event-table-sizes-capacities-a-complete-guide)
- Convert 5 Feet to Inches for Accurate Sizing
- What Size Tablecloth do i need? (https://richardhaworth.co.uk/news/what-size-tablecloth-do-i-need)
- Feet to Inches Conversion Calculator (ft to in) - Inch Calculator (https://inchcalculator.com/convert/foot-to-inch)
- How To Choose The Best Tablecloth For Your Table? (https://blossomfurnishings.com/how-to-choose-the-best-tablecloth-for-your-table)
- How to Size a Tablecloth Correctly (https://lenox.com/blogs/buying-guide/how-to-size-a-tablecloth)
- Linen Rental Guide: Avoid These Common Mistakes (https://letsdolinens.com/post/guide-flawless-event-linen-rental)
- Select Suitable Table Linens Based on Measurements
- None (https://alsco.com/resources/a-guide-to-round-tablecloth-sizing-for-restaurants-and-event-centers)
- How to Choose the Right Tablecloth Sizes for Event Tables (https://bbjlatavola.com/how-to-choose-the-right-tablecloth-sizes-for-event-tables)
- Tablecloth Size Guide: Table Linen Hire Tips (https://platohire.co.uk/blog/tablecloth-size-guide-table-linen-hire-tips)
- Explore Customization and Bulk Order Options
- Top 50 Event Statistics: Essential Knowledge I Sweap (https://sweap.io/en/blog/event-planning-statistics)
- Bulk Tablecloths: A Cost-Effective Solution for High-Volume Events (https://1concier.com/bulk-tablecloths-high-volume-events)
- 70 Event Planning Industry Statistics for 2025 (https://g2.com/articles/event-industry-statistics)
- 116 Event Statistics Shaping the Industry in 2025 | Cvent (https://cvent.com/en/blog/events/event-statistics)
- 10 Essential Stretch Table Covers for Memorable Events (https://go.ultimatetextile.com/blog/10-essential-stretch-table-covers-for-memorable-events)