Find the Perfect Tablecloth Near Me: A Step-by-Step Guide
Introduction
Choosing the right tablecloth can elevate an ordinary gathering into an extraordinary event. Yet, many find it challenging to pinpoint the perfect fit for their specific needs. This guide provides a comprehensive approach to selecting table linens, covering everything from the nuances of fabric types to the precise measurements required for an impeccable fit. With countless options available, how can you navigate this sea of choices to ensure a cohesive and stylish presentation that resonates with your guests?
Research shows that the right table linens not only enhance the aesthetic appeal of your event but also create an inviting atmosphere. Understanding the various fabric types - such as cotton, linen, and polyester - can significantly impact your selection process. Each material offers unique benefits, from durability to elegance, allowing you to tailor your choice to the occasion.
Moreover, measuring your tables accurately is crucial for achieving that flawless look. A well-fitted tablecloth can transform the overall presentation, making it essential to consider both the dimensions and the desired drop length.
As you embark on this journey of selection, remember that the right linens can set the tone for your event. Expert recommendations suggest considering the theme and color palette of your gathering to ensure a harmonious blend.
Now, let’s explore how to make informed choices that will not only impress your guests but also reflect your personal style. Dive into the details of fabric selection and measurement techniques to elevate your event planning to the next level.
Define Your Table Linen Needs
Identify the nature of your event-whether it’s a formal wedding, a casual family gathering, or a corporate function. Each occasion carries distinct expectations for style and formality. Assess the number of guests you plan to accommodate; this will determine the size and amount of fabric needed. To ensure a perfect fit, learn how to measure your table accurately, so your linens drape just right.
Consider the overall theme or color palette of your gathering. This will assist you in choosing fabrics and styles that not only complement your vision but also enhance the atmosphere of the occasion. IQ Linens offers an extensive collection of high-quality fabrics, including durable and versatile options like tablecloths near me that are perfect for every event.
Carefully selected linens can serve as a canvas for meaningful quotes, adding a personal touch that resonates with guests and enhances the overall experience. For instance, whimsical quotes can bring a playful vibe to birthday celebrations, while quotes about innovation can inspire teamwork at corporate gatherings. Strategically positioning these quotes on your covers can enhance visual appeal and foster emotional connections among guests, making your gathering truly memorable.
Investing in premium fabrics not only elevates the appearance of your setting but also makes economic sense. Your expense per occasion decreases with each use. Unlike rentals, owning your fabrics means no deadlines, no pickups, and always having a tablecloth near me ready to set the table.
Explore Fabric Options and Their Benefits
Elevate your dining experience with these popular fabric options from IQ Linens:
- Basic Polyester: This fabric is renowned for its durability and stain resistance, making it the ideal choice for high-traffic events. It’s a practical selection that ensures your linens can withstand the rigors of frequent use.
- Spun Polyester: Enjoy the soft feel similar to cotton while benefiting from the durability of polyester. This option is perfect for upscale settings, combining comfort with resilience, making it suitable for both casual and formal occasions. Spun polyester is particularly versatile, ensuring a polished presentation across various themes.
- Majestic Dupioni: For those seeking luxury, this fabric mimics silk and is suitable for formal occasions. Its elegant appearance adds a touch of sophistication to any gathering, ensuring your table looks stunning.
- Burlap: Embrace a rustic appeal with burlap, perfect for outdoor or country-themed gatherings. This fabric not only enhances the aesthetic but also offers customizable options for those looking to create a unique atmosphere.
Each fabric boasts its unique texture, drape, and care requirements. Choose one that aligns with your occasion's style and practicality. With IQ Linens, you can build a collection that is beautiful, practical, and financially sensible, ensuring you are always prepared for any event. Remember to order a swatch to see the fabric in person before making your purchase, allowing you to make the best choice for your event.

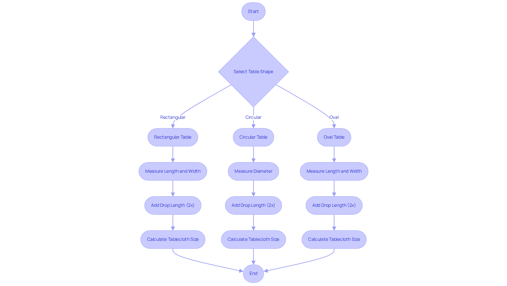
Measure Your Tables for Perfect Fit
To measure your tables accurately, follow these guidelines:
-
For rectangular surfaces: Measure the length and width of the top. Add twice the desired drop length (the amount of fabric that hangs over the edge) to both dimensions. For instance, if your surface is 72 inches long and you want a 12-inch drop, the cloth should be 96 inches long (72 + 12 + 12).
-
For circular surfaces: Measure the diameter of the top and add twice the desired drop length. For a circular surface measuring 60 inches across with a 12-inch overhang, the cloth should be 84 inches in diameter (60 + 12 + 12).
-
For oval surfaces: Measure the length and width, then apply the same drop calculation as for rectangular shapes. For example, if your oval table is 42 units wide and 62 units long with a desired 12-unit drop, the tablecloth should measure 66 units by 86 units (42 + 12 + 12 for width and 62 + 12 + 12 for length).
Understanding the usual drop lengths is crucial: informal settings often require a drop of 6 to 10 inches, while formal occasions might need 15 inches or more. Accurate measurements ensure that the tablecloth near me fits perfectly, enhancing the overall aesthetic of your event. Additionally, be aware of common sizing errors, such as overlooking extensions or choosing an inappropriate drop length, to guarantee a polished presentation.
To elevate your settings, consider IQ Linens' extensive selection of premium cloth napkins available in various colors and materials. Our napkins, crafted from stain and wrinkle-resistant polyester and cotton/polyester blends, are machine washable and designed to enhance the overall appearance of your gathering. By ensuring the tablecloth near me fits perfectly, you can create a cohesive and elegant presentation with our high-quality napkins.

Consider Customization Options for Personal Touch
Personalization can transform your table coverings into exceptional options, offering a range of choices that elevate the appearance of your gathering, especially when searching for a tablecloth near me. Here are some key considerations:
- Monogramming: Adding initials or logos to linens creates a unique touch that personalizes the dining experience. Research shows that this trend is gaining traction, with 54% of meeting professionals prioritizing personalization in their planning.
- Color Matching: Collaborate with your fabric supplier to ensure your linens align perfectly with your event's color palette. This attention to detail significantly enhances the overall visual impact.
- Distinct Forms: Custom dimensions or designs for cloths can suit non-standard surfaces, providing a personalized fit that improves the decor.
- Layering: Incorporating table runners or overlays adds depth and interest to your table settings. Layering techniques not only enhance the visual allure but also enable creative expression, making each occasion feel curated and intentional.
By embracing these customization options, including selecting a tablecloth near me, you can reflect your personal style and the theme of your event. This ensures a memorable experience for your guests, prompting you to consider how these personalized linens can elevate your next gathering.

Compare Pricing and Value for Your Budget
When evaluating table linen options, several key factors demand your attention:
- Quality vs. Cost: Investing in higher-priced fabrics often leads to superior durability and aesthetic appeal. Consider whether this investment aligns with the significance of your occasion; quality fabrics can enhance the overall experience.
- Rental vs. Purchase: For one-time events, renting fabrics can be more economical than buying. For instance, renting silver satin tablecloths might cost around $24.95 each, totaling approximately $1,247.50 for 50. In contrast, purchasing similar fabrics could amount to about $839. This comparison underscores the potential savings and convenience of renting, especially when you factor in cleaning and maintenance costs.
- Customizable Options: At IQ Linens, you can personalize your table coverings with various finishing options, such as standard merrow or cover stitch hems, and choose between rounded or square corners. This flexibility allows you to tailor the fabrics to match your occasion's theme and style.
- Bulk Discounts: Many suppliers, including IQ Linens, provide tiered discounts for larger orders. For example, a 20% discount may apply for orders between 50 and 100 units, while a 30% discount could be available for orders exceeding 100 units. These discounts can significantly reduce overall costs, making it worthwhile to inquire about them when planning your order.
- Shipping Costs: Shipping fees can vary considerably among suppliers, affecting the total cost of your linen selection. Always consider these fees to ensure you receive the best overall value for your investment.
By thoughtfully considering these aspects, event planners can make informed decisions that balance quality and budget, ensuring a successful and visually appealing event.

Conclusion
Finding the ideal tablecloth is not just important; it’s essential for crafting the perfect atmosphere at any event. By understanding your specific needs, exploring various fabric options, and considering customization, you can select table linens that not only align with your theme but also elevate the overall experience for your guests. This guide offers a comprehensive approach to navigate the selection process, ensuring that the tablecloth you choose is a perfect match for your occasion.
Key insights include:
- The necessity of defining the nature of your event
- Accurately measuring tables
- Exploring the diverse range of fabric options available
From the practicality of basic polyester to the luxurious touch of majestic dupioni, each fabric type serves a unique purpose and can significantly enhance your dining experience. Moreover, personalization options such as monogramming and color matching provide a distinctive flair that resonates with your guests.
Ultimately, selecting the right tablecloth transcends mere practicality; it reflects your style and the significance of the event. By investing time in understanding your options and considering factors like quality, customization, and budget, you can create a memorable gathering that leaves a lasting impression. Embrace the opportunity to enhance your events with beautiful table linens. Take the first step towards a stunning presentation that truly represents your vision.