Expert Tips for Choosing Linens for 60-Inch Round Tables
Introduction
Selecting the right linens for a 60-inch round table can significantly enhance the overall aesthetic of any gathering, whether it’s an elegant wedding or a casual family reunion. Research shows that the right table coverings not only elevate the visual appeal but also set the tone for the entire event. This article delves into expert tips for choosing the perfect linens, focusing on size, fabric, color coordination, and maintenance to ensure a stunning setup.
However, with countless options available, navigating the complexities of fabric types and color schemes can be daunting. Industry standards suggest that understanding these elements is crucial for creating a cohesive and inviting atmosphere. So, how do you make the best choice? Let’s explore the essential factors that will guide you in selecting linens that not only meet your aesthetic goals but also align with your event's theme.
Determine Size and Fit for 60-Inch Round Tables
To achieve the perfect setup with IQ Linens, it is essential to select the right linens for a 60-inch round table. For complete coverage, a 120-inch round cloth is the ideal choice, providing a luxurious floor-length drape that elevates the table's appearance. Alternatively, if you're aiming for a more relaxed vibe, a 90-inch round tablecloth will suffice, offering a drop that reaches halfway down the sides.
When measuring, keep in mind that the standard table height is typically 30 inches. This measurement will guide you in determining your desired drop length - options include lap length, ¾ drop, or full floor-length coverage. The nature of your event also influences this choice; formal occasions often benefit from longer drops, while casual gatherings can embrace shorter lengths. Always double-check your measurements to ensure a perfect fit, as this significantly impacts the overall aesthetic of your event.
Linens for a 60-inch round table are essential as this table comfortably seats 6 to 8 guests, making it a versatile option for various gatherings. Explore IQ Linens' extensive collection of high-quality materials to find the perfect match for your occasion. Remember, the right linen not only enhances the look of your event but also reflects your attention to detail and commitment to excellence.

Select Appropriate Fabrics for Desired Aesthetics and Durability
Choosing the appropriate linens for a 60 inch round table is essential for ensuring both aesthetic appeal and durability. Luxurious materials like satin and Majestic Dupioni create an elegant atmosphere for formal occasions, enhancing the overall decor. Satin tablecloths, known for their smooth, glossy finish, provide a sophisticated look but require careful maintenance to retain their appearance. On the other hand, polyester options such as Basic Polyester and Spun Polyester are ideal for high-turnover events due to their durability and ease of care. These fabrics are stain-resistant and maintain their color and shape through numerous washes, making them perfect for rental services.
Investing in high-quality linens from IQ Linens not only elevates your dining experience but also makes financial sense. With every use, your cost per occasion decreases, allowing you to build a beautiful and practical collection that pays off over time. When organizing a gathering, consider the theme and select materials that enhance it. For rustic themes, natural fibers like burlap or faux burlap can add a charming touch. Always ensure that the chosen material is easy to clean, especially for occasions where spills are likely.
Understanding material types is vital, as it aids in making informed choices concerning durability and upkeep. Requesting fabric swatches is a smart strategy to assess how different materials will look under your specific lighting conditions, helping you make an informed decision that aligns with your event's vision. Remember, "Table linens are more than merely functional items; they showcase style, creativity, and meticulousness, enhancing the overall ambiance of a gathering.

Coordinate Colors and Themes for Visual Impact
Color coordination is crucial for creating an impressive table setting using linens for 60 inch round tables. Begin by defining a color palette that embodies the theme of your occasion - be it a wedding, corporate gathering, or casual celebration. For formal events, consider a monochromatic scheme with varying shades of a single color to impart sophistication. On the other hand, a complementary color scheme can inject vibrancy and energy into the atmosphere.
Understanding color psychology is essential. Warm tones like reds and oranges foster an inviting ambiance, while cool tones such as blues and greens promote tranquility. When selecting linens for 60 inch round tables, ensure they harmonize with other decor elements, including centerpieces and floral arrangements. IQ Linens offers a wide selection of premium cloth napkins in various colors and materials, including cocktail and dinner options made from stain and wrinkle-resistant polyester and cotton/polyester blends. These napkins are machine washable, making them a practical choice for any occasion.
Mixing textures and patterns can add depth to your table setting, but it’s vital to maintain a cohesive color palette to avoid visual clutter. Testing color combinations with fabric swatches is highly recommended to see how they interact within your venue. This practice not only enhances the overall aesthetic but also ensures that the chosen colors resonate with the intended mood and theme of your event.
Incorporate these strategies to elevate your table setting. Remember, using the right linens for 60 inch round tables can transform your event, making it memorable and visually stunning.

Consider Maintenance and Care Requirements for Longevity
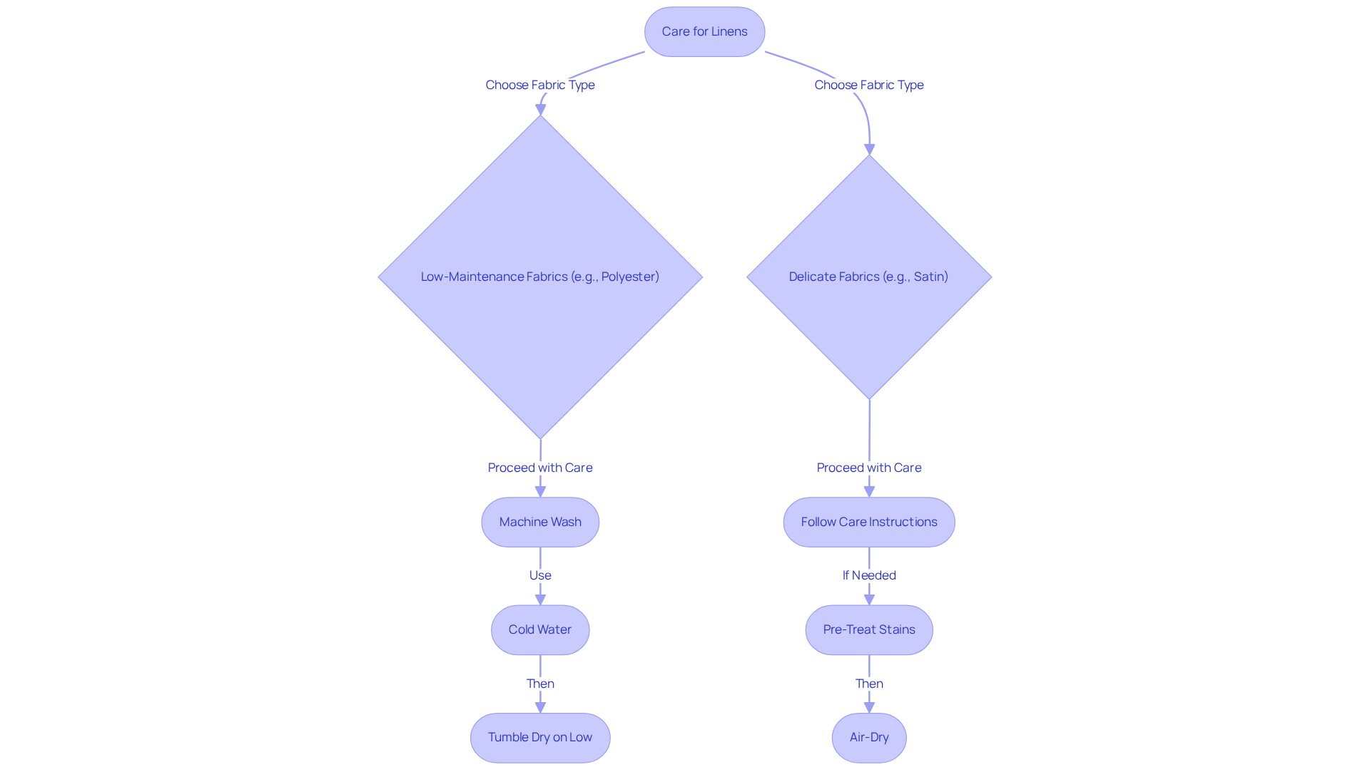
To ensure the longevity of linens for 60 inch round table, it’s crucial to prioritize their maintenance and care. Research shows that fabrics like polyester are low-maintenance, being machine washable and resistant to wrinkles and stains. However, for more delicate materials, such as satin or other soft textiles, it’s essential to follow specific care instructions to prevent damage. Always clean fabric in cold water on a gentle cycle, and avoid bleach, which can weaken fibers.
For stubborn stains, examine fabrics before washing and pre-treat with a gentle stain remover. After washing, promptly remove fabrics from the washing machine to avoid wrinkles. Air-dry or tumble dry on low heat to prevent shrinkage. Proper storage is equally important; keep fabrics in a cool, dry location away from direct sunlight to avoid fading. Rotate your fabrics regularly to ensure even wear and tear, and consider using protective covers for long-term storage.
Additionally, using fabric softener during the final rinse cycle can create a protective coating on the fibers. By following these expert recommendations, you can maintain the beauty and functionality of your linens for 60 inch round table for many events to come. Don’t let improper care diminish your investment - implement these guidelines today!

Conclusion
Choosing the right linens for 60-inch round tables is not just a detail; it’s a crucial element in crafting a visually stunning and functional setup that elevates any event. Understanding the size and fit, fabric choices, color coordination, and maintenance requirements is essential, as these factors collectively shape the atmosphere of your gathering.
Start with the tablecloth size:
- A 120-inch round cloth offers full coverage, perfect for a polished look.
- A 90-inch round cloth lends a more relaxed vibe.
The fabric choice is equally important:
- Luxurious satin adds elegance for formal occasions.
- Durable polyester is ideal for high-turnover events.
Moreover, coordinating colors and themes can dramatically enhance visual appeal, creating a cohesive and inviting atmosphere.
Investing in high-quality linens and grasping their care requirements can significantly elevate your event while ensuring longevity. By applying these expert tips, you can create memorable table settings that reflect meticulous attention to detail and enhance the overall guest experience. So, embrace the opportunity to transform your gatherings by thoughtfully selecting linens that align with your vision. Make each event unforgettable, leaving a lasting impression on your guests.
Frequently Asked Questions
What size tablecloth is recommended for a 60-inch round table?
A 120-inch round cloth is recommended for complete coverage, providing a luxurious floor-length drape. Alternatively, a 90-inch round tablecloth can be used for a more relaxed vibe, offering a drop that reaches halfway down the sides.
What is the standard height of a round table?
The standard height of a round table is typically 30 inches.
How do I determine the desired drop length for my tablecloth?
The desired drop length can be determined by considering the standard table height and your event's nature. Options include lap length, ¾ drop, or full floor-length coverage.
How many guests can a 60-inch round table comfortably seat?
A 60-inch round table can comfortably seat 6 to 8 guests.
Why is it important to choose the right linens for a table?
The right linen enhances the look of your event, reflects attention to detail, and demonstrates a commitment to excellence.
What factors influence the choice of tablecloth length for an event?
The nature of the event influences the choice of tablecloth length; formal occasions often benefit from longer drops, while casual gatherings can embrace shorter lengths.
Where can I find high-quality linens for a 60-inch round table?
You can explore IQ Linens' extensive collection of high-quality materials to find the perfect match for your occasion.
List of Sources
- Determine Size and Fit for 60-Inch Round Tables
- Guide for Measuring a Round Table for a Tablecloth (https://logoclothz.com/learn/guide-for-measuring-a-round-table-for-a-tablecloth?srsltid=AfmBOor2OwCQncMssMl_CNHiuE9xgJEnu2UTS-Digij3TmSeEGOcofy0)
- How to Choose the Perfect 60 Inch Round Tablecloth for Events (https://go.ultimatetextile.com/blog/how-to-choose-the-perfect-60-inch-round-tablecloth-for-events)
- Tablecloth Sizing Chart | Your Chair Covers Inc (https://yourchaircovers.com/tablecloth-sizing-chart?srsltid=AfmBOoqeOVmEkqbUII7S4-Y8ll3dax7MZToqv_O1B_tlzYRgiae_NJ5b)
- What size tablecloths for 60-inch round tables? (https://allcottonandlinen.com/blogs/news/what-size-tablecloths-for-60-inch-round-tables?srsltid=AfmBOopQjG8D9w8UIJtcRoXc5BWr2pgBsaVm5QcDErzmlzIUyxuQ_kBK)
- Select Appropriate Fabrics for Desired Aesthetics and Durability
- 2026 Best Table Linens for Event Rentals and Venues (https://tcflinen.com/blogs/news/best-table-linens-event-rentals-venues?srsltid=AfmBOoraaULiCT9fVKsMuKcW7hOEA5r1Nh6lVNfJghygUsx8Ad-k0yws)
- Best Practices for Choosing Linen Look Tablecloths in Events (https://go.ultimatetextile.com/blog/best-practices-for-choosing-linen-look-tablecloths-in-events?hs_amp=true)
- 4 Best Practices for Choosing Elegant Table Covers for Events (https://go.ultimatetextile.com/blog/4-best-practices-for-choosing-elegant-table-covers-for-events)
- Satin or Polyester Tablecloths, Which is Better? (https://cvlinens.com/blogs/styling-tips/which-is-better-satin-or-polyester?srsltid=AfmBOor09IBzKEeOthd6l44VelZiqbEoZhoexL8zV3f0PT-OrIsSzewo)
- The Best Seasonal Event Fabrics: Style Your Gatherings (https://curatedevents.com/blog/the-best-seasonal-event-fabrics-style-your-gatherings)
- Coordinate Colors and Themes for Visual Impact
- Color Coordination Tips for Event Linens and Decor (https://thefashionablehousewife.com/color-coordination-tips-for-event-linens-and-decor)
- Color Palettes to Transform Events in 2025 (https://cresthollow.com/post/color-palettes-to-transform-your-events-in-2025)
- 8 Tips for Using Color to Communicate an Event's Message (https://bizbash.com/event-decor/8-tips-for-using-color-to-communicate-an-event-s-message)
- Party & Event Color Schemes: 5 Secrets to Get Results (https://socialtables.com/blog/meeting-event-design/party-color-schemes)
- 2024 Guide to Choosing the Right Color Palette for Your Event (https://newimageeventproductions.com/blog/event-desigm-and-theming/choosing-the-right-color-palette-for-your-event)
- Consider Maintenance and Care Requirements for Longevity
- How To Clean Polyester Tablecloths (https://eventstable.com/blog/how-to-clean-polyester-tablecloths?srsltid=AfmBOoooBC7rz7ol8GiBMsZ-n01_t7cXIVeAX0HPZNmR-c5_tf8yGd8o)
- How to Clean and Maintain Holiday Table Linens - Classic Cleaners (https://classiccleaners.com/how-to-clean-and-maintain-holiday-table-linens)
- How To Properly Care For Table Linens So They're Looking Their Best For Special Occasions (https://southernliving.com/how-to-care-for-table-linens-8750693?srsltid=AfmBOopziYnZllIqR6mSzqUEXBHiQxZI37d6wpMJ-PpBKtZQSpDalb5h)
- The Ultimate Guide to Linen Care: Keep Your Linen Products Looking Lux (https://forestlandlinen.com/blogs/news/the-ultimate-guide-to-linen-care-keep-your-linen-products-looking-luxurious-for-years?srsltid=AfmBOoobpsZeJurss5GwNJZfDdPxECxiHlgMxT1GhyLGwyUkTv1UByeK)
- The Definitive Guide on How to Care for All Your Table Linens: Tablecl (https://rebeccaudall.com/blogs/news/the-definitive-guide-on-how-to-care-for-your-linen-table-bed-bath-kitchen-linens?srsltid=AfmBOorgE2vtn_zLNO0LYplkxkyIvpuA73lt-FBJC1oIidTA4KKr5VMk)