Essential Tips for Choosing Picnic Table Clothes for Events
Introduction
Selecting the perfect picnic table linens can truly elevate an ordinary outdoor gathering into an unforgettable event. With countless material options, sizes, colors, and patterns available, the right tablecloth not only enhances aesthetic appeal but also ensures durability and practicality. But how do you navigate these overwhelming choices to achieve a cohesive and stylish look?
This article offers essential tips for choosing picnic table linens that will enhance any outdoor occasion. We’ll guide you through the intricacies of material selection, sizing, and sourcing logistics for a flawless setup. Research shows that the right linens can transform your event, making it not just visually appealing but also functional.
So, let’s dive into the details and discover how to make your next picnic a standout success!
Evaluate Material Options for Durability and Style
When it comes to selecting tablecloths for outdoor meals, the material you choose is crucial. Polyester stands out as a top contender, renowned for its durability and stain resistance. IQ Linens offers high-quality polyester options that can withstand various weather conditions and are easy to clean, making them ideal for outdoor gatherings. Plus, coordinating chair tie sashes in Basic Polyester can elevate your event decor, ensuring a cohesive look.
Vinyl is another excellent choice. This waterproof material is easy to wipe clean, making it perfect for casual outdoor gatherings where spills are likely. With vibrant colors and designs, vinyl coverings add a playful touch to your outdoor meal.
While cotton provides a soft and elegant appearance, it may not be as durable as synthetic options. However, cotton blends can strike a balance between comfort and resilience, making them a viable option for many events.
For a more upscale outdoor gathering, consider linen. Linen coverings add sophistication with their breathable and natural texture. Keep in mind, though, that they require more care and may not be as stain-resistant as polyester or vinyl.
Choosing the right material not only enhances the visual appeal of your outdoor setup but also ensures that your tablecloth can handle the rigors of outdoor use. Explore IQ Linens' extensive collection of fabrics to find the perfect match for your event.

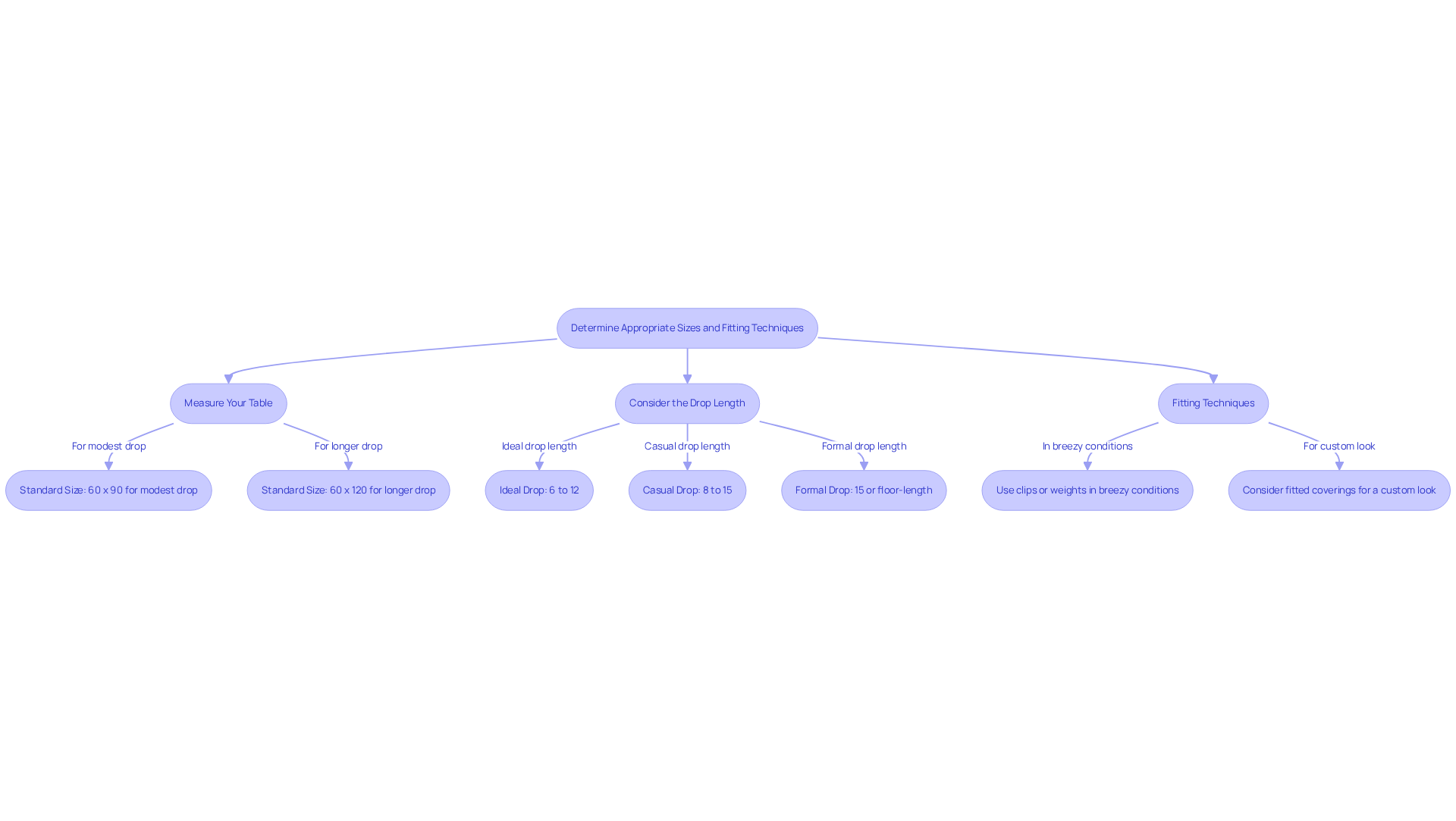
Determine Appropriate Sizes and Fitting Techniques
To ensure a perfect fit for your picnic table, follow these essential guidelines:
-
Measure Your Table: Start by measuring the length and width of your picnic table. For standard rectangular picnic surfaces, a size of 60" x 90" is often suggested for a slight drop, while a size of 60" x 120" offers a longer drop for a more elegant appearance. Precise measurements guarantee a perfect fit for the cloth, greatly enhancing the overall appearance of your outdoor dining arrangement while protecting the surface from spills.
-
Consider the Drop Length: The drop refers to the amount of fabric that extends over the edge of the surface. A drop of 6 to 12 inches is typically ideal for picnic tables, providing a neat appearance without excessive fabric on the ground. For informal dining occasions, the usual drop length of the cloth ranges between 8" to 15". For formal events, a drop of 15 inches or even floor-length is appropriate.
-
Fitting Techniques: To secure the covering in position, consider using clips or weights, particularly in breezy conditions. For a more customized appearance, fitted coverings can be utilized, crafted to cling securely to the edges of the table.
By taking precise measurements and considering the drop length, you can ensure that your cloth enhances the overall appearance of your gathering while remaining practical. Furthermore, applying appropriate care and maintenance strategies will extend the lifespan of your linens, ensuring they stay fashionable for years to come.

Select Colors and Patterns to Enhance Event Aesthetics
Choosing the right hues and designs for your picnic table clothes can significantly elevate the visual appeal of your gathering.
-
Expert recommendations suggest that aligning your tablecloth colors with your picnic's theme is essential. For rustic gatherings, earthy tones like browns and greens foster a harmonious atmosphere, while vibrant colors can inject a sense of festivity.
-
Use patterns judiciously. Patterns can add visual interest, but it’s crucial to avoid overwhelming the space. If your tableware features designs, opt for a solid color covering to maintain balance. Conversely, if your tableware is simple, a patterned covering can introduce a playful element to your setup.
-
Reflect the season in your color choices. Soft pastels are ideal for spring outings, while rich, warm hues like deep oranges and reds are perfect for fall gatherings. Research shows that around 70% of consumers prefer fitted tablecloths, which can enhance the sleek look of your setup.
-
Test fabric swatches whenever possible. Acquire fabric swatches to evaluate how colors appear in natural light and how they harmonize with other elements of your outdoor arrangement. This practical step ensures that your selections will create the desired visual impact.
By carefully selecting colors and designs for picnic table clothes, you can craft a visually appealing surface that enhances the overall experience for your guests. Make your event unforgettable and welcoming by investing in quality linens that reflect your style.

Manage Sourcing and Logistics for Table Linens
To ensure a seamless experience when sourcing picnic table linens, consider these essential strategies:
- Establish Relationships with Suppliers: Cultivating strong relationships with reliable suppliers is crucial for securing high-quality linens. This partnership not only leads to better pricing but also ensures priority service during peak seasons when demand surges.
- Plan Ahead: Ordering linens well in advance is vital to avoid last-minute rushes. Early planning allows for necessary adjustments or exchanges and helps manage budgets effectively. Research shows that reserving in advance can lead to significant savings and a broader selection of colors and styles, enhancing your overall experience.
- Consider Rental Options: Renting table linens can be a cost-effective solution for larger gatherings. Numerous rental firms offer a wide array of styles and colors, providing flexibility in your design while minimizing initial expenses. This approach is particularly advantageous, as the fabric rental market is projected to grow at a compound annual growth rate of 4.2%.
- Logistics Coordination: A clear logistics plan is essential for successful linen management. Verify delivery dates and times with your supplier, and ensure you have a strategy for transporting the linens to your location. Efficient communication with suppliers simplifies this process, alleviating pressure and ensuring everything is organized for your occasion.
By effectively managing sourcing and logistics, you can guarantee that your picnic table clothes are ready and available, contributing to a successful event.

Conclusion
Choosing the right picnic table clothes is crucial for crafting a memorable outdoor event. Understanding various materials, sizes, colors, and logistics is key to achieving both functionality and aesthetics. By evaluating these factors, you can elevate the dining experience while ensuring the tablecloths endure the challenges of outdoor use.
Material selection plays a vital role. Options like polyester offer durability, vinyl ensures easy cleanup, and linen adds a touch of elegance. Precise measurements and fitting techniques are essential for a polished look. Moreover, aligning colors and patterns with your event's theme enhances the atmosphere, making your gathering more inviting and visually appealing.
Investing time in sourcing high-quality linens and planning logistics can significantly impact the success of any outdoor event. By applying these best practices, you can create a stylish and functional setup that not only impresses guests but also guarantees a seamless dining experience. Embrace these tips to transform your next picnic into an unforgettable occasion, where every detail contributes to a delightful celebration.
Frequently Asked Questions
What is the best material for outdoor tablecloths?
Polyester is considered one of the best materials for outdoor tablecloths due to its durability and stain resistance.
What are the advantages of using polyester tablecloths?
Polyester tablecloths are durable, can withstand various weather conditions, are easy to clean, and are ideal for outdoor gatherings.
How does vinyl compare to other materials for outdoor tablecloths?
Vinyl is waterproof and easy to wipe clean, making it suitable for casual outdoor gatherings. It also comes in vibrant colors and designs, adding a playful touch.
What are the characteristics of cotton tablecloths?
Cotton tablecloths provide a soft and elegant appearance; however, they may not be as durable as synthetic options. Cotton blends can offer a balance between comfort and resilience.
What should I consider if I want a more upscale look for my outdoor gathering?
For a more upscale appearance, linen tablecloths are a good choice. They add sophistication with their breathable and natural texture, but they require more care and may not be as stain-resistant as polyester or vinyl.
How can I enhance the visual appeal of my outdoor setup?
Choosing the right material for your tablecloth can enhance the visual appeal of your outdoor setup. Coordinating chair tie sashes in Basic Polyester can also help create a cohesive look.
Where can I find a variety of tablecloth materials for outdoor events?
You can explore IQ Linens' extensive collection of fabrics to find the perfect match for your outdoor event.
List of Sources
- Evaluate Material Options for Durability and Style
- 10 Stylish Tablecloth Outdoor Options for Memorable Events (https://go.ultimatetextile.com/blog/10-stylish-tablecloth-outdoor-options-for-memorable-events)
- Three Directions Shaping Outdoor Fabrics in 2026 | Sunny Special (https://sunnytex.com/news/three-directions-shaping-outdoor-fabrics-in-2026)
- What is the Best Material for a Tablecloth? (https://redironbrand.com/what-is-the-best-material-for-a-tablecloth)
- 4 Key Factors on How Much Polyester to Use for Events (https://go.iqlinens.com/blog/4-key-factors-on-how-much-polyester-to-use-for-events)
- Determine Appropriate Sizes and Fitting Techniques
- Picnic Tablecloth Size (The Ideal Dimensions & Materials) (https://thernoony.store/blogs/news/picnic-tablecloth-size-the-ideal-dimensions-materials)
- 4 Best Practices for Choosing the Right Picnic Table Size Tablecloth (https://go.iqlinens.com/blog/4-best-practices-for-choosing-the-right-picnic-table-size-tablecloth)
- Choosing the Right Table Linen Size for Your Wedding or Event - Riverside, CA Party Rentals (https://crazytunapartyrentals.com/choosing-the-right-table-linen-size-for-your-wedding-or-event)
- What are the Standard Picnic Table Dimensions? (https://prowood.com/blog/standard-picnic-table-dimensions)
- Select Colors and Patterns to Enhance Event Aesthetics
- 10 Stylish Tablecloth Outdoor Options for Memorable Events (https://go.ultimatetextile.com/blog/10-stylish-tablecloth-outdoor-options-for-memorable-events)
- Picking the Best Tablecloths for Your Event Table (https://baystatetent.com/picking-the-best-tablecloths-for-your-events-table)
- The Ultimate Guide to Choosing the Perfect Tablecloth for Your Event (https://tableclothdirectny.com/blogs/news/the-ultimate-guide-to-choosing-the-perfect-tablecloth-for-your-event)
- Table Setting Quotes (8 quotes) (https://goodreads.com/quotes/tag/table-setting)
- How to Pick Linens for Different Event Themes (https://letsdolinens.com/post/pick-linens-different-event-themes)
- Manage Sourcing and Logistics for Table Linens
- Top Tips for Renting Event Linens on a Budget (https://letsdolinens.com/post/tips-renting-event-linens)
- The Top Hotel Linen Suppliers to Consider for Quality and Affordability | ELIYA (https://eliyalinen.com/a-the-top-hotel-linen-suppliers-to-consider-for-quality-and-affordability.html)
- 10 Reasons to Choose Specialty Linen Rentals for Your Events (https://go.ultimatetextile.com/blog/10-reasons-to-choose-specialty-linen-rentals-for-your-events?hs_amp=true)
- Linen suppliers preparing for busy year of innovation - Laundry & Cleaning Today (https://laundryandcleaningtoday.co.uk/linen-suppliers-preparing-for-busy-year-of-innovation)