Essential Tips for Choosing a Table Cover for 6ft Tables
Introduction
Choosing the right table cover for a 6ft table can significantly elevate the atmosphere of any event - from weddings to corporate gatherings. Research shows that understanding the interplay between theme, material, and customization options allows event planners to create a cohesive and inviting space that resonates with guests. However, with so many choices available, how can one ensure that the selected linens not only meet aesthetic desires but also align with budget constraints and practical needs?
This article delves into essential tips for selecting the perfect table cover, guiding readers through the nuances of material selection, customization possibilities, and the balance between quality and cost. Expert recommendations will empower you to make informed decisions that enhance your event's overall appeal.
Define Your Event Theme and Purpose
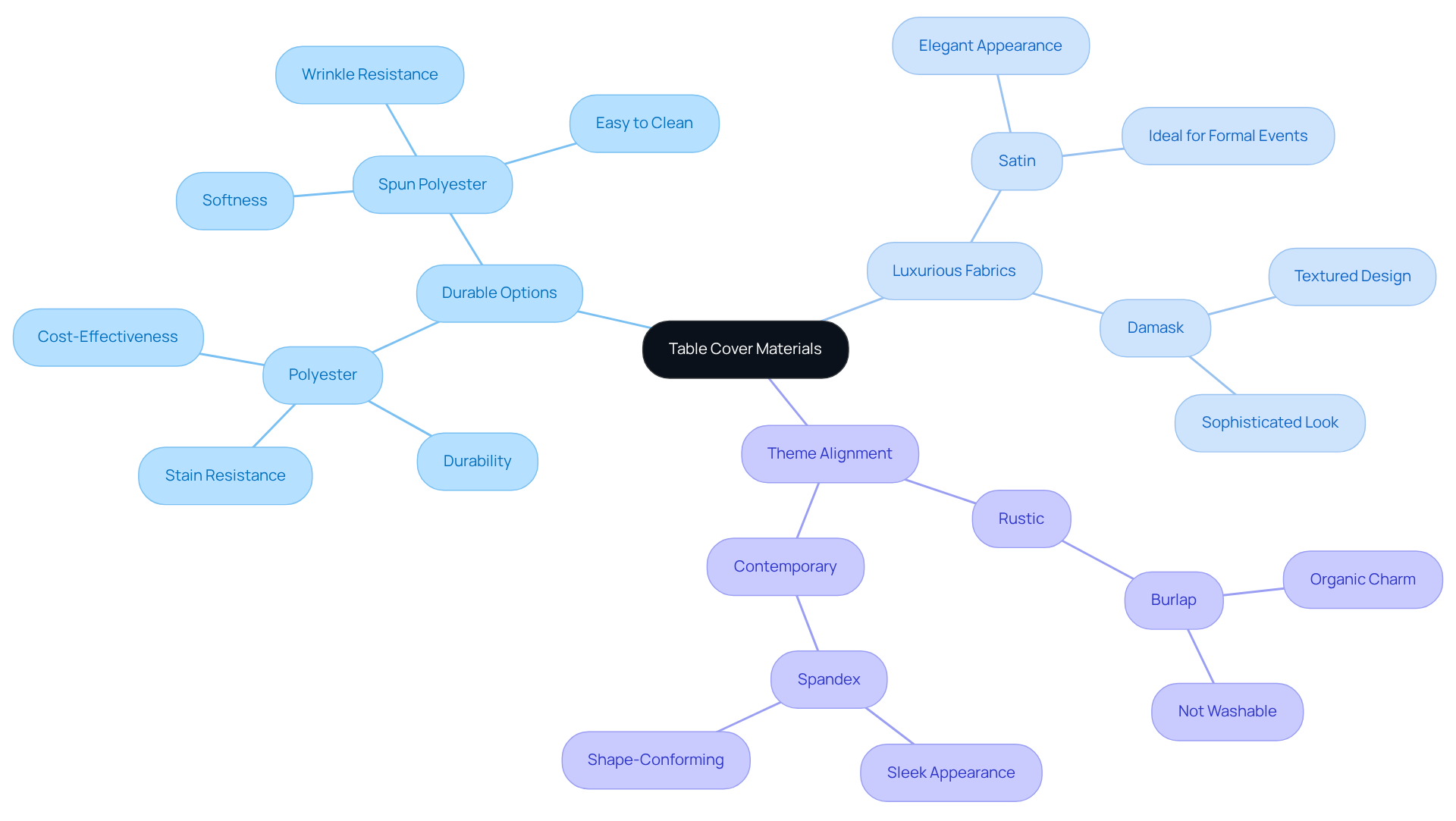
Choosing the right table cover for a 6ft table begins with a clear understanding of the theme and purpose of your gathering. Whether you're hosting a formal wedding, a casual family gathering, or a corporate function, the theme will significantly shape your choices. For example, a rustic wedding may call for burlap or natural fabrics to evoke an organic feel, while a corporate gathering might benefit from sleek, modern materials like spandex or satin that convey professionalism.
At IQ Linens, we offer a wide range of premium fabrics, ensuring you can find the perfect selection for your occasion. Consider the mood you wish to create-be it elegant, fun, or relaxed-and choose colors and styles that reflect this vision. This thoughtful arrangement guarantees that your linens not only serve a practical purpose but also enhance the overall ambiance of the event.
As one organizer noted, "By understanding various fabric types and their characteristics, planners can make informed decisions that satisfy both aesthetic and functional needs." Moreover, selecting the right linen for the surface is crucial in event organization, as it greatly influences the ambiance and guest experience.
For those seeking an affordable option, our burlap linen SKU SWAN-BURL is available with customizable choices for both purchase and rental. Ultimately, selecting the right table cover for a 6ft table can transform a basic setup into an enchanting experience, making it essential to choose wisely.
Choose the Right Material for Your Table Cover
Choosing the right material for your table cover is crucial for achieving both aesthetic appeal and practical functionality. Research shows that durable options like polyester and spun polyester are ideal for high-traffic occasions, as they resist stains and wrinkles, ensuring a polished appearance even after multiple uses. In contrast, luxurious fabrics such as satin or damask can elevate the ambiance for more formal events, adding a touch of elegance.
When organizing your gathering, align the material with your theme. Rustic gatherings benefit from the organic charm of burlap, while contemporary occasions might call for the sleek, modern appearance of spandex. Expert recommendations suggest always requesting fabric swatches before finalizing your choices to ensure your selections work well in your venue's lighting. Industry standards indicate that around 60% of occasion photos display the appropriate linens, highlighting the significant impact of careful material choice on the overall experience.
Investing in high-quality linens from IQ Linens not only enhances your gathering's aesthetic but also makes financial sense. With every use, your cost per occurrence decreases, allowing you to build a beautiful and practical collection that pays off over time. Why settle for rentals and replacements? With IQ Linens, you can always have your linens ready to go for any occasion.

Explore Customization Options for Table Covers
Customization is essential for enhancing the visual appeal of your furnishings. By incorporating elements like logos, event titles, or color palettes that resonate with your theme, you can transform a standard setup into a powerful branding tool. Custom printed cloths not only elevate corporate events but also add a personal touch to weddings and gatherings, creating a more intimate atmosphere.
Different styles cater to various needs:
- Fitted options deliver a sleek, modern aesthetic
- Draped selections offer a relaxed, inviting vibe
To further enhance your decor, consider pairing your linens with matching chair tie sashes from IQ Linens. Available in Basic Polyester and Duchess Satin, these sashes are stain and wrinkle-resistant, machine washable, and measure 8 x 110 inches, making them ideal for any occasion.
When discussing customization with suppliers, it’s crucial to clarify lead times and costs, as these can vary significantly based on the complexity of your design requests. With the right approach, personalized cloths for surfaces and chair tie sashes can significantly enhance your event's branding and overall presentation. Don't miss the opportunity to elevate your gathering-explore your customization options today!
Balance Quality and Budget Constraints
When organizing your gathering, striking the right balance between quality and budget is essential. Allocate a specific percentage of your overall budget to linens, typically between 10% and 20%.
- IQ Linens offers a variety of customizable options, including finishing styles like standard merrow, stitch, and 1/4" hem upgrades, along with corner styles such as rounded and square corners.
Renting linens can be a budget-friendly choice, especially for larger events. This approach allows you to maintain a sophisticated appearance without overspending.
- Suppliers like IQ Linens provide factory-direct pricing, ensuring you access high-quality options that enhance your event's overall aesthetic.
Always compare prices and quality among different vendors. Don't forget to ask about bulk order discounts to maximize your savings. Investing in a quality table cover for 6ft table not only enhances the visual appeal but also enriches the guest experience, making it a worthwhile expenditure.
- Research shows that well-chosen linens can significantly impact the atmosphere of your event. So, why not elevate your gathering with the right linens?

Conclusion
Selecting the perfect table cover for a 6ft table is not just a detail; it’s a pivotal step in event planning that can significantly shape the atmosphere and overall experience of your gathering. Understanding the theme and purpose of your event is essential. By choosing the right material, exploring customization options, and balancing quality with budget constraints, you can elevate your decor and create a memorable setting.
Aligning your table cover choices with your event's theme - whether formal, casual, or corporate - is crucial. The material you select plays a significant role in both aesthetics and functionality. Options range from durable polyester for high-traffic events to luxurious satin for more elegant occasions. Customization enhances visual appeal, allowing you to incorporate personal touches that resonate with your audience.
Investing in quality table covers enriches the guest experience and reflects the effort and thought put into your event. By following these essential tips, you can ensure your gatherings leave a lasting impression. Make the choice of table covers a pivotal aspect of successful event design. Embrace the opportunity to transform your space and create unforgettable moments with the right linens.
Frequently Asked Questions
Why is it important to define the event theme and purpose when choosing a table cover for a 6ft table?
Defining the event theme and purpose is crucial because it influences the selection of table covers that align with the desired mood and aesthetic of the gathering, whether it’s formal, casual, or corporate.
What types of materials are suitable for different event themes?
For a rustic wedding, materials like burlap or natural fabrics are ideal to create an organic feel, while corporate gatherings may benefit from sleek, modern materials such as spandex or satin that convey professionalism.
How can the right table cover enhance an event?
The right table cover can enhance the overall ambiance of the event, making it more inviting and visually appealing, which significantly contributes to the guest experience.
What options does IQ Linens offer for table covers?
IQ Linens offers a wide range of premium fabrics for table covers, including customizable options for both purchase and rental, ensuring that customers can find the perfect selection for their occasion.
What is an example of an affordable table cover option mentioned in the article?
An affordable option mentioned is the burlap linen SKU SWAN-BURL, which is available with customizable choices for both purchase and rental.
How does understanding fabric types aid event planners?
Understanding various fabric types and their characteristics allows planners to make informed decisions that meet both aesthetic and functional needs, ensuring the linens contribute positively to the event.
List of Sources
- Define Your Event Theme and Purpose
- Trending Event Themes for 2026 (https://eventologists.co.uk/trending-event-themes-for-2026)
- Event Statistics 2025: Trends & Strategies | Remo (https://remo.co/blog/event-industry-statistics)
- 10 Jaw-Dropping Event Marketing Stats That Point to the Future of the Industry (https://helloendless.com/event-marketing-stats)
- Master Table Cover Linen Selection: Key Practices for Events (https://go.ultimatetextile.com/blog/master-table-cover-linen-selection-key-practices-for-events)
- Top Event Planning Statistics, Facts & Trends [2025 Update] (https://nunify.com/blogs/event-planning-statistics-facts-trends)
- Choose the Right Material for Your Table Cover
- Mastering Party Rental Table Cloths: Key Practices for Success (https://go.ultimatetextile.com/blog/mastering-party-rental-table-cloths-key-practices-for-success)
- 4 Best Practices for Choosing Table Covers for Events (https://go.ultimatetextile.com/blog/4-best-practices-for-choosing-table-covers-for-events)
- Master Linen Table Cover Selection for Stunning Events (https://go.ultimatetextile.com/blog/master-linen-table-cover-selection-for-stunning-events)
- 4 Best Practices for Choosing Stylish Tablecloths for Events (https://go.iqlinens.com/blog/4-best-practices-for-choosing-stylish-tablecloths-for-events)
- How to Choose Table Cover as Per the Occasions and Corporate Events - BannerBuzz Blog (https://bannerbuzz.com/blog/how-to-choose-table-cover-as-per-the-occasions-corporate-events)
- Explore Customization Options for Table Covers
- How Custom Tablecloths Make a Lasting Impact at Trade Shows | MODdisplays Blog (https://moddisplays.com/post/how-custom-tablecloths-make-a-lasting-impact-at-trade-shows?srsltid=AfmBOooA15JLziYmrrmz9qangmjCdpLxRfbG2yXOskw5Jugmujv_dooF)
- Online Custom Table Covers: A Must-Have for Effective Event Marketing - State-Journal (https://state-journal.com/2023/11/25/online-custom-table-covers-a-must-have-for-effective-event-marketing)
- Custom Printing Market Size, Share And Trends Report, 2030 (https://grandviewresearch.com/industry-analysis/custom-printing-market-report)
- Print-on-demand statistics in 2026: Market data + insights | Printful (https://printful.com/blog/print-on-demand-statistics)
- Balance Quality and Budget Constraints
- Master Linen Party Rentals: Essential Best Practices for Events (https://go.ultimatetextile.com/blog/master-linen-party-rentals-essential-best-practices-for-events)
- Budget-Friendly Tips for Renting Event Linens (https://letsdolinens.com/post/rent-event-linens-without-breaking-bank)
- How Much Do Table Linens Cost to Rent (https://oreateai.com/blog/how-much-do-table-linens-cost-to-rent/b8d432f2ffa5d66669d351c008d54112)
- Why Event Planners Choose Cheap Table Linens to Rent for Success (https://go.iqlinens.com/blog/why-event-planners-choose-cheap-table-linens-to-rent-for-success?hs_amp=true)
- How Much Does It Cost To Rent Tablecloths? (https://cvlinens.com/blogs/styling-tips/how-much-does-it-cost-to-rent-tablecloths?srsltid=AfmBOorkm_FcD-3OBQlUreW4hpYh6gZ8XxZD-7dllf8kTS5BYMGyW1j7)