Essential Tablecloth and Placemats Ideas for Event Planners
Introduction
Crafting the perfect atmosphere for an event hinges on the details, and table settings play a pivotal role in shaping guest experiences. Research shows that from selecting the right size and material to customizing linens that reflect client preferences, event planners must navigate a myriad of choices to enhance both functionality and aesthetics. However, with so many options available, how can planners ensure they are making the best decisions for their specific events? This article delves into essential tablecloth and placemat ideas, offering insights that can elevate any gathering while addressing the challenges of budget management and sourcing options.
Evaluate Size, Material, and Spacing for Optimal Table Settings
When organizing an event, assessing the dimensions of furniture in relation to the location and attendee count is essential. Research shows that aiming for at least 24 inches of surface area per person ensures comfort during meals and conversations. For instance, round tables, which typically seat 8-12 guests, are ideal for fostering interaction. In contrast, rectangular tables can accommodate more guests and offer versatility for various layouts. Additionally, consider the material of the surface; a sturdy wooden table may require a heavier cloth to maintain its elegance and prevent slipping.
Spacing between surfaces is equally important. Industry standards recommend a minimum of 36 inches to enable smooth movement for visitors and servers, significantly improving the overall experience. For example, serpentine tables, recognized for their flowing design, not only create a striking visual but also permit flexible arrangements that encourage a cohesive flow. Proper spacing and table choice play a crucial role in the atmosphere, ensuring that guests can move easily while appreciating the decor.
Incorporating tablecloth and placemats ideas into your planning process not only enhances the aesthetic charm of the occasion but also guarantees a functional and enjoyable experience for all participants. Expert recommendations suggest that by prioritizing these elements, you can elevate your event to new heights.

Select Fabrics That Enhance Aesthetics and Functionality
Choosing the right fabric is essential for creating the perfect atmosphere and functionality at any gathering. Research shows that polyester is a top choice among event planners due to its exceptional durability and stain resistance, making it ideal for high-traffic events. For more formal occasions, luxurious fabrics like satin or damask can add an air of elegance, while textured options such as burlap or crinkled taffeta bring a unique character that enhances rustic themes.
Moreover, the ease of cleaning and maintenance cannot be overlooked. Fabrics that withstand multiple washes without losing their charm are highly sought after. By carefully selecting materials that align with both the theme of the occasion and practical needs, planners can create stunning table arrangements using tablecloth and placemats ideas that leave a lasting impression on guests.
As trends evolve, industry standards for 2026 highlight vibrant striped patterns and eco-friendly materials, showcasing a shift towards expressive and guest-centered designs. Expert recommendations suggest that planners stay ahead of the curve by incorporating these popular fabrics into their events. Don't miss the opportunity to elevate your gatherings - choose fabrics that not only meet your aesthetic goals but also enhance the overall experience for your guests.

Customize Table Linens to Match Event Themes and Client Preferences
Crafting an unforgettable occasion experience relies heavily on tablecloth and placemats ideas. Start by engaging with clients to grasp their vision, honing in on their preferences for colors, patterns, and styles. For example, a vintage theme can shine with delicate lace overlays and muted color palettes, while contemporary events can make a striking impact with vibrant colors and geometric patterns.
Including customized features, such as monogrammed napkins or themed runners, adds a unique touch that resonates with guests. Coordinating tablecloth and placemats ideas with the event's theme and client preferences not only creates a cohesive look but also establishes a visually stunning atmosphere. Research shows that 75% of diners consider cloth coverings essential to their dining experience, underscoring the significant role well-designed linens play in guest satisfaction.
Successful event themes frequently utilize tablecloth and placemats ideas to elevate the overall aesthetic, fostering an inviting ambiance that leaves a lasting impression. Don't underestimate the power of customization - it's time to elevate your events with tailored linens that truly reflect your clients' visions.

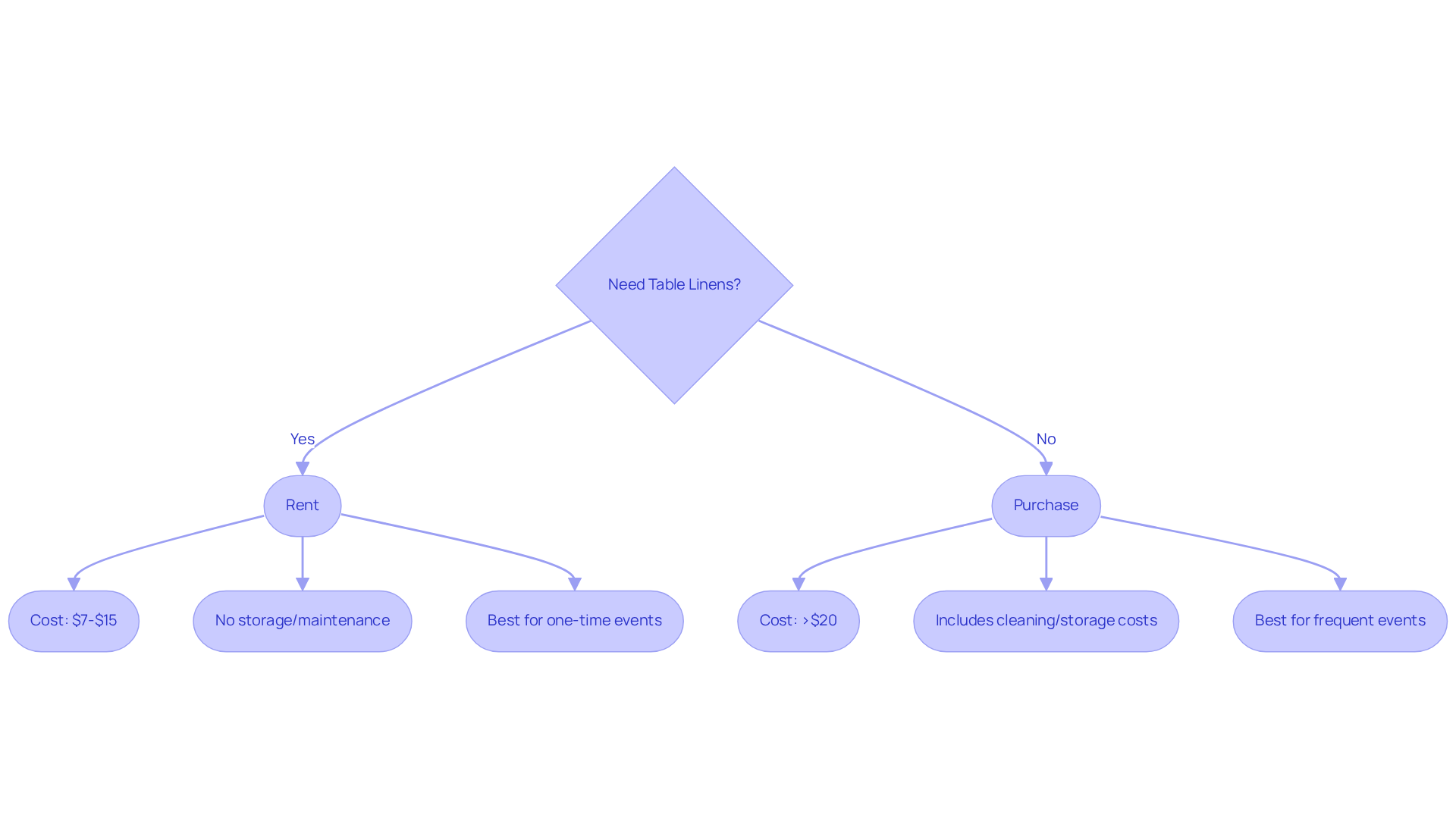
Consider Sourcing Options: Rental vs. Purchase for Budget Management
Event organizers face a pivotal choice when it comes to sourcing table linens: should they rent or purchase? Renting linens often emerges as the more economical option, particularly for one-time events. This approach alleviates the burdens of storage and maintenance. For example, renting high-quality tablecloths typically costs between $7 and $15, whereas purchasing similar items can exceed $20 per use when you factor in laundering and storage expenses. Companies like IQ Linens provide a diverse array of rental options, enabling organizers to access premium linens without the hefty upfront costs associated with buying.
Conversely, purchasing linens may prove more cost-effective for those who frequently host gatherings, as it allows for long-term use and customization. However, the financial responsibilities of ownership, including cleaning and storage, can accumulate rapidly. For instance, cleaning purchased tablecloths can cost around $11.50 each, totaling $575 for a set of 50, which can significantly strain the overall budget.
Ultimately, the decision should be guided by the specific needs of the event, budget constraints, and the organizer's future plans. By weighing these factors, organizers can make informed choices that align with their financial goals, ensuring their events are both stylish and cost-efficient. Successful event planners increasingly recognize the advantages of rental linens, particularly tablecloth and placemats ideas, appreciating their ability to elevate the aesthetic of gatherings while effectively managing costs.

Conclusion
Creating the perfect table settings is not just an aspect of event planning; it’s a crucial element that significantly influences the overall experience for attendees. Thoughtfully selecting tablecloths and placemats can transform ordinary gatherings into memorable occasions that resonate with guests. The interplay of size, material, and customization enhances aesthetics while ensuring functionality, making every event a success.
Key considerations include:
- Evaluating table size and spacing
- Choosing the right fabrics
- Customizing linens to reflect client preferences
- Deciding between rental and purchase options
Each element plays a vital role in crafting an inviting atmosphere that aligns with the event's theme and budget. Emphasizing durability, ease of maintenance, and the importance of tailored designs can elevate the dining experience and leave a lasting impression on guests.
The significance of these table setting principles cannot be overstated. Staying informed about current trends and best practices allows event planners to make strategic decisions that enhance the visual appeal of their events and contribute to guest satisfaction. Embrace the opportunity to innovate and create stunning table arrangements that truly reflect the essence of the occasion. Ensure that every gathering is not just an event, but an unforgettable experience.
Frequently Asked Questions
Why is it important to evaluate the size of tables when organizing an event?
Evaluating the size of tables is essential to ensure that there is enough surface area for each person, aiming for at least 24 inches per person for comfort during meals and conversations.
What types of tables are recommended for fostering interaction among guests?
Round tables, which typically seat 8-12 guests, are ideal for fostering interaction among attendees.
How do rectangular tables differ from round tables in terms of event setup?
Rectangular tables can accommodate more guests and offer versatility for various layouts compared to round tables.
What should be considered regarding the material of the tables?
The material of the table surface is important; for example, a sturdy wooden table may require a heavier cloth to maintain elegance and prevent slipping.
What is the recommended spacing between tables for optimal movement?
A minimum spacing of 36 inches is recommended to allow smooth movement for visitors and servers, enhancing the overall experience.
What are serpentine tables, and what advantages do they offer?
Serpentine tables have a flowing design that creates a striking visual and allows for flexible arrangements that encourage a cohesive flow among guests.
How can tablecloths and placemats enhance an event?
Incorporating tablecloths and placemats enhances the aesthetic charm of the occasion while also ensuring a functional and enjoyable experience for all participants.
What is the overall importance of proper table choice and spacing in event planning?
Proper table choice and spacing are crucial for creating an inviting atmosphere, ensuring guests can move easily while appreciating the decor.
List of Sources
- Evaluate Size, Material, and Spacing for Optimal Table Settings
- Event Table Sizes & Capacities: A Complete Guide (https://tripleseat.com/blog/event-table-sizes-capacities-a-complete-guide)
- 5 Essential Banquet Table Dimensions for Event Planners (https://go.iqlinens.com/blog/5-essential-banquet-table-dimensions-for-event-planners)
- The Definitive Guide to Banquet Table Size: How to Maximize Seating & Space for Any Event - Blossom Furnishings (https://blossomfurnishings.com/the-definitive-guide-to-banquet-table-size-how-to-maximize-seating-space-for-any-event)
- How to Choose the Right Banquet Table Sizes for Your Event (https://lxmpls.com/banquet-table-size-planning)
- How Many People can fit per Banquet Table? (https://theseatco.com/blog/banquet-table-sizing-guide)
- Select Fabrics That Enhance Aesthetics and Functionality
- The Chicest Table Decor Trends of 2026 For the Most Stylish Dinner Parties (https://homesandgardens.com/living/table-decor-trends-2026)
- Top Trends In Table Settings For Private Events - Tribeca Rooftop + 360° (https://tribecarooftopnyc.com/blog/4-trends-in-tabletop-settings-for-private-events-for-2026)
- Top Event Decor Trends For 2026: What to Look For | Empire Room (https://empireroomomaha.com/blog/top-event-decor-trends-for-2026-what-to-look-for)
- Table and Kitchen Linen Market | Global Market Analysis Report - 2035 (https://futuremarketinsights.com/reports/table-and-kitchen-linen-market)
- 2026 Wedding Trends Every Event Professional Should Watch - Select Event Group (https://selecteventgroup.com/2026-wedding-trends-every-event-professional-should-watch)
- Customize Table Linens to Match Event Themes and Client Preferences
- Table Linen Market Size, Share And Trends Report, 2030 (https://grandviewresearch.com/industry-analysis/table-linen-market)
- Understanding Tablecloth Design Templates for Event Success (https://go.ultimatetextile.com/blog/understanding-tablecloth-design-templates-for-event-success)
- The Chicest Table Decor Trends of 2026 For the Most Stylish Dinner Parties (https://homesandgardens.com/living/table-decor-trends-2026)
- Table Linen Market Size | Growth Analysis Report 2025 (https://thebusinessresearchcompany.com/report/table-linen-global-market-report)
- Table Linen Market | Global Market Analysis Report - 2035 (https://futuremarketinsights.com/reports/table-linen-market)
- Consider Sourcing Options: Rental vs. Purchase for Budget Management
- Why Event Planners Choose Cheap Table Linens to Rent for Success (https://go.iqlinens.com/blog/why-event-planners-choose-cheap-table-linens-to-rent-for-success)
- To Have or to Use: Table Linen Ownership vs Rental (https://tritexservices.com/blog/table-linen-ownership-vs-rental)
- Cost-Effective Linen Rentals for Event Planning (https://tomlinsonlinenservice.com/cost-effective-linen-rentals-event-planning)
- How Much Do Table Linens Cost to Rent? Comparing Costs with Buying - Reventals Event Rentals (https://reventals.com/blog/rent-buy-linens-event)
- To Rent Or Purchase Your Restaurant Linens? | Century Linen and Uniform Service (https://centurylinen.com/the-pros-cons-of-renting-or-purchasing-your-restaurant-linen)