Essential Practices for Choosing the Right Size of Rectangle Table
Introduction
Choosing the right size of rectangle table can make or break an event. Yet, many planners overlook this crucial detail. Understanding the dimensions of the venue, the anticipated guest count, and the overall theme significantly enhances the atmosphere and functionality of any gathering.
But with so many factors to consider, how can you ensure that the selected table size aligns perfectly with your event's needs and aesthetics? This article delves into essential practices for selecting the ideal rectangle table size.
Research shows that the right table size not only accommodates guests comfortably but also complements the event's theme, creating a cohesive experience. Expert recommendations suggest that planners should prioritize these elements to transform an ordinary event into an extraordinary experience.
So, let's explore how to make informed decisions about table sizes that will elevate your next gathering.
Assess Event Space Dimensions and Layout
To begin, accurately measure the length and width of the space, taking into account any fixed elements like columns, walls, or built-in furniture that could influence placement. A solid guideline is to maintain at least 36 inches of clearance between the edge of the surface and any walls or furnishings, ensuring smooth movement for guests. For larger events, it’s crucial to consider the overall flow of the area and how attendees will navigate between sections. Additionally, allocate space for catering staff and service areas to guarantee efficient food service and guest movement. Utilizing floor plans or layout software can help visualize different configurations, ensuring that the selected size aligns with the venue's layout.
Effective event designs often incorporate case studies that highlight the importance of clear pathways and strategic seating arrangements. For instance, a well-planned layout can enhance visitor movement and service efficiency, preventing bottlenecks and ensuring a seamless experience. Event organizers should also be mindful of the average space requirements for various types of surfaces, particularly the size of rectangle table, such as:
- A 4-foot rectangular surface accommodating 4-6 individuals
- An 8-foot rectangular surface seating 8-10 individuals
This knowledge is essential for comfortably accommodating guests.
When selecting fabrics for the setting, it’s vital to consider the high-quality material options available at IQ Linens, including cotton and polyester blends. Choosing the right material not only enhances the visual appeal of the event but also ensures that the cloth drapes perfectly over the tables. As one planner wisely noted, "Select the type of seating arrangement according to the activities you have scheduled for the gathering, the duration of the gathering, and any particular requirements attendees might possess." By carefully assessing and organizing the space, along with selecting the ideal linens from IQ Linens, planners can create a welcoming atmosphere that fosters interaction and engagement among attendees.

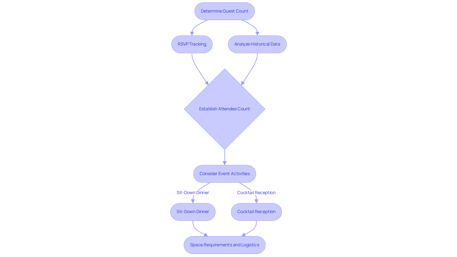
Determine Guest Count and Event Activities
Accurately assessing the anticipated number of attendees at a gathering is crucial for effective organization. This can be accomplished through RSVP tracking or by analyzing historical data from similar events. Once the attendee count is established, consider the nature of the planned activities. For instance, a sit-down dinner necessitates more space per attendee compared to a cocktail reception. A standard guideline suggests allocating 24-30 inches of surface width per person for comfortable dining. This information is vital for determining the number of tables needed and the size of rectangle table, ensuring that each table accommodates the expected number of attendees without overcrowding.
Moreover, it's wise to prepare for a buffer in your attendee count to accommodate unforeseen participants. This consideration can significantly impact catering expenses and overall logistics. As highlighted by industry experts, maintaining adaptability in guest count projections is essential, as it directly influences the ambiance and comfort of the gathering. Remember, effective planning not only enhances the experience but also reflects your professionalism as an event planner.
![]()
Align Table Size with Event Theme and Aesthetics
Choosing the right size of rectangle table is crucial for aligning with the overall theme and style of an event. Research shows that for formal occasions, larger rectangular surfaces can exude elegance, while smaller ones create a more intimate atmosphere. The interaction between surface size and other design elements, such as centerpieces and linens, is vital. A lengthy banquet surface, for instance, can transform into a breathtaking centerpiece when adorned with intricate decorations, capturing visitors' attention and enhancing the occasion's visual allure.
Industry standards indicate that the selection of the size of rectangle table significantly influences the atmosphere. Larger surfaces foster a sense of magnificence, while smaller ones facilitate closer interactions among attendees. This balance is essential for creating a memorable event experience. Ultimately, ensuring that the size of rectangle table aligns with the desired atmosphere is key.
Expert recommendations suggest that event planners carefully consider these factors to elevate their events. By choosing the appropriate furniture size, you not only enhance the aesthetic appeal but also create an environment that encourages engagement and connection among guests. Take action now to ensure your next event leaves a lasting impression.

Consider Linen Compatibility and Accessory Options
When selecting sizes for surfaces, it’s crucial to consider the fabrics and accessories that will be used. Different surface sizes require specific fabric measurements to achieve the desired drop and coverage. For example, a standard 6-foot rectangular surface typically pairs well with a 90" x 132" fabric for a full drop. To ensure your linens drape perfectly, accurate measurement of your surface is essential.
Moreover, IQ Linens boasts an extensive collection of high-quality fabrics, providing you with a variety of options that align with your event's theme. Think about how accessories like runners, centerpieces, and place settings will fit on the surface. Combining colors and materials can create a striking impact; don’t feel pressured to match your décor and sash exactly. The linens and accessories you choose should enhance the table's appearance while also serving the functional needs of your event.

Conclusion
Selecting the right size of rectangle table is not just a detail; it’s a fundamental aspect of event planning that can significantly influence the overall experience. Understanding the dimensions of your event space, accurately estimating guest counts, and aligning table sizes with the event's theme are crucial steps. These elements work together to create an inviting atmosphere that facilitates interaction and enjoyment.
Key considerations include:
- Assessing the layout of the venue to ensure adequate space for movement and service.
- Determining the appropriate table size based on the number of attendees and the nature of the activities.
- Selecting linens and accessories that complement the event's aesthetic.
These factors enhance both the visual appeal and functionality of the gathering, ensuring that it meets the needs of all participants. Research shows that a well-planned layout can elevate the guest experience, making it memorable.
Ultimately, choosing the right size of rectangle table transcends mere accommodation; it’s about crafting a memorable experience. By applying these essential practices, event planners can elevate their gatherings, leaving a lasting impression that resonates with attendees long after the event concludes. Embrace these strategies to ensure that every detail aligns with your vision for a successful event.
Frequently Asked Questions
How should I begin assessing an event space?
Start by accurately measuring the length and width of the space, considering any fixed elements like columns, walls, or built-in furniture that may affect placement.
What is the recommended clearance space for event layouts?
It is advised to maintain at least 36 inches of clearance between the edge of surfaces and any walls or furnishings to ensure smooth movement for guests.
Why is it important to consider the flow of an event space?
Considering the flow is crucial for larger events as it helps attendees navigate between sections and allows for efficient movement of catering staff and service areas.
How can I visualize different configurations for an event space?
Utilizing floor plans or layout software can help visualize different configurations and ensure that the selected size aligns with the venue's layout.
What are some key considerations for effective event design?
Effective event designs should include clear pathways and strategic seating arrangements to enhance visitor movement, service efficiency, and prevent bottlenecks.
What are the average space requirements for rectangular tables?
A 4-foot rectangular table accommodates 4-6 individuals, while an 8-foot rectangular table can seat 8-10 individuals.
What should I consider when selecting fabrics for the event?
Consider high-quality material options, such as cotton and polyester blends, as they not only enhance visual appeal but also ensure proper draping over tables.
How can seating arrangements affect an event?
The type of seating arrangement should be selected based on the scheduled activities, the duration of the gathering, and any specific requirements of attendees to create a welcoming atmosphere.
List of Sources
- Assess Event Space Dimensions and Layout
- Table Size, Setup, Shape And Layout (https://perfecttableplan.com/html/table_size__shape_and_layout.html)
- Types of Seating Arrangements: 8 Must-Know Options (https://socialtables.com/blog/meeting-event-design/types-of-seating-arrangements)
- Event Table Sizes & Capacities: A Complete Guide (https://tripleseat.com/blog/event-table-sizes-capacities-a-complete-guide)
- A Complete Guide to Event Rental Table Seating Capacity: Master Your Charleston Event Layout (https://hughesrental.com/blog-party-tips-inspiration-and-news/event-rental-table-seating-capacity)
- An Event Planner’s Guide to Engaging Room Layouts (https://meetings.skift.com/2024/08/01/engaging-room-layouts)
- Determine Guest Count and Event Activities
- The Events Industry's Top Marketing Statistics, Trends, and Data (https://bizzabo.com/blog/event-marketing-statistics)
- Estimating Guest Counts for Your Wedding or Event (https://icccatering.com/post/estimating-guest-counts-for-your-wedding-or-event)
- Estimating Guest Counts for Your Wedding or Event - McHale's Events and Catering (https://mchalescatering.com/wedding-guest-counts)
- How To Estimate Your Guest Count For Your Wedding Or Event (https://heritagecenter.mn/guest-count)
- 5 reasons why you need an accurate guest count for your wedding (https://celebrationseventcenter.net/post/rsvp-s-why-an-accurate-guest-count-matters)
- Align Table Size with Event Theme and Aesthetics
- 30 Creative Reception Table Layouts for Every Wedding Style (https://thewed.com/magazine/creative-reception-table-layouts)
- Party and Event Table Layout Guide | Diamond Event (https://diamondevent.com/blog/event-table-layout-guide)
- Event Table Sizes & Capacities: A Complete Guide (https://tripleseat.com/blog/event-table-sizes-capacities-a-complete-guide)
- The Definitive Guide to Banquet Table Size: How to Maximize Seating & Space for Any Event - Blossom Furnishings (https://blossomfurnishings.com/the-definitive-guide-to-banquet-table-size-how-to-maximize-seating-space-for-any-event)
- Banquet Table Setup: How To Transform Your Event Space (https://sicoinc.com/en/asia/blog/banquet-table-setup)
- Consider Linen Compatibility and Accessory Options
- How the Right Table Linens Can Elevate Your Home Decor? (https://worldbusinessoutlook.com/how-the-right-table-linens-can-elevate-your-home-decor)
- How to Choose Cloth Table Linens – Table Linen Buying Tips (https://rebeccaudall.com/blogs/news/rebeccas-table-linen-buying-guide?srsltid=AfmBOoqZsBzyamCiDRvCyN8KFrr5JwbGDrbnRxXzJrDOGZ7EvdMsByb9)
- Ultimate Guide to Shopping for Banquet Table Size Linens (https://letsdolinens.com/post/guide-to-shopping-for-banquet-table-size-linens)
- Choosing the Right Table Linens for Upscale Restaurants (https://corelinen.com/table-linens-upscale-restaurants)
- Guide to Selecting Wedding Table Linens (https://tableclothsfactory.com/blogs/home/a-complete-guide-to-selecting-table-linens-for-wedding-celebrations?srsltid=AfmBOoo5wyBZG2v_300Jcq2Kmitfog0waVKh8UeU8slgAnpxoBuWEDI4)