Essential Best Practices for Finding Linens for Rent Near You
Introduction
Finding the perfect linens for an event can truly transform an ordinary gathering into an extraordinary experience. With the right fabrics and colors, hosts can create a cohesive atmosphere that enhances the overall aesthetic of any occasion. However, navigating the world of linen rentals can be daunting. Questions about quality, budget, and logistics often arise.
What are the essential best practices to ensure a seamless linen rental experience that meets both style and budgetary needs?
Research shows that selecting high-quality linens not only elevates the visual appeal of an event but also contributes to guest satisfaction. Industry standards suggest that hosts should prioritize fabrics that complement their theme while remaining within budget. By understanding the nuances of linen rentals, event planners can avoid common pitfalls and make informed decisions.
Incorporating expert recommendations can further enhance the planning process. For instance, consider the following:
- Assess your venue: Understand the space and how linens will interact with the environment.
- Choose a color palette: Select colors that align with your theme and create a harmonious look.
- Budget wisely: Factor in all costs, including delivery and setup, to avoid surprises.
By following these guidelines, you can ensure that your linen rental experience is not only seamless but also enhances the overall success of your event.
Assess Event Requirements and Themes
Identifying the type of event you are hosting is crucial - whether it’s a wedding, corporate gathering, or casual party. Each occasion presents unique requirements and themes that influence the style and color of linens for rent near me that are needed. For instance, formal weddings often call for elegant fabrics like satin or damask, which convey sophistication and luxury. In contrast, casual outdoor gatherings may benefit from rustic choices such as burlap or cotton, adding a natural charm.
When choosing fabrics, consider the gathering's color palette and overall decor to ensure that the materials enhance the visual appeal. A well-coordinated palette can elevate the ambiance and create a cohesive look. Additionally, assess the number of guests and the layout of the venue to determine the quantity and size of linens for rent near me that are required. For busy occasions, sturdy materials such as Basic Polyester or Spun Polyester are optimal due to their stain resistance and durability.
Research shows that material selections significantly influence the atmosphere of events. For example, rustic outdoor weddings utilizing burlap for table arrangements have been shown to create a cozy and inviting environment, enhancing the guest experience. Moreover, statistics indicate that 67% of guests express annoyance regarding insufficient party details, underscoring the importance of careful planning in fabric selection. Engaging with clients to understand their vision can greatly assist in selecting the right materials that enhance the occasion's atmosphere.

Choose Fabrics for Durability and Aesthetics
Choosing the right linens for rent near me is essential for any event, as it requires a careful balance between durability and aesthetic appeal. For busy occasions, materials like polyester and spun polyester stand out due to their stain resistance and robust performance. These fabrics are designed to endure regular use while maintaining their pristine appearance. On the other hand, materials such as satin and damask can elevate the elegance of your setting, though they demand more meticulous handling to preserve their quality.
Textured options, like Bombay Pintuck, not only enhance visual interest but also contribute to a sophisticated table setting. Solid colors, conversely, offer a timeless look that seamlessly complements any theme. To ensure your selected fabrics align perfectly with the atmosphere of your gathering, always request samples. This allows you to assess their appearance under the specific lighting conditions of your venue.
Transform your event by incorporating linens for rent near me. Research shows that the choice of fabric can significantly impact the overall ambiance. So, don’t hesitate-request your samples today and experience the difference that quality linens can make!
Balance Quality and Budget Constraints
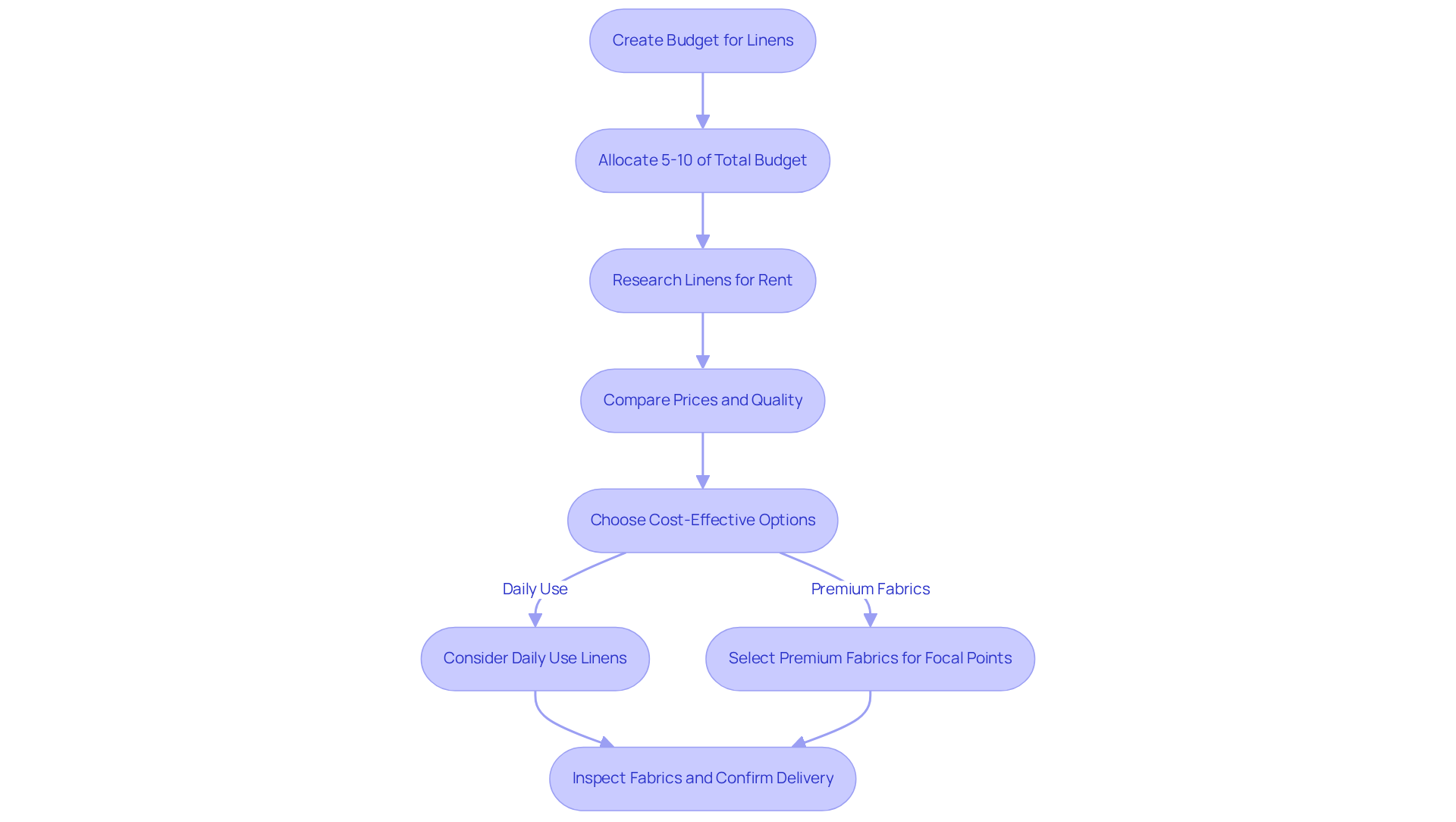
Creating a clear budget for linens for rent near me is essential early in the planning phase. Allocate around 5-10% of your total event budget to fabric coverings, ensuring you have a structured financial framework. Research shows that conducting thorough research on linens for rent near me allows you to compare prices and quality effectively. Focus on those that offer factory-direct pricing, such as IQ Linens, which helps maximize savings without compromising on quality. Choosing linens for rent near me can save you about $217.50 compared to purchasing comparable coverings, making it a smart financial choice.
For daily use, consider looking for linens for rent near me, such as simple polyester coverings. These options are sturdy and economical, while premium fabrics like Duchess or Majestic can be reserved for focal points such as head tables or dessert displays. Opulent materials can range from $50 to over $100 per piece, enhancing the overall aesthetic of your event. IQ Linens also offers customizable table linens with various finishing options and corner styles, allowing you to tailor your selections to elevate your dining experience.
Additionally, enhance your gathering decor with stain-resistant chair tie sashes offered in Basic Polyester and Duchess Satin, starting at $3.22 each. These are ideal for weddings and special occasions. This strategic approach not only balances quality and cost but also ensures a memorable experience without overspending.
Be aware of potential hidden fees associated with linens for rent near me, such as cleaning or handling charges. Utilize cost-effective strategies, such as negotiating terms and exploring bulk leasing options, to further optimize your budget allocation for textiles. Confirm delivery schedules and inspect fabrics upon arrival to ensure a smooth borrowing experience. Expert recommendations suggest that these steps will help you achieve a successful event while maintaining financial control.

Manage Logistics and Vendor Relationships
Establishing clear communication with your provider of linens for rent near me is not just important; it’s essential for a successful event. Discuss delivery and pickup timelines upfront to ensure they align seamlessly with your event schedule. Confirm all order details - quantities, sizes, and any special requests - to avoid misunderstandings that could disrupt your plans.
Building a strong relationship with your vendor can yield valuable insights into fabric care and maintenance, as well as backup options in case of unforeseen issues. Having a contingency plan, such as extra bedding or alternative vendors, is crucial to reducing potential disruptions. Remember, effective communication cultivates positive relationships, ensuring that your fabric hire experience is smooth and meets your expectations.
Average delivery times for linens for rent near me can vary significantly - from one day to several days - based on the supplier and order specifics. Therefore, advanced planning is essential to secure your preferred linens for rent near me. Additionally, securing linens in advance helps avoid last-minute shortages, which can lead to dissatisfaction among attendees and organizers.
Miscommunication with vendors can lead to significant pitfalls. So, prioritize clear and consistent dialogue throughout the rental process. By doing so, you not only enhance your event's success but also establish a reliable partnership that can benefit future endeavors.

Conclusion
Choosing the right linens for rent can dramatically influence the success of any event. By understanding the unique requirements and themes of your gathering, you can select durable yet aesthetically pleasing fabrics that strike a balance between quality and budget constraints. Effectively managing vendor relationships further streamlines the process, ensuring a flawless experience. Each of these elements is crucial in enhancing the overall ambiance, making every detail count toward a memorable occasion.
Key insights throughout this discussion highlight the importance of:
- Assessing event themes
- Selecting appropriate materials
- Maintaining open communication with rental vendors
A well-planned approach not only elevates the visual appeal of your event but also aids in managing costs effectively. Research shows that guests appreciate attention to detail, reinforcing the necessity of thoughtful linen selection and preparation.
Ultimately, investing time and effort into finding the right linens for rent is essential for achieving an unforgettable event. By applying these best practices, you can create an inviting atmosphere that resonates with guests and leaves a lasting impression. Embrace the opportunity to enhance your next gathering with carefully chosen linens. Remember, a little planning can go a long way in crafting a remarkable experience.
Frequently Asked Questions
Why is it important to identify the type of event when selecting linens?
Identifying the type of event is crucial because each occasion, whether a wedding, corporate gathering, or casual party, has unique requirements and themes that influence the style and color of linens needed.
What types of fabrics are suitable for formal weddings?
Formal weddings often require elegant fabrics such as satin or damask, which convey sophistication and luxury.
What fabric choices are recommended for casual outdoor gatherings?
Casual outdoor gatherings may benefit from rustic choices like burlap or cotton, adding a natural charm.
How should the color palette and decor influence linen selection?
The gathering's color palette and overall decor should be considered to ensure that the materials enhance the visual appeal and create a cohesive look.
What factors should be assessed to determine the quantity and size of linens needed?
The number of guests and the layout of the venue should be assessed to determine the quantity and size of linens required.
What types of materials are optimal for busy occasions?
For busy occasions, sturdy materials such as Basic Polyester or Spun Polyester are optimal due to their stain resistance and durability.
How do material selections influence the atmosphere of events?
Material selections significantly influence the atmosphere; for example, rustic outdoor weddings using burlap can create a cozy and inviting environment, enhancing the guest experience.
What does research indicate about guests' feelings towards party details?
Research shows that 67% of guests express annoyance regarding insufficient party details, highlighting the importance of careful planning in fabric selection.
How can engaging with clients help in selecting the right materials?
Engaging with clients to understand their vision can greatly assist in selecting the right materials that enhance the occasion's atmosphere.
List of Sources
- Assess Event Requirements and Themes
- 9 Trending Party Themes for Events in 2026 (https://juliacharleseventmanagement.co.uk/the-8-most-popular-event-themes-for-2024)
- Trending Event Themes for 2026 (https://eventologists.co.uk/trending-event-themes-for-2026)
- The Party and Hosting Trends That Will Shape Your 2026 Celebrations (https://marthastewart.com/partying-and-hosting-trends-2026-11867426)
- Master Linen Party Rentals: Essential Best Practices for Events (https://go.ultimatetextile.com/blog/master-linen-party-rentals-essential-best-practices-for-events)
- Event Industry Trends for 2026: A Bold New Era of Innovation and Impact (https://eventplanner.net/news/11089_event-industry-trends-for-2026-a-bold-new-era-of-innovation-and-impact.html)
- Choose Fabrics for Durability and Aesthetics
- Master Linen Party Rentals: Essential Best Practices for Events (https://go.ultimatetextile.com/blog/master-linen-party-rentals-essential-best-practices-for-events)
- From Fabric to Finishing Touches: How Hotel Linen Manufacturers Create a Memorable Guest Experience - ELIYA (https://eliyalinen.com/blog-from-fabric-to-finishing-touches-how-hotel-linen-manufacturers-create-a-memorable-guest-experience.html)
- Best Linens for Different Outdoor Events in 2025 (https://letsdolinens.com/post/best-linen-choices-outdoor-events)
- Creative Quotes for Polyester Table Cloth Inspiration and Ideas (https://sthometextile.com/news/creative-quotes-for-polyester-table-cloth-inspiration-and-ideas.html)
- Best Practices for Choosing Event Table Cloths That Impress (https://go.ultimatetextile.com/blog/best-practices-for-choosing-event-table-cloths-that-impress)
- Balance Quality and Budget Constraints
- Event Budget Planning in 2026 | Avoid Hidden Rental Fees & Control Event Costs (https://moderneventrental.com/event-budget-planning-in-2026-how-to-avoid-hidden-fees-and-control-rental-cost)
- Master Linen Party Rentals: Essential Best Practices for Events (https://go.ultimatetextile.com/blog/master-linen-party-rentals-essential-best-practices-for-events)
- Master the Cost to Rent Linens: A Step-by-Step Guide for Event Planners (https://go.iqlinens.com/blog/master-the-cost-to-rent-linens-a-step-by-step-guide-for-event-planners)
- Optimizing Your Event Budget | ASAP Linen (https://asaplinen.com/optimizing-event-budgets-through-strategic-linen-rentals?srsltid=AfmBOoq8l3R4LpXdQtc7NTy9qh_M20ixu1VUps58WgsMPiWWorNVrB5d)
- Key Tips for Renting Event Linens (https://letsdolinens.com/post/renting-event-linens)
- Manage Logistics and Vendor Relationships
- Secure Last-Minute Table Linen Rentals: 4 Essential Steps (https://go.iqlinens.com/blog/secure-last-minute-table-linen-rentals-4-essential-steps)
- Hospitality Linen Rental – Market Intelligence | ProcurementIQ (https://procurementiq.com/market-intelligence/hospitality-linen-rental)
- Linen Rental Services Market Report | Global Forecast From 2025 To 2033 (https://dataintelo.com/report/linen-rental-services-market)
- Linen Rental Guide: Avoid These Common Mistakes (https://letsdolinens.com/post/guide-flawless-event-linen-rental)