Elevate Events with Sage Green Cloth Napkins: Best Practices for Planners
Introduction
Sage green cloth napkins are not merely a stylish accessory; they serve as a powerful tool for event planners aiming to create unforgettable experiences. This versatile hue complements a wide array of themes - from rustic charm to modern elegance - while enhancing the overall atmosphere with its calming and sophisticated presence. However, the challenge lies in effectively integrating these napkins with other elements of event decor to achieve a cohesive design.
How can planners leverage the unique qualities of sage green to elevate their events? By ensuring that every detail contributes to a harmonious and inviting ambiance, they can transform ordinary gatherings into extraordinary occasions. Research shows that the right color palette can significantly impact guests' perceptions and experiences, making it essential for planners to consider how sage green can be woven into their overall design strategy.
Incorporating sage green napkins not only adds a touch of elegance but also invites a sense of tranquility, encouraging guests to relax and enjoy the event. Expert recommendations suggest pairing these napkins with complementary colors and textures to enhance their effect.
Ultimately, the integration of sage green into event decor is not just about aesthetics; it's about crafting an experience that resonates with attendees long after the event concludes. Event planners should embrace this opportunity to elevate their designs, ensuring that every element works in harmony to create a memorable atmosphere.
Select Sage Green Napkins for Versatile Event Themes
Sage green cloth napkins are an exceptional choice for event planners who want to create a cohesive and elegant atmosphere. This color is not just on-trend; it’s remarkably versatile, fitting seamlessly into a variety of themes - from rustic outdoor weddings to sophisticated indoor galas. For example, pairing herbal hues with neutral shades like cream or beige yields a calm and elegant appearance, while mixing it with brighter tones such as coral or gold injects liveliness into the environment. Event organizers often highlight the importance of color psychology, noting that a muted shade symbolizes growth, renewal, and harmony, enhancing the overall guest experience.
When selecting serviettes, it’s crucial to consider the occasion's overall color palette to ensure that this soft hue complements other elements, such as table covers, centerpieces, and floral displays. Successful events featuring light olive color schemes frequently incorporate this hue in various ways - from table linens to decorative accents - creating a harmonious and inviting ambiance. As one planner noted, 'Sage green cloth napkins not only unify the table setting but also add a touch of sophistication that appeals to guests.' Additionally, for a romantic and dreamy atmosphere, organizers might consider blending a muted hue with blush tones. This adaptability makes sage green cloth napkins an ideal choice for planners aiming to elevate their events with stylish and functional textile solutions.
Investing in premium linens from IQ Linens not only enhances the visual appeal of your gatherings but also represents a smart financial decision. With each use, the cost per occurrence decreases, allowing planners to build a beautiful and practical collection that pays off over time. IQ Linens offers a diverse range of durable and versatile fabrics made from materials like polyester and cotton/polyester blends, which resist stains and wrinkles, ensuring that event organizers are always ready to set the table without the hassle of rentals or replacements. With the wedding season approaching, the trend of muted hues in the wedding industry through 2025 further underscores its significance and popularity.

Source High-Quality Sage Green Napkins for Durability and Style
When selecting sage green cloth napkins, it’s essential to prioritize high-quality fabrics that seamlessly combine durability with elegance.
- Fabrics like spun polyester and cotton blends stand out, offering a luxurious feel while resisting stains and wrinkles.
- For example, IQ Linens offers a selection of sage green cloth napkins made from commercial-grade polyester, ensuring they retain their color and texture even after numerous washes.
The weight of the fabric plays a crucial role as well; thicker cloths not only drape beautifully but also enhance the overall sophistication of your table arrangement.
- To ensure you’re making the right choice, always request samples to assess the quality before committing to a bulk order.
- This step is vital in guaranteeing satisfaction with your selections.
Implement Sage Green Napkins to Elevate Table Settings and Decor
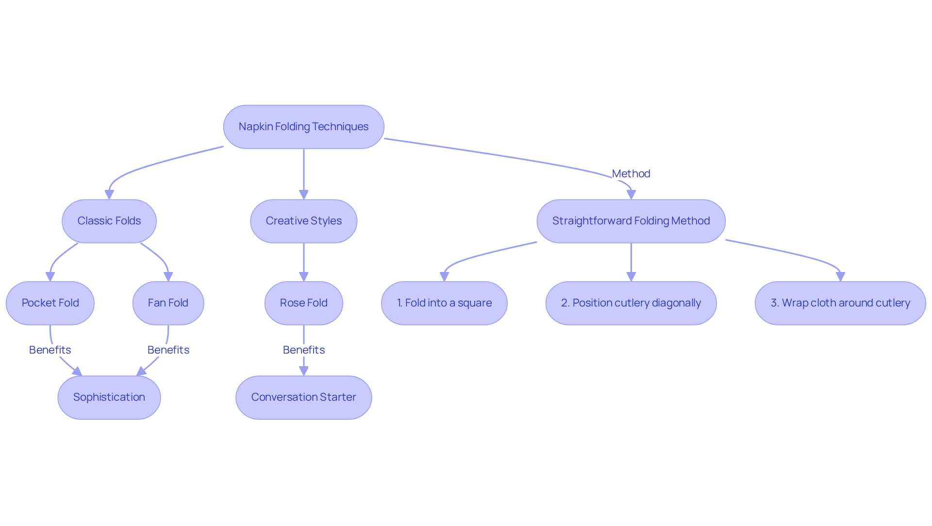
Enhancing your table arrangements with soft-hued cloths can significantly elevate both aesthetics and guest experience. Research shows that classic folds like the pocket fold and fan fold add an air of sophistication, while creative styles, such as the rose fold, serve as engaging conversation starters. For example, placing a neatly folded sage green cloth napkin atop a white plate creates a striking contrast that captures attention. Furthermore, incorporating stylish ring holders or integrating cloths into centerpieces enhances their visual impact, making them a focal point of the table design.
A straightforward yet effective folding method involves:
- Folding the cloth into a square
- Positioning cutlery diagonally across the center
- Wrapping the cloth around the cutlery for a refined appearance
This approach not only highlights the color of the cloth but also enhances the elegance of the dining experience. Industry standards indicate that careful cloth display can greatly impact guest impressions, with 88% of consumers believing that fabric products enhance service quality at gatherings. Consistency in folding style across all tables is essential for creating a unified appearance throughout the event, reinforcing the overall theme and enhancing the dining experience.
Event organizers often emphasize that small details, such as inventive cloth arrangements, can transform a regular table setting into an exceptional presentation, creating a memorable impact on visitors. Expert recommendations suggest that by focusing on these details, you can elevate your event to new heights. Don't underestimate the power of linens; they can be the difference between a good event and a truly remarkable one.

Coordinate Sage Green Napkins with Event Elements for Cohesion
To create a cohesive event design, it’s essential to coordinate elements like sage green cloth napkins from IQ Linens with complementary items such as tablecloths, centerpieces, and floral arrangements. By utilizing the color wheel, you can identify hues that enhance sage green, such as soft blush or muted gold. Together, these colors create an elegant and inviting atmosphere.
Moreover, consider the textures of linens and decor. Combining smooth fabrics with textured elements adds depth and visual interest to your overall design. IQ Linens offers a broad range of colors and fabrics for cocktail and dinner cloths, featuring premium, stain and wrinkle-resistant polyester and cotton/polyester blends. These options guarantee machine washability for convenient maintenance.
As Mary Kathryn McConaghy aptly states, "Mastering color theory empowers professionals to turn creative vision into unforgettable reality-making every gathering not just visually appealing, but truly memorable." A case study on 'Creating a Sage Green Wedding Theme' illustrates how the use of sage green cloth napkins and other thoughtful decoration choices can lead to a cohesive and dreamy atmosphere, emphasizing the impact of meticulous design.
To ensure that all components-from napkins to table settings-work in harmony, focus on creating a memorable experience for your guests. This attention to detail enhances their satisfaction and engagement throughout the event.

Conclusion
Sage green cloth napkins stand out as a versatile and sophisticated choice for event planners eager to elevate their gatherings. Their remarkable ability to seamlessly blend into various themes - from rustic weddings to elegant galas - positions them as a crucial element in crafting a cohesive and inviting atmosphere. By recognizing the psychological impact of color and the adaptability of sage green, planners can significantly enhance the guest experience.
Key insights throughout this discussion underscore the necessity of selecting high-quality fabrics that not only exude luxury but also promise durability. Techniques such as thoughtful folding and coordination with complementary decor elements amplify the visual impact of sage green napkins. From classic folds that exude sophistication to innovative arrangements that spark conversation, these small details can transform a standard table setting into an extraordinary presentation.
Ultimately, the strategic use of sage green cloth napkins can serve as the cornerstone of a memorable event. By prioritizing quality, creativity, and cohesion in design, planners can craft an unforgettable experience for their guests. Embrace the elegance of sage green and let it inspire new heights in event planning. Ensure each gathering transcends mere occasion, becoming a beautifully crafted memory.
Frequently Asked Questions
Why are sage green napkins a good choice for events?
Sage green napkins create a cohesive and elegant atmosphere, fitting seamlessly into various themes, from rustic outdoor weddings to sophisticated indoor galas.
How can sage green napkins be paired with other colors?
Sage green can be paired with neutral shades like cream or beige for a calm appearance, or with brighter tones such as coral or gold to add liveliness to the event.
What does the color psychology of sage green represent?
The muted shade of sage green symbolizes growth, renewal, and harmony, enhancing the overall guest experience.
What should event planners consider when selecting napkins?
Planners should consider the occasion's overall color palette to ensure that sage green complements other elements, such as table covers, centerpieces, and floral displays.
How can sage green napkins contribute to the ambiance of an event?
Sage green napkins can unify the table setting and add sophistication, creating a harmonious and inviting ambiance.
What combinations can create a romantic atmosphere with sage green?
Blending sage green with blush tones can create a romantic and dreamy atmosphere.
What are the benefits of investing in premium linens like those from IQ Linens?
Investing in premium linens enhances the visual appeal of gatherings and represents a smart financial decision, as the cost per use decreases over time.
What materials are used in the linens offered by IQ Linens?
IQ Linens offers durable fabrics made from materials like polyester and cotton/polyester blends, which resist stains and wrinkles.
Why is the trend of muted hues significant in the wedding industry?
The trend of muted hues, including sage green, is expected to continue through 2025, underscoring its significance and popularity in event planning.
List of Sources
- Select Sage Green Napkins for Versatile Event Themes
- Top 13 Sage Green Wedding Color Theme Ideas 2026 (https://daisysage.com/blog/sage-green-wedding-colors)
- Sage Green Wedding Trends (https://themoderngroom.com/blogs/news/sage-green-wedding-trends)
- Why Choose Sage Green for Your Event? (https://thesocialkitchen.org/blogs/blog/why-choose-sage-green-for-your-event?srsltid=AfmBOoqwibeS8-VLUNjH7YK-95DQG3daGLKMXEF67JVsFTRz8l_CVFHL)
- Earthy and Natural: A Sage Green Wedding Theme • Taylor & Hart (https://taylorandhart.com/us/blog/sage-green-wedding-theme)
- Source High-Quality Sage Green Napkins for Durability and Style
- Master Cloth Napkins: Essential Tips for Event Planners (https://go.ultimatetextile.com/blog/master-cloth-napkins-essential-tips-for-event-planners)
- Stop Using Paper Napkins — Our Favorite Cloth Napkins Are Reusable, Soft, and Stylish (https://foodandwine.com/best-cloth-napkins-7370571)
- Napkin Fabric Comparison: Best Materials for Events | CV Linens™ (https://cvlinens.com/blogs/styling-tips/napkin-fabric-comparisons?srsltid=AfmBOorc3FkA1Sj5kphrMLGWi2FBiVoIs6YcUoMcsdxnGeGvkJ62mkMG)
- I Tested 18 Cloth Napkins to Find Ones That Are Fancy, Functional, and Dinner-Party-Worthy (https://seriouseats.com/best-cloth-napkins-8705397)
- Implement Sage Green Napkins to Elevate Table Settings and Decor
- Napkin Folding: History, Facts & Video Instructions [2026] (https://simplyelegantcorp.com/blog/napkin-folding)
- Napkin Folding Techniques For Events (https://massivegroup.com/event-rental-tips/10-ways-to-master-the-art-of-napkin-folding)
- 10 Elegant Napkin Folds to Elevate Your Event Decor (https://go.iqlinens.com/blog/10-elegant-napkin-folds-to-elevate-your-event-decor)
- 7 Stylish Napkin Ideas to Elevate Your Event Decor :: NoGarlicNoOnions: Restaurant, Food, and Travel Stories/Reviews - Lebanon (https://nogarlicnoonions.com/7-stylish-napkin-ideas-to-elevate-your-event-decor)
- Elevate Your Event Decor with Creative Napkin Folds - MEET (Meetings | Events | Entertainment | Travel) (https://meetmags.com/elevate-your-event-decor-with-creative-napkin-folds)
- Coordinate Sage Green Napkins with Event Elements for Cohesion
- Wedding Themes: How to Create a Sage Green Wedding Theme | SuitShop (https://suitshop.com/blogs/news/sage-green-wedding-theme)
- 35 Inspiring Event Planning Quotes to Fuel Successful Events (https://time.ly/blog/inspiring-event-planning-quotes-to-fuel-successful-events)
- How to Create a Cohesive Design | Showit Blog (https://thehillsideestatedfw.com/how-to-create-a-cohesive-design)
- Key statistics on how colors affect sales: consciously and unconsciously (https://linkedin.com/pulse/key-statistics-how-colors-affect-sales-consciously-novoseltseva)
- Using Color Theory in Event Decor to Influence Atmosphere (https://curatedevents.com/blog/using-color-theory-in-event-decor)