Elevate Events with Round Floral Tablecloths: Key Best Practices
Introduction
Creating a memorable event is an art that hinges on the details. One of the most impactful yet often overlooked elements is the choice of tablecloths. Round floral tablecloths not only enhance the aesthetic appeal of a gathering but also serve practical purposes, from durability to customization. As event planners strive to elevate their designs, the challenge lies in selecting the right fabrics, coordinating colors, and implementing effective care strategies.
How can organizers ensure that their table settings not only look stunning but also withstand the test of time? Research shows that the right linens can transform an ordinary event into an extraordinary experience. By understanding the significance of tablecloth selection, planners can create an inviting atmosphere that resonates with guests.
Incorporating high-quality tablecloths is not just about aesthetics; it’s about making a lasting impression. Industry standards suggest that investing in durable, customizable options can enhance both the look and longevity of your event. As you consider your next gathering, remember that the right choice in linens can elevate your event to new heights.
Take action now - explore our range of exquisite round floral tablecloths and discover how they can redefine your event experience.
Select High-Quality Fabrics for Round Floral Tablecloths
When selecting round floral tablecloths, it is crucial to prioritize fabrics that blend beauty with durability. Basic Polyester by IQ Linens emerges as a premier choice, thanks to its stain resistance and wrinkle-free characteristics. This makes it particularly suitable for high-turnover occasions. At just $4.99 each, this option offers remarkable value, allowing organizers to curate a collection that is both lovely and functional.
Customization options abound, including standard merrow cover stitch, corner choices, and fitted variations, enabling organizers to tailor their linens for any occasion. In fact, over 70% of event organizers emphasize textile quality and aesthetic appeal, understanding that the right material can significantly enhance the overall ambiance while also providing financial sense over time.
For those desiring a more luxurious touch, materials like Majestic and Duchess deliver sophisticated aesthetics while remaining easy to maintain. It's essential to ensure that the fabric is seamless for larger tables; visible seams can detract from the presentation. Collaborating with trusted suppliers such as IQ Linens guarantees consistent quality and availability, which is vital for planners managing numerous functions.
Event coordinators consistently praise Basic Polyester for its adaptability, especially when paired with round floral tablecloths, facilitating smooth transitions between casual and formal environments. Successful occasions utilizing Basic Polyester coverings have demonstrated their effectiveness in crafting polished and inviting atmospheres, reinforcing their status as dependable choices for any gathering in 2026.

Coordinate Colors and Themes with Tablecloth Designs
Designing a visually captivating gathering requires a keen understanding of color coordination. To ensure your decor resonates with the overall theme, it’s essential to thoughtfully match the hues of your round floral tablecloths. Utilizing color samples is vital; this guarantees that your chosen covers align seamlessly with plant arrangements and other decorative elements.
For instance, if your event features pastel flowers, consider soft-hued coverings from the Spun Polyester line. This choice creates a cohesive appearance that enhances the overall aesthetic. Conversely, bold floral designs may benefit from round floral tablecloths, allowing the flowers to take center stage. Seasonal colors also play a significant role in your design strategy. Rich jewel tones are ideal for fall occasions, while lighter shades are perfect for spring and summer gatherings.
This meticulous approach to color coordination not only elevates the visual appeal of your event but also crafts a memorable experience for your guests. As industry specialists emphasize, coordinating cloth colors with plant arrangements is crucial for establishing a refined and elegant ambiance. By prioritizing these details, you can transform your gathering into an unforgettable occasion.

Implement Care and Maintenance Strategies for Longevity
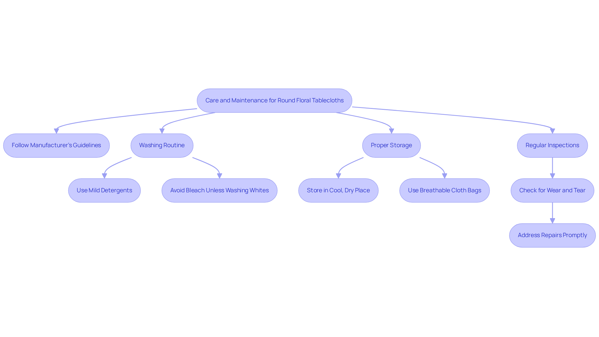
Establishing a thorough care and maintenance routine is essential to ensure the longevity of your round floral tablecloths. Research shows that following the manufacturer's washing guidelines is crucial, as different materials have specific needs. For example, polyester textiles are typically durable and can withstand machine washing, while more delicate materials like Majestic may require hand washing or dry cleaning to maintain their quality. Always opt for mild detergents and avoid bleach unless washing whites; harsh chemicals can damage the material.
Frequent cleaning is vital. For polyester, a recommended routine is every 2-3 uses or per occasion, using cold or warm water (preferably between 40-60°C) to prevent shrinkage and fading. Additionally, wash linens separately by color and type to preserve their appearance and longevity.
Proper storage is equally important. Store your tablecloths in a cool, dry place to prevent mildew and fading. Consider using breathable cloth bags or bins lined with cotton to shield them from moisture. Applying fabric protectants can also be beneficial, as they help repel stains and spills, especially during events involving food and beverages.
Regular inspections for wear and tear are crucial. By identifying issues early, you can address repairs or replacements promptly, ensuring your linens remain in excellent condition. Implementing these strategies not only enhances the look of your table settings with round floral tablecloths but also protects your investment in premium linens. Ultimately, this will aid in the success of your gatherings.

Utilize Customization Options to Enhance Event Aesthetics
Customization is essential for crafting a unique atmosphere at gatherings. Choices like monogramming and decorative elements, such as sashes or overlays, significantly enhance the visual appeal of round floral tablecloths. For example, combining a solid-colored tablecloth with a floral overlay creates a striking visual effect that perfectly aligns with the event's theme.
Moreover, IQ Linens provides coordinating chair tie sashes in Basic Polyester and Duchess Satin, both of which are stain and wrinkle-resistant. These features make them ideal for elevating the overall presentation. Measuring 8 x 110 inches, these sashes can be paired with various table settings to enhance decor. Additionally, offering custom sizes ensures a perfect fit for different table shapes, allowing planners to realize their clients' visions while maintaining high-quality standards.
Research shows that approximately 85% of organizers express high satisfaction with diverse textile collections, highlighting the significant impact of tailored table linens on the aesthetics of any occasion. As trends in event decor customization evolve in 2026, incorporating unique elements like bold jewel tones and luxurious details into table settings will be crucial for creating memorable experiences. However, planners must be mindful of overly complicated designs that could detract from the overall theme, ensuring that each customization choice enhances rather than overwhelms the event's aesthetic.

Conclusion
Selecting the right round floral tablecloths is not just a choice; it’s a pivotal step in transforming any event into a visually stunning experience. High-quality fabrics, coordinated colors and themes, proper care and maintenance, and customization options are essential elements that can significantly enhance the ambiance and overall success of your gatherings.
Research shows that choosing durable materials, such as Basic Polyester, is crucial for practicality. Color coordination plays a vital role in creating a cohesive aesthetic that captivates guests. Moreover, establishing a thorough maintenance routine is necessary to prolong the life of your tablecloths. Don’t overlook the power of customization; tailoring table settings to specific themes elevates visual appeal and leaves a lasting impression.
Ultimately, round floral tablecloths are more than mere decoration; they are essential elements that contribute to the atmosphere and experience of any event. By embracing these best practices, you can ensure your gatherings are not only memorable but also reflect a commitment to quality and elegance. Take action now - invest in the right tablecloths and watch your events transform into extraordinary experiences.
Frequently Asked Questions
What should be prioritized when selecting round floral tablecloths?
It is crucial to prioritize fabrics that blend beauty with durability.
What is a recommended fabric for round floral tablecloths?
Basic Polyester by IQ Linens is a premier choice due to its stain resistance and wrinkle-free characteristics.
What is the price of Basic Polyester tablecloths?
Basic Polyester tablecloths are priced at $4.99 each.
What customization options are available for tablecloths?
Customization options include standard merrow cover stitch, corner choices, and fitted variations.
Why is fabric quality important for event organizers?
Over 70% of event organizers emphasize textile quality and aesthetic appeal, as the right material can enhance the overall ambiance and provide financial sense over time.
What are some luxurious fabric options for tablecloths?
Materials like Majestic and Duchess offer sophisticated aesthetics while remaining easy to maintain.
Why is it important for larger tables to have seamless fabric?
Visible seams can detract from the presentation, so seamless fabric is essential for larger tables.
How can planners ensure consistent quality and availability of tablecloths?
Collaborating with trusted suppliers like IQ Linens guarantees consistent quality and availability.
What feedback do event coordinators have about Basic Polyester?
Event coordinators praise Basic Polyester for its adaptability, facilitating smooth transitions between casual and formal environments.
How effective are Basic Polyester tablecloths for events?
Successful occasions utilizing Basic Polyester coverings have demonstrated their effectiveness in crafting polished and inviting atmospheres, making them dependable choices for gatherings in 2026.
List of Sources
- Select High-Quality Fabrics for Round Floral Tablecloths
- 10 Cheap Linen Tablecloths to Elevate Your Event on a Budget (https://go.iqlinens.com/blog/10-cheap-linen-tablecloths-to-elevate-your-event-on-a-budget)
- Table Linen Market Size, Share, Trends | Forecast, 2034 (https://alliedmarketresearch.com/table-linen-market-A07746)
- Table Linen Market | Global Market Analysis Report - 2035 (https://futuremarketinsights.com/reports/table-linen-market)
- Master Tablecloth Fabrics: Key Strategies for Event Success (https://go.ultimatetextile.com/blog/master-tablecloth-fabrics-key-strategies-for-event-success)
- Table Linen Market Size, Share & Trends Report, 2034 (https://zionmarketresearch.com/report/table-linen-market)
- Coordinate Colors and Themes with Tablecloth Designs
- 20 Fall Wedding Color Trends for 2026 (https://daisysage.com/blog/fall-wedding-colors)
- 5 Best Practices for Choosing Elegant Tablecloths for Events (https://go.ultimatetextile.com/blog/5-best-practices-for-choosing-elegant-tablecloths-for-events)
- How to Coordinate Linen Colors with Your Event Theme (https://letsdolinens.com/post/coordinate-linen-colors-event-theme)
- The 2026 Wedding Trends That Are In—and Out—for the Year (https://vogue.com/article/wedding-trends-2026)
- 2026 Wedding Color Trends: How to Design a Multi-Color Palette (https://destinationido.com/planning-and-advice/2026-wedding-color-trends)
- Implement Care and Maintenance Strategies for Longevity
- Proper Washing & Maintenance of Tablecloths for Longevity (https://crist.gr/en/blogs/news/σωστό-πλύσιμο-amp-συντήρηση-τραπεζομάντηλων-για-μακροζωία)
- How to Extend the Life of Your Event Linens | CV Linens™ (https://cvlinens.com/blogs/styling-tips/how-textend-the-life-of-event-linens?srsltid=AfmBOoo1T0lubvSJL9qpT2UFtl3_wazAx5P2h3i-NKoh8lPpsZ8X3z3u)
- How to Clean and Maintain Holiday Table Linens - Classic Cleaners (https://classiccleaners.com/how-to-clean-and-maintain-holiday-table-linens)
- Life Expectancy of Household Textiles | Dry Cleaning and Laundry Institute International (https://dlionline.org/life-expectancy-of-household-textiles-3)
- Tablecloth Care 101: How to Clean and Maintain Your Easy Clean Tablecl (https://table06.com/blogs/news/tablecloth-care-101)
- Utilize Customization Options to Enhance Event Aesthetics
- Blueprint Studios | Inside the 2026 Event Design Trends Influencing Scenic and Experiential Design (https://blueprintstudios.com/article/2026-event-design-trends-scenic-experiential)
- 4 Best Practices for Choosing Custom Table Linen for Events (https://go.ultimatetextile.com/blog/4-best-practices-for-choosing-custom-table-linen-for-events?hs_amp=true)
- Top 5 Event Design Trends for 2026 (https://displaygroup.com/blog/top-5-event-design-trends-for-2026)
- 10 Stylish Commercial Table Covers for Every Event Need (https://go.iqlinens.com/blog/10-stylish-commercial-table-covers-for-every-event-need)
- Event Industry Trends for 2026: A Bold New Era of Innovation and Impact (https://eventplanner.net/news/11089_event-industry-trends-for-2026-a-bold-new-era-of-innovation-and-impact.html)