Elevate Events with Expert Tips on Dining Table Linen Sets
Introduction
Crafting a memorable event goes far beyond merely inviting guests; it demands a discerning eye for detail, especially regarding dining table linen sets. The right linens not only elevate the visual appeal of a gathering but also embody the essence of the occasion-be it a formal wedding or a casual family picnic. With countless options available, how does one navigate the vast array of choices to select the ideal fabrics and styles?
This article explores expert tips for choosing dining table linens that enhance any event, ensuring that every detail contributes to an unforgettable experience. Research shows that the right linens can transform an ordinary gathering into an extraordinary one, making it essential for event planners to understand their impact.
As you delve into the world of dining table linens, consider this: what message do you want your event to convey? By selecting linens that align with your vision, you not only create a cohesive aesthetic but also leave a lasting impression on your guests. Let's explore how to make informed choices that will elevate your next event.
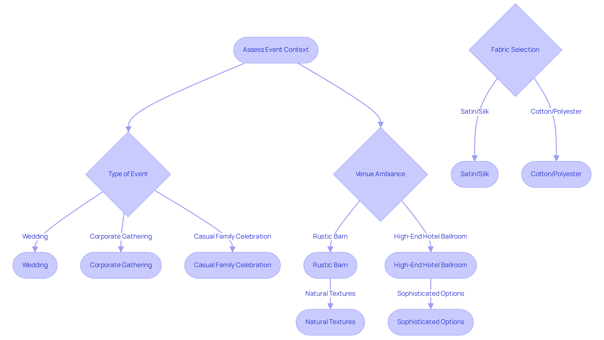
Assess Event Context to Choose Appropriate Linens
When organizing an occasion, the first step is to assess the context in which it will unfold. Consider the type of event - be it a wedding, corporate gathering, or casual family celebration - as each comes with distinct expectations and decor norms. For instance, a formal wedding typically calls for luxurious fabrics like satin or silk, while a casual picnic may be better suited to cotton or polyester blends.
Understanding the venue's ambiance is equally crucial. A rustic barn setting can benefit from natural textures like burlap, evoking warmth and authenticity. In contrast, a high-end hotel ballroom demands more sophisticated options to match its elegance. Matching your fabric selections with the occasion's context not only enhances visual appeal but also ensures that the settings contribute positively to the overall experience.
Research shows that the appropriate fabrics can transform an occasion, making it unforgettable and consistent with the brand's identity. This ultimately leads to a more significant gathering. So, as you plan your next event, remember: the right linens can elevate your occasion to new heights.

Select High-Quality Materials for Longevity and Style
Selecting the right materials for dining table linen sets is crucial for achieving both longevity and aesthetic appeal. At IQ Linens, we recommend polyester and spun polyester as preferred options due to their remarkable durability and minimal upkeep needs. These materials are especially suitable for high-turnover occasions such as banquets and catering services, as they can withstand 150 to 200 wash cycles, ensuring they retain their vibrant colors and textures over time.
For more upscale events, consider luxurious options like Majestic Dupioni and Duchess satin. These fabrics not only provide an elegant look and feel but also enhance the overall ambiance of your gathering.
When choosing fabrics, keep in mind their weight and drape:
- Heavier materials typically hang better and resist wrinkling.
- Lighter fabrics may require more careful handling.
Prioritizing materials that endure repeated washes without compromising quality is essential for ensuring your table coverings remain stunning for future occasions. Investing in high-quality dining table linen sets elevates the look of your dining experience and makes financial sense. With each use, the cost per occurrence decreases, allowing you to build a beautiful and practical collection that’s always ready for any occasion.
Explore our fabric options today and order a swatch to see and feel the quality for yourself!
Incorporate Color and Design to Enhance Aesthetic Appeal
Color and design are not just aesthetic choices; they are essential components that significantly shape the overall atmosphere of any gathering. Align your selections with the event's theme and desired ambiance. For formal occasions, classic hues like white, ivory, or rich jewel tones exude elegance, while vibrant colors can invigorate festive celebrations. Patterns also play a pivotal role; for example, a sophisticated damask elevates decor, whereas a gingham check introduces a casual, inviting vibe.
When selecting dining table linen sets, it’s crucial to ensure that their colors harmonize with other decor elements, including centerpieces and floral arrangements. Layering various textures and colors in dining table linen sets not only adds depth and dimension to the setting but also enhances visual appeal, making the dining experience more engaging. As trends evolve, incorporating tactile elements and unexpected contrasts will enrich the event's narrative, allowing for a more immersive experience that resonates with guests.
In 2026, anticipate a shift towards multi-colored palettes that reflect personal expression, moving away from traditional two-color schemes. This approach encourages creativity and authenticity, ensuring that every detail contributes to a cohesive and memorable celebration. Embrace these trends to elevate your event planning and create an unforgettable experience.

Master Table Linen Setup and Styling Techniques
Achieving a refined appearance for your dining arrangement hinges on mastering the setup and styling methods of dining table linen sets.
- Start by precisely measuring your surface to ensure the linens fit perfectly; a general guideline is to allow for a 6-12 inch overhang on all sides.
- When laying the tablecloth, ensure it is smooth and free of wrinkles for a polished look.
- For added elegance, consider layering a runner over the cloth, creating a striking visual contrast that enhances the overall aesthetic.
Napkin presentation is equally crucial; explore various folding techniques to add flair to your setting.
- Techniques such as the classic fan fold or the sophisticated rose fold can significantly elevate the visual appeal.
- Additionally, accessorize with complementary items like chargers, flatware, and thoughtfully chosen centerpieces that align with your event's theme.
By meticulously attending to these details, you can craft a stunning table setting that leaves a lasting impression on your guests.
- Remember, the right linens can transform your dining experience.

Conclusion
Selecting the right dining table linen sets is essential for enhancing the overall experience of any event. By thoroughly assessing the context of the occasion-considering the type of event and the venue's ambiance-organizers can choose linens that not only align with the theme but also elevate the decor. The choice of fabric is pivotal in achieving both style and durability, ensuring that linens withstand multiple uses while retaining their aesthetic appeal.
Throughout this article, we've shared key insights on the importance of high-quality materials, the impact of color and design, and the mastery of table linen setup techniques. Research shows that polyester and luxurious fabrics are ideal for their longevity and ability to create an elegant atmosphere. Thoughtful color choices and current design trends can enrich the event's narrative, making it more engaging for guests. Moreover, proper setup and styling techniques enhance the visual impact, ensuring that every detail contributes to a cohesive and memorable celebration.
Ultimately, investing in the right dining table linens transcends mere aesthetics; it’s about crafting an unforgettable experience that resonates with attendees. As event planners incorporate these expert tips, they can transform ordinary gatherings into extraordinary occasions. Embrace the art of table linen selection and setup to elevate your next event, ensuring it leaves a lasting impression on all who attend.
Frequently Asked Questions
Why is it important to assess the context of an event when choosing linens?
Assessing the context is important because different types of events have distinct expectations and decor norms, which influence the choice of linens to enhance visual appeal and contribute positively to the overall experience.
What types of fabrics are suitable for a formal wedding?
Luxurious fabrics like satin or silk are typically suitable for a formal wedding.
Which fabrics are better suited for a casual picnic?
For a casual picnic, cotton or polyester blends are more appropriate.
How does the venue's ambiance affect linen selection?
The venue's ambiance affects linen selection by requiring fabrics that match the setting; for example, a rustic barn may benefit from natural textures like burlap, while a high-end hotel ballroom demands more sophisticated options.
What impact can the right linens have on an occasion?
The right linens can transform an occasion, making it unforgettable and consistent with the brand's identity, ultimately leading to a more significant gathering.
List of Sources
- Assess Event Context to Choose Appropriate Linens
- Best Practices for Choosing Table Linens for Corporate Events (https://go.iqlinens.com/blog/best-practices-for-choosing-table-linens-for-corporate-events)
- Global Table Linen Market Expected to Reach USD 18,233.7 Million by 2031, Driven by Consumer Demand for Quality, Sustainability, and Innovation | Future Market Insights, Inc. (https://finance.yahoo.com/news/global-table-linen-market-expected-133000191.html)
- The 2026 Wedding Trends That Are In—and Out—for the Year (https://vogue.com/article/wedding-trends-2026)
- 2026 Wedding Trends Every Event Professional Should Watch - Select Event Group (https://selecteventgroup.com/2026-wedding-trends-every-event-professional-should-watch)
- How to Pick Linens for Different Event Themes (https://letsdolinens.com/post/pick-linens-different-event-themes)
- Select High-Quality Materials for Longevity and Style
- Master Tablecloth Fabrics: Key Strategies for Event Success (https://go.ultimatetextile.com/blog/master-tablecloth-fabrics-key-strategies-for-event-success)
- The Chicest Table Decor Trends of 2026 For the Most Stylish Dinner Parties (https://homesandgardens.com/living/table-decor-trends-2026)
- 10 Rectangular Fitted Plastic Table Covers for Every Event (https://go.iqlinens.com/blog/10-rectangular-fitted-plastic-table-covers-for-every-event)
- The Lifespan of Hotel Linens and Bed Sheets: From Purchase to Disposal - Hotel and Spa Essentials (https://hotelandspaessentials.com/blog/the-lifespan-of-hotel-linens-and-bed-sheets-from-purchase-to-disposal)
- Choosing The Right Table Linen For Your Restaurant | Vision Linens (https://visionlinens.com/blog/choosing-the-right-table-linen-for-your-restaurant?srsltid=AfmBOooSrbdtkLu_1VJMuRqKG1uNB6eTdv-Uu4MQKpk8InQFbL6yQKuk)
- Incorporate Color and Design to Enhance Aesthetic Appeal
- 2026 Wedding Color Trends: Merlot, Citrus, Olive & Checkered Linens - PB Milwaukee (https://premierbridewisconsin.com/2026-wedding-color-trends-merlot-citrus-olive-checkered-linens)
- The 2026 Wedding Trends That Are In—and Out—for the Year (https://vogue.com/article/wedding-trends-2026)
- Top 2026 Wedding & Event Design Trends: Textures, Color Palettes and Tablescape Ideas - Reverie Social (https://reveriesocial.com/articles/top-2026-wedding-event-design-trends-textures-color-palettes-and-tablescape-ideas)
- 2026 Wedding Color Trends: How to Design a Multi-Color Palette (https://destinationido.com/planning-and-advice/2026-wedding-color-trends)
- 2026 Wedding Trends Every Event Professional Should Watch - Select Event Group (https://selecteventgroup.com/2026-wedding-trends-every-event-professional-should-watch)
- Master Table Linen Setup and Styling Techniques
- The Beginners Guide to Elegant Table Settings (https://ilovelinen.com.au/blogs/journal/the-beginners-guide-to-elegant-table-settings?srsltid=AfmBOorpoYEEVCNaH34lDSqI01WUril2WZii47SsbewJdrnTayL1QUb2)
- The Chicest Table Decor Trends of 2026 For the Most Stylish Dinner Parties (https://homesandgardens.com/living/table-decor-trends-2026)
- How Often Should Table Linens Be Changed? (https://directtextilestore.com/blog/how-often-should-table-linens-be-changed?srsltid=AfmBOoprTlnjTKKCgnFmaciTNY7yEf3w5bMbsOGo0zPYl9lTgXUwM5Gt)
- 2025 Holiday Table Décor: Expert Tips For Setting The Perfect Table - Forbes Vetted (https://forbes.com/sites/forbes-personal-shopper/article/holiday-table-decor-ideas)
- Your Dinner Party Table Setting Guide for 2026 | Peerspace (https://peerspace.com/resources/dinner-party-table-settings)