Elevate Events with Blue and White Floral Cloth Napkins Best Practices
Introduction
Crafting the perfect event demands more than just a stunning venue and exquisite food; it hinges on the details that forge an unforgettable atmosphere. Research shows that blue and white floral cloth napkins present a unique opportunity to elevate the aesthetic of any gathering, seamlessly tying together themes ranging from nautical to classic elegance. However, the challenge lies in knowing how to select, coordinate, and present these linens to truly enhance the experience.
What best practices can event planners adopt to ensure their choice of napkins not only complements but also transforms their event into a memorable occasion? By understanding the impact of these linens, you can create an ambiance that resonates with your guests long after the event concludes.
Consider this: the right napkins can serve as a focal point, drawing attention and sparking conversation. Expert recommendations suggest that coordinating colors and patterns can significantly influence the overall feel of your event. Don't underestimate the power of presentation; how you display these linens can make all the difference.
As you plan your next gathering, remember that the details matter. Embrace the opportunity to enhance your event with thoughtfully chosen napkins that reflect your vision and style.
Select Appropriate Themes for Blue and White Floral Napkins
When planning an event, selecting an overall theme and color palette is not just important; it’s essential. Blue and white floral cloth napkins from IQ Linens are particularly well-suited for themes such as nautical, garden parties, or classic elegance. Imagine combining these cloths with crisp white table covers to create a fresh and airy atmosphere-perfect for spring or summer gatherings. Research shows that events featuring tailored elements, like custom cloths, can see a remarkable 50% increase in guest participation and satisfaction. This underscores the significance of intentional design decisions.
Consider the venue's decor when making your selections. A rustic setting may benefit from a more casual arrangement, while a formal venue might require a sophisticated presentation. The strategic use of blue and white floral cloth napkins not only enhances visual appeal but also reinforces the theme of the occasion, contributing to a memorable experience for all attendees. Ensure that the napkin design aligns with the event's purpose and intended ambiance; colors can significantly influence feelings and perceptions, leaving a lasting impact on guests.
Be mindful of common pitfalls, such as overusing a color or pairing it with conflicting shades, to maintain a cohesive aesthetic. Incorporating insights from color psychology-like how blue promotes calmness and tranquility-can further elevate the emotional resonance of your event design. With IQ Linens' diverse selection of high-quality cocktail and dinner cloths made from durable materials like polyester and cotton/polyester blends, you can enhance your dining experience while ensuring sustainability and style. Don't miss the opportunity to transform your event with linens that reflect your vision and elevate your guests' experience.

Coordinate Napkin Designs with Table Settings
To create a cohesive look, it is essential to coordinate your other table elements with the blue and white floral cloth napkins. This includes tablecloths, centerpieces, and dinnerware. For instance, if you choose a striking flower arrangement as a centerpiece, select cloths that either complement or enhance the colors in that display. The design of your dinnerware is equally important; classic white plates can elevate the elegance of floral cloths, while colorful dishes may require a more subdued design to avoid visual clashing.
Moreover, layering different textures, such as incorporating blue and white floral cloth napkins with ceramic or glass tableware, can introduce depth and sophistication to your overall table setting. This thoughtful approach not only enhances aesthetic appeal but also contributes to a memorable dining experience. Remember, the right linens can transform your event, making it not just visually stunning but also unforgettable.

Implement Effective Napkin Folding and Placement Techniques
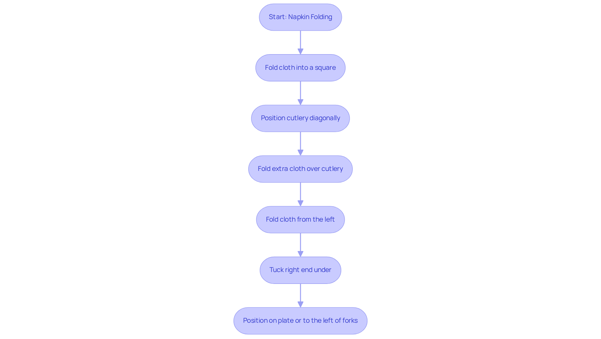
Napkin folding can elevate a simple cloth into an elegant statement piece. Consider classic folds like the pocket fold, which not only stylishly presents utensils but also adds a functional element to the dining experience. To create a pocket fold, start by folding the cloth into a square. Position your cutlery diagonally across the center of the square, leaving about a third of the cloth below them. Fold the extra cloth over the ends of the cutlery, then fold the cloth to the left across the bottom of the cutlery, followed by folding from the right and tucking that end under. Position the folded cloth at the center of the plate or to the left of the forks for a traditional setting. For a contemporary approach, consider using ring holders or fastening the cloth with twine for a rustic touch.
Experimenting with different placements is essential for enhancing visual impact. For instance, positioning the blue and white floral cloth napkins prominently on the plate allows their floral pattern to become a focal point, drawing guests' attention. As event coordinator Laura Marquez notes, "Tablecloth liners are more than merely a practical component of your wedding or gathering - they’re a reflection of your style, creativity, and attention to detail." This sentiment underscores the significance of careful table setting in crafting unforgettable dining experiences. By thoughtfully considering both the fold and placement, you can transform your table settings into elegant displays that resonate with sophistication and style, especially with IQ Linens' wide range of colors and fabrics.

Choose Quality Fabrics and Maintenance Practices
Choosing high-quality materials for table linens is not just a preference; it’s essential for ensuring durability and ease of upkeep. Fabrics like Basic Polyester and Duchess Satin from IQ Linens stand out for their absorbency and durability, making them ideal for any occasion. To achieve a polished look, pre-washing and pressing the cloths before your gathering is crucial. This step guarantees they maintain a sharp appearance throughout the event.
After the occasion, proper care is vital. Clean the cloths in cold water with a gentle detergent, avoiding fabric softeners to preserve the fabric's integrity. Regular maintenance not only preserves the vibrant blue and white floral cloth napkins but also extends their life, ensuring they remain fresh and ready for future events.
Research shows that high-quality linens significantly enhance the overall dining experience, with renting basic polyester tablecloths starting as low as $4.99 each. This makes investing in premium fabrics worthwhile for any event planner. Consider the customizable options available at IQ Linens, including various finishing styles and corner options, to elevate your next event.
Conclusion
Selecting blue and white floral cloth napkins significantly enhances the aesthetic and emotional resonance of any event. Research shows that by thoughtfully choosing themes, coordinating designs, and employing effective folding and placement techniques, these linens can transform a simple gathering into a visually stunning experience that leaves a lasting impression on guests.
Key insights emphasize the importance of aligning napkin choices with the overall theme and decor of the venue. From coordinating with table settings to implementing elegant folding techniques, each decision contributes to a cohesive and sophisticated dining experience. Industry standards suggest that investing in quality fabrics and maintaining them properly ensures these beautiful linens remain a staple for future events, enhancing their longevity and appeal.
Ultimately, the use of blue and white floral cloth napkins not only elevates the visual appeal of an event but also fosters a deeper connection among attendees. By embracing the best practices outlined, event planners and hosts can create memorable experiences that resonate with guests long after the occasion has ended. This attention to detail in design and presentation is what truly transforms an event from ordinary to extraordinary. Consider incorporating these linens into your next gathering to elevate your event's impact.
Frequently Asked Questions
Why is selecting a theme and color palette important for an event?
Selecting a theme and color palette is essential for creating a cohesive atmosphere and enhancing guest participation and satisfaction.
What themes are suitable for blue and white floral cloth napkins?
Blue and white floral cloth napkins are particularly well-suited for nautical themes, garden parties, and classic elegance.
How can blue and white floral napkins enhance an event's atmosphere?
Combining blue and white floral napkins with crisp white table covers creates a fresh and airy atmosphere, ideal for spring or summer gatherings.
What impact can tailored elements, like custom cloths, have on an event?
Tailored elements can lead to a remarkable 50% increase in guest participation and satisfaction.
How should the venue's decor influence napkin selection?
The venue's decor should guide the selection; a rustic setting may require a casual arrangement, while a formal venue might need a more sophisticated presentation.
What role do colors play in event design?
Colors can significantly influence feelings and perceptions, leaving a lasting impact on guests, so it's important to align the napkin design with the event's purpose and ambiance.
What are some common pitfalls to avoid when selecting colors for an event?
Common pitfalls include overusing a color or pairing it with conflicting shades, which can disrupt a cohesive aesthetic.
How can color psychology be applied in event design?
Insights from color psychology, such as how blue promotes calmness and tranquility, can elevate the emotional resonance of your event design.
What materials are used for IQ Linens' cloth napkins?
IQ Linens offers high-quality cocktail and dinner cloths made from durable materials like polyester and cotton/polyester blends.
How can using blue and white floral napkins transform an event?
Using these napkins can reflect your vision and elevate the dining experience, contributing to a memorable occasion for guests.
List of Sources
- Select Appropriate Themes for Blue and White Floral Napkins
- Choosing Napkin Colors for Memorable Events (https://letsdolinens.com/post/napkin-colors-for-different-events)
- Elevate Your Events with Teal Napkins: Best Practices for Planners (https://go.iqlinens.com/blog/elevate-your-events-with-teal-napkins-best-practices-for-planners)
- Coordinate Napkin Designs with Table Settings
- Guide to Matching Napkins with Tablecloths (https://letsdolinens.com/post/matching-napkins-with-tablecloths)
- Top Color Trends Dominating Event Design in 2025 - The Event Planner Expo (https://theeventplannerexpo.com/events/top-color-trends-dominating-event-design-in-2025)
- Centerpiece Ideas for Every Type of Event: What Works and Why (https://bonaventurebrewing.com/venue-news--tips/centerpiece-ideas-for-every-type-of-event-what-works-and-why)
- Choosing Napkin Colors for Memorable Events (https://letsdolinens.com/post/napkin-colors-for-different-events)
- Napkins with Quotes: A Cheerful Tablescape Idea| EstherO Design (https://estherodesign.com/napkins-with-quotes)
- Implement Effective Napkin Folding and Placement Techniques
- 10 Cool Napkin Folds to Elevate Your Event Decor (https://go.iqlinens.com/blog/10-cool-napkin-folds-to-elevate-your-event-decor)
- 10 Simple Napkin Folding Techniques to Elevate Your Events (https://go.iqlinens.com/blog/10-simple-napkin-folding-techniques-to-elevate-your-events)
- Elevate Your Event Decor with Creative Napkin Folds - MEET (Meetings | Events | Entertainment | Travel) (https://meetmags.com/elevate-your-event-decor-with-creative-napkin-folds)
- Easy Napkin Folding Techniques for Stunning Event Settings (https://go.ultimatetextile.com/blog/easy-napkin-folding-techniques-for-stunning-event-settings)
- The Art of Napkin Folding: Impress Your Guests with These Techniques (https://truffle-bee.com/blog/table-setting/the-art-of-napkin-folding-impress-your-guests-with-these-techniques)
- Choose Quality Fabrics and Maintenance Practices
- Table Linen Market Size, Share And Trends Report, 2030 (https://grandviewresearch.com/industry-analysis/table-linen-market)
- 10 Reasons Event Planners Love Poly Linen Fabric Solutions (https://go.iqlinens.com/blog/10-reasons-event-planners-love-poly-linen-fabric-solutions)
- Table Linen Market Size | Growth Analysis Report 2025 (https://thebusinessresearchcompany.com/report/table-linen-global-market-report)
- 25 Key Event Industry Statistics You Need to Know (https://swoogo.events/blog/event-industry-statistics)
- Event Planning Industry Statistics: Data Reports 2026 (https://wifitalents.com/event-planning-industry-statistics)