Elevate Events with 4 Best Practices for Banquet Chair Sashes
Introduction
Banquet chair sashes are not merely decorative accents; they are essential components that can significantly transform the atmosphere of any event. By carefully selecting the right materials and colors, event organizers can create a cohesive and visually stunning environment that enhances guest experiences. But with a plethora of options and techniques available, how can one ensure that these seemingly simple additions truly elevate the overall aesthetic?
Exploring the best practices for choosing, installing, and coordinating chair sashes is crucial. Research shows that the right sashes can turn ordinary gatherings into unforgettable occasions. Industry standards suggest that a well-coordinated color scheme and fabric choice can dramatically impact the ambiance of an event.
Don’t miss the opportunity to elevate your next event. Dive into the world of chair sashes and discover how these elements can enhance your gatherings, making them not just events, but memorable experiences.
Understand the Aesthetic Value of Chair Sashes
Banquet chair sashes are not just decorative elements; they are transformative tools that can significantly elevate the visual appeal of any event. By turning standard seats into sophisticated centerpieces, they enhance hue, texture, and design. For example, luxurious fabrics like IQ Linens' Duchess Satin or Basic Polyester can create an elegant atmosphere, while vibrant colors inject energy into the space.
Understanding the aesthetic value of chair coverings means recognizing their ability to enhance the overall theme of an occasion-be it a wedding, corporate gathering, or festive celebration. By selecting the right banquet chair sashes, event organizers can create a cohesive look that aligns with the purpose and audience of the event.
Research shows that 70% of attendees believe well-coordinated decor impacts their perception of quality. This statistic underscores the importance of thoughtful design choices. Events that feature matched seat coverings along with banquet chair sashes and complementary decor elements, such as table runners and floral arrangements, create a unified theme that enhances guest experiences, transforming ordinary gatherings into extraordinary events.
Moreover, with bulk prices for seat covers ranging from $0.40 to $1.00, organizers can achieve remarkable results without exceeding budget constraints. It's crucial to note that demand for chair decorations peaks in January, March, and August, coinciding with major wedding seasons, making timely planning essential.
Incorporating practical techniques, such as the Double Loop Flower tying method, can further enhance decor. This technique involves tying a simple bow with small loops, resulting in a visually appealing arrangement that maintains its elegance throughout the event. With IQ Linens' stain and wrinkle-resistant bands, organizers can ensure their decor remains pristine, contributing to a refined and professional ambiance.

Choose Appropriate Materials and Colors for Maximum Impact
Choosing the right materials and hues for banquet chair sashes is crucial for achieving the desired aesthetic at any event. Satin and chiffon offer a gentle, stylish flow, making them perfect for formal gatherings. In contrast, polyester provides resilience and convenience, ideal for high-traffic situations. When selecting colors, consider the event's theme: pastel shades are often preferred for weddings, creating a romantic atmosphere, while bold tones can energize corporate events.
IQ Linens offers an impressive selection of banquet chair sashes, including Duchess Satin in 36 rich shades and Basic Polyester in 74 vibrant hues, ensuring ample options for customization. Incorporating textures like crinkled taffeta or embroidered patterns adds depth and visual interest, enhancing the sophistication of your decor. As fabric specialists note, "Color diminishes in recollection, but texture makes a mark," highlighting the importance of texture in fabric selection.
To achieve a cohesive look, develop a palette that complements other decor elements, creating a harmonious and visually appealing setup. Additionally, be aware of seasonal trends; search interest for 'wedding seat covers' peaks in January, March, and August, indicating favored times for specific hue selections. A careful choice of materials and colors not only enhances the aesthetic but also elevates the overall guest experience, making it a vital aspect of effective planning.
For those looking to elevate their decor further, consider the Double Loop Flower ribbon technique: start by tying a simple bow with small loops, then create another bow with the hanging ends, fluffing each loop and tucking them over the neighboring loops for a refined finish. This elegant touch can truly transform any event's decor.

Implement Effective Installation Techniques for Chair Sashes
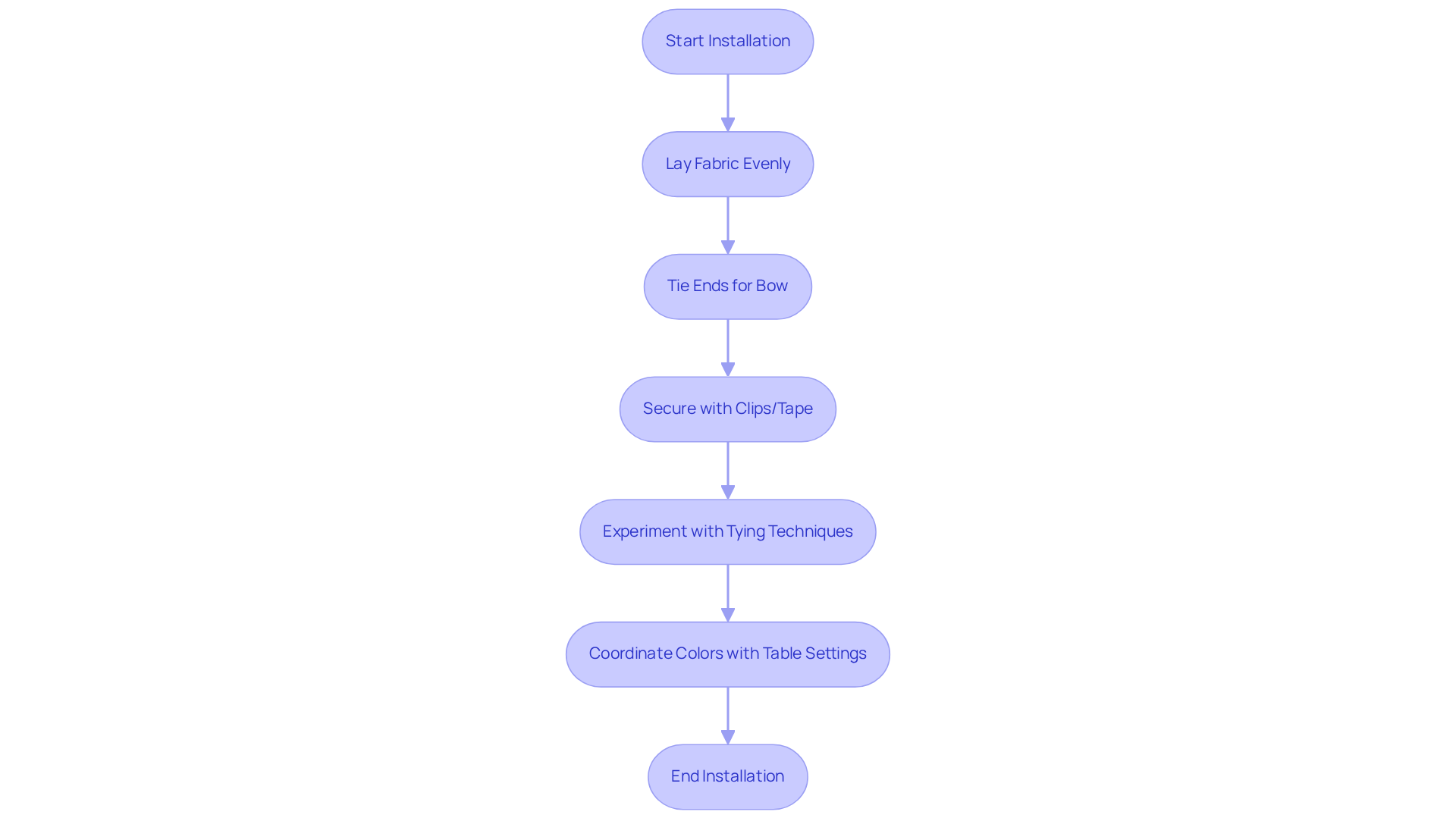
Achieving a polished look with seat coverings hinges on effective installation methods. Start by laying the fabric evenly over the back of the seat, ensuring both ends hang equally. For a classic bow, cross the ends and tie them securely, adjusting for symmetry. To prevent slipping, consider using clips or double-sided tape to secure the fabric at the rear of the seat.
Moreover, experimenting with different tying techniques, such as the flip tie or rosette, can introduce variety and flair to your decor. To elevate the overall aesthetic, coordinate the colors of your seat ties with your table settings - matching or complementing colors can make a significant impact.
IQ Linens offers seat tie bands crafted from luxurious materials like Basic Polyester and Duchess Satin, both of which resist stains and wrinkles, ensuring your decor remains pristine throughout the event. By keeping the panels neatly organized, you enhance a cohesive and professional appearance, significantly improving the aesthetics of your occasion.

Coordinate Chair Sashes with Overall Event Decor for Cohesion
Achieving a cohesive appearance is essential for any successful event, and it starts with the meticulous alignment of chair coverings with the overall decor. Choosing colors that enhance the event's theme and style is crucial. For instance, if floral centerpieces are featured, selecting ribbons that reflect the floral hues can create a harmonious atmosphere that captivates guests.
Moreover, incorporating similar textures or patterns across various decor elements, such as table linens and centerpieces, significantly enhances visual continuity. Research shows that well-coordinated colors can elevate guest satisfaction and improve the overall experience. By aligning banquet chair sashes with the event's design narrative, planners can craft a memorable and aesthetically pleasing environment that resonates with attendees, leaving a lasting impression.
In conclusion, consider the impact of cohesive decor on your next event. By thoughtfully selecting banquet chair sashes that complement your theme, you enhance the visual appeal and create an inviting atmosphere that guests will remember.

Conclusion
Elevating the aesthetic value of banquet chair sashes can truly transform any event from ordinary to extraordinary. These decorative elements are not just embellishments; they play a crucial role in enhancing the overall theme and ambiance of gatherings-be it weddings, corporate events, or festive celebrations. By selecting the right materials, colors, and installation techniques, event organizers can create a cohesive look that significantly enhances guest experiences.
Key insights emphasize the importance of understanding the aesthetic value of chair sashes. Choosing appropriate materials and colors, implementing effective installation techniques, and coordinating sashes with overall event decor are essential practices. Each of these contributes to a unified and visually appealing setup, reinforcing the notion that well-coordinated decor can greatly influence attendees' perceptions of quality and satisfaction.
Ultimately, the impact of thoughtfully chosen banquet chair sashes extends beyond mere decoration; it creates a lasting impression that resonates with guests. By prioritizing these best practices, event planners can ensure that their gatherings not only meet expectations but exceed them, leaving attendees with memorable experiences.
- Embrace the potential of chair sashes to elevate your next event.
- Watch as they transform the atmosphere, creating an inviting and sophisticated environment that guests will cherish.
Frequently Asked Questions
What is the purpose of banquet chair sashes?
Banquet chair sashes are transformative tools that enhance the visual appeal of events by turning standard seats into sophisticated centerpieces, adding hue, texture, and design.
How do chair sashes contribute to an event's aesthetic?
Chair sashes enhance the overall theme of an occasion, whether it's a wedding, corporate gathering, or festive celebration, by creating a cohesive look that aligns with the event's purpose and audience.
What materials are commonly used for chair sashes?
Luxurious fabrics like Duchess Satin and Basic Polyester are commonly used for chair sashes to create an elegant atmosphere.
What impact does coordinated decor have on attendees?
Research shows that 70% of attendees believe well-coordinated decor impacts their perception of quality, highlighting the importance of thoughtful design choices.
How can event organizers achieve a unified theme?
By featuring matched seat coverings, banquet chair sashes, and complementary decor elements such as table runners and floral arrangements, organizers can create a unified theme that enhances guest experiences.
What are the price ranges for bulk seat covers?
Bulk prices for seat covers typically range from $0.40 to $1.00, allowing organizers to achieve remarkable results without exceeding budget constraints.
When is the demand for chair decorations highest?
The demand for chair decorations peaks in January, March, and August, which coincides with major wedding seasons, making timely planning essential.
What practical technique can enhance chair sash decor?
The Double Loop Flower tying method can enhance decor by tying a simple bow with small loops, resulting in a visually appealing arrangement that maintains elegance throughout the event.
How can organizers ensure their decor remains pristine?
Using stain and wrinkle-resistant bands, like those from IQ Linens, can help organizers ensure their decor remains pristine, contributing to a refined and professional ambiance.
List of Sources
- Understand the Aesthetic Value of Chair Sashes
- sashes for chairs trends 2025: Style & Color Insights (https://accio.com/business/sashes-for-chairs-trends)
- The 2026 Wedding Trends That Are In—and Out—for the Year (https://vogue.com/article/wedding-trends-2026)
- 10 Ways Curly Chair Sashes Elevate Your Event Design (https://go.iqlinens.com/blog/10-ways-curly-chair-sashes-elevate-your-event-design)
- Choose Appropriate Materials and Colors for Maximum Impact
- 10 Stunning Sashes for Chairs at Weddings to Elevate Your Decor (https://go.iqlinens.com/blog/10-stunning-sashes-for-chairs-at-weddings-to-elevate-your-decor)
- sashes for chairs trends 2025: Style & Color Insights (https://accio.com/business/sashes-for-chairs-trends)
- 10 Creative Ways to Use Chair Sash for Stunning Events (https://go.ultimatetextile.com/blog/10-creative-ways-to-use-chair-sash-for-stunning-events?hsLang=en-us)
- Creative Ways to Use Chair Sashes for Any Event (https://bbcrafts.com/blogs/news/creative-ways-to-use-chair-sashes?srsltid=AfmBOopyEp8hbNqaXwjFttGNmb_DiLAxanf_VUXPigDCGIZRmE0Nv7CT)
- 4 Luxurious fabric choices for chair sashes (https://simplyelegantchaircovers.com/blogs/news/4-luxurious-fabric-choices-for-chair-sashes?srsltid=AfmBOoo6JXbc6HJsi3KWks9TcehK0vXm1VglGYlWsqVKmlwf98JTcgJ0)
- Implement Effective Installation Techniques for Chair Sashes
- Mastering the Art of Chair Sash Tying: Transform Your Decor (https://chairpassion.com/blog/tying-chair-sash)
- Keep Chair Sashes Secure for a Flawless Event (https://letsdolinens.com/post/fix-chair-sashes-that-keep-coming-undone-during-events)
- 4 Best Practices for Using Stretch Chair Sashes in Events (https://go.iqlinens.com/blog/4-best-practices-for-using-stretch-chair-sashes-in-events)
- Creative Ways to Use Chair Sashes for Any Event (https://bbcrafts.com/blogs/news/creative-ways-to-use-chair-sashes?srsltid=AfmBOorZ5S_ORRVhBYe7lTQwqwbc2TI_WXPeJcsJtffFEWnqXTyI_nvL)
- Decorating Chairs with Chair Sashes (https://tablelinensforless.com/blog/decorating-chairs-with-chair-sashes)
- Coordinate Chair Sashes with Overall Event Decor for Cohesion
- 10 Creative Ways to Use Chair Sash for Stunning Events (https://go.ultimatetextile.com/blog/10-creative-ways-to-use-chair-sash-for-stunning-events?hsLang=en-us)
- Creative Ways to Use Chair Sashes for Any Event (https://bbcrafts.com/blogs/news/creative-ways-to-use-chair-sashes?srsltid=AfmBOorQoc2tj042F0rUmRJu1A0Nro-6BEvQYrzPZgtNvavCyK-Iert_)
- 10 Chiffon Chair Sashes to Elevate Your Event Decor (https://go.iqlinens.com/blog/10-chiffon-chair-sashes-to-elevate-your-event-decor)
- Top Event Planning Statistics, Facts & Trends [2025 Update] (https://nunify.com/blogs/event-planning-statistics-facts-trends)
- 116 Event Statistics Shaping the Industry in 2025 | Cvent (https://cvent.com/en/blog/events/event-statistics)