Choose the Perfect Royal Blue Round Tablecloth for Your Event
Introduction
Selecting the ideal tablecloth can elevate an ordinary gathering into an extraordinary event. The royal blue round tablecloth, in particular, stands out as a stunning choice that can enhance any occasion. This guide will explore the essential elements of choosing the perfect tablecloth, from defining your event's theme and color palette to measuring for the perfect fit.
However, with countless options available, how can you ensure that your choice not only complements the decor but also aligns with the event's atmosphere and budget? By exploring these considerations, you will empower yourself as an event planner to create an unforgettable experience that resonates with every guest.
Research shows that the right tablecloth can significantly impact the overall aesthetic of your event. Industry standards suggest that a well-chosen linen not only enhances visual appeal but also contributes to the comfort and enjoyment of your guests. So, let’s dive into the key factors that will guide your decision-making process.
Define Your Event's Theme and Color Palette
Establishing the overall theme of your event is paramount - whether it’s formal, casual, rustic, or modern. This foundational step is crucial as it guides your hue palette selection. For instance, if you choose a royal blue tablecloth round, consider pairing it with complementary shades like gold, white, or silver to create striking accents.
Employing hue samples is essential in this process; they allow you to visualize how various shades interact, ensuring that your cloth not only fits the surface but also enhances the overall decor. This thoughtful approach fosters a cohesive aesthetic that resonates with your guests, elevating their experience. Research shows that dark or saturated hues, such as a royal blue tablecloth round, can create an intimate and opulent atmosphere, making them ideal for significant events.
Furthermore, consider the luxurious fabrics available for chair ties from IQ Linens. These can beautifully enhance your settings and contribute to the overall theme. By carefully selecting your color palette and incorporating these elegant chair ties, you can craft an environment that aligns with your theme and leaves a lasting impression. Additionally, it's vital to consider the cultural significance of colors to foster inclusivity and respect in diverse gatherings.
In summary, take the time to thoughtfully curate your event's color scheme and decor elements. This not only reflects your expertise as an event planner but also ensures a memorable experience for all attendees.

Measure Your Table for the Perfect Fit
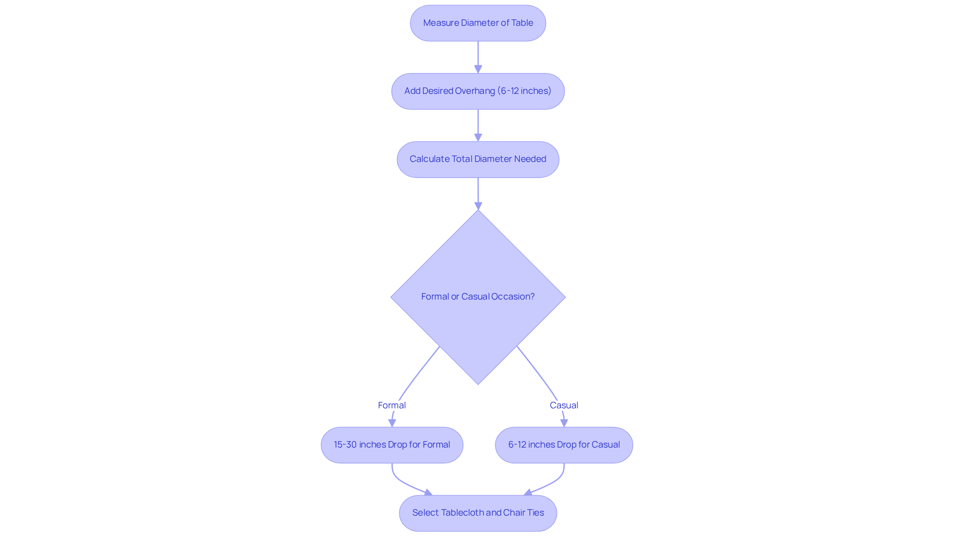
To accurately measure your round surface, start by determining its diameter. Use a measuring tape to measure the width across the center of the surface. For an ideal drop, add the desired overhang, typically ranging from 6 to 12 inches, to each side. For instance, if your surface measures 60 inches in diameter and you prefer a 10-inch drop, you’ll need a cloth that is 80 inches in diameter. This calculation ensures a graceful drape that not only enhances the table's appearance but also contributes to a refined and professional display for your occasion.
According to industry standards, a drop length of 15 to 30 inches is recommended for formal occasions, while casual settings typically require a drop of 6 to 12 inches. As planner Laura Marquez emphasizes, precise measurements are essential for achieving a cohesive and elegant appearance.
To elevate your gathering further, consider coordinating your luxurious chair ties from IQ Linens with a royal blue tablecloth round. Offered in Basic Polyester and Duchess Satin, these stain-resistant sashes can add depth and texture to your decor, enabling you to create a stunning visual effect that complements your royal blue tablecloth round.

Choose the Right Fabric for Your Needs
When selecting a fabric for a round royal blue tablecloth, it’s essential to align the material with the occasion’s formality and intended use. For upscale events, luxurious options like satin and Majestic Dupioni stand out, exuding elegance and sophistication.
- Satin, known for its sleek feel and luster, is often the preferred choice for weddings and gala dinners.
- On the other hand, Majestic Dupioni mimics the luxurious appearance of silk, making it a favored option for high-end occasions. However, keep in mind that silk requires careful maintenance and can be prone to damage, which may not suit every event.
Conversely, for more casual gatherings, polyester and spun polyester are excellent choices due to their durability and low maintenance. These fabrics are designed to withstand frequent use, making them ideal for events like family reunions or outdoor parties.
- Polyester coverings are particularly valued for their wrinkle and stain resistance, ensuring a polished look even in bustling environments.
When evaluating fabric options, consider the weight and texture, as these factors significantly influence how the tablecloth drapes. A heavier fabric can provide a more luxurious feel, while lighter options may be easier to manage and set up quickly. Additionally, prioritize wrinkle resistance, especially for outdoor occasions where conditions may lead to creasing. By thoughtfully selecting the appropriate fabric, you can enhance both the aesthetic and practicality of your event.

Evaluate Your Budget and Explore Options
Establishing a clear budget for your table linens is crucial; it will guide your decision-making process effectively. When weighing the options of leasing versus buying coverings for tables, keep in mind that renting is often more cost-effective for larger occasions. In contrast, purchasing may be advantageous for smaller gatherings or functions that require frequent use. For instance, renting 10 round coverings typically costs around $120, while buying them might involve an initial investment of about $100, not including ongoing maintenance costs.
Explore various suppliers, such as IQ Linens, to compare prices and quality. Seek options that fit within your budget while ensuring they meet your quality standards. Be aware of additional expenses like shipping or cleaning fees, which can significantly impact your overall budget. For example, professional laundering can add approximately $10 to $12 for each cloth after an event, potentially raising your total costs considerably.
Ultimately, understanding the financial implications of both leasing and buying linens will empower you to make a more informed choice that aligns with your event's requirements and budget constraints. Take the time to evaluate your options carefully, and you'll ensure a successful and stylish occasion.

Explore Customization Options for Unique Touches
Personalizing your royal blue tablecloth round is a powerful way to add a unique touch to your event. Consider options like:
- Embroidered logos
- Distinctive patterns
- Overlays that beautifully complement the royal blue tablecloth round base
Customization not only enhances the appearance of a royal blue tablecloth round but also aligns it with your occasion's theme, making it truly representative of your vision.
With IQ Linens, you have the freedom to customize your dining experience without the constraints of rental limitations. This ensures your tablecloth becomes a standout centerpiece for your event. Investing in high-quality linens is not just about aesthetics; it makes financial sense over time. As you reuse your linens, your cost per event decreases, providing excellent value.
Explore the various fabric types and finishes available to find the perfect match for your style. Research shows that well-chosen linens can elevate the overall ambiance of your gathering. Reach out to IQ Linens today to discuss the customization options available. Don’t forget to visit our blog for seasonal looks and styling tips that can inspire your tablescape.
Conclusion
Choosing the right royal blue round tablecloth for your event is not just about looks; it’s a reflection of your meticulous planning and execution. By thoughtfully considering your event's theme, color palette, fabric selection, and budget, you can craft an atmosphere that resonates with your guests and enhances their overall experience. This level of detail not only showcases your professionalism but also elevates the occasion to unforgettable heights.
Start by defining your event's theme, as it will guide your color choices and decor elements, ensuring a cohesive look. Accurate measurements for table sizes are essential for selecting the perfect fit. Remember, fabric choices should align with the formality of your event. Budget considerations are also crucial - whether you choose to rent or purchase, exploring customization options can add a personal touch that aligns perfectly with your vision.
Ultimately, investing time and effort into selecting the right royal blue round tablecloth can significantly influence the success of your event. Embrace this opportunity to create a stunning tablescape that meets practical needs while leaving a lasting impression on your attendees. Don’t wait - explore the latest trends and options available today, ensuring your event stands out in both style and sophistication.
Frequently Asked Questions
Why is it important to define an event's theme and color palette?
Defining an event's theme and color palette is crucial as it guides the selection of hues and decor elements, creating a cohesive aesthetic that enhances the overall experience for guests.
How can I select complementary colors for my event?
When selecting complementary colors, consider pairing a primary color, like royal blue, with shades such as gold, white, or silver to create striking accents that enhance the decor.
What role do hue samples play in planning an event?
Hue samples help visualize how various shades interact, ensuring that the chosen colors not only fit the decor but also enhance the overall aesthetic of the event.
What is the impact of dark or saturated hues on an event's atmosphere?
Dark or saturated hues, such as royal blue, can create an intimate and opulent atmosphere, making them ideal for significant events.
How can luxurious chair ties enhance an event's decor?
Luxurious chair ties can beautifully complement the overall theme and color palette, contributing to a refined and elegant appearance that leaves a lasting impression on guests.
What should I consider regarding the cultural significance of colors?
It's vital to consider the cultural significance of colors to foster inclusivity and respect, especially in diverse gatherings.
How do I measure my table for the perfect fit of a tablecloth?
To measure a round table, determine its diameter using a measuring tape, then add the desired overhang (typically 6 to 12 inches) to each side. For example, a 60-inch diameter table with a 10-inch drop requires an 80-inch diameter tablecloth.
What are the recommended drop lengths for tablecloths in different settings?
For formal occasions, a drop length of 15 to 30 inches is recommended, while casual settings typically require a drop of 6 to 12 inches.
How can coordinating chair ties with a tablecloth enhance the decor?
Coordinating luxurious chair ties with a royal blue tablecloth can add depth and texture to the decor, creating a stunning visual effect that complements the overall theme.
List of Sources
- Define Your Event's Theme and Color Palette
- 2024 Guide to Choosing the Right Color Palette for Your Event (https://newimageeventproductions.com/blog/event-desigm-and-theming/choosing-the-right-color-palette-for-your-event)
- Party & Event Color Schemes: 5 Secrets to Get Results (https://socialtables.com/blog/meeting-event-design/party-color-schemes)
- 7 Quotes to Inspire Every Event Professional – Cheers and Confetti Blog by Eventective (https://blog.eventective.com/7-quotes-to-inspire-every-event-professional)
- Measure Your Table for the Perfect Fit
- Tablecloth Size Chart: The Ultimate Guide for Choosing the Perfect Fit (https://tableclothsfactory.com/blogs/home/tablecloth-size-chart?srsltid=AfmBOopzlfaBe-QbOQw2vgpOGzhQ6CqLW5xIuWUUt70vhhv62HO1HvW-)
- How to Measure for a Tablecloth: 2 Easy Methods (https://wikihow.com/Measure-for-a-Tablecloth)
- 10 Essential Round Tablecloth Measurements for Event Planners (https://go.iqlinens.com/blog/10-essential-round-tablecloth-measurements-for-event-planners)
- Choose the Right Fabric for Your Needs
- Top 9 Event Table Cloths for Events & Weddings (https://sheltent.com/blogs/guides/best-event-table-cloths)
- High End Tablecloths: Why Choose Them for Your Table? (https://roughlinen.com/blogs/newsletters/high-end-tablecloths?srsltid=AfmBOoo7Ax3KnLHl-tXttD94UvCa7bb-379B9ObAZba5nHZ8PWqKVou_)
- 6 Best Fabrics For Tablecloths (Comparison With Pros & Cons) - TableCoversNow.Com (https://tablecoversnow.com/guides/best-fabric-for-table-cloth-cover?srsltid=AfmBOormWyi13teT6YVlfURylubYLG_JMRxXjAB1ngKvxI8UjTuWEfaW)
- Discover the Best Material for Tablecloths: A Complete Overview (https://go.iqlinens.com/blog/discover-the-best-material-for-tablecloths-a-complete-overview?hs_amp=true)
- Which tablecloth is better to choose for the table (https://truffle-bee.com/blog/table-setting/which-tablecloth-is-better-to-choose)
- Evaluate Your Budget and Explore Options
- Rent or Buy? How to Save Money on Common Wedding Expenses (https://money.usnews.com/money/blogs/my-money/articles/2017-05-18/rent-or-buy-how-to-save-money-on-common-wedding-expenses)
- Is It Cheaper To Rent Or Buy Table Linens? - The Laundry Room (https://orlandolaundryroom.com/is-it-cheaper-to-rent-or-buy-table-linens)
- How Much Do Table Linens Cost to Rent? Comparing Costs with Buying - Reventals Event Rentals (https://reventals.com/blog/rent-buy-linens-event)
- Linen Rental vs. Buying | ASAP Linen (https://asaplinen.com/linen-rental-vs-buying-saves-more?srsltid=AfmBOoqX65rg6u6Bko0_cYkZRtDBTJrHnq4pNmfSDwBbEPgBp6vhGf_9)
- Explore Customization Options for Unique Touches
- 10 Stylish Tablecloths for Sale to Elevate Your Events (https://go.ultimatetextile.com/blog/10-stylish-tablecloths-for-sale-to-elevate-your-events)
- Branded Tablecloth 2025 trends | Custom & Printed Covers (https://tableclothlinen.co.uk/top-5-branded-tablecloth-trends-for-2025-make-your-business-shine-2)
- Create Custom Event Table Covers: A Step-by-Step Guide (https://go.iqlinens.com/blog/create-custom-event-table-covers-a-step-by-step-guide?hs_amp=true)
- Custom Tablecloths for Trade Shows: Options, Examples, & Design Tips (https://classicexhibits.com/tradeshow-blog/2025/09/11/custom-tablecloths-for-trade-shows)
- Create a Professional Image with Custom Table Covers for Corporate Events - State-Journal (https://state-journal.com/2023/11/20/create-a-professional-image-with-custom-table-covers-for-corporate-events)