Choose the Perfect 90 x 90 Square Tablecloth for Your Event
Introduction
Choosing the right tablecloth can elevate an ordinary event to extraordinary heights. Yet, many overlook its significance. This guide provides essential steps for selecting the ideal 90 x 90 square tablecloth, from defining your event's theme to accurately measuring tables and exploring fabric options. With a plethora of styles, colors, and materials available, how can you ensure your choice enhances the overall atmosphere while meeting practical needs?
Research shows that the right tablecloth not only complements your decor but also sets the tone for the entire event. Industry standards suggest that a well-chosen tablecloth can transform the ambiance, making it crucial for event planners to understand their options. By following this guide, you’ll gain insights that empower you to make informed decisions, ensuring your event stands out.
Let’s delve into the details that will help you choose wisely.
Define Your Event Theme and Style
Begin by clearly identifying the theme of your event-whether it leans towards formal, casual, rustic, or modern. This initial step is crucial as it sets the tone for the overall atmosphere you wish to create. For instance, weddings often call for elegant fabrics like satin or lace, which add a touch of sophistication. In contrast, casual outdoor gatherings may benefit from the natural charm of cotton or burlap.
Mixing textures, such as satin with burlap, can add depth to the décor without overwhelming it. Draw inspiration from your color palette, decor elements, and the venue itself to ensure cohesion. Color coordination is essential for a visually attractive arrangement, matching the theme and harmonizing with other decorations. Documenting your ideas can help visualize how the tablecloth will integrate into the broader design.
Furthermore, consider the durability and stain resistance of materials such as polyester and spun polyester, which are vital for high-traffic occasions. Investing in premium linens from IQ Linens not only enhances the appearance but also makes economic sense; the cost per occasion diminishes with each use. This foundational approach guarantees that your fabric selection enhances the event's aesthetic, creating a harmonious and inviting environment for guests.

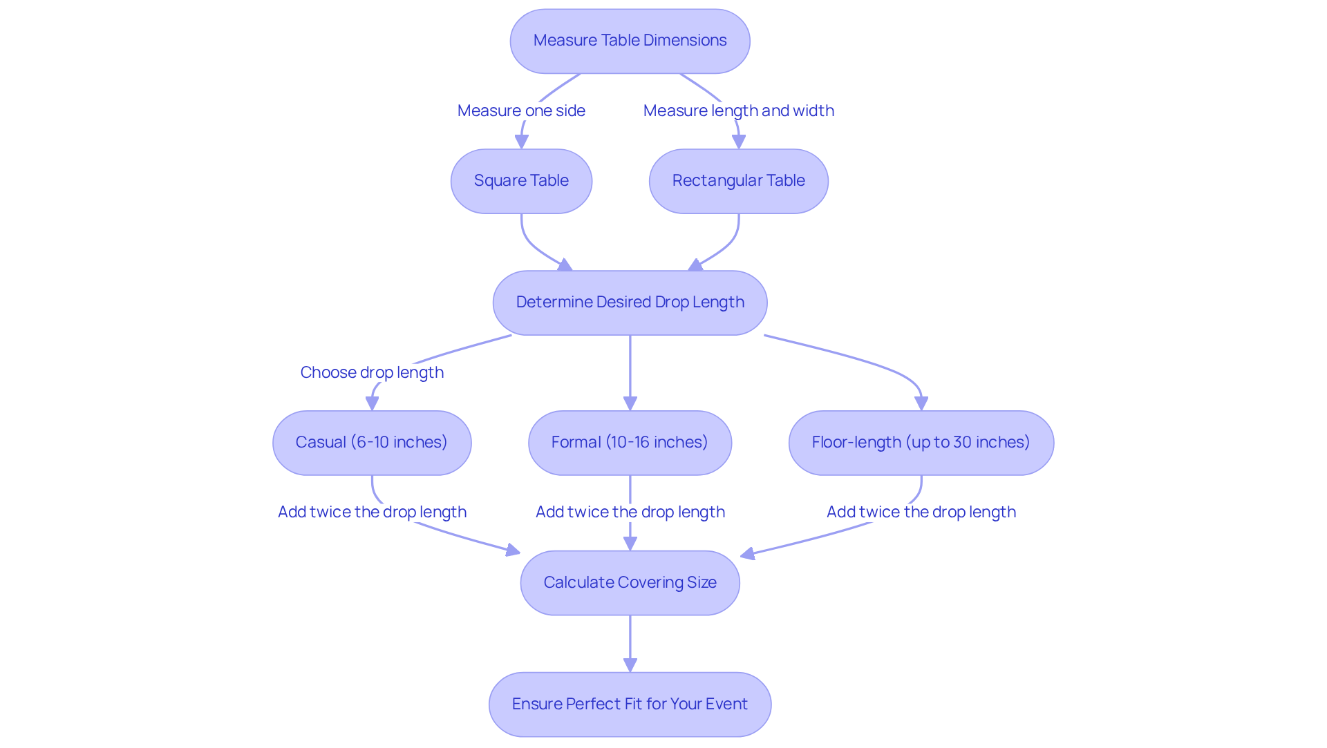
Measure Your Tables for Accurate Sizing
To accurately measure your tables, begin with a tape measure to determine the dimensions of the tabletop. For square tables, measure one side; for rectangular tables, measure both the length and width. Once you have these measurements, factor in the desired drop length - the amount of fabric that hangs over the edge of the table. Standard drop lengths vary: typically, 6-10 inches for casual dining, 10-16 inches for formal settings, and up to 30 inches for floor-length draping.
To calculate the ideal size for the covering, add twice the drop length to both the length and width measurements. For instance, if your square table measures 90 inches on each side and you desire a 10-inch drop, you would need a 90 x 90 square tablecloth that provides a total coverage of 110 inches square. Additionally, for a rectangular table measuring 183 cm long and 91 cm wide with a desired drop length of 25 cm, the required covering size would be 233 cm by 140 cm. This technique ensures that your covering fits flawlessly, enhancing the overall appearance of your gathering.
As Anna Marino states, 'The dimensions of your covering should not match those of your table, unless you do not desire any overhang.' This highlights the importance of precise measurements in achieving the desired look for your occasion. Take action now - ensure your table coverings are perfectly sized to elevate your event!

Explore Fabric Options and Their Benefits
When selecting a fabric for your tablecloth, it’s essential to consider the occasion's formality and the desired aesthetic. Here’s a breakdown of common options:
-
Polyester: Known for its durability and wrinkle resistance, polyester is an excellent choice for high-traffic events. It can endure 150 to 200 wash cycles without losing quality, making it a cost-effective option for frequent use. Its simple upkeep allows for swift tidying, ensuring a refined appearance throughout the occasion.
-
Cotton: While cotton offers a soft, natural feel that appeals to both casual and formal settings, it requires more maintenance than synthetic options. Cotton linens typically last only 60 to 90 wash cycles, which may lead to higher replacement costs over time.
-
Linen: Renowned for its luxurious and breathable qualities, linen is perfect for high-end occasions. However, it wrinkles easily and requires careful handling, making it less practical for high-turnover situations.
-
Burlap: Ideal for rustic themes, burlap provides a unique natural texture. However, it is not washable and can shed fibers, limiting its usability for occasions that require quick setup and maintenance.
-
Satin: This material adds elegance and sheen, making it suitable for formal occasions. While satin enhances the visual appeal of table settings, it can be prone to staining and requires careful handling to maintain its luxurious appearance.
Assessing the advantages and disadvantages of each fabric type according to your occasion's requirements is crucial. Consider factors such as ease of cleaning, durability, and overall appearance to ensure that your table linens enhance the ambiance of the occasion. Make an informed choice that reflects your event's style and needs.

Select the Right Color to Enhance Your Decor
Selecting the right color for your tablecloth is not just a choice; it’s a pivotal decision that can significantly enhance the atmosphere of your event. Consider the event's theme and the hues of other decorative elements as your starting point. Research shows that employing a hue wheel can help you identify complementary shades that elevate visual appeal. For instance:
- Neutral colors like white, ivory, or beige create a timeless and elegant ambiance, making them ideal for formal occasions.
- Vibrant hues such as royal blue or deep red inject energy and excitement, perfect for lively gatherings.
- Pastels are excellent choices for spring or summer events, offering a soft and inviting atmosphere.
It’s essential to consider the venue's existing palette and lighting, as these factors can greatly influence how colors are perceived. To ensure your selections harmonize with the venue, test material swatches in your chosen colors before finalizing your decision. This approach not only enhances the aesthetic but also guarantees a cohesive and memorable experience for your guests. Make the right choice today and transform your event with the perfect tablecloth!

Consider Maintenance and Care Requirements
Before you finalize your tablecloth choice, it’s crucial to consider the maintenance involved, as different fabrics require distinct care approaches:
- Polyester: This fabric is machine washable and quick-drying, making it an excellent low-maintenance option for busy event planners.
- Cotton: While washable, cotton coverings may need pressing to remove creases, ensuring a refined look for your occasion.
- Linen: Known for its elegance, linen requires careful washing and ironing. Always follow care labels closely to maintain its quality and appearance.
- Burlap: This material is not washable and should be regarded as a one-time use choice, perfect for rustic-themed events.
Planning for the cleaning and storage of your tablecloths post-event is essential. For machine-washable materials, use cold water and a mild detergent to maintain the integrity of the fibers. Avoid bleach unless absolutely necessary, as it can weaken the material. Store linens in a cool, dry location to prevent mildew and preserve their quality, ensuring they remain ready for your next occasion.
Event planners often emphasize the importance of fabric care. Research shows that proper maintenance not only extends the life of the linens but also enhances the overall aesthetic of future events. By investing time in the care of your tablecloths, you can ensure they continue to impress and elevate the ambiance of any occasion.

Conclusion
Choosing the right 90 x 90 square tablecloth for an event is not just a task; it’s a pivotal decision that can dramatically shape the atmosphere and aesthetic of your occasion. By grasping the event's theme, accurately measuring tables, exploring fabric options, selecting the perfect colors, and considering maintenance requirements, you can ensure that the tablecloth enhances the gathering rather than detracts from it.
- Key insights reveal the necessity of aligning the tablecloth with the event's theme-whether formal or casual-and selecting fabrics that not only look appealing but also endure the demands of the occasion.
- Careful measurement guarantees a perfect fit, while thoughtful color choices can elevate the decor, creating a cohesive and inviting environment.
- Moreover, understanding the maintenance needs of various fabrics ensures they remain in excellent condition for future events.
Ultimately, the right tablecloth transcends mere decoration; it plays a crucial role in setting the tone and enhancing the guest experience. By investing time in selecting the appropriate tablecloth, you can create memorable occasions that resonate with attendees long after the event concludes.
- Embrace the opportunity to transform your space with thoughtful choices that reflect your vision and style.
Frequently Asked Questions
Why is defining the event theme and style important?
Defining the event theme and style is crucial as it sets the tone for the overall atmosphere you wish to create, ensuring that all elements, including décor and fabric, are cohesive and visually appealing.
What materials are recommended for different types of events?
Elegant fabrics like satin or lace are recommended for formal events such as weddings, while casual outdoor gatherings may benefit from materials like cotton or burlap. Mixing textures can also enhance the décor.
How can I ensure color coordination in my event décor?
To ensure color coordination, draw inspiration from your color palette, décor elements, and the venue itself. This helps create a visually attractive arrangement that matches the theme and harmonizes with other decorations.
What factors should I consider when selecting table linens?
Consider the durability and stain resistance of materials like polyester and spun polyester, especially for high-traffic occasions. Investing in premium linens can enhance the appearance and be more economical over time.
How do I measure my tables for accurate tablecloth sizing?
To measure your tables, use a tape measure to determine the dimensions of the tabletop. For square tables, measure one side; for rectangular tables, measure both length and width.
What is the standard drop length for table linens?
Standard drop lengths vary: typically, 6-10 inches for casual dining, 10-16 inches for formal settings, and up to 30 inches for floor-length draping.
How do I calculate the ideal size for a table covering?
To calculate the ideal size, add twice the desired drop length to both the length and width measurements of the table. For example, for a square table measuring 90 inches with a 10-inch drop, you would need a 90 x 90 tablecloth for a total coverage of 110 inches square.
What does Anna Marino suggest about table covering dimensions?
Anna Marino suggests that the dimensions of your table covering should not match those of your table unless you do not desire any overhang, emphasizing the importance of precise measurements for achieving the desired look.
List of Sources
- Define Your Event Theme and Style
- How to Pick Linens for Different Event Themes (https://letsdolinens.com/post/pick-linens-different-event-themes)
- Why Event Planners Choose Fancy Table Cloths for Success (https://go.iqlinens.com/blog/why-event-planners-choose-fancy-table-cloths-for-success)
- The Ultimate Guide to Choosing the Perfect Tablecloth for Your Event (https://tableclothdirectny.com/blogs/news/the-ultimate-guide-to-choosing-the-perfect-tablecloth-for-your-event)
- 4 Best Practices for Choosing Table Cloths for Events (https://go.ultimatetextile.com/blog/4-best-practices-for-choosing-table-cloths-for-events)
- Measure Your Tables for Accurate Sizing
- Amazon.com: Showgeous 12 Pack Table Cloth Red Tablecloth 60 x 126 Inch Table Clothes for 8 Foot Rectangle Tables, Wrinkle Resistant Washable Polyester Table Cover for Wedding Parties Banquet Dining Table : Home & Kitchen (https://amazon.com/Showgeous-Tablecloth-Rectangle-Resistant-Polyester/dp/B0CTQDQF41)
- What Size Tablecloth do i need? (https://richardhaworth.co.uk/news/what-size-tablecloth-do-i-need)
- How to Measure a Table for the Right Size Tablecloth! (https://oilclothbytheyard.com/blogs/oilcloth-by-the-yard-blog-news-and-how-tos/how-to-measure-a-table-for-the-right-size-tablecloth?srsltid=AfmBOoqmMOA766MuzRa1ysNJTe4MTFRmG7S-TKmucIk275YmpJIzzBB5)
- Explore Fabric Options and Their Benefits
- Why Event Planners Choose Fancy Table Cloths for Success (https://go.iqlinens.com/blog/why-event-planners-choose-fancy-table-cloths-for-success)
- 10 Benefits of Polyester Table Covers for Event Planners (https://go.iqlinens.com/blog/10-benefits-of-polyester-table-covers-for-event-planners)
- Why Event Planners Prefer Polyester Table Linens for Success (https://go.iqlinens.com/blog/why-event-planners-prefer-polyester-table-linens-for-success)
- Why Fabric Table Covers Are Essential for Successful Events (https://go.ultimatetextile.com/blog/why-fabric-table-covers-are-essential-for-successful-events)
- Choose the Best Tablecloth Material for Your Event Needs (https://go.iqlinens.com/blog/choose-the-best-tablecloth-material-for-your-event-needs)
- Select the Right Color to Enhance Your Decor
- 5 Steps to Choose Coloured Tablecloths for Your Event (https://go.ultimatetextile.com/blog/5-steps-to-choose-coloured-tablecloths-for-your-event)
- The importance of colour psychology at an event (https://rsc.org/news/the-importance-of-colour-psychology-at-an-event)
- How to choose a tablecloth – expert tips for acing the size, color, and material (https://homesandgardens.com/solved/how-to-choose-a-tablecloth)
- Color Psychology in Event Design - Creative Day Technologies (https://creativeday.com/blog/color-psychology-event-design)
- Consider Maintenance and Care Requirements
- Extensive range of wedding table linen (https://specialoccasionlinen.com/blog/wedding-case-study)
- Case Studies - The Charles Group (https://thecharlesgroup.com/case-studies)
- How Often Do Tablecloths Need to be Cleaned? (https://cameobycopelandcleaners.com/how-often-do-tablecloths-need-to-be-cleaned)