Choose the Best Tablecloths for Events: A Step-by-Step Guide
Introduction
Selecting the perfect tablecloths can elevate an ordinary gathering into an extraordinary event. Yet, many overlook this crucial detail. Choosing the best tablecloths involves more than just aesthetics; it requires a thoughtful approach to themes, sizes, fabrics, and colors that resonate with the occasion's purpose.
As event planners navigate the myriad of options available, the challenge remains: how can one ensure that the chosen linens not only fit the tables but also enhance the overall atmosphere? Research shows that the right linens can significantly impact the mood and perception of an event.
This guide will navigate through essential steps to help create a cohesive and memorable experience for guests. By understanding the importance of tablecloth selection, you can make every event truly unforgettable. Don't underestimate the power of the right linens - let's explore how to make your next gathering stand out.
Define Your Event Theme and Requirements
To effectively host an occasion, start by identifying the type of event - be it a wedding, corporate gathering, or casual party. Establishing the overall theme is crucial; consider options like rustic, elegant, or modern. Document key elements that embody your vision, including the desired atmosphere, color palette, and specific motifs. For instance, weddings often lean towards soft pastels and floral designs, while corporate events typically call for a more subdued and professional aesthetic. This clarity will guide your choices in cloth styles and materials, ensuring they enhance the occasion's purpose and ambiance.
Research shows that garden parties are the preferred choice for weddings, embodying a classic and whimsical style. Furthermore, 91% of couples regard social media as an invaluable tool for wedding planning, frequently drawing inspiration from trending themes. Successful occasion themes, such as the Autumn Masquerade or Spring Garden Party, highlight the importance of aligning linens with the overall concept. Industry standards indicate that selecting the best tablecloths for events not only complements the decor but also reinforces the event's theme, creating a cohesive and memorable experience for attendees.
In conclusion, as you plan your event, keep in mind that the best tablecloths for events can elevate your occasion. By carefully considering your theme and utilizing expert recommendations, you can create an unforgettable atmosphere that resonates with your guests.

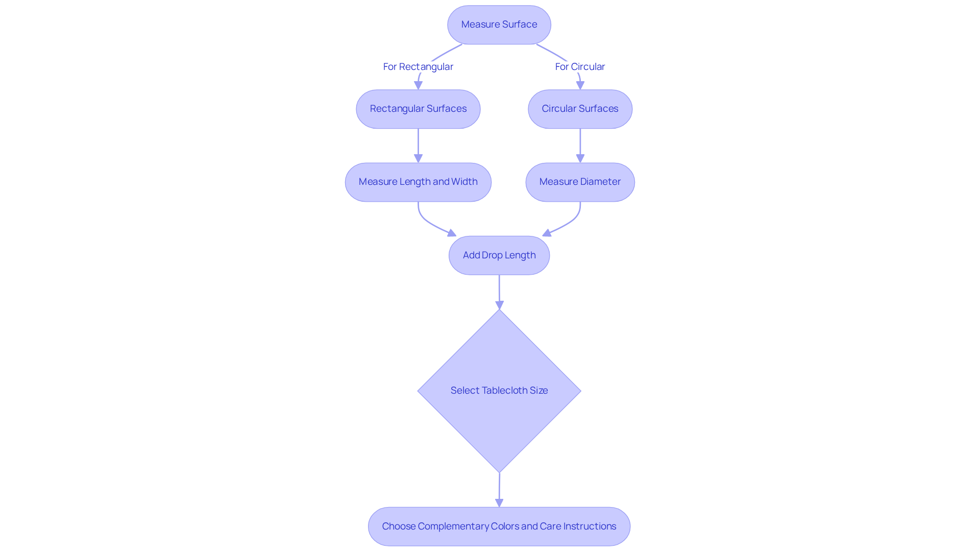
Measure Tables and Select Appropriate Sizes
Achieving a flawless setting with IQ Linens starts with precise measurements of your surfaces. For rectangular surfaces, measure both the length and width; for circular surfaces, measure the diameter. Remember to add the desired drop length to each measurement - typically 6 to 8 inches for casual events and 15 inches or more for formal occasions. For instance, if you have a 60-inch round surface, it requires a covering with a minimum diameter of 120 inches. Similarly, a 72-inch round surface will need a 132-inch covering. This meticulous approach is crucial to avoid last-minute adjustments and ensure an aesthetically pleasing drape. As Lenox states, 'The best tablecloths for events not only safeguard your surface but also enhance the visual appeal of your gathering.'
To elevate your event's aesthetics, consider selecting the best tablecloths for events in coordination with luxurious chair ties from IQ Linens, choosing complementary colors for a cohesive appearance. For unique table sizes, custom table linens are among the best tablecloths for events to ensure a perfect fit. Additionally, proper care and maintenance of tablecloths - following washing instructions and storing them correctly - will help maintain their appearance for future gatherings.
Incorporating these strategies not only enhances the visual appeal of your event but also helps you select the best tablecloths for events, reflecting your attention to detail and commitment to quality. Choose IQ Linens for your next gathering and experience the difference.

Explore Fabric Options and Their Suitability
When selecting the best tablecloths for events, IQ Linens stands out with a diverse range of fabric options, including sturdy polyester, elegant satin, and distinctive materials like burlap and sequins. Each fabric offers unique advantages:
- Polyester is not only durable and easy to clean but also cost-effective, making it a wise choice for frequent use. By curating a collection of high-quality linens, you can significantly reduce your expenses per occasion over time, ensuring that your investment pays off.
- Satin, with its luxurious sheen, is perfect for enhancing the aesthetic of formal events.
- For outdoor gatherings, consider water-resistant materials such as vinyl or acrylic to ensure durability against the elements.
It's crucial to assess the occasion's formality and theme when choosing the best tablecloths for events; for example, a formal wedding may benefit from the elegance of satin or damask, while a casual picnic could embrace the cheerfulness of cotton or polyester.
Additionally, IQ Linens offers stain-resistant chair tie sashes in Basic Polyester and Duchess Satin, which not only elevate your decor but also provide practicality. Always sample swatches whenever possible to evaluate texture and color in person, ensuring your selections align seamlessly with your vision. Furthermore, consider sustainable options for cloth napkins, which can enhance your gathering's theme while being environmentally responsible.
Incorporate these insights into your planning process, and elevate your events with the right fabric choices from IQ Linens.

Choose Colors That Complement Your Event Decor
Choosing the right hues for your table linens is crucial for elevating the overall appearance of your gathering with the best tablecloths for events. Start by examining the theme's palette and utilize a color wheel to identify complementary shades that will enhance your decor. For formal occasions, neutral tones like white, ivory, or soft pastels serve as an elegant backdrop. In contrast, vibrant hues can inject energy into casual gatherings, making them more inviting. Seasonal influences also play a significant role; for example, warm shades such as burgundy and gold resonate beautifully during autumn events.
To create a cohesive look at your event, it's essential to harmonize the best tablecloths for events with other elements, including centerpieces and tableware. Effective combinations often draw from the venue's existing palette, ensuring that the overall design feels intentional and well-considered. Research shows that utilizing similar palettes - where one primary hue is paired with its neighboring shades - can evoke feelings of relaxation and warmth, enhancing the guest experience. Furthermore, industry standards highlight the emotional reactions that colors can evoke, making it vital to select tones that align with the intended ambiance of your event. By thoughtfully choosing the best tablecloths for events, you can transform your gathering into a memorable experience that resonates with attendees.

Consider Your Budget and Cost-Effective Options
Creating a clear budget for linens at the outset of your planning process is not just beneficial; it’s essential. Research shows that comparing various suppliers, such as IQ Linens, can reveal opportunities for bulk discounts or rental options that lead to significant savings. A strategic approach involves a blend of rented and purchased linens; for example, consider renting tablecloths for larger tables while purchasing smaller ones for accent tables. This not only enhances the overall aesthetic but also allows for effective cost management.
Opt for durable yet stylish fabric options like basic polyester or spun polyester. These materials deliver a professional appearance without straining your budget. IQ Linens offers customizable finishing options and corner styles, enabling you to adjust your linens to match your theme flawlessly. Rental fees typically range from $5 to $15 per unit, making these options not only cost-effective but also flexible for various occasions.
As one organizer aptly noted, "Investing in quality linens can enhance the overall look of your wedding." This highlights the importance of quality linens in relation to budget considerations. By carefully evaluating your needs and exploring cost-effective options, including stain-resistant chair tie sashes available in both Basic Polyester and Duchess Satin, you can create memorable gatherings that impress guests while staying within financial constraints. Don't miss out on the opportunity to elevate your event with quality linens that reflect your vision.

Identify Reliable Sources for Purchase or Rental
When it comes to sourcing reputable suppliers for the best tablecloths for events, whether for purchase or rental, look no further than companies that specialize in occasion linens, such as IQ Linens. Research shows that they offer an extensive selection of fabrics and colors, including high-quality cloth napkins made from eco-friendly materials like polyester and cotton/polyester blends, which are both stain and wrinkle resistant. With a wide variety of colors and materials available for cocktail and dinner napkins, you can easily find the best tablecloths for events that complement your event's theme.
Moreover, IQ Linens enhances your decor with coordinating chair tie sashes available in Basic Polyester and Duchess Satin. Expert recommendations suggest that reading reviews and seeking recommendations from fellow event planners can significantly ensure reliability in your choices.
When considering rentals, it’s crucial to confirm the terms of service, including delivery and pickup options, to avoid any unexpected surprises. Additionally, opt for suppliers that provide swatches or samples, allowing you to assess quality before making a commitment. By following these guidelines, you can confidently select the best tablecloths for events that will elevate your occasion.

Conclusion
Selecting the ideal tablecloths for events is not just a detail; it’s a pivotal aspect of event planning that can significantly enhance the overall experience. Thoughtfully considering the event's theme, measuring tables accurately, exploring fabric options, choosing complementary colors, and adhering to a budget are essential steps in creating a visually appealing and cohesive atmosphere that resonates with guests.
Key strategies have been emphasized throughout this guide:
- Aligning linens with the event's theme is crucial.
- Selecting the right sizes for tables is important.
- Opting for fabrics that suit the occasion's formality can elevate the entire event.
- Understanding color psychology is essential.
- Managing your budget effectively is a key element in the decision-making process.
- Utilizing reliable sources for purchasing or renting tablecloths ensures that quality and aesthetic standards are met, reinforcing your commitment to excellence.
Ultimately, investing time and effort into selecting the best tablecloths for events not only elevates the decor but also contributes to a memorable experience for attendees. By applying these insights and strategies, event planners can create gatherings that leave a lasting impression. Make every occasion special and unique-start your journey to exceptional event decor today!
Frequently Asked Questions
What is the first step in planning an event?
The first step is to identify the type of event you are hosting, such as a wedding, corporate gathering, or casual party, and to establish an overall theme.
Why is it important to define an event theme?
Defining an event theme is crucial as it helps guide your choices in decor, including atmosphere, color palette, and specific motifs, ensuring that all elements enhance the occasion's purpose and ambiance.
What are some popular themes for weddings?
Popular wedding themes include rustic, elegant, and modern styles, with garden parties being a favored choice for their classic and whimsical appeal.
How do couples use social media in wedding planning?
Research shows that 91% of couples find social media to be an invaluable tool for wedding planning, often drawing inspiration from trending themes.
What role do tablecloths play in event planning?
Selecting the best tablecloths for events is important as they complement the decor and reinforce the event's theme, creating a cohesive and memorable experience for attendees.
How should tables be measured for tablecloth selection?
For rectangular tables, measure both length and width; for circular tables, measure the diameter. Always add the desired drop length to each measurement (typically 6 to 8 inches for casual events and 15 inches or more for formal occasions).
What is an example of how to measure for a round table?
For a 60-inch round table, you would need a tablecloth with a minimum diameter of 120 inches; for a 72-inch round table, a minimum of 132 inches is required.
How can one enhance the aesthetics of an event?
To enhance aesthetics, select tablecloths that coordinate with luxurious chair ties, choosing complementary colors for a cohesive appearance.
What should be done for unique table sizes?
For unique table sizes, custom table linens should be considered to ensure a perfect fit.
How should tablecloths be cared for?
Proper care and maintenance of tablecloths involve following washing instructions and storing them correctly to maintain their appearance for future gatherings.
List of Sources
- Define Your Event Theme and Requirements
- 100 Creative Event Themes (https://nationaleventpros.com/100-unique-event-theme-ideas)
- 2025 Wedding Trends: Zola's First Look Report - Zola Expert Wedding Advice (https://zola.com/expert-advice/the-first-look-report-2025)
- Top 20 Corporate Event Theme Ideas to Elevate Your Next Gathering (https://teamout.com/blog-post/corporate-event-theme-ideas)
- 25 Corporate Event Themes: Ideas for Food, Decor & More (https://socialtables.com/blog/event-planning/corporate-event-themes)
- Measure Tables and Select Appropriate Sizes
- How to Size a Tablecloth Correctly (https://lenox.com/blogs/buying-guide/how-to-size-a-tablecloth)
- Event Table Sizes & Capacities: A Complete Guide (https://tripleseat.com/blog/event-table-sizes-capacities-a-complete-guide)
- Table Linen & Tablecloth Sizing Chart + Guide | Lola Valentina (https://lolavalentina.com/tablecloth-sizing-chart-event-guide)
- How to Measure your table for a Tablecloth - Full Guide (https://sandsnowlinen.com/blogs/blog/how-to-measure-your-table-for-a-tablecloth-full-guide?srsltid=AfmBOort_u4L2wn5zUWuJneYzVfeAiPTAgh5d4Vxf0HhgLP4uZpwBwd2)
- How-To Perfectly Measure Your Holiday Table Cloth (https://flandb.com/blogs/by-flandb/how-to-perfectly-measure-your-holiday-table-cloth?srsltid=AfmBOoraw4Y96B_kTCjdCK7vPs760TPSQppapz5iNbTCJ07KsP6Oo1Q6)
- Explore Fabric Options and Their Suitability
- The Ultimate Guide to Choosing the Perfect Tablecloth for Your Event (https://tableclothdirectny.com/blogs/news/the-ultimate-guide-to-choosing-the-perfect-tablecloth-for-your-event)
- Best Fabrics for Tablecloths: Suitable Materials for Every Event (https://ichcha.com/block-printing-blog/best-fabrics-for-tablecloths-suitable-materials-for-every-event)
- Top 9 Event Table Cloths for Events & Weddings (https://sheltent.com/blogs/guides/best-event-table-cloths)
- Event Tablecloth Fabric Selection Guide: Polyester vs Neoprene vs PVC - strongdisplay.com (https://strongdisplay.com/fr/event-tablecloth-fabric-selection-guide-polyester-vs-neoprene-vs-pvc)
- Comparing Tablecloth Materials: Linen vs Cotton vs Polyester (https://thetableclothstore.com/blogs/news/comparing-tablecloth-materials-linen-vs-cotton-vs-polyester?srsltid=AfmBOoqErXQGlybOgG1tTBWshQUZMaLI7DaLFCT39QSQHBTzBkU6YmmQ)
- Choose Colors That Complement Your Event Decor
- 5 Rules for an Event Design Color Palette (https://meetings.skift.com/2016/05/30/event-design-color-palette)
- 5 Steps to Choose Coloured Tablecloths for Your Event (https://go.ultimatetextile.com/blog/5-steps-to-choose-coloured-tablecloths-for-your-event)
- Tablecloth Trends: What's Hot and What's Not in 2025 Embrace the Latest Styles! (https://allcottonandlinen.com/blogs/news/tablecloth-trends-whats-hot-and-whats-not-in-embrace-the-latest-styles?srsltid=AfmBOoqVB2PobhNGTouaNSlUG0kxAeH1PIo-yB2VEM2o6xLJxmT941bs)
- How to Choose the Perfect Tablecloth for Any Event (https://letsdolinens.com/post/choose-the-perfect-tablecloth)
- The Most Complete Color Guide for Event Decoration (https://crimons.com/en/producto/la-guia-de-colores-mas-completa-para-decoracion-de-eventos-tendencias-paletas-y-consejos-de-expertos)
- Consider Your Budget and Cost-Effective Options
- How Much Does It Cost To Rent Tablecloths? (https://cvlinens.com/blogs/styling-tips/how-much-does-it-cost-to-rent-tablecloths?srsltid=AfmBOoqTUwAPOlW5W6qamYTRTfzGKP7Q-lJktBvOAJDH277pzDojEmQ8)
- Top Tips for Renting Event Linens on a Budget (https://letsdolinens.com/post/tips-renting-event-linens)
- 10 Cheap White Tablecloths for Stylish Event Planning (https://go.iqlinens.com/blog/10-cheap-white-tablecloths-for-stylish-event-planning)
- Budget-Friendly Tips for Renting Event Linens (https://letsdolinens.com/post/rent-event-linens-without-breaking-bank)
- How to Save Money on Event Linens Without Sacrificing Style (https://sunshinelinenrentals.com/how-to-save-money-on-event-linens-without-sacrificing-style)
- Identify Reliable Sources for Purchase or Rental
- Tableware Rental Service Market - Global Forecast 2025-2032 (https://researchandmarkets.com/reports/6138608/tableware-rental-service-market-global?srsltid=AfmBOoqHuXe2cpiFNCbKKFFzDG-yua5285yZ8GTywfAN0YV-ySAOxErd)
- 116 Event Statistics Shaping the Industry in 2025 | Cvent (https://cvent.com/en/blog/events/event-statistics)
- Party Supply Rental Market 2025 - Size, Share, Forecast To 2034 (https://thebusinessresearchcompany.com/report/party-supply-rental-global-market-report)