Calculate How Many Napkins for a Wedding: A Step-by-Step Guide
Introduction
Estimating the right number of napkins for a wedding can be a daunting task. With the diverse needs of guests and the event's overall theme in mind, it’s crucial to get it right. This guide provides essential steps and calculations to ensure that every attendee is catered for, enhancing both the aesthetic and functionality of your celebration.
However, with so many options available - from dinner napkins to cocktail cloths - how can you navigate the complexities of quantity and material while staying within budget? Research shows that understanding your guests' needs and the event's theme is key to making informed decisions. By following expert recommendations, you can confidently choose the right linens that not only meet your requirements but also elevate the overall experience.
Let’s explore how to simplify this process and ensure your wedding is a memorable occasion for everyone.
Assess Guest Count and Event Type
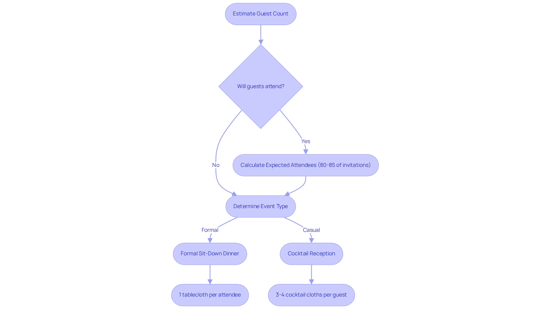
Start by estimating how many napkins for a wedding based on the total number of attendees expected. Research shows that approximately 80-85% of invited guests will attend. For instance, if you send out 150 invitations, you can anticipate around 120 attendees.
Next, consider the nature of your event. A formal sit-down dinner will require a different quantity of tablecloths compared to a casual drink reception. For a sit-down meal, plan for one dinner cloth per attendee. In contrast, for a cocktail reception, you might need 3-4 cocktail cloths for each guest.
This initial evaluation serves as a foundation for your subsequent calculations, such as determining how many napkins for a wedding, ensuring you have the right amount of linens to accommodate your guests comfortably. Expert recommendations suggest that having the appropriate linens not only enhances the aesthetic of your event but also contributes to the overall guest experience. So, take the time to assess your needs accurately!

Explore Napkin Types and Materials
When planning your wedding, understanding the various types of napkins available is crucial, as each serves a unique purpose:
- Dinner Napkins: Typically larger, measuring between 18 to 26 inches, these napkins are essential for formal dining settings. Offering one dinner cloth per attendee ensures a refined dining experience.
- Cocktail Napkins: Smaller in size, usually around 10 inches by 10 inches, cocktail napkins from IQ Linens are perfect for cocktail hours and mingling. They provide true restaurant dining quality and can be customized in printed, striped, or solid colors to match your event's theme. A recommended amount of how many napkins for a wedding is 3 to 4 per person, facilitating easy handling of drinks and appetizers.
- Guest Towels: Often found in restrooms, these towels add a touch of elegance and hygiene. Generally, one guest towel per attendee is sufficient.
The selection of supplies for table settings can significantly influence both your budget and the aesthetic of your event. Polyester cloths are a popular choice due to their durability and ease of cleaning, making them ideal for high-traffic events. Research shows they can withstand numerous washes while maintaining their appearance, with some blends retaining over 85% strength after 300 industrial washes. Conversely, linen cloths, while more expensive, offer a luxurious sensation and are often preferred for their absorbency and sophistication. They can enhance the overall decor and contribute to a refined atmosphere.
Ultimately, the decision between polyester and linen should align with your budget and the desired ambiance of your wedding. Combining textures and hues can also produce a vibrant tablescape, ensuring that your choice of linens reflects the distinctive narrative of your celebration. Consider these options carefully to elevate your event.

Calculate Napkin Quantities Based on Guidelines
To accurately determine the number of napkins required for a wedding, follow these essential guidelines:
- Dinner Serviettes: Assign one dinner serviette for each attendee. For instance, if you have 120 attendees, you will need 120 dinner cloths.
- Estimate 3 to 4 drink coasters for each attendee. Therefore, for 120 attendees, prepare between 360 and 480 cocktail cloths to accommodate beverages and appetizers.
- Visitor Towels: Plan for one visitor towel per attendee, resulting in 120 visitor towels for 120 attendees.
Additionally, it’s wise to include a buffer of 10-15% to your total count of cloths. This additional allowance accounts for unexpected situations, such as spills or last-minute attendees, ensuring you are fully prepared for the event.
For example, if you are hosting a wedding with 150 guests, you would calculate:
- 150 dinner napkins
- 450 to 600 cocktail napkins (3-4 per guest)
- 150 guest towels
This structured approach guarantees that all guests have access to clean napkins and enhances the overall experience by maintaining a tidy and elegant setting throughout the celebration.
To add a special touch, consider folding your cloth linens in an appealing manner. For example, fold the cloth into a square, place your cutlery diagonally across the center, and wrap the cloth around the cutlery. Finish this presentation with a brightly colored ribbon or raffia. IQ Linens offers a broad range of high-quality cloth accessories in various colors and materials, including eco-friendly choices, ensuring you find the ideal match for your event. Having additional cloths accessible is crucial for upholding tidiness during occasions, particularly during cocktail hours and dinner service when spills frequently occur.

Implement Cost-Saving Strategies for Napkin Orders
To effectively manage napkin costs for your wedding, consider these strategic approaches:
-
Buy in Bulk: Purchasing napkins in larger quantities can significantly lower the price per unit. Many suppliers offer attractive discounts for bulk orders, making this a smart choice for budget-conscious couples.
-
Choose Versatile Colors: Opt for neutral or versatile colors that can be reused for future events. This not only optimizes your investment but also guarantees that your cloths enhance various themes and settings.
-
Rent Instead of Buy: For high-end linens, renting can be a cost-effective alternative to purchasing. This option allows you to achieve a luxurious look without the hefty price tag associated with buying.
-
DIY Options: If you have a knack for crafting, consider making your own napkins from fabric remnants. This can be a fun and creative project that adds a personal touch while saving money.
By implementing these strategies, you can maintain an elegant and stylish wedding while also determining how many napkins for a wedding to keep your budget in check. Remember, smart planning today leads to a beautiful celebration tomorrow!

Conclusion
Estimating the right number of napkins for a wedding is not just a detail; it’s a pivotal element of event planning that can significantly elevate the guest experience. By carefully evaluating your guest count alongside the nature of your event, you can ensure that every attendee is well accommodated. Understanding the various types of napkins and materials available allows for a thoughtful selection that aligns with both your budget and the desired ambiance of your celebration.
This guide has highlighted essential strategies, from calculating the necessary quantities based on guest attendance to implementing cost-saving measures. Detailed recommendations for dinner napkins, cocktail napkins, and guest towels provide a clear framework for your planning process. Additionally, exploring options like bulk purchasing and rentals can lead to substantial savings while maintaining an air of elegance.
Ultimately, meticulous planning today will pave the way for a seamless and stylish wedding tomorrow. By taking these insights into account, couples can confidently navigate the complexities of napkin selection, ensuring their special day is both beautiful and budget-friendly. Embrace this opportunity to create a memorable atmosphere that reflects your unique style and vision, making your wedding an unforgettable occasion for all.
Frequently Asked Questions
How do I estimate the number of attendees for my event?
Research indicates that approximately 80-85% of invited guests will attend. For example, if you send out 150 invitations, you can expect around 120 attendees.
How does the type of event affect the quantity of tablecloths needed?
The nature of your event influences the amount of tablecloths required. A formal sit-down dinner needs one dinner cloth per attendee, while a cocktail reception may require 3-4 cocktail cloths for each guest.
Why is it important to assess my guest count and event type?
Assessing your guest count and event type is crucial for determining the right amount of linens, such as napkins and tablecloths, ensuring you have enough to accommodate your guests comfortably and enhance the overall aesthetic and experience of your event.
List of Sources
- Assess Guest Count and Event Type
- This is How Long (and Short) US Couples Are Making Their Wedding Guest Lists (https://theknot.com/content/average-wedding-guest-list-size)
- What Is the Average Guest Count for U.S. Weddings? (https://annieroseevents.com/what-is-the-average-guest-count-for-u-s-weddings)
- 2025 United States Wedding Market Statistics & Analysis | The Wedding Report (https://wedding.report/action/wedding_statistics/view/market/id/00/idtype/s/location/United_States)
- Wedding Statistics & Facts USA 2026 (https://kandephotobooths.com/blog/wedding-statistics)
- Explore Napkin Types and Materials
- Everything You Need To Know About Wedding Napkins (2021) (https://sophistiplate.com/blogs/news/everything-you-need-to-know-about-wedding-napkins?srsltid=AfmBOooLxep7tZ_y7SmhjTlWHGt40_PVAJP0hzcAjP2wxxaaZDqdAxIf)
- Cotton vs Polyester Durability Guide for Hotel Linens (https://szoneierfabrics.com/cotton-or-polyester-durability-comparison-for-hospitality-linen-suppliers)
- Top Stylish Wedding Napkin Ideas for Reception (https://linvitinstant.com/blogs/wedding-ideas/stylish-wedding-napkin-ideas-for-reception?srsltid=AfmBOorLhSMM2wJCAggKquzWrQURQ15-vpO435nFei15pjA-Q0o-ghtm)
- Extensive range of wedding table linen (https://specialoccasionlinen.com/blog/wedding-case-study)
- Top Napkin Trends for Weddings: Gourmet Catering & Eventos (https://gourmetcatering.es/en/news-weddings/top-wedding-napkin-trends)
- Calculate Napkin Quantities Based on Guidelines
- How Many Napkins Do You Need for a Wedding or Party? - CV Linens™ (https://cvlinens.com/blogs/styling-tips/how-many-napkins-do-you-need-wedding-party?srsltid=AfmBOoocHvIC-gCzSkMCOSBZ7rV1OJsZCn6LN_xCmAN2-Zn0s4X3EuJQ)
- How Many Wedding Cocktail Napkins Do You Need? (https://allcottonandlinen.com/blogs/news/wedding-cocktail-napkins?srsltid=AfmBOoosYf3Iaw1rXhmC8u_C7b-R8JvRF4QxFqgpzzjqnsO7T05pDePR)
- How Many Napkins To Order For My Event? | Hampton Event Hire (https://hamptoneventhire.com/how-many-napkins-for-wedding-event)
- How Many Napkins to Order for Your Wedding: Helpful Guide | Tippytoad (https://tippytoad.com/pages/how-many-napkins-to-order-for-your-wedding?srsltid=AfmBOop5Q9pN7wMojGD327k6PeLp6HgoSw4tv5hLRW7wdooi_g1W9TxS)
- How do you calculate the number of napkins needed for an event? (https://covr.shop/blogs/news-on-the-recycling-of-single-use-packaging/how-to-calculate-the-amount-of-towels-necessary-for-an-event)
- Implement Cost-Saving Strategies for Napkin Orders
- Top Tips for Renting Event Linens on a Budget (https://letsdolinens.com/post/tips-renting-event-linens)
- Wedding planners reveal their 12 best tips for saving money on a wedding (https://businessinsider.com/wedding-planners-reveal-tips-for-saving-money-2020-2)
- 8 Secret Ways to Save Money on Your Wedding Rentals, According to 5 Industry Experts (https://brides.com/ways-to-save-money-on-wedding-rentals-11820057)
- Wedding Pro Tips for Saving Money on Rentals (https://theknot.com/content/ways-to-save-money-on-reception-rentals-budget)
- Average Cost of Weddings in 2026: Vendor Price Guide - Zola Expert Wedding Advice (https://zola.com/expert-advice/whats-the-average-cost-of-a-wedding)