Best Practices for Using 30 Inch High Tables in Events
Introduction
Crafting a memorable event demands more than just a guest list and a venue; it requires meticulous attention to every detail, from table height to guest comfort. Research shows that utilizing 30-inch high tables can elevate an ordinary gathering into an engaging experience, fostering mingling and interaction among attendees. However, the challenge lies in effectively assessing the event's specific needs and optimizing table arrangements to ensure accessibility and comfort.
How can event planners strike the perfect balance between style and functionality while accommodating diverse guest requirements? By understanding the nuances of table height and its impact on social dynamics, planners can create an environment that not only looks good but also feels inviting.
Industry standards suggest that thoughtful table arrangements can significantly enhance guest experience. Consider the flow of the space, ensuring that guests can navigate comfortably while engaging with one another.
In conclusion, it’s essential for event planners to evaluate their unique requirements and make informed decisions about table arrangements. Expert recommendations advocate for a blend of aesthetics and practicality, ensuring that every guest feels valued and comfortable. Take the next step in your event planning journey by prioritizing these crucial elements.
Assess Event Requirements for 30-Inch High Tables
Before selecting a 30 inch high table for your gathering, it's essential to assess the specific needs of the occasion. Here are key factors to consider:
- Guest Count: Accurately determining the number of attendees is crucial. For standing gatherings, a general guideline is to have one high-top surface for every 4-5 individuals. This setup encourages mingling and conversation, significantly enhancing the overall experience. Celebrations Event Center emphasizes that precise attendee counts are vital for planning, stating, "Your attendee count impacts your budget significantly."
- Event Type: Identify the nature of the event - whether it’s formal, casual, or a blend of both. Tall surfaces are particularly suitable for cocktail receptions, networking events, or casual assemblies where guests are expected to stand and mingle.
- Venue Layout: Evaluate the space where the event will take place. Ensure that the layout allows for smooth movement around the surfaces, maintaining at least 24-30 inches of clearance between them for comfort and accessibility.
- Accessibility Needs: Consider individuals who may require accessible seating options. Ensure that the table height accommodates wheelchairs and that there is ample space for movement, fostering an inclusive environment.
Moreover, be aware of potential complications related to attendee counts, such as uninvited guests or last-minute changes. As noted by Celebrations Event Center, unexpected attendees can disrupt inventory availability for upcoming occasions. By thoroughly assessing these requirements, you can make informed decisions about the quantity and positioning of the 30 inch high table, ensuring a successful event arrangement.

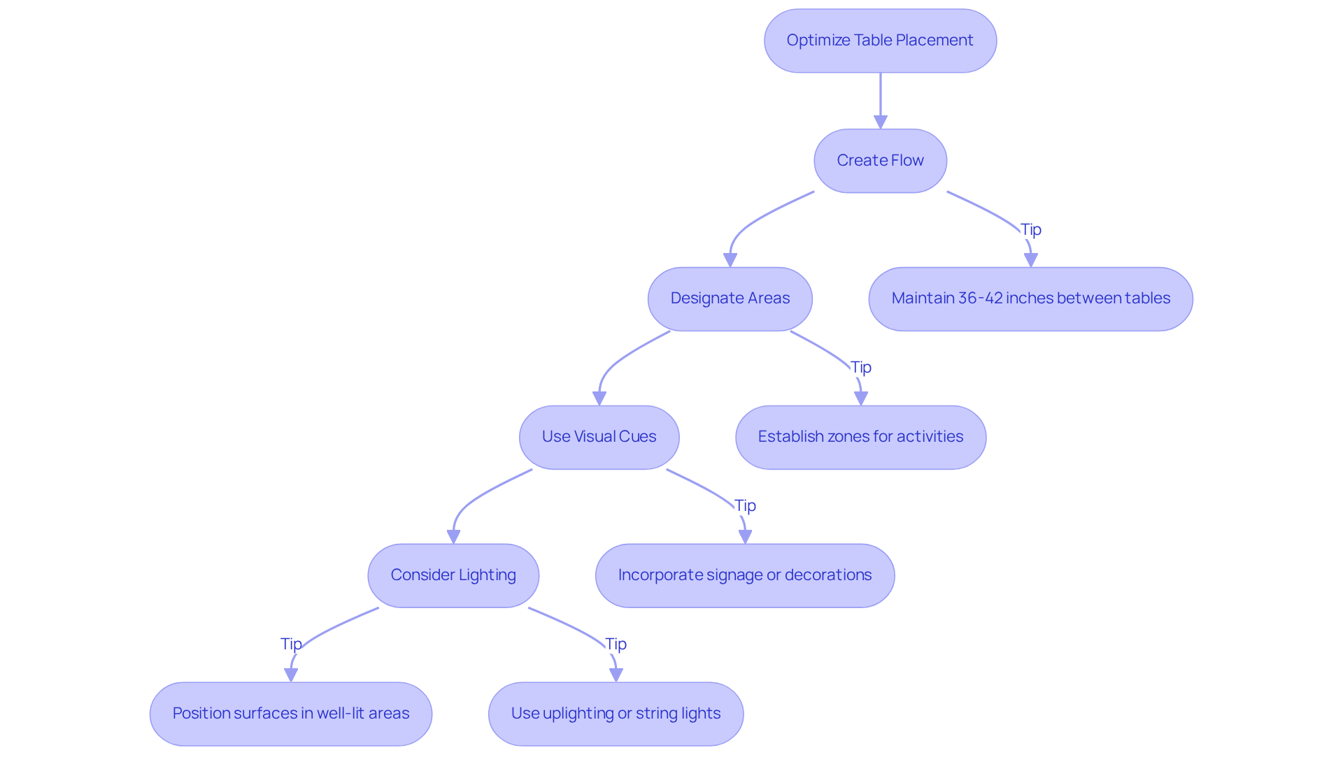
Optimize Table Placement and Arrangement
To optimize the placement and arrangement of 30-inch high tables, follow these expert recommendations:
- Create Flow: Arrange tables to encourage natural movement throughout the space. Avoid tight clusters that can lead to congestion; a loose grid arrangement often works best for high-top surfaces, allowing attendees to circulate freely. Maintaining at least 36-42 inches between tables facilitates comfortable movement and enhances visitor interaction.
- Designate Areas: Establish specific zones for different activities, such as cocktail areas, food stations, or lounge spaces. This organization assists in overseeing visitor flow and keeps the gathering organized, fostering a smooth experience.
- Use Visual Cues: Incorporate signage or decorations to guide guests to various areas. Directional signs or themed decor that aligns with the event's purpose can enhance navigation and engagement.
- Consider Lighting: Ensure surfaces are positioned in well-lit areas to enhance visibility and create an inviting atmosphere. Using uplighting or string lights can accentuate arrangements and attract attention to focal points, enhancing the space's appeal.
By thoughtfully positioning and organizing furnishings, you can significantly improve guest interaction and foster a more pleasant experience. Implement these strategies to elevate your event planning and ensure a memorable gathering.

Choose Quality Linens and Decorations for High Tables
Choosing the right linens and decorations for a 30 inch high table can significantly elevate the aesthetic of your gathering. Research shows that the right choices not only enhance visual appeal but also create an inviting atmosphere for attendees. Here are some expert recommendations:
- Select Appropriate Linens: Choose floor-length tablecloths (90 inches or larger) to achieve a polished look that aligns with your event's theme. Fabrics like polyester or satin exude elegance, while textured options such as burlap enhance rustic themes, fostering a cohesive environment.
- Incorporate Centerpieces: Opt for centerpieces that suit the height of the surface. Tall arrangements, such as vases or floral displays, add visual interest without obstructing attendees' views, ensuring that conversations flow freely. This strategy not only enhances decor but also maintains an inviting atmosphere.
- Add Personal Touches: Personalizing tables with custom place cards, themed decorations, or unique table runners introduces a special touch that attendees will appreciate. These elements can reflect the event's theme and create memorable experiences.
- Ensure Practicality: While aesthetics are vital, it's crucial to ensure that decorations do not impede visitors' ability to interact comfortably. Avoid excessively large centerpieces that may hinder conversation, allowing attendees to engage with one another effortlessly.
By thoughtfully selecting linens and decorations, you can craft a visually striking arrangement that enhances the overall experience, making it both beautiful and functional. Take action now to elevate your event with these expert insights!
Ensure Guest Comfort and Accessibility
To ensure guest comfort and accessibility at events featuring 30-inch high tables, consider implementing the following strategies:
- Provide Adequate Seating Options: While high tables are typically used for standing events, offering a selection of seated options, such as bar stools or lounge seating nearby, caters to guests who may prefer to sit. This not only enhances comfort but also encourages longer engagement at the event.
- Maintain Clear Pathways: Ensure sufficient space between furnishings and throughout the venue to facilitate easy movement, particularly for individuals using mobility aids. Aim for a minimum of 36 inches of clearance between surfaces and pathways, as this is crucial for accessibility.
- Consider Height Variations: Incorporating a mix of table heights can significantly enhance comfort for visitors who may struggle to stand for extended periods. This approach accommodates diverse preferences and needs, making your event more inclusive.
- Communicate Accessibility Features: Clearly inform attendees about available accessibility features, such as wheelchair access and designated seating areas. This fosters a welcoming environment for all participants and demonstrates your commitment to inclusivity.
- Include Small Amenities: Think about offering small comforts, like hydration stations or shaded zones. These amenities can greatly enhance guest satisfaction and elevate the overall enjoyment of the event.
- Pre-Event Communication: Ensure that accessibility options are conveyed beforehand. This allows attendees to prepare and feel welcomed at the gathering, reinforcing your event's reputation for being accommodating.
By prioritizing these elements, you can create an inclusive environment that significantly enhances the overall event experience. Remember, a well-planned event not only meets the needs of all guests but also reflects your professionalism and attention to detail.

Conclusion
Selecting and utilizing 30-inch high tables for events can significantly enhance the overall experience. By understanding the event's requirements, optimizing table placement, and ensuring guest comfort, event planners can create an inviting atmosphere that encourages interaction and engagement.
Accurate assessment of guest counts, the nature of the event, and the venue layout is crucial for ensuring a seamless flow. The arrangement of tables, selection of quality linens and decorations, and provision of accessible seating options all contribute to a well-organized and aesthetically pleasing event. Prioritizing these elements not only caters to the diverse needs of attendees but also reflects a commitment to professionalism and attention to detail.
Ultimately, implementing these best practices can transform any event into a memorable experience. Embracing the advantages of 30-inch high tables, while thoughtfully addressing accessibility and comfort, ensures that all guests feel welcomed and engaged. By taking action on these insights, event planners can elevate their gatherings, fostering an environment where connections are made and lasting memories are created.
Frequently Asked Questions
Why is it important to assess guest count when selecting 30-inch high tables for an event?
Accurately determining the number of attendees is crucial because it helps in planning the number of high-top surfaces needed. A general guideline is to have one high-top surface for every 4-5 individuals, which encourages mingling and enhances the overall experience.
What types of events are suitable for 30-inch high tables?
30-inch high tables are particularly suitable for cocktail receptions, networking events, or casual assemblies where guests are expected to stand and mingle.
How should the venue layout be considered when planning for high tables?
The venue layout should allow for smooth movement around the tables, maintaining at least 24-30 inches of clearance between them for comfort and accessibility.
What accessibility needs should be taken into account for events with high tables?
It is essential to consider individuals who may require accessible seating options. The table height should accommodate wheelchairs, and there should be ample space for movement to foster an inclusive environment.
What complications might arise from inaccurate attendee counts?
Potential complications include uninvited guests or last-minute changes, which can disrupt inventory availability for upcoming occasions. It is important to thoroughly assess attendee counts to avoid such issues.
List of Sources
- Assess Event Requirements for 30-Inch High Tables
- Estimating Guest Counts for Your Wedding or Event (https://icccatering.com/post/estimating-guest-counts-for-your-wedding-or-event)
- 5 reasons why you need an accurate guest count for your wedding (https://celebrationseventcenter.net/post/rsvp-s-why-an-accurate-guest-count-matters)
- Event Furniture Trends for Weddings and Corporate Gatherings - Ventura Rentals (https://venturarental.com/2025/02/28/event-furniture-trends-for-weddings-and-corporate-gatherings)
- What Is the Average Guest Count for U.S. Weddings? (https://annieroseevents.com/what-is-the-average-guest-count-for-u-s-weddings)
- How Many Cocktail Table Rentals Do I Need? - Reventals Event Rentals (https://reventals.com/blog/how-many-cocktail-table-rentals-do-i-need)
- Optimize Table Placement and Arrangement
- How to Choose the Right Table and Seating Arrangements - Elite Events & Rentals (https://eliteeventsandrentals.com/how-to-choose-the-right-table-and-seating-arrangements)
- 10 Motivational Quotes To Inspire Event Planners (https://bizzabo.com/blog/10-motivational-quotes-to-achieve-event-success)
- 7 Types of Seating Arrangements for Better Interaction (https://theeventscalendar.com/blog/types-of-seating-arrangement)
- 30+ Motivational Quotes To Inspire Eventprofs (https://meetings.skift.com/2024/08/07/30-motivational-quotes)
- A Guide to Event Layouts & Room Setups + Table & Seating Plans (https://planningpod.com/blog/event-layouts-and-room-setups-a-comprehensive-guide)
- Choose Quality Linens and Decorations for High Tables
- 7 Eye-Catching Tabletop Trends We’re Currently Loving (https://bizbash.com/event-decor/eye-catching-tabletop-trends-we-re-currently-loving)
- Top 2025 Wedding Trends for Table Linens (https://tableclothsfactory.com/blogs/home/top-2025-wedding-trends-for-table-linens?srsltid=AfmBOoqVIy2TUgaNFsa1cXi5H47T6Of806wdVifa-5y9m5oZ91lJbDX_)
- Why Monogrammed Table Linens Are the Secret to a Stylish Dinner Party (https://latimes.com/spaces/decor/trends/story/monogrammed-table-linens-trend)
- The Chicest Table Decor Trends of 2026 For the Most Stylish Dinner Parties (https://homesandgardens.com/living/table-decor-trends-2026)
- 9 Kitchen & Table Linen Trends for 2026: Elevate Your Dining with Modern Table Linens (https://simmerlyhome.com/blogs/journal/kitchen-table-linen-trends-2026?srsltid=AfmBOooVY7oFvPvH2wImE3RAOqU3AEz_t35cSvgmqfOJkS0yn3H0gAQ4)
- Ensure Guest Comfort and Accessibility
- Essential Planning Tips to Ensure Comfort and Convenience at Any Outdoor Event | NorthPennNow (https://northpennnow.com/news/2025/dec/26/essential-planning-tips-to-ensure-comfort-and-convenience-at-any-outdoor-event)
- Event Planning for Accessibility: Your Essential Guide to Inclusive Events | Executivevents (https://executivevents.com/post/event-planning-for-accessibility-your-essential-guide-to-inclusive-events)
- Event Planning for Accessibility: Tips and Best Practices | Cvent (https://cvent.com/en/blog/events/event-planning-accessibility-tips-and-best-practices)
- Accessibility Guidelines for Planning Inclusive Events (https://socialtables.com/blog/event-planning/accessibility-guidelines)
- Planning Outdoor Events? Tips for Enhancing Guest Comfort - Arts and Entertainment Newsletter (https://artsandentertainmentnewsletter.com/uncategorized/planning-outdoor-events-tips-for-enhancing-guest-comfort)