Best Practices for Choosing Your 90 x 108 Tablecloth
Introduction
Choosing the perfect tablecloth can elevate an ordinary dining experience into something truly extraordinary. Yet, many overlook the critical factors that play a vital role in this decision. This article explores the best practices for selecting a 90 x 108 tablecloth, providing valuable insights into:
- Sizing
- Material choices
- Styling techniques that enhance both functionality and aesthetic appeal
With countless options available, how can you ensure that you select the right tablecloth that not only fits perfectly but also complements your event's theme? Let's delve into the essentials that will guide you in making an informed choice.
Determine the Right Table Size and Shape for Your 90 x 108 Tablecloth
To select the ideal 90 x 108 tablecloth, begin by accurately measuring your surface dimensions. For rectangular tables, measure both the length and width; for round tables, measure the diameter. A solid guideline is to add 12 to 16 inches to each dimension for the desired drop, typically ranging from 6 to 8 inches on each side. This approach ensures that the fabric drapes beautifully without excessive pooling on the floor.
For instance, if your surface measures 30 inches in width and 72 inches in length, a 90 x 108 tablecloth would be suitable to achieve the desired aesthetic. Additionally, consider the shape of your surface; a rectangular cover will not suit a circular table, so ensure that the cover shape aligns with your surface's design.
Common dimensions for rectangular tables used in gatherings include:
- 30 x 72 inches
- 36 x 96 inches
While round tables often have diameters of:
- 60 inches
- 72 inches
By adhering to these best practices, you can guarantee a perfect fit that enhances the overall dining experience.
For more detailed guidance, explore our 'How to Measure' section and browse our extensive collection of high-quality fabrics at IQ Linens. Don’t forget to order swatches to find the perfect match for your occasion. As noted by event organizers, "Selecting the appropriate cloth size is crucial for crafting a refined display at any occasion.

Choose the Appropriate Material for Durability and Aesthetic Appeal
When selecting a covering for your table, it’s essential to consider both the fabric’s durability and its ability to enhance the theme of your gathering. High-quality linens from IQ Linens not only elevate the aesthetic of your event but also make sound financial sense. By investing in long-lasting coverings, you reduce your cost per occasion with each use, allowing for better resource allocation.
Polyester emerges as a top choice due to its stain resistance and low maintenance, making it particularly suitable for high-traffic events. Its durability allows it to withstand 150-200 wash cycles, significantly outlasting cotton options, which typically last only 80-100 washes. This longevity translates into cost savings for organizers, as polyester coverings generally range from $7 to $15 each, making them an economical option.
For those desiring a more luxurious feel, fabrics like satin or damask can enhance the visual appeal, making them ideal for weddings or formal gatherings. Satin tablecloths, known for their sleek, shiny surface, create a stylish atmosphere that elevates high-end events. However, they require careful maintenance, necessitating gentle washing in cold water and air drying to preserve their appearance.
If your gathering leans towards a rustic theme, burlap or linen can introduce texture and warmth, contributing to a cozy ambiance. While these materials are visually appealing, they may not offer the same durability as polyester, making them less suitable for high-traffic settings.
Additionally, consider the weight of the fabric; heavier materials tend to drape better and resist wind when used outdoors, ensuring a polished presentation. Always request fabric samples to evaluate how the material appears in your gathering’s lighting before making a final decision, as this can significantly influence the overall aesthetic and guest experience. As event planner Gabrielle Clarke notes, "Selecting the appropriate cloth material can dramatically affect the atmosphere of an event," highlighting the importance of thoughtful material selection. With IQ Linens, you can eliminate the hassle of rentals and replacements, ensuring your linens are always ready for any occasion.
Implement Effective Styling Techniques for Enhanced Event Presentation
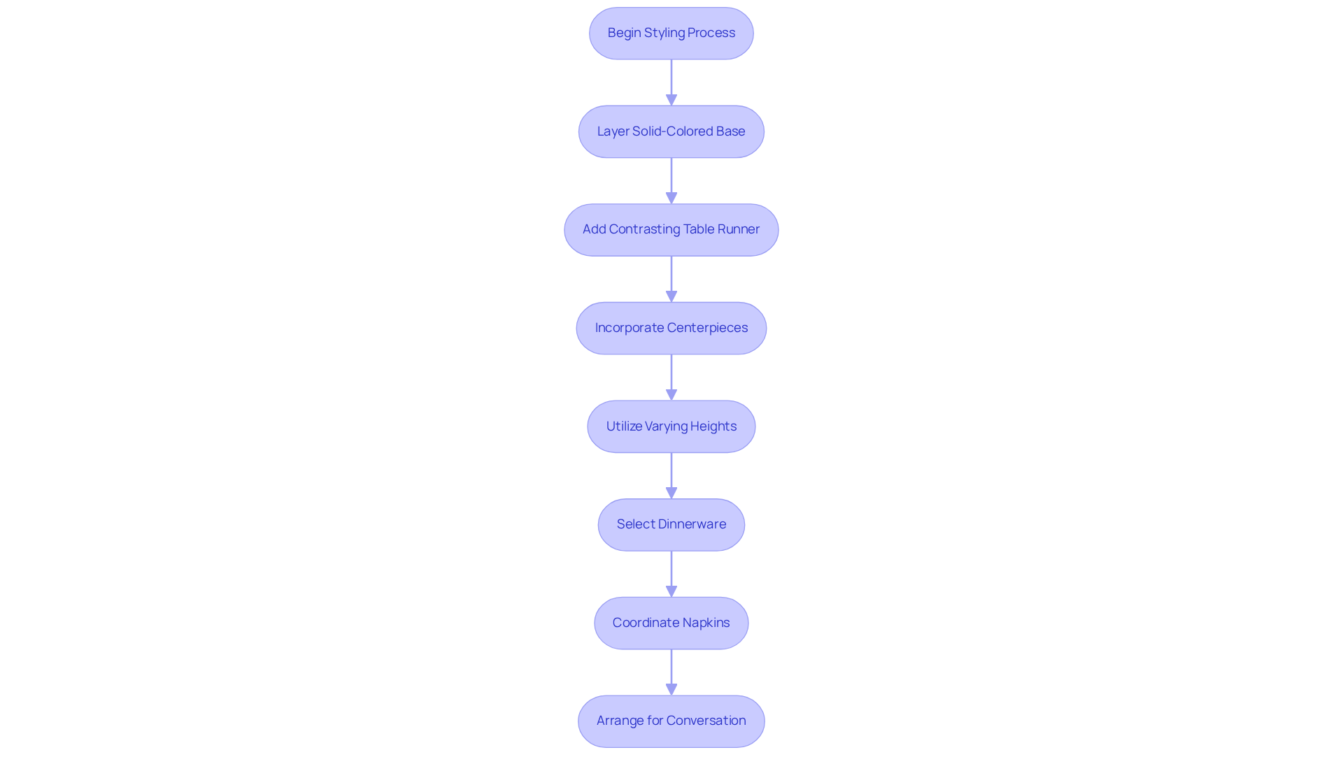
To elevate your presentation setup, begin by thoughtfully layering your linens. Start with a solid-colored base covering, which serves as the foundation for your design. Next, add a contrasting table runner to introduce visual interest and depth. Incorporate centerpieces that align with the color scheme of the covering - think vibrant floral arrangements or decorative trays - to enhance the overall aesthetic.
Utilizing varying heights is crucial. Consider adding candlesticks or vases to create dimension and draw the eye upward. The selection of dinnerware is equally significant; choose plates and utensils that complement the design of your table covering, ensuring a harmonious appearance.
For a cohesive look, coordinate napkins with either the tablecloth or runner. Explore elegant folding techniques that add sophistication. One simple yet effective method is to fold the napkin into a square, place your cutlery diagonally across the center, and wrap the napkin around the cutlery, finishing with a decorative touch like a ribbon. Research shows that IQ Linens offers a variety of napkin options in different colors and fabrics to suit your theme. As Swati Bansal notes, "They lay a great foundation," emphasizing the importance of linens in creating a memorable tablescape.
Finally, arrange the elements to facilitate easy conversation among guests, ensuring the table remains inviting and functional. This layered approach not only enhances the visual appeal but also enriches the guest experience, making your event truly memorable.

Maintain and Care for Your Tablecloth to Ensure Longevity
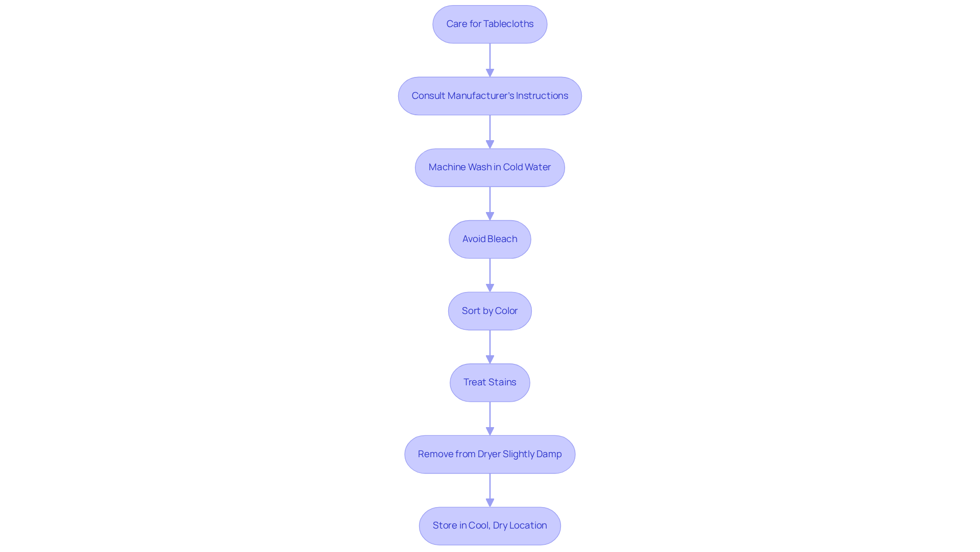
To keep your linens in top-notch condition, follow these essential care tips. Always consult the manufacturer's care instructions before washing. For polyester coverings, machine wash in cold water - ideally between 30°C and 40°C (86°F to 104°F) - using a gentle detergent to prevent fading and shrinking. Avoid bleach, as it can compromise the fabric's integrity. Sort linens by color to prevent color bleeding, and promptly treat stubborn stains with a suitable stain remover before washing to enhance cleaning effectiveness.
After washing, remove linens from the dryer while slightly damp to minimize wrinkles, or opt for air drying. Store linens in a cool, dry location, preferably hanging or rolled to avoid creasing and mold development. Regular maintenance will ensure that your 90 x 108 tablecloths remain vibrant and ready for your next event, significantly extending their lifespan.

Conclusion
Selecting the right 90 x 108 tablecloth is crucial for crafting a visually appealing and functional dining experience. Understanding the appropriate measurements, material choices, and styling techniques can significantly enhance the atmosphere of any event. Careful planning and execution are essential to ensure your table setting is both attractive and practical.
Accurate measurement of your table dimensions is the first step in finding a suitable tablecloth size. Durable materials, such as polyester, offer longevity and ease of maintenance, making them ideal choices. Effective styling techniques can elevate your presentation, transforming a simple gathering into a memorable occasion. Moreover, proper care and maintenance of your linens are vital for prolonging their lifespan and preserving their aesthetic appeal.
Investing time and effort into selecting the perfect tablecloth can truly transform your events. By applying these best practices, you not only enhance your gatherings but also ensure that your table settings reflect your unique style and attention to detail. Embrace the art of tablecloth selection and care, and watch as your events flourish with elegance and sophistication.
Frequently Asked Questions
How do I determine the right table size for a 90 x 108 tablecloth?
To determine the right table size, measure the dimensions of your table surface. For rectangular tables, measure both length and width; for round tables, measure the diameter.
What is the recommended drop for a tablecloth?
It is recommended to add 12 to 16 inches to each dimension of the table for the desired drop, which typically ranges from 6 to 8 inches on each side.
Can you provide an example of when a 90 x 108 tablecloth would be suitable?
If your table surface measures 30 inches in width and 72 inches in length, a 90 x 108 tablecloth would be suitable to achieve the desired aesthetic.
What shapes of tables require different tablecloth shapes?
A rectangular tablecloth is suitable for rectangular tables, while a round tablecloth is appropriate for circular tables. Ensure that the shape of the tablecloth matches the shape of your table.
What are common dimensions for rectangular tables used in gatherings?
Common dimensions for rectangular tables include 30 x 72 inches and 36 x 96 inches.
What are common diameters for round tables?
Round tables often have diameters of 60 inches and 72 inches.
How can I ensure a perfect fit for my tablecloth?
By accurately measuring your table and adhering to the recommended drop guidelines, you can ensure a perfect fit that enhances the overall dining experience.
Where can I find more detailed guidance on measuring for tablecloths?
You can explore the 'How to Measure' section for more detailed guidance and browse an extensive collection of high-quality fabrics at IQ Linens.
List of Sources
- Determine the Right Table Size and Shape for Your 90 x 108 Tablecloth
- How to Measure a Table for the Right Size Tablecloth! (https://oilclothbytheyard.com/blogs/oilcloth-by-the-yard-blog-news-and-how-tos/how-to-measure-a-table-for-the-right-size-tablecloth?srsltid=AfmBOooMXHnfRrX-XJxdV7ZHLse6KpGJOG9HtO6MsZLh6Zdje91l0Tbc)
- What Size Tablecloth do i need? (https://richardhaworth.co.uk/news/what-size-tablecloth-do-i-need)
- How to calculate tablecloth size based on your table size (https://gtlinens.com/retail/tablecloth-size?srsltid=AfmBOoqreunekRFf8jgpuRQkXhqkSp3IHvbqwiqpkGlf4ImG6jjvcpfb)
- How to Size a Tablecloth Correctly (https://lenox.com/blogs/buying-guide/how-to-size-a-tablecloth)
- Fitted Tablecloths, How to Measure, What You Need To Know and Fitted Tablecloth Options (https://premiertablelinens.com/blogs/news/fitted-tablecloths-how-to-measure-what-you-need-to-know-and-fitted-tablecloth-options?srsltid=AfmBOoq5PIgLPoJKzr-S0t1YdPYjQgMKZhv-DvotBda6HNo_SlMaXPuW)
- Choose the Appropriate Material for Durability and Aesthetic Appeal
- 4 Best Practices for Choosing the Right Tablecloth for Events (https://go.ultimatetextile.com/blog/4-best-practices-for-choosing-the-right-tablecloth-for-events)
- Satin or Polyester Tablecloths, Which is Better? (https://cvlinens.com/blogs/styling-tips/which-is-better-satin-or-polyester?srsltid=AfmBOor5adbienDsK4mVI-hW9BE1gybHEUrdWc54EghgTuqYOee25w79)
- 4 Key Factors on How Much Polyester to Use for Events (https://go.iqlinens.com/blog/4-key-factors-on-how-much-polyester-to-use-for-events)
- High End Tablecloths: Why Choose Them for Your Table? (https://roughlinen.com/blogs/newsletters/high-end-tablecloths?srsltid=AfmBOor107v8OZpM7R8VfofXbmRSxBadVKOKsHUXtTb--v3Oemlmibux)
- Choosing the Perfect Party Table Cloth for Every Celebration (https://gettent.com/blog/choosing-the-perfect-party-table-cloth-for-every-celebration?srsltid=AfmBOoqzAuL6Zv4ue6IQZW6tzl3Q8-9D6sp7uM01UPWrF2bf1lAmoiza)
- Implement Effective Styling Techniques for Enhanced Event Presentation
- How to Style a Holiday Table Your Guests Will Never Forget (https://nytimes.com/2025/11/25/t-magazine/holiday-table-styling.html)
- Table Styling Tips to Elevate Special Events | Organic Events Supply Co (https://organiceventssupplyco.com/blogs/news/table-styling-tips-to-elevate-your-event?srsltid=AfmBOooXSxaPJIIau-1btttHbtyqeU7SNPCHcHvtfCgpxfobdSPnO0uR)
- The Chicest Table Decor Trends of 2026 For the Most Stylish Dinner Parties (https://homesandgardens.com/living/table-decor-trends-2026)
- Top 2025 Presentation Statistics You Must Know Before Your Next Presentation (https://slideuplift.com/blog/presentation-statistics-and-trends)
- How to Design a Modern and Stylish Holiday Table | ELLE Canada Magazine | Beauty, Fashion and Lifestyle Trends & Celebrity News (https://ellecanada.com/decoration/how-to-design-a-modern-and-stylish-holiday-table)
- Maintain and Care for Your Tablecloth to Ensure Longevity
- How To Clean Polyester Tablecloths (https://eventstable.com/blog/how-to-clean-polyester-tablecloths?srsltid=AfmBOoqoe94X6o8adoFA0zSdQTWRh9yT-09pillk5CUGsbbEpy1A_2Np)
- The Ultimate Guide to Cleaning Event Linens — Sydney's Suds Laundry Service (https://sydneysuds.com/all-things-laundry/the-ultimate-guide-to-cleaning-event-linens)
- How to Clean & Care for Your Holiday Tablecloth | The Maids (https://maids.com/blog/how-to-clean-and-care-for-your-holiday-tablecloth)
- Everything You Need to Know About Polyester Tablecloths & Linens (https://tableclothsfactory.com/blogs/home/everything-you-need-to-know-about-polyester-tablecloths-linens?srsltid=AfmBOoq9yS7o6kfUq2d1RHAWjKdN48fsoW43CAWNBt8GI3qSa2sboBgm)
- How To Wash Polyester Tablecloths Effectively (https://ehomemart.com/blogs/news/how-to-wash-polyester-tablecloths-effectively?srsltid=AfmBOoqJMbwZK-XlNuB_AjDMLHPPVfUuzJhvZL5PMpYk7x7vhskAilmV)