Best Practices for Choosing Green Grass Tablecloths for Events
Introduction
Selecting the right tablecloth is crucial for shaping the atmosphere of any event, particularly when considering the vibrant and versatile green grass designs. These tablecloths not only elevate the aesthetic appeal but also resonate with the theme of the gathering - be it a casual picnic or an elegant affair.
However, with a plethora of options available, how can you ensure that your chosen linens not only look stunning but also endure the test of time? This article explores best practices for selecting, maintaining, and customizing green grass tablecloths. By doing so, we empower event planners to craft unforgettable experiences for their guests.
Research shows that the right tablecloth can transform an ordinary setting into something extraordinary. Industry standards suggest that investing in quality linens is essential for both visual impact and longevity. So, let’s dive into the details that will help you make informed decisions and elevate your events.
Select Appropriate Green Grass Tablecloths for Your Event Theme
Selecting the appropriate green grass tablecloth starts with a clear understanding of your event's theme. For outdoor gatherings - think picnics or sports-themed parties - vibrant green patterns can inject energy and excitement into the atmosphere. On the other hand, for more formal occasions, opting for subtler shades of green creates a sophisticated backdrop that complements elegant decor.
When selecting coverings, it's essential to consider the dimensions and shape of your surfaces. This ensures a suitable fit that enhances the overall aesthetic. Round surfaces often benefit from coverings that drape gracefully, while rectangular surfaces can utilize fitted options for a sleek, polished appearance.
Sampling the fabric in the actual venue is crucial. This allows you to observe how the tablecloth interacts with the lighting and other decor elements. Research shows that a careful choice of linens not only enhances visual appeal but also establishes the atmosphere for the gathering, making it unforgettable for attendees.
In 2026, statistics indicate that 58% of professionals are planning more small in-person gatherings. This emphasizes the importance of choosing table linens that reflect the occasion's theme and enhance the overall experience. By considering these factors, you can create a cohesive and inviting atmosphere that resonates with your guests. Don't underestimate the power of the right linens - make your selection today!
Choose High-Quality Fabrics for Longevity and Aesthetic Appeal
Choosing high-grade materials for your green grass tablecloths is essential, rather than just a preference, for achieving the best results. Fabrics like polyester and spun polyester stand out as excellent choices due to their durability, stain resistance, and ease of maintenance. Research shows these materials can withstand multiple washes without losing their color or texture, making them ideal for events that require quick turnarounds. Additionally, consider fabrics with a slight sheen or texture, such as satin or taffeta, which can elevate the visual appeal of your table settings.
To ensure you make the best choice, follow these steps:
- Explore the Collection: Visit IQ Linens to browse a wide variety of textile options.
- Order a Swatch: Get a swatch in hand to see and feel the fabric before making a decision.
- Check Colorfastness: Always confirm the colorfastness and durability ratings to ensure that the cloths will retain their beauty throughout the occasion.
By investing in high-quality linens from IQ Linens, such as a green grass tablecloth, you not only enhance the aesthetic of your events but also reduce your cost per event over time. This strategic choice allows you to skip the cycle of rentals and replacements, ensuring your linens are always ready for any occasion.
Implement Care and Maintenance Strategies for Tablecloth Longevity
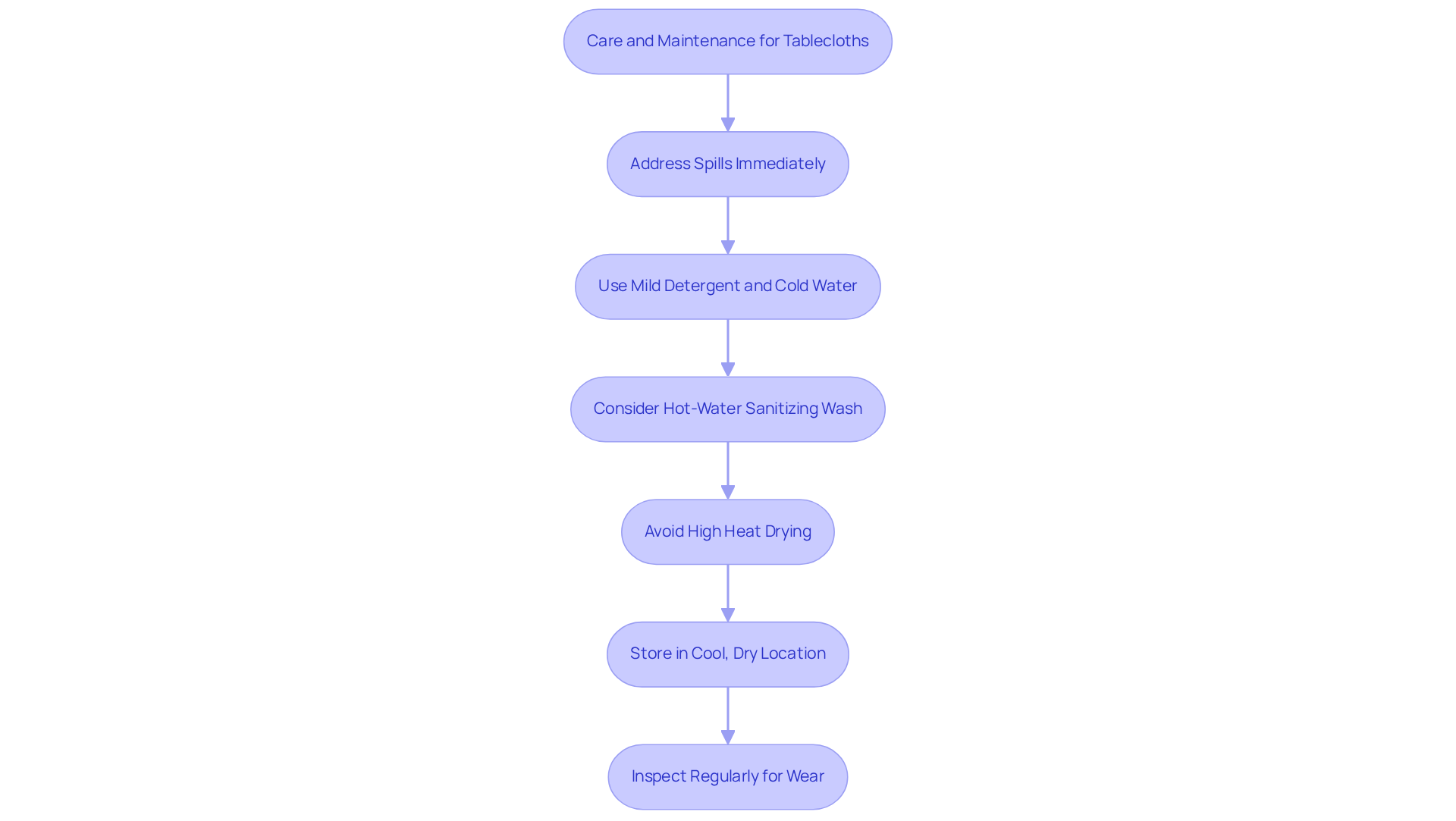
To ensure the longevity of your tablecloths made from green grass, it’s crucial to establish a thorough care and maintenance routine.
- Promptly addressing spills and stains is essential; blotting rather than rubbing prevents the stain from spreading.
- For effective cleaning, utilize a mild detergent and wash in cold water - this is vital for maintaining the integrity of polyester materials.
- Research shows that using a sanitizing hot-water wash can further enhance cleanliness.
- Avoid high heat during drying, as it can lead to shrinkage and damage.
When storing linens, keep them in a cool, dry location and avoid folding them in ways that create creases. Regularly inspect for wear and tear to identify potential issues early, allowing for timely repairs or replacements.
For common stains, such as wine or grease, immediate treatment is essential. For instance, blot wine stains with a clean cloth, sprinkle salt to absorb moisture, and rinse with cold water before washing.
Applying these strategies not only preserves the visual charm of your green grass tablecloth but also prolongs its durability.
- This guarantees they remain a lovely enhancement to your gatherings.
- Don't wait - implement these care tips today to ensure your linens continue to impress your guests!

Utilize Customization Options to Enhance Event Decor
Customization options for green grass tablecloths can greatly enhance your decor while also offering long-term financial benefits. Premium linens from IQ Linens not only enhance the aesthetic of your gathering but also reduce your cost per occasion with each use. Consider incorporating personalized elements such as monograms, logos, or themed patterns that resonate with the purpose of your event. For example, a sports-themed gathering could feature a green grass tablecloth with subtle graphics of grass or team colors.
Additionally, layering tablecloths with contrasting colors or textures creates depth and visual interest, making your setup more appealing. Custom sizes ensure a perfect fit for any table shape, enhancing the overall presentation. Collaborate with IQ Linens to explore available customization options that align with your vision. Their diverse selection of cocktail and dinner cloth napkins, crafted from stain and wrinkle-resistant materials, guarantees a cohesive and stylish dining experience. Don't miss the opportunity to transform your event with tailored linens that reflect your unique style.
Conclusion
Selecting the right green grass tablecloths is not just a choice; it’s a pivotal step in crafting an inviting atmosphere for your events. Understanding the theme of your gathering and choosing the right colors and patterns can significantly enhance the overall experience for your guests. High-quality fabrics and proper maintenance are essential, as they contribute to both the aesthetics and the longevity of your linens.
Consider this: sampling fabrics in the venue is crucial. Investing in durable materials like polyester pays off in the long run, and implementing effective care strategies ensures your tablecloths withstand the rigors of multiple events. Each of these elements is vital in ensuring that your tablecloths not only look stunning but also endure the test of time. Customization options allow you to tailor your decor, making every gathering unique and memorable.
Ultimately, the right choice in tablecloths can transform an ordinary event into an extraordinary experience. By applying these best practices, you can create a cohesive and visually appealing atmosphere that resonates with your guests. Embrace these strategies today to elevate your next event and leave a lasting impression.
Frequently Asked Questions
How do I select the appropriate green grass tablecloth for my event theme?
Start by understanding your event's theme. For outdoor gatherings like picnics or sports-themed parties, vibrant green patterns can add energy, while subtler shades are better for formal occasions, providing a sophisticated backdrop.
What factors should I consider when choosing tablecloths?
Consider the dimensions and shape of your tables to ensure a suitable fit. Round tables benefit from draped coverings, while rectangular tables can use fitted options for a polished look.
Why is it important to sample the fabric in the actual venue?
Sampling fabric in the venue allows you to see how the tablecloth interacts with lighting and other decor elements, ensuring it enhances the overall aesthetic of the event.
How do table linens affect the atmosphere of an event?
Carefully chosen linens enhance visual appeal and establish the atmosphere for the gathering, making it more memorable for attendees.
What trends are emerging for in-person gatherings in 2026?
In 2026, 58% of professionals are planning more small in-person gatherings, highlighting the importance of selecting table linens that reflect the occasion's theme and enhance the overall experience.
List of Sources
- Select Appropriate Green Grass Tablecloths for Your Event Theme
- 5 Steps to Choose the Perfect Outside Tablecloth for Events (https://go.iqlinens.com/blog/5-steps-to-choose-the-perfect-outside-tablecloth-for-events)
- Top Event Decor Trends For 2026: What to Look For | Empire Room (https://empireroomomaha.com/blog/top-event-decor-trends-for-2026-what-to-look-for)
- The Chicest Table Decor Trends of 2026 For the Most Stylish Dinner Parties (https://homesandgardens.com/living/table-decor-trends-2026)
- 9 Kitchen & Table Linen Trends for 2026: Elevate Your Dining with Modern Table Linens (https://simmerlyhome.com/blogs/journal/kitchen-table-linen-trends-2026?srsltid=AfmBOoqR8zbUc-lV--GngBzAu1axnyNC30IbNNdZyd-03Zx_B3sUfpHe)
- Top 5 Wedding and Event Trends for 2026 - Party Reflections, Inc. (https://partyreflections.com/top-5-wedding-and-event-trends-for-2026)
- Implement Care and Maintenance Strategies for Tablecloth Longevity
- Stubborn Tablecloth Stains? Here’s How to Remove Them | COIT Cleaning and Restoration (https://coit.com/blog/general-home-cleaning/stubborn-tablecloth-stains-heres-how-remove-them)
- How to Preserve Your Tablecloth: 5 Tips - Dependable Cleaners (https://dcleaners.com/blog/how-to-preserve-your-tablecloth-2)
- Caring for Your Tablecloth: Tips and Tricks for Longevity (https://manchestercollection.com.au/blog/tablecloth-tips-and-tricks?srsltid=AfmBOopIQIeTdPI5LPEWvSIQ2jaDbniudw8CNoDT8awCYE1xRvPezHYn)
- How to Clean Your Best Bed and Table Linens (https://consumerreports.org/cleaning/how-to-clean-bed-and-table-linens)
- News - what is material of table cloth? how to wash them ? (https://deacory.com/news/what-is-material-of-table-cloth-how-to-wash-them)
- Utilize Customization Options to Enhance Event Decor
- The Chicest Table Decor Trends of 2026 For the Most Stylish Dinner Parties (https://homesandgardens.com/living/table-decor-trends-2026)
- 2026 Wedding Trends Every Event Professional Should Watch - Select Event Group (https://selecteventgroup.com/2026-wedding-trends-every-event-professional-should-watch)
- Top Trends In Table Settings For Private Events - Tribeca Rooftop + 360° (https://tribecarooftopnyc.com/blog/4-trends-in-tabletop-settings-for-private-events-for-2026)
- Best Practices for Choosing Linen Look Tablecloths in Events (https://go.ultimatetextile.com/blog/best-practices-for-choosing-linen-look-tablecloths-in-events)