Best Practices for Choosing a 90 x 132 Tablecloth on 8 ft Table
Introduction
Choosing the perfect tablecloth can elevate an ordinary event into an extraordinary experience. When fitting an 8 ft table with a 90 x 132 tablecloth, the right choice is crucial. This article explores essential practices for selecting the ideal dimensions and fabrics, ensuring that every occasion - from formal gatherings to casual celebrations - exudes the desired ambiance.
With countless options available, how can you navigate the myriad choices to find the perfect tablecloth that complements both your event's theme and the venue's atmosphere? Let's delve into the details that will guide you in making an informed decision.
Identify Suitable Dimensions and Fabrics for 90 x 132 Tablecloths
Choosing the right covering, specifically a 90 x 132 tablecloth on 8 ft table, is essential for creating the desired atmosphere at your event. When using a 90 x 132 tablecloth on an 8 ft table, it typically provides a drop of 6 to 12 inches on each side, making it versatile for both casual and formal occasions. If you're aiming for a more dramatic floor-length look, consider a longer tablecloth, such as 90 x 156. For precise guidance on measuring your table accurately, refer to our 'How to Measure' section.
When it comes to selecting materials, polyester is a top choice due to its durability and low maintenance. For those seeking a touch of luxury, fabrics like Majestic and Duchess deliver an elegant finish that elevates the overall aesthetic. Each textile type has unique qualities:
- Spun polyester is renowned for its stain resistance.
- Satin provides a soft sheen that enhances the table's visual appeal.
The right material not only enhances the occasion's appearance but also ensures functionality, contributing to a seamless experience for attendees. Explore our material options in the 'Explore Fabrics' section to find the perfect match for your event.
Match Tablecloth Selection to Event Theme and Venue
When selecting a tablecloth, it’s crucial to consider the occasion's theme and the venue's ambiance. For formal events like weddings or corporate gatherings, opt for refined materials such as satin or damask in traditional shades like ivory or navy. These choices create an elegant atmosphere that aligns perfectly with the event's tone. To elevate your decor further, think about pairing your tablecloth with chair sash ties in complementary materials, such as red polyester or black satin. Mixing colors and materials can introduce a striking visual element to your setup, making a bold statement.
Conversely, for informal or outdoor gatherings, lighter materials like cotton or burlap can enhance a relaxed vibe. Incorporating colors that reflect the season or the occasion's theme can also elevate the overall decor. For example, pastel hues work beautifully for spring events, while deep jewel tones are ideal for autumn gatherings. Additionally, consider the existing decor of the venue; a rustic barn setting may benefit from natural textures and earthy colors, while a modern venue might call for sleek, minimalist designs.
And let’s not overlook the napkins! IQ Linens provides a wide selection of cocktail and dinner cloth napkins in various colors and materials, including stain and wrinkle-resistant options. These features ensure that your napkins not only look fantastic but also maintain their appearance throughout the event. You can order them with or without matching table coverings, allowing for a cohesive look that ties your entire event together.
Implement Care and Setup Best Practices for Tablecloths
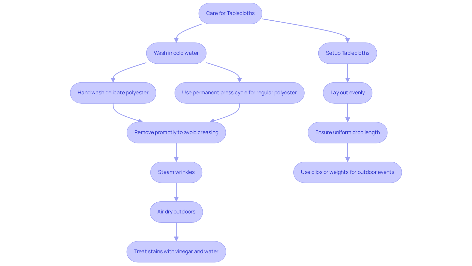
To ensure your tablecloths remain in excellent condition, proper care is non-negotiable. Research shows that washing linens in cold water with a gentle detergent is crucial to prevent fading and shrinkage. For delicate polyester materials, hand washing is recommended to preserve their integrity. When dealing with regular polyester fabrics, a permanent press cycle is advisable, as it effectively reduces wrinkles. After washing, promptly remove the linens to avoid creasing and maintain their pristine appearance.
When setting up your tablecloths, lay them out evenly, ensuring the desired drop length hangs uniformly on all sides. Industry standards suggest using table clips or weights to secure the linens, especially during outdoor events where wind can be a concern. If wrinkles appear, steaming is the preferred method over ironing, as it is gentler on the fabric. Additionally, air drying cloths outdoors can help prevent mold growth, particularly in humid conditions. For treating stains, a mixture of white vinegar and water has proven effective. By adhering to these care and setup practices, you can guarantee that your tablecloths stay in superb condition, enhancing the overall appearance of your gathering.

Explore Customization and Cost-Saving Options for Table Linens
Personalization is essential for making your gathering's arrangements truly stand out. At IQ Linens, you can select from a variety of finishing styles - like standard merrow, cover stitch, or a 1/4" hem upgrade - allowing you to tailor your linens to fit your specific vision. You also have the option to choose rounded or square corners and various fitted styles, including 4-sided with slits in corners, enhancing the overall aesthetic of your tablescape. Many suppliers, including IQ Linens, offer these customization services, enabling you to create a unique atmosphere that resonates with your branding or theme.
Renting table linens instead of buying them can lead to significant cost savings, especially for single occasions. This strategy minimizes expenses while providing access to a broader selection of styles and fabrics. Research shows that renting can save organizers between 30% to 50% compared to purchasing, particularly when considering laundering and storage costs. By merging these ideas, it’s clear that renting not only reduces costs but also offers flexibility in style choices.
For those organizing multiple events, purchasing in bulk from IQ Linens can yield discounts, making it a financially savvy decision. Additionally, keep an eye out for seasonal sales or clearance items, which can provide high-quality linens at a fraction of their original price. By leveraging these cost-saving strategies, event planners can enhance their table settings while staying within budget.

Conclusion
Choosing the right tablecloth for an 8 ft table, specifically a 90 x 132 size, is essential for setting the tone of any event. This selection process goes beyond mere dimensions and fabric types; it requires aligning these choices with the event's theme and ambiance. By thoughtfully considering these elements, you can create an inviting atmosphere that significantly enhances the overall experience for your guests.
Key insights emphasize the importance of selecting appropriate materials. For instance, polyester offers durability, while satin exudes elegance. Matching the tablecloth style to the event’s nature - whether formal or casual - is crucial. Additionally, implementing best practices for care and setup ensures that your tablecloths maintain their pristine appearance throughout the gathering. Customization options and cost-saving strategies, such as renting linens, empower event planners to achieve a stunning tablescape without exceeding their budget.
Ultimately, the choices made in selecting table linens can profoundly impact the visual appeal and atmosphere of your event. Embracing these best practices not only enhances the aesthetic but also contributes to a seamless and memorable experience. Whether you’re planning a wedding, corporate event, or casual gathering, taking the time to choose the right tablecloth will undoubtedly leave a lasting impression on your guests.
Frequently Asked Questions
What are the dimensions of a standard tablecloth for an 8 ft table?
A standard tablecloth for an 8 ft table is typically 90 x 132 inches, which provides a drop of 6 to 12 inches on each side.
How does the size of the tablecloth affect the appearance of the table?
The size of the tablecloth affects the appearance by providing a versatile look suitable for both casual and formal occasions. For a more dramatic floor-length look, a longer tablecloth, such as 90 x 156 inches, can be used.
What materials are recommended for tablecloths?
Recommended materials for tablecloths include polyester for durability and low maintenance, as well as luxury fabrics like Majestic and Duchess for an elegant finish.
What are the unique qualities of different tablecloth fabrics?
Spun polyester is known for its stain resistance, while satin offers a soft sheen that enhances the visual appeal of the table.
Why is it important to choose the right tablecloth material?
Choosing the right material enhances the occasion's appearance and ensures functionality, contributing to a seamless experience for attendees.
Where can I find more information about measuring tables accurately?
For precise guidance on measuring your table accurately, refer to the 'How to Measure' section of the article.
How can I explore different fabric options for tablecloths?
You can explore various material options in the 'Explore Fabrics' section to find the perfect match for your event.
List of Sources
- Identify Suitable Dimensions and Fabrics for 90 x 132 Tablecloths
- Best Fabrics for Tablecloths: Suitable Materials for Every Event (https://ichcha.com/block-printing-blog/best-fabrics-for-tablecloths-suitable-materials-for-every-event)
- Table Linen Market Size, Share And Trends Report, 2030 (https://grandviewresearch.com/industry-analysis/table-linen-market)
- Global Table Linen Market Expected to Reach USD 18,233.7 Million by 2031, Driven by Consumer Demand for Quality, Sustainability, and Innovation | Future Market Insights, Inc. (https://finance.yahoo.com/news/global-table-linen-market-expected-133000191.html)
- Table Linen Market | Global Market Analysis Report - 2035 (https://futuremarketinsights.com/reports/table-linen-market)
- Maximize Event Impact with 90x132 Table Best Practices (https://go.iqlinens.com/blog/maximize-event-impact-with-90-x-132-table-best-practices)
- Match Tablecloth Selection to Event Theme and Venue
- The Chicest Table Decor Trends of 2026 For the Most Stylish Dinner Parties (https://homesandgardens.com/living/table-decor-trends-2026)
- Top 5 Table Setting Trends for 2026 Weddings: Why Embroidered and Ruffled Napkins Define Modern Luxury - HSC (https://hsctextiles.com/top-5-table-setting-trends-for-2026-weddings-why-embroidered-and-ruffled-napkins-define-modern-luxury)
- Case Study_Place Setting - A1 Tablecloth Co. (https://a1tablecloth.com/case-study_place-setting)
- Jordan Flowers & Events - Floral Lookbook & Case Studies, TX (https://jordanflowersandevents.com/lookbook)
- Top 2026 Wedding & Event Design Trends: Textures, Color Palettes and Tablescape Ideas - Reverie Social (https://reveriesocial.com/articles/top-2026-wedding-event-design-trends-textures-color-palettes-and-tablescape-ideas)
- Implement Care and Setup Best Practices for Tablecloths
- Linen Table Settings 101: Care, Cleaning & Chic Styling (https://amourlinen.com/blogs/news/linen-table-settings-101-care-cleaning-chic-styling)
- How To Wash Polyester Tablecloths Effectively (https://ehomemart.com/blogs/news/how-to-wash-polyester-tablecloths-effectively?srsltid=AfmBOorslGH7ike_-XS5gzpkGrhE-WCSoQ8EEgw9l4cazwwLo6hafCCP)
- Life Expectancy of Household Textiles | Dry Cleaning and Laundry Institute International (https://dlionline.org/life-expectancy-of-household-textiles-3)
- How to Clean and Care for Your Luxury Tablecloth (https://tableclothdirectny.com/blogs/news/how-to-clean-and-care-for-your-luxury-tablecloth)
- Explore Customization and Cost-Saving Options for Table Linens
- 2026 Wedding Trends Every Event Professional Should Watch - Select Event Group (https://selecteventgroup.com/2026-wedding-trends-every-event-professional-should-watch)
- Why Event Planners Choose Cheap Table Linens to Rent for Success (https://go.iqlinens.com/blog/why-event-planners-choose-cheap-table-linens-to-rent-for-success)
- Top Trends In Table Settings For Private Events - Tribeca Rooftop + 360° (https://tribecarooftopnyc.com/blog/4-trends-in-tabletop-settings-for-private-events-for-2026)
- Master Linen Party Rentals: Essential Best Practices for Events (https://go.ultimatetextile.com/blog/master-linen-party-rentals-essential-best-practices-for-events)
- Planners Share How to Cut Event Costs in 2026 (https://meetings.skift.com/2026/01/05/planners-share-how-to-cut-costs-in-2026)