7 Basic Paper Napkin Folding Techniques for Elegant Events
Introduction
Transforming a simple dining experience into an elegant affair hinges on the details, and one of the most impactful elements is the art of napkin folding. Research shows that mastering a variety of techniques - from the classic pyramid to the sophisticated rose - can elevate any table setting and impress guests. This article delves into seven essential paper napkin folding techniques, offering insights into how each style enhances the aesthetic of an event while providing practical benefits.
But what happens when the simplicity of a fold meets the complexity of event themes? Industry standards suggest that understanding this interplay is crucial for event planners. Discover how to navigate this challenge and make your next gathering truly unforgettable.
IQ Linens: Premium Table Linens for Elegant Napkin Folding
IQ Linens stands out as a leader in providing a diverse selection of premium linens that elevate the elegance of any event. With options available for both purchase and rental, their collection showcases a variety of fabrics, including durable polyester, spun polyester, and luxurious specialty choices. These premium linens serve not only as a stunning backdrop for table settings but also ensure a cohesive and stylish dining arrangement.
The right material selection can transform even the simplest cloth arrangements into sophisticated and purposeful designs, enhancing the dining experience and leaving a lasting impression on guests. As the market for premium table linens expands, event planners are increasingly recognizing the importance of investing in quality textiles to elevate their creative presentations.
Research shows that high-quality linens can significantly impact the overall aesthetic of an event, making them a worthwhile investment. Industry standards suggest that the right linens not only enhance visual appeal but also contribute to a memorable guest experience. Don't miss the opportunity to elevate your next event - explore the exceptional offerings at IQ Linens today!
Classic Pyramid Fold: A Timeless Napkin Technique
The traditional pyramid arrangement is a quintessential technique for fabric, celebrated for its simplicity and elegance. To create this crease, start by laying the cloth flat, then bend it diagonally in half to form a triangle. Next, bring the two outer corners towards the top point of the triangle, resulting in a smaller triangle. Finally, place the cloth upright on the table, showcasing its refined shape.
This fold is especially appropriate for formal dinners, where it can be further enhanced with decorative elements such as rings or fresh flowers at the base. Current trends in cloth folding emphasize the importance of presentation. Research shows that well-folded linens can significantly elevate the dining experience, adding a touch of sophistication to any event. As Mr. and Mrs. Jeffrey and Sarah Mercado noted, "The elegance of well-folded cloth can leave a lasting impression on your guests, making any gathering memorable."
For an added touch, consider wrapping your folded cloth with brightly colored ribbon or raffia, which can complement the seasonal looks and themes of your tablescape. Moreover, including suggestions like ensuring all creases are sharp and tidy, and using starch to preserve shape, can further improve the visual attractiveness of your settings.
With IQ Linens' extensive selection of colors and fabrics, you can discover the ideal cloth to complement any occasion. Explore our offerings today and transform your events into unforgettable experiences.

Elegant Bishop's Hat: Sophistication in Napkin Folding
The Bishop's Hat design is not just a choice; it’s a statement that elevates any table setting with its sophisticated flair. To master this stylish crease, begin with a square cloth laid flat.
- First, crease the napkin in half diagonally to form a triangle.
- Next, take the top corner and bend it down to meet the bottom edge, refining the triangle's shape.
- Then, fold the two side points towards the center, creating the distinctive hat shape that impresses.
This elegant crease pairs beautifully with decorative ring holders and can be enhanced with floral arrangements, adding an extra layer of sophistication to your table decor. Integrating the 7 basic paper napkin folding method into your occasion planning not only showcases your attention to detail but also aligns with contemporary trends in elegant folding for weddings and formal gatherings.
Research shows that event planners who incorporate such refined techniques see a marked improvement in guest satisfaction. Why not elevate your next event with the Bishop's Hat design? It’s time to embrace this trend and make your table settings unforgettable.

Simple Pocket Fold: Practicality Meets Style
The basic pocket design is not just functional; it’s a stylish way to showcase linens at any gathering. To create this pleat, begin by folding the napkin in half to form a rectangle. Then, fold the top edge down about one-third of the way, and bring the sides in toward the center to form a pocket. This design is perfect for tucking in utensils or menus, merging visual appeal with practicality.
Caterers appreciate this feature for its ability to enhance the dining experience, keeping essentials organized and easily accessible for guests. As event planners increasingly prioritize functional presentations, the pocket design emerges as a versatile choice that resonates with contemporary trends in elegant event decor.
Research shows that incorporating such designs can elevate the overall aesthetic of an event while ensuring guests have what they need at their fingertips. Why settle for ordinary when you can impress with a design that combines elegance and efficiency? Embrace the pocket design and transform your event presentations today.

Sophisticated Rose Fold: Artistic Flair for Your Table
Elevate your table setting with a sophisticated rose arrangement that adds an exquisite artistic touch, especially when paired with the durable and versatile table linens from IQ Linens. This combination ensures you’re always prepared for any occasion.
To create this elegant fold, start with a square piece of cloth, ideally measuring between 18 to 22 inches - this size is recommended for optimal folding. Fold the cloth diagonally to form a triangle. Next, roll the bottom edge of the triangle upwards to establish the base of the rose, continuing to roll until you reach the top point. Finally, gently pull down the top layers to shape the petals, resulting in a stunning floral display. This technique is particularly well-suited for weddings and special events, infusing the setting with romance and charm.
Current trends in cloth folding highlight the artistic value of such designs. Many event planners are embracing these techniques to elevate their table aesthetics. The rose arrangement not only impresses guests but also enhances the overall dining experience, making it a favored choice among industry professionals. It’s essential to utilize medium-weight cloths from IQ Linens for this technique, as they maintain their form more effectively. Furthermore, solid color cloths are preferred for showcasing the shadows and contours of the creases effectively.
Remember, mastering this technique requires practice and patience. For a cohesive appearance, consider matching your linens with luxurious chair ties from IQ Linens, ensuring your event's design is both elegant and harmonious.

Fan Fold: Quick and Eye-Catching Napkin Presentation
The fan arrangement is not just a method; it’s a fast and visually striking way to showcase cloths, significantly enhancing any table setting. To master this elegant pleat, begin by laying the cloth flat and folding it in half lengthwise. Then, create accordion-style folds along the length of the cloth, pinching the center to secure it. Once completed, position the folded napkin upright on the surface to reveal a stunning fan shape. This technique is favored for both casual and formal events, adding a playful yet sophisticated touch to the table.
Event planners appreciate the fan design for its versatility; it can be tailored to fit various themes and occasions, from weddings to corporate gatherings. For example, at a recent engagement party, a fan design was employed to enhance a floral centerpiece, creating an eye-catching display that captivated guests. Moreover, the fan arrangement can be easily customized with different cloth colors and textures, making it a preferred choice for organizers looking to elevate their table designs effortlessly.
IQ Linens offers a wide range of high-quality cloth accessories in various colors and materials, including stain and wrinkle-resistant options. This ensures that event planners can find the perfect fit for their creative visions. Consider trying the fan pleat technique with IQ Linens' products to craft beautiful tablescapes that will truly captivate your guests.

Envelope Fold: Personal Touch for Your Table Setting
Use english for answers
Elevate Your Table Setting with the Envelope Crease
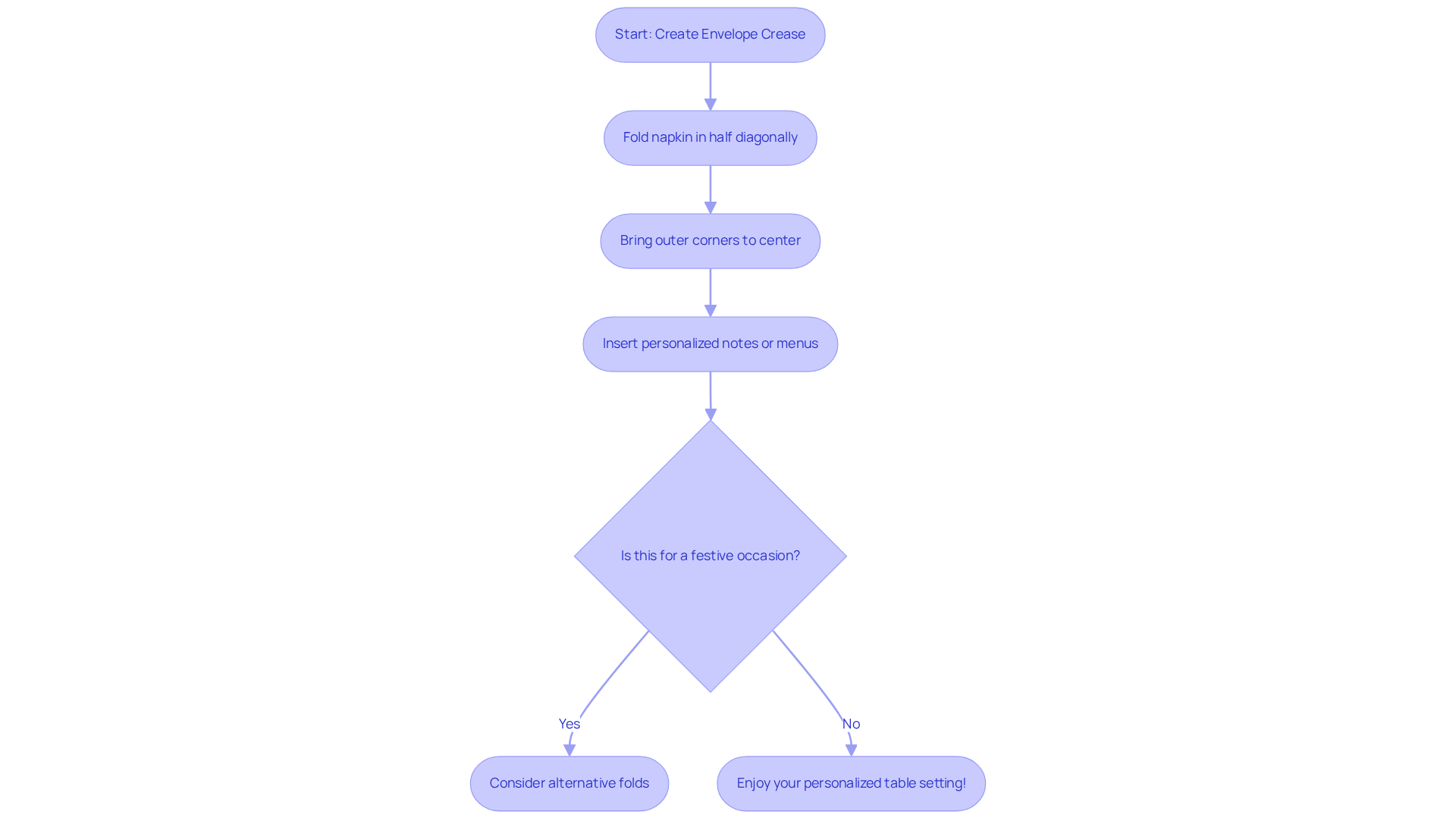
The envelope crease is not just a technique; it’s a charming method that adds a personal touch to your table arrangement, especially when using IQ Linens' premium fabric. To create this elegant crease, start with a square napkin and fold it in half diagonally to form a triangle. Then, bring the two outer corners toward the center, shaping it into an envelope. This crease is perfect for inserting personalized notes or menus, making it a thoughtful enhancement to any gathering.
With IQ Linens' diverse array of colors and materials, including eco-friendly options, this arrangement can be tailored to suit both casual and formal occasions - from corporate luncheons to weddings. Current trends in napkin styling underscore the importance of personalization, and the envelope design stands out as an ideal way to incorporate unique elements into your table decor.
Why Choose the Envelope Crease?
Experts agree that utilizing this technique not only enhances visual appeal but also creates a memorable experience for guests, making it a favored choice for planners looking to elevate their events. However, it’s important to consider that the envelope fold may be viewed as too simple for festive occasions, which could influence its selection based on the event type.
Incorporate this elegant touch into your next gathering and see how it transforms your table setting into a personalized experience that guests will remember.

Conclusion
Elevating the dining experience at any event is not just a possibility; it’s an expectation. The art of napkin folding transforms ordinary gatherings into memorable occasions that impress guests. By mastering these seven basic paper napkin folding techniques, hosts can add a touch of elegance to their table settings, reflecting thoughtful event planning.
Consider the timeless pyramid fold, which offers simplicity and elegance. Then there’s the sophisticated rose arrangement, each method bringing its own unique flair and functionality. The Bishop's Hat and fan folds introduce artistic elements that enhance any theme, while practical designs like the pocket and envelope folds ensure that functionality does not compromise style. Quality linens, like those offered by IQ Linens, are essential in achieving stunning results that resonate with guests.
As event planners and hosts strive to create unforgettable experiences, incorporating these napkin folding techniques is a powerful way to achieve that goal. Embrace the elegance of well-folded napkins and explore the diverse offerings at IQ Linens. Transform your table settings into captivating displays that leave a lasting impression on all who attend. Why settle for ordinary when you can elevate your event to extraordinary?
Frequently Asked Questions
What types of linens does IQ Linens offer?
IQ Linens provides a diverse selection of premium linens for both purchase and rental, including durable polyester, spun polyester, and luxurious specialty fabrics.
How do premium table linens enhance an event?
Premium table linens serve as a stunning backdrop for table settings, ensuring a cohesive and stylish dining arrangement, which enhances the overall aesthetic and guest experience.
Why is it important to invest in quality table linens?
Investing in quality table linens can significantly impact the visual appeal of an event and contribute to a memorable experience for guests, making them a worthwhile investment for event planners.
What is the classic pyramid fold technique for napkins?
The classic pyramid fold involves laying the cloth flat, folding it diagonally to form a triangle, bringing the outer corners to the top point to create a smaller triangle, and then placing it upright on the table.
When is the pyramid fold particularly appropriate to use?
The pyramid fold is especially suitable for formal dinners and can be enhanced with decorative elements like rings or fresh flowers at the base.
How can the presentation of napkins influence a dining experience?
Well-folded linens can significantly elevate the dining experience by adding sophistication, leaving a lasting impression on guests.
What are some tips for improving the visual attractiveness of folded linens?
Tips include ensuring all creases are sharp and tidy, using starch to preserve shape, and considering decorative elements like brightly colored ribbon or raffia.
Where can I explore the offerings of IQ Linens?
You can explore the extensive selection of colors and fabrics at IQ Linens to find the ideal cloth for any occasion and transform your events into unforgettable experiences.
List of Sources
- IQ Linens: Premium Table Linens for Elegant Napkin Folding
- US Table Linen Market | 2019 – 2030 | Ken Research (https://kenresearch.com/us-table-linen-market)
- Table Linen Market Size, Revenue & Sales statistics by 2033 (https://straitsresearch.com/report/table-linen-market)
- The Latest Trends in Table Linens: Style Meets Substance – Beverley Table Linen Hire (https://btlh.co.uk/the-latest-trends-in-table-linens-style-meets-substance)
- Table Linen Market Size, Share And Trends Report, 2030 (https://grandviewresearch.com/industry-analysis/table-linen-market)
- Classic Pyramid Fold: A Timeless Napkin Technique
- Easy Napkin Folding Techniques for Stunning Event Settings (https://go.ultimatetextile.com/blog/easy-napkin-folding-techniques-for-stunning-event-settings)
- Elevate Your Event Decor with Creative Napkin Folds - MEET (Meetings | Events | Entertainment | Travel) (https://meetmags.com/elevate-your-event-decor-with-creative-napkin-folds)
- Napkin Folding Techniques For Events (https://massivegroup.com/event-rental-tips/10-ways-to-master-the-art-of-napkin-folding)
- Napkin Folding Guide: Basic Folds & Activities (https://studylib.net/doc/27602803/the-seven-basic-table-napkin-folds-are-commonly-used-to-c...)
- Elevate Your Tablescape: A Guide to the Pyramid Napkin Fold (https://cvlinens.com/blogs/styling-tips/perfect-pyramid-napkin-fold?srsltid=AfmBOor0pXbQObMvy8KydH2P5z6PnyKx5nVKjAbG4tNN7_DiIHcPeUaH)
- Elegant Bishop's Hat: Sophistication in Napkin Folding
- Napkin Folding Techniques For Events (https://massivegroup.com/event-rental-tips/10-ways-to-master-the-art-of-napkin-folding)
- 10 Easy Napkin Folding Ideas for Stunning Table Decor (https://lemon8-app.com/@allabouthome_/7274186675407634949?region=us)
- Dress Up Your Place Settings with Fancy Napkin Folds (https://arrowheadgolfclub.org/dress-up-your-place-settings-with-fancy-napkin-folds)
- Simple Pocket Fold: Practicality Meets Style
- Paper Napkins and Serviettes in Focus: Growth Trajectories and Strategic Insights 2025-2033 (https://datainsightsmarket.com/reports/paper-napkins-and-serviettes-1879947)
- Easy Napkin Folding Techniques for Stunning Event Settings (https://go.ultimatetextile.com/blog/easy-napkin-folding-techniques-for-stunning-event-settings)
- Elevate Your Event Decor with Creative Napkin Folds - MEET (Meetings | Events | Entertainment | Travel) (https://meetmags.com/elevate-your-event-decor-with-creative-napkin-folds)
- Global Paper Napkins and Serviettes Market Size, Share & Growth Report | 2030 (https://deepmarketinsights.com/report/paper-napkins-and-serviettes-market-research-report)
- Sophisticated Rose Fold: Artistic Flair for Your Table
- How to Create Perfect Rose Napkin Folds for Your Table - HelpWithDIY (https://helpwithdiy.com/how-to-create-perfect-rose-napkin-folds-for-your-table)
- The Art of Napkin Folding: Impress Your Guests with These Techniques (https://truffle-bee.com/blog/table-setting/the-art-of-napkin-folding-impress-your-guests-with-these-techniques)
- Fan Fold: Quick and Eye-Catching Napkin Presentation
- 46 Napkin Folds That Will Elevate Your Reception Tables (https://marthastewart.com/7884098/wedding-reception-napkin-fold-ideas)
- 8 Pretty Ways to Fold Napkins At Your Wedding Reception (https://brides.com/gallery/pretty-ways-to-fold-napkins-at-your-wedding-reception)
- This "Bow Napkin" Trick Looks Straight Out of a Pottery Barn Catalog — But Is So Easy (https://thekitchn.com/how-to-fold-napkins-holidays-23755663)
- Paper Napkins and Serviettes Market Report | Global Forecast From 2025 To 2033 (https://dataintelo.com/report/paper-napkins-and-serviettes-market)
- Beverage Napkin Market Size, Trends, Growth & Analysis Report - 2033 (https://datahorizzonresearch.com/beverage-napkin-market-54276)
- Envelope Fold: Personal Touch for Your Table Setting
- 12 Napkin Folds to Elevate the Look of Your Tablescape (https://reveriesocial.com/articles/12-napkin-folds-to-elevate-the-look-of-your-tablescape)
- A Guide to Popular Types of Napkin Folding (with Names) (https://lolavalentina.com/12-napkin-folding-ideas)
- Elevate Your Event Decor with Creative Napkin Folds - MEET (Meetings | Events | Entertainment | Travel) (https://meetmags.com/elevate-your-event-decor-with-creative-napkin-folds)
- 7 Stylish Napkin Ideas to Elevate Your Event Decor :: NoGarlicNoOnions: Restaurant, Food, and Travel Stories/Reviews - Lebanon (https://nogarlicnoonions.com/7-stylish-napkin-ideas-to-elevate-your-event-decor)