5 Steps to Choose the Perfect White Sheer Table Runner
Introduction
Choosing the perfect table runner is a pivotal step in event planning, setting the tone for gatherings from weddings to casual reunions. A white sheer table runner, in particular, serves as a versatile canvas that can elevate the aesthetic of any occasion. But with countless options available, how can you ensure your selection aligns with the event's theme, size, and overall decor?
This guide delves into essential steps for selecting the ideal table runner, ensuring that every detail contributes to a stunning and cohesive atmosphere. Research shows that the right linens can transform an event space, making it not just visually appealing but also memorable.
Let’s explore how to make an informed choice that reflects your vision and enhances your event.
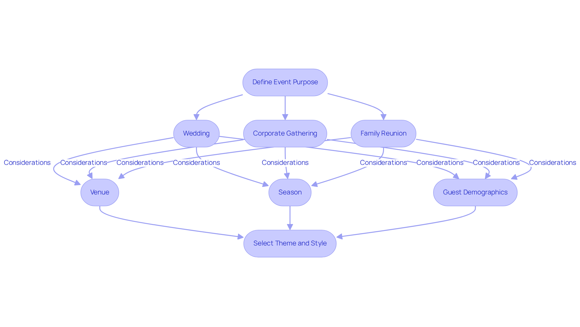
Define Your Event Theme and Style
Clarify the purpose of your event-whether it’s a wedding, corporate gathering, or a casual family reunion. Understanding the type of occasion is crucial as it sets the tone for your theme. For instance, weddings often embrace romantic themes with soft, pastel shades, while corporate events may lean towards a modern, streamlined aesthetic.
Consider essential factors such as the venue, season, and guest demographics to inform your theme selection. Record your ideas and visualize how the decorative elements will integrate into the overall design. This foundational step is vital for guiding your choices in materials, colors, and styles. It ensures that your linens not only enhance the event's ambiance but also align seamlessly with its purpose.
Remember, the right linens, like a white sheer table runner, can transform your event, creating an atmosphere that resonates with your guests. So, take the time to plan thoughtfully-your event deserves it.

Measure Your Tables and Choose the Right Size
To determine the ideal dimensions for your surface covering, begin by measuring the length and width of your furniture. Research shows that the covering should be approximately one-third the width of the surface and extend 6 to 12 inches beyond each end. For instance, if your surface measures 72 inches in length, a decorative piece between 84 and 96 inches would be optimal. Furthermore, a standard pathway width typically ranges from 12 to 16 inches, and it is recommended that the pathway be about two-thirds the length of the furniture.
It's crucial to consider any ornamental features on the surface that may influence the placement of the centerpiece. As Ultimate Textile states, "The suitable size of a surface covering is crucial; one that is too wide can overshadow the setting, while one that is too narrow may appear misplaced." This meticulous approach to measurement ensures that you not only enhance the visual appeal of the surface but also maintain a balanced and proportional look.
Testing the setup on the surface prior to the event is advisable to ensure it meets your expectations. Additionally, selecting the right fabric for your dining accessory can significantly impact both appearance and practicality, creating a cohesive and elegant arrangement. Expert recommendations emphasize that the right choices in linens can elevate your event, making it memorable and visually stunning.

Select High-Quality Materials and Fabrics
Choosing a white sheer table runner as the right material for your decorative piece is crucial; it directly influences both the appearance and functionality of your gathering. For formal occasions, using a white sheer table runner along with luxurious materials like satin and chiffon is ideal, providing a refined elegance that elevates the decor. Conversely, casual gatherings benefit from the practicality of cotton or polyester blends and are complemented by a white sheer table runner, which offers a relaxed yet stylish aesthetic.
Durability is another vital consideration, especially for events involving food and drink. Polyester stands out for its stain resistance and ease of cleaning, making it an excellent choice for high-traffic settings when used with a white sheer table runner. Its robust quality ensures that the runner maintains its appearance throughout the occasion, proving to be a reliable option for bustling environments.
Texture and drape significantly impact the visual appeal of your table setting. Fabrics with rich textures can add depth and interest, creating a more dynamic tablescape. For example, layering various materials can enhance the overall design, resulting in a distinctive and personalized look that aligns with the theme of the occasion.
When selecting fabrics, consider options like velvet for winter weddings or chiffon for summer events. These materials not only complement the season but also enhance the atmosphere. Ultimately, choosing a white sheer table runner as a fabric can transform a simple table into a stunning focal point, ensuring your gathering leaves a lasting impression.

Coordinate Colors with Your Event Palette
Recognizing the main hues of your event is crucial. Start by considering the venue's current decor, along with any floral displays or centerpieces. A hue wheel can be an invaluable tool for finding complementary shades that enhance your primary palette. For example, if navy blue is your main color, pairing it with soft gold or white creates a sophisticated aesthetic.
When selecting a cloth for the surface, ensure it either matches or complements the white sheer table runner along with other decorative elements. A navy blue table runner, for instance, pairs beautifully with a soft gold tablecloth and a white sheer table runner, resulting in a cohesive look. Furthermore, consider incorporating IQ Linens' premium cloth napkins, which are available in a broad range of shades and materials, including stain and wrinkle-resistant options.
This deliberate method of color coordination not only creates a harmonious atmosphere but also makes your gathering visually appealing and cohesive. By choosing the right linens, you elevate the overall experience for your visitors. Don't miss the opportunity to enhance your event's aesthetic - explore the exquisite options available at IQ Linens today!
Find Reliable Sources for Purchase or Rental
Explore both local and online vendors specializing in linens to find the ideal accent for your event. IQ Linens is a standout choice, offering an extensive selection for both purchase and rental, ensuring you can find the perfect match for your occasion. When evaluating suppliers, it's crucial to prioritize their reputation and customer reviews; these insights are invaluable as they reflect the quality of their products and services. If you opt for rental, inquire about their cleaning and maintenance policies to guarantee that the items arrive in impeccable condition.
Additionally, consider customization options such as size adjustments or color matching. These features can help ensure your table runner aligns seamlessly with your event's theme and requirements. Remember, the right linens can elevate your event, making it memorable and visually stunning. Don't hesitate-start your search today and transform your occasion with the perfect linens!
Conclusion
Choosing the perfect white sheer table runner can significantly enhance the overall ambiance of any event. By understanding the event's theme and style, selecting the right size, and opting for high-quality materials, hosts can create a visually stunning setting that resonates with guests. This thoughtful approach ensures that each decorative element, including the table runner, plays a vital role in achieving the desired atmosphere.
Key considerations such as measuring tables accurately, coordinating colors with the event palette, and sourcing reliable vendors are essential steps in this process. From recognizing the importance of fabric quality to exploring various color combinations, each aspect contributes to a cohesive and inviting tablescape. By following these guidelines, hosts can elevate their gatherings, leaving a lasting impression on attendees.
Ultimately, the choice of a white sheer table runner is more than just a decorative decision; it is an opportunity to express creativity and attention to detail. Embrace the chance to transform your event with the perfect linens, ensuring that every gathering is not only memorable but also a reflection of your unique style. Start exploring options today and take your event decor to the next level.
Frequently Asked Questions
How do I define the theme and style of my event?
Start by clarifying the purpose of your event, whether it's a wedding, corporate gathering, or family reunion. Understanding the occasion sets the tone for your theme, which can be influenced by factors like venue, season, and guest demographics. Record your ideas and visualize how decorative elements will integrate into the overall design.
Why is it important to choose the right linens for my event?
The right linens can transform your event by creating an atmosphere that resonates with your guests. They enhance the event's ambiance and should align seamlessly with its purpose.
How do I measure my tables to choose the right size for linens?
Measure the length and width of your tables. The covering should be approximately one-third the width of the surface and extend 6 to 12 inches beyond each end. For example, for a 72-inch table, a covering between 84 and 96 inches would be ideal.
What should I consider when selecting the size of a surface covering?
Consider any ornamental features on the table that may affect the placement of centerpieces. A covering that is too wide can overshadow the setting, while one that is too narrow may look misplaced. Testing the setup before the event is advisable.
How does the choice of fabric impact my event's appearance?
The right fabric for your linens can significantly affect both the appearance and practicality of your event setup. Expert recommendations suggest that careful choices in linens can elevate the overall presentation, making the event memorable and visually stunning.
List of Sources
- Define Your Event Theme and Style
- Trending Event Themes for 2026 (https://eventologists.co.uk/trending-event-themes-for-2026)
- Event Industry Trends for 2026: A Bold New Era of Innovation and Impact (https://eventplanner.net/news/11089_event-industry-trends-for-2026-a-bold-new-era-of-innovation-and-impact.html)
- The Biggest Wedding Trends for 2026 (https://nytimes.com/2026/01/01/style/wedding-trends-2026.html)
- 2026 Corporate Event Trends: Keep Your Corporate Events Fresh (https://thevibeagency.com/2026-corporate-event-trends-creative-formats)
- Blueprint Studios | Inside the 2026 Event Design Trends Influencing Scenic and Experiential Design (https://blueprintstudios.com/article/2026-event-design-trends-scenic-experiential)
- Measure Your Tables and Choose the Right Size
- How Long Should A Table Runner Be (https://missouriquiltco.com/blogs/missouri-star-blog/how-long-should-a-table-runner-be?srsltid=AfmBOooobBiZ03lO0xSf8Ib3Fmp6otxASJgAcby6iUZT6ye9qMBz-dKf)
- Guide to using table runners: sizes and practical advice (https://labottegadicasa.com/guide-to-using-table-runners-sizes-and-practical-advice)
- Master Table Runner Size: A Step-by-Step Guide for Event Planners (https://go.ultimatetextile.com/blog/master-table-runner-size-a-step-by-step-guide-for-event-planners)
- What Size Table Runner Do You Need for Your Event? (https://go.iqlinens.com/blog/what-size-table-runner-do-you-need-for-your-event)
- Select High-Quality Materials and Fabrics
- Best Wedding Table Runner Ideas & Styles | CV Linens™ (https://cvlinens.com/blogs/styling-tips/best-table-runner-ideas-weddings-styles-fabrics-setup-tips?srsltid=AfmBOorU6mEBYW7peunbJ-HkNtb2FrUn4mpVXh-6lXZcLmU5TQJsWqLk)
- Master Tablecloth Fabrics: Key Strategies for Event Success (https://go.ultimatetextile.com/blog/master-tablecloth-fabrics-key-strategies-for-event-success)
- Why You Should Rent Table Runners for Any Occasion (https://reveriesocial.com/articles/why-you-should-rent-table-runners-for-any-occasion)
- Table Linen Market Size | Growth Analysis Report 2025 (https://thebusinessresearchcompany.com/report/table-linen-global-market-report)
- 10 Stunning Gold Table Runners to Elevate Your Events (https://go.ultimatetextile.com/blog/10-stunning-gold-table-runners-to-elevate-your-events)
- Coordinate Colors with Your Event Palette
- Wedding Ideas Inspired by the 2026 Pantone Color of the Year (https://insideweddings.com/news/planning-design/2026-pantone-color-of-the-year-wedding-ideas/55213)
- Top Event Decor Trends For 2026: What to Look For | Empire Room (https://empireroomomaha.com/blog/top-event-decor-trends-for-2026-what-to-look-for)
- Top 2026 Wedding & Event Design Trends: Textures, Color Palettes and Tablescape Ideas - Reverie Social (https://reveriesocial.com/articles/top-2026-wedding-event-design-trends-textures-color-palettes-and-tablescape-ideas)
- 2026 Wedding Color Trends: How to Design a Multi-Color Palette (https://destinationido.com/planning-and-advice/2026-wedding-color-trends)
- Find Reliable Sources for Purchase or Rental
- 4 Steps to Choose the Right Tablecloth Linen Factory (https://go.ultimatetextile.com/blog/4-steps-to-choose-the-right-tablecloth-linen-factory)
- Linen Rental Services Market Size, Industry Research & Forecast (https://verifiedmarketreports.com/product/linen-rental-services-market)
- Linen Rentals | GBS Linens – A full-service specialty table linen rentals supplier offering rental, sales, laundry, and restoration. (https://gbslinens.com)
- Table Linen Market (https://market.us/report/table-linen-market)