5 Steps to Choose the Perfect Red and White Striped Table Runner
Introduction
Choosing the right table runner can truly transform an ordinary event into an extraordinary experience. Yet, many overlook the nuances involved in this decision. By understanding the interplay of themes, materials, and sizing, hosts can elevate their gatherings with a striking red and white striped table runner that perfectly complements their vision.
However, with countless options available, how can one ensure they select the ideal runner that aligns with their event's aesthetic and budget? Research shows that the right choice not only enhances the visual appeal but also sets the tone for the entire occasion.
To navigate this decision effectively, consider these key factors:
- Theme Alignment: Ensure the runner matches the overall theme of your event.
- Material Quality: Choose materials that reflect the level of formality and comfort you wish to convey.
- Sizing Considerations: A well-sized runner can make a significant difference in presentation.
With these insights in mind, it’s time to explore the options available and make a choice that will leave a lasting impression on your guests.
Define Your Event Theme and Color Palette
Begin by determining the main concept of your event. Is it formal, casual, rustic, or modern? Once you have a clear idea in mind, select a color palette that complements it. When selecting a red and white striped table runner, consider how these colors will fit into your theme. For instance, if your gathering is a summer picnic, a red and white striped table runner can evoke a cheerful atmosphere.
Utilizing color theory can guide your choices effectively; research shows that red symbolizes excitement and energy, while white often represents purity and simplicity. Furthermore, investing in high-quality linens, such as those from IQ Linens, not only enhances your dining experience but also proves financially viable. With each use, your cost per occurrence decreases, enabling you to create a stunning and functional collection that’s always prepared for any occasion.
To visualize how the colors will work together, create a mood board with swatches and images. This step not only solidifies your vision but also ensures that every detail aligns with your event's theme.

Select the Right Material for Your Table Runner
Choosing the right material for your table decoration is crucial; it significantly impacts both the aesthetic and functionality of your gathering. For casual events, cotton or polyester blends are ideal, striking a perfect balance between comfort and durability. Conversely, formal occasions often shine with the sophistication of satin or linen.
When considering a red and white striped table runner, polyester emerges as a standout choice due to its exceptional durability and low-maintenance characteristics. This fabric is naturally wrinkle-resistant and stain-repellent, making it particularly suitable for high-traffic events where spills are a possibility. For those desiring a touch of luxury, satin offers a breathtaking finish that beautifully reflects light, elevating the overall decor.
To ensure your selection aligns seamlessly with your event's theme and lighting, always request fabric samples from IQ Linens before finalizing your decision. This approach allows you to explore their extensive range of high-quality fabrics, ensuring your choice perfectly matches your vision.

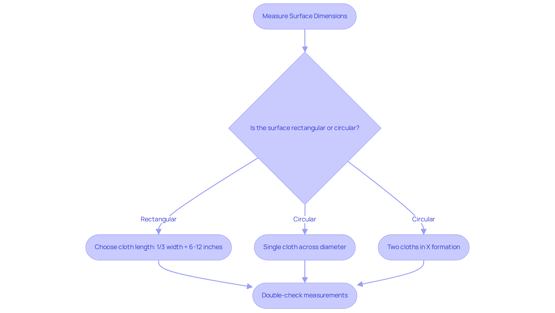
Measure Your Table and Choose the Correct Size
To select the perfect dimensions for your decorative cloth, begin by accurately measuring the length and width of your surface. Research shows that the ideal cloth should be approximately one-third the width of the surface, extending at least 6 to 12 inches beyond each end for a polished look. For instance, if your surface measures 60 inches long, a decorative strip between 72 and 84 inches in length is optimal.
For circular surfaces, you have two effective options:
- Use a single cloth across the diameter
- Arrange two cloths in an X formation
Ensure the fabric is long enough to hang gracefully without overwhelming the surface. For a 60-inch wide surface, the centerpiece should ideally be around 20 inches wide.
Always double-check your measurements before finalizing your purchase. This step is crucial to achieving a balanced and visually appealing setup that enhances your event's aesthetic.

Establish Your Budget and Explore Pricing Options
Before you start shopping for your decorative piece, setting a clear budget is essential. Determine how much you're willing to spend on linens, factoring in additional costs like shipping or rental fees. Research various suppliers to compare prices and seek out bulk discounts, especially if you're ordering multiple items. For instance, IQ Linens offers competitive pricing on high-quality runners, with customizable options such as:
- Standard merrow
- Cover stitch
- 1/4" hem finishes
- Rounded or square corners
This makes it an excellent choice for budget-conscious planners.
Renting tablecloths typically ranges from $7 to $15 per piece, depending on size and fabric. IQ Linens can save you up to 50% compared to traditional rental companies, making it a smart financial decision. Additionally, consider the versatility of linens that can be used for various occasions, as this can help reduce costs and storage needs. Don't overlook potential alterations or customizations, which may impact your overall budget.
As one satisfied client remarked, "I was honestly blown away by how beautiful everything looked, especially for the price. We spent half of what we were quoted elsewhere, and no one could tell the difference." By being mindful of these factors, you can discover stylish options that enhance your event without overspending.

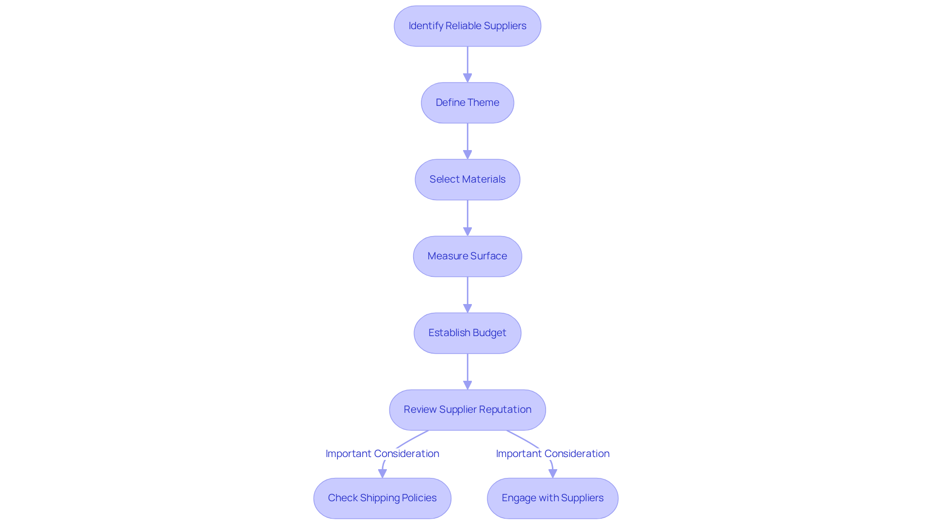
Identify Reliable Suppliers for Your Table Runner
Once you've defined your theme, selected materials, measured your surface, and established a budget, the next critical step is to identify a reliable supplier. Prioritize companies with positive reviews and a strong reputation within the event planning industry. For instance, IQ Linens is notable for its factory-direct pricing and commitment to high-quality products, making it a trusted source for the red and white striped table runner.
It's essential to review their shipping policies to ensure timely delivery, especially when working under tight deadlines. Engaging with suppliers by asking questions about their products or services can provide valuable insight into their customer support and responsiveness. This interaction not only aids your decision-making process but also helps you gauge the level of service you can expect.
In summary, choosing the right supplier is paramount. By focusing on reputable companies like IQ Linens, you can enhance the quality of your event while ensuring a smooth planning process.

Conclusion
Selecting the ideal red and white striped table runner for your event is not just a task; it’s an essential step in crafting a memorable experience. By defining your event's theme and color palette, choosing the right materials, accurately measuring the table, establishing a budget, and identifying reliable suppliers, you can create a cohesive and visually appealing dining atmosphere. Each of these steps is crucial in ensuring that your table runner not only enhances the aesthetic but also aligns seamlessly with your overall event vision.
Throughout this guide, we’ve shared key insights that underscore the significance of color theory, the importance of material selection based on the event's formality, and practical tips for measuring and sizing. Additionally, we’ve emphasized the value of budgeting and sourcing from reputable suppliers, highlighting how these factors contribute to both the quality and cost-effectiveness of your table decor. By following these steps, you can confidently choose a table runner that elevates your event.
Ultimately, the right table runner can transform an ordinary gathering into an extraordinary celebration. As you embark on your planning journey, consider how each choice reflects your unique style and enhances the atmosphere of your event. Embrace the creativity involved in selecting your table runner, and let it serve as a focal point that brings your vision to life.
Frequently Asked Questions
How do I define the theme of my event?
Begin by determining the main concept of your event, such as whether it is formal, casual, rustic, or modern. This will help guide your overall planning.
What role does color play in my event planning?
Selecting a color palette that complements your event theme is essential. For example, a red and white striped table runner can evoke a cheerful atmosphere for a summer picnic.
What does color theory suggest about the colors red and white?
Color theory indicates that red symbolizes excitement and energy, while white often represents purity and simplicity.
Why should I invest in high-quality linens for my event?
Investing in high-quality linens enhances the dining experience and is financially viable, as the cost per use decreases with each occasion.
How can I visualize my event's color scheme?
Creating a mood board with color swatches and images can help solidify your vision and ensure that all details align with your event's theme.
What materials should I consider for my table runner?
For casual events, cotton or polyester blends are ideal due to their comfort and durability, while formal occasions often benefit from the sophistication of satin or linen.
Why is polyester a good choice for a table runner?
Polyester is durable, low-maintenance, wrinkle-resistant, and stain-repellent, making it particularly suitable for high-traffic events where spills may occur.
How can I ensure my fabric choice aligns with my event's theme?
Always request fabric samples from suppliers like IQ Linens before finalizing your decision to explore their range of high-quality fabrics and ensure they match your vision.
List of Sources
- Define Your Event Theme and Color Palette
- 30 Quotes That Will Convince You To Start Using More Color (https://housebeautiful.com/room-decorating/colors/g15954761/color-quotes)
- Party & Event Color Schemes: 5 Secrets to Get Results (https://socialtables.com/blog/meeting-event-design/party-color-schemes)
- Big Time Creatives (https://bigtimecreatives.com/post/color-forecast-2026)
- 2024 Guide to Choosing the Right Color Palette for Your Event (https://newimageeventproductions.com/blog/event-desigm-and-theming/choosing-the-right-color-palette-for-your-event)
- The Most Complete Color Guide for Event Decoration (https://crimons.com/en/producto/la-guia-de-colores-mas-completa-para-decoracion-de-eventos-tendencias-paletas-y-consejos-de-expertos)
- Select the Right Material for Your Table Runner
- Top 9 Event Table Cloths for Events & Weddings (https://sheltent.com/blogs/guides/best-event-table-cloths)
- The Best Table Runners (17 Quality Styles & Colors Reviewed) - TableCoversNow.Com (https://tablecoversnow.com/guides/best-top-quality-table-runners-reviews?srsltid=AfmBOopP2PUde6nV0xGLPKnCbGd0HIJ1Kyjs71kwRi4RD9Dv5wqerzoz)
- How Satin & Taffeta Are Dominating Event & Wedding Trends (https://mytextilefabric.com/blogs/news/from-catwalk-to-home-decor-how-satin-taffeta-fabrics-are-dominating-event-wedding-trends?srsltid=AfmBOoqQ7ZblCTpKP1gcfRRz24JdsNyqnfc3Sg_4McBhCQArLhRY6_7j)
- 10 table runner ideas and tips for success | Totally Inspired (https://blog.totallypromotional.com/10-no-nonsense-table-runner-ideas-and-tips)
- Measure Your Table and Choose the Correct Size
- Solving Table Runner Fit Issues for Events (https://letsdolinens.com/post/table-runners-don-t-fit-event-tables-what-to-do)
- What Size Tablecloth or Table Runner Do I Need? (https://couleurnature.com/pages/sizing-chart?srsltid=AfmBOorMLg8rrakk-mAsHwtGNWlXey52Hz0DobB6SjtZW93LNczQTbX6)
- Guide to using table runners: sizes and practical advice (https://labottegadicasa.com/guide-to-using-table-runners-sizes-and-practical-advice)
- Establish Your Budget and Explore Pricing Options
- Budget-Friendly Tips for Renting Event Linens (https://letsdolinens.com/post/rent-event-linens-without-breaking-bank)
- 5 best table runners (https://wwlp.com/reviews/br/home-br/decor-br/5-best-table-runners)
- How to Save Money on Event Linens Without Sacrificing Style (https://sunshinelinenrentals.com/how-to-save-money-on-event-linens-without-sacrificing-style)
- How Much Do Table Linens Cost to Rent (https://oreateai.com/blog/how-much-do-table-linens-cost-to-rent/b8d432f2ffa5d66669d351c008d54112)
- The Cost to Rent Table Linens | ASAP Linen (https://asaplinen.com/benefits-of-renting-vs-buying-event-linens?srsltid=AfmBOooTo6FMjSXWEk9QQCCSp_QpyTiDa8cxtkrlI-Wf9NG0b4AAtkSM)
- Identify Reliable Suppliers for Your Table Runner
- What Are the Most Reliable Wholesale Linen Suppliers for Hospitality Businesses? - ELIYA (https://eliyalinen.com/a-what-are-the-most-reliable-wholesale-linen-suppliers-for-hospitality-businesses.html)
- Table Runner Industry Trends, Size & Growth (https://alliedmarketresearch.com/resource-center/amr-perspectives/consumer-goods/table-runner-market-trends-opportunities-and-pestle)
- Why are reviews so important for event companies and event venues? (https://eventplanner.net/help/27_why-are-reviews-so-important-for-event-companies-and-event-venues.html)
- 11 Statistics On Supplier Sourcing You Need to Know - Veridion (https://veridion.com/blog-posts/supplier-sourcing-statistics)
- Understanding Table Runners: Purpose, Types, and Benefits (https://go.ultimatetextile.com/blog/understanding-table-runners-purpose-types-and-benefits)