5 Steps to Choose the Perfect Olive Green Round Tablecloth
Introduction
Choosing the right tablecloth can elevate an ordinary gathering into a truly memorable event. Yet, many overlook the significance of this essential decor element. This guide outlines five crucial steps for selecting the perfect olive green round tablecloth, providing insights into event themes, color palettes, and fabric options. As the stakes rise in creating visually stunning occasions, how can you ensure that your choice not only complements the event but also stands the test of time?
Research shows that the right tablecloth can set the tone for your event, influencing the overall atmosphere and guest experience. By understanding the interplay of colors and fabrics, you can make informed decisions that resonate with your theme. Industry standards suggest that olive green, with its versatility and elegance, can seamlessly blend into various settings, from rustic to modern.
Expert recommendations emphasize the importance of quality materials. A well-chosen tablecloth not only enhances aesthetics but also withstands the rigors of use, ensuring longevity. Consider the fabric's texture and durability, as these factors contribute significantly to the event's success.
In conclusion, selecting the right tablecloth is not just about aesthetics; it's about creating an experience that lingers in the minds of your guests. Take the time to explore your options and invest in linens that reflect your vision and style.
Define Your Event Theme and Color Palette
Begin by clarifying the purpose of your event - be it a wedding, corporate gathering, or casual celebration. This foundational step sets the tone for the atmosphere you wish to create, whether it’s elegant, rustic, or modern. Once your theme is established, choose a palette that prominently features an olive green round tablecloth as either a primary or accent hue. Leverage color theory to identify complementary shades that will enhance the olive green, such as soft neutrals, rich golds, or deep browns. This strategic method will guide your choices for settings, decorations, and linens, such as an olive green round tablecloth, ensuring a harmonious and cohesive aesthetic throughout the occasion.
With IQ Linens, you can rest assured that your linens are always ready, eliminating the hassle of rentals and replacements. Their durable and versatile table linens, crafted from high-quality materials, are designed to withstand various occasions, allowing you to focus on creating the perfect atmosphere. As you choose your tablecloths, consider coordinating with luxurious chair ties from IQ Linens, which can elevate your event's aesthetics. From coordinating hues to complementary tones, these chair ties can add depth and texture to your design.
Research shows that a strong comprehension of hue theory is crucial for creating a visually attractive palette. As Irene Katzias observes, this understanding motivates designers to explore different combinations to attain creative outcomes. Additionally, Jaclyn Watson emphasizes the importance of a structured approach to multi-color palettes. She suggests using one main color, one supporting color, one accent color, one strong neutral, and one metallic to create a sophisticated look. Incorporating these insights will enhance your event's design and ensure it resonates with your guests.

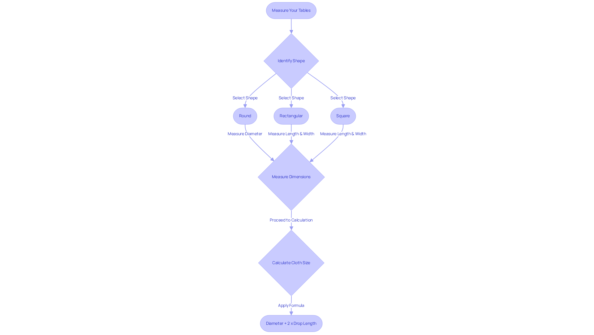
Measure Your Tables for the Perfect Fit
To measure your surfaces effectively, begin by identifying their shape - round, rectangular, or square. For circular surfaces, measure the diameter across the center. For rectangular tables, measure both the length and width. Once you have these measurements, determine the desired drop length for your covering. For formal events, a drop length typically ranges from 10 to 15 inches, while casual events generally recommend 6 to 8 inches.
To calculate the suitable cloth size for an olive green round tablecloth on circular surfaces, add twice the drop length to the diameter. For instance, if you have a 60-inch round table that comfortably seats 6-8 guests and you desire a 10-inch drop, you will need an olive green round tablecloth that is 80 inches in diameter (60 + 10 + 10). Accurate measurements are crucial, as they significantly impact the overall aesthetic and guest experience, ensuring a polished and professional appearance at your event.
To further enhance your decor, consider incorporating IQ Linens' coordinating chair tie sashes, available in stain and wrinkle-resistant Basic Polyester or luxurious Duchess Satin. These sashes, measuring 8 x 110 inches, are ideal for enhancing the appearance of your chairs while providing a unified palette. With a variety of colors to choose from, including shades of green, you can create a stunning visual impact that complements your table settings.

Explore Fabric Options for Olive Green Tablecloths
When selecting an olive green round tablecloth, it’s crucial to consider both the fabric’s texture and durability. Research shows that polyester is a leading choice due to its stain resistance and ease of maintenance, making it ideal for high-traffic events. In fact, polyester tablecloths are renowned for their durability, enduring frequent laundering while preserving their color and texture. For those seeking a more luxurious appearance, satin provides a soft sheen that elevates the overall aesthetic, making it perfect for formal gatherings. However, it’s important to note that satin may require more careful maintenance compared to polyester.
For rustic-themed events, burlap or linen blends can add an authentic touch. Burlap, with its coarse texture, is perfect for outdoor or organic-themed settings, while linen offers elegance and is biodegradable, making it an eco-friendly option. Each fabric possesses unique properties that can enhance your occasion’s theme and ambiance. By evaluating how these fabrics align with your vision, you can create a cohesive and inviting atmosphere that resonates with your guests.
Expert recommendations suggest that understanding these fabric options not only enhances the visual appeal of your event but also ensures a memorable experience for your attendees. So, as you plan your next gathering, consider these insights to make informed choices that reflect your style and values.

Decide Between Rental and Purchase Options
When considering whether to rent or purchase an olive green round tablecloth from IQ Linens, it's crucial to evaluate your budget and the frequency of use. Renting often emerges as the more economical choice for one-time events, eliminating the need for storage and maintenance costs. Rental companies typically provide freshly cleaned and pressed linens, which saves you valuable time on the day of your event.
On the other hand, buying tablecloths can be more cost-effective for recurring occasions or if you plan to build a personal collection of linens. It's essential to assess the total costs involved, including shipping and any potential damage fees associated with rentals. By doing so, you can make a well-informed decision that aligns with your event planning needs.
Ultimately, whether you choose to rent or buy, IQ Linens offers high-quality options, such as an olive green round tablecloth, that cater to your specific requirements. Make the smart choice today and elevate your event with our exquisite linens!

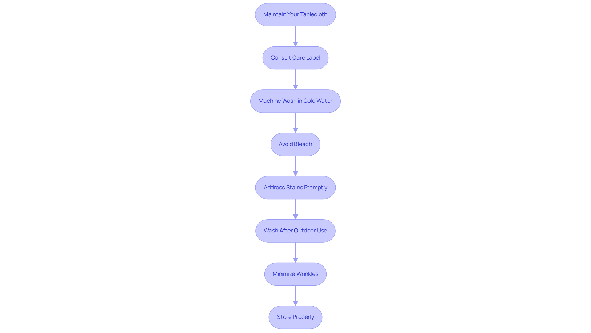
Maintain Your Tablecloth for Optimal Presentation
To keep your olive green round tablecloth in pristine condition, follow these essential care tips:
-
Always consult the care label for specific washing instructions tailored to your fabric.
-
For most polyester coverings, machine wash in cold water on a gentle cycle, ideally between 30°C and 40°C, and tumble dry on low heat to prevent damage.
-
Avoid bleach; improper use can compromise the fabric's integrity, a common issue noted by fabric care specialists.
-
Address stains promptly by blotting with a clean cloth and applying a mild detergent. This proactive approach can significantly extend the lifespan of your linens, with proper care allowing polyester fabrics to withstand up to 180-220 washes without losing their quality.
-
For outdoor events, wash coverings after each use to remove dust, pollen, and potential stains.
-
To minimize wrinkles, either fold the tablecloth neatly or hang it up immediately after washing.
-
Store it in a cool, dry environment to prevent mildew and preserve its vibrant color.
Regular maintenance not only enhances the aesthetic appeal of your events but also contributes to the longevity of your table linens. With proper methods, you can control the damage rate to less than 0.03%. By implementing these care tips, you ensure that your linens remain a stunning centerpiece for every occasion.

Conclusion
Choosing the ideal olive green round tablecloth is a nuanced endeavor that requires thoughtful consideration of your event's theme, color palette, and practical details. By following these essential steps, you can ensure that the selected tablecloth not only complements the overall aesthetic but also enhances the guest experience, contributing to a truly memorable occasion.
- First and foremost, defining your event's theme and color scheme is crucial.
- Accurate measurements of your tables are necessary for achieving the perfect fit.
- Selecting the right fabric is vital to balance style and functionality.
- Weighing the pros and cons of renting versus purchasing tablecloths empowers you to make informed decisions that align with your budgetary considerations.
- Proper care and maintenance of your tablecloths will keep them in excellent condition for future use, further enhancing the value of your investment.
Ultimately, the right olive green round tablecloth can serve as a stunning centerpiece that unifies the various elements of your event. By implementing these strategies, you can create a cohesive and inviting atmosphere that resonates with guests, leaving a lasting impression. Embrace these principles to elevate your next gathering, ensuring that every detail reflects your unique vision and style.
Frequently Asked Questions
How do I define the theme and color palette for my event?
Start by clarifying the purpose of your event, such as a wedding or corporate gathering. This will set the tone for the atmosphere you want to create. Once the theme is established, choose a color palette that prominently features an olive green round tablecloth, using complementary shades like soft neutrals, rich golds, or deep browns to enhance the overall aesthetic.
What are the benefits of using IQ Linens for my event?
IQ Linens provides durable and versatile table linens made from high-quality materials, eliminating the hassle of rentals and replacements. Their linens are designed to withstand various occasions, allowing you to focus on creating the perfect atmosphere for your event.
What is the importance of color theory in event design?
A strong understanding of color theory is crucial for creating a visually appealing palette. It encourages designers to explore different combinations and helps in structuring multi-color palettes effectively, ensuring that the event's design resonates with guests.
How should I measure my tables for the right tablecloth size?
Identify the shape of your tables-round, rectangular, or square. For round tables, measure the diameter. For rectangular tables, measure both length and width. Then, determine the desired drop length for the covering (10-15 inches for formal events, 6-8 inches for casual). Add twice the drop length to the diameter for round tables to calculate the suitable cloth size.
Can you give an example of calculating the size of an olive green round tablecloth?
For a 60-inch round table with a desired 10-inch drop, add twice the drop length to the diameter: 60 + 10 + 10 = 80 inches. Therefore, you would need an olive green round tablecloth that is 80 inches in diameter.
How can I enhance my decor beyond tablecloths?
Consider incorporating coordinating chair tie sashes from IQ Linens, available in various colors and materials. These sashes can enhance the appearance of your chairs and provide a unified palette, creating a stunning visual impact that complements your table settings.
List of Sources
- Define Your Event Theme and Color Palette
- 2026 Wedding Color Trends: How to Design a Multi-Color Palette (https://destinationido.com/planning-and-advice/2026-wedding-color-trends)
- The Biggest Wedding Trends for 2026 (https://nytimes.com/2026/01/01/style/wedding-trends-2026.html)
- Top 2026 Wedding & Event Design Trends: Textures, Color Palettes and Tablescape Ideas - Reverie Social (https://reveriesocial.com/articles/top-2026-wedding-event-design-trends-textures-color-palettes-and-tablescape-ideas)
- Top Event Decor Trends For 2026: What to Look For | Empire Room (https://empireroomomaha.com/blog/top-event-decor-trends-for-2026-what-to-look-for)
- A How-To Guide: Choosing Your Event Color Scheme - 1631 Event Venue On Kent Island (https://1631venue.com/how-to-choose-your-event-color-scheme)
- Measure Your Tables for the Perfect Fit
- Event Table Sizes & Capacities: A Complete Guide (https://tripleseat.com/blog/event-table-sizes-capacities-a-complete-guide)
- Ultimate Table Guide - Table Rentals for Events and Parties (https://hughesrental.com/blog-party-tips-inspiration-and-news/table-rentals-for-events-and-parties-the-ultimate-guide)
- Your Essential Tablecloth Size Guide for Perfect Event Planning (https://go.ultimatetextile.com/blog/your-essential-tablecloth-size-guide-for-perfect-event-planning)
- 22 Inspirational (and Funny) Event Planning Quotes - Social Tables (https://socialtables.com/blog/event-planning/event-planning-quotes)
- How Many People Fit At a Banquet Table? (https://webstaurantstore.com/blog/115/how-many-people-can-different-size-banquet-tables-seat-comfortably.html?srsltid=AfmBOop4zYFd-y-XwZo-3b8ZlDsBRtHskoGb_d1ADLTUdD76N42TXJDE)
- Explore Fabric Options for Olive Green Tablecloths
- Live Linen (https://livelinen.com/blogs/all/best-tablecloth-fabric-how-linen-steals-the-spotlight-as-the-ultimate-material-choice?srsltid=AfmBOoo2PVaf5AyqmVZ3F8NZmf9XHQaAVp2r_GnWuBPxy_oRjcoAlA1L)
- Master Tablecloth Fabrics: Key Strategies for Event Success (https://go.ultimatetextile.com/blog/master-tablecloth-fabrics-key-strategies-for-event-success)
- Global Table Linen Market Expected to Reach USD 18,233.7 Million by 2031, Driven by Consumer Demand for Quality, Sustainability, and Innovation | Future Market Insights, Inc. (https://finance.yahoo.com/news/global-table-linen-market-expected-133000191.html)
- Best Fabrics for Tablecloths: Suitable Materials for Every Event (https://ichcha.com/block-printing-blog/best-fabrics-for-tablecloths-suitable-materials-for-every-event)
- Decide Between Rental and Purchase Options
- How Much Do Table Linens Cost to Rent? Comparing Costs with Buying - Reventals Event Rentals (https://reventals.com/blog/rent-buy-linens-event)
- Is It Cheaper To Rent Or Buy Table Linens? - The Laundry Room (https://orlandolaundryroom.com/is-it-cheaper-to-rent-or-buy-table-linens)
- Is Tablecloth Rental Cost-Effective for Corporate Events? — Mid Michigan Tent & Rental Company (https://midmichrentals.com/rental-tips-blog/tablecloth-rental-cost-effectiveness)
- Budget-Friendly Tips for Renting Event Linens (https://letsdolinens.com/post/rent-event-linens-without-breaking-bank)
- Maintain Your Tablecloth for Optimal Presentation
- How to Clean & Care for Your Holiday Tablecloth | The Maids (https://maids.com/blog/how-to-clean-and-care-for-your-holiday-tablecloth)
- How To Wash Polyester Tablecloths Effectively (https://ehomemart.com/blogs/news/how-to-wash-polyester-tablecloths-effectively?srsltid=AfmBOor29VIa1EeB_PS_GFuGf0O0slMY61gKIvCjF5wUOHbnzlYREybd)
- News - Key Factors Affecting Linen Lifespan (https://clmlaundry.com/news/key-factors-affecting-linen-lifespan)
- Care Instructions for Polyester Tablecloths (https://liftyourtable.com/pages/care-instructions-for-polyester-tablecloths?srsltid=AfmBOoppMf8gmFvMimea-2mSkUfj0U8JqbzItkDABa0Or6SniO6U9-2H)
- How to Clean and Maintain Holiday Table Linens - Classic Cleaners (https://classiccleaners.com/how-to-clean-and-maintain-holiday-table-linens)