Introduction Mastering the art of event design is fundamentally tied to the subtle yet powerful...
5 Steps to Choose the Perfect Cinco de Mayo Tablecloth
Introduction
Choosing the right tablecloth for a Cinco de Mayo celebration can elevate a simple gathering into a vibrant fiesta. With countless themes, colors, and materials available, the chance to create a stunning table setting is within every host's reach. However, navigating these options can be daunting. What elements truly embody the spirit of the occasion while ensuring practicality and style? This guide will outline the essential steps to selecting the perfect Cinco de Mayo tablecloth, ensuring your event not only stands out but also resonates with festive cheer.
Research shows that the right linens can significantly enhance the overall atmosphere of your celebration. By understanding the various styles and materials, you can make informed choices that reflect your vision. Expert recommendations suggest considering both aesthetic appeal and functionality when selecting your tablecloth.
As you embark on this journey, remember that the goal is to create an inviting and festive environment. With the right tablecloth, your Cinco de Mayo celebration will not only look beautiful but also feel authentic and engaging. Let's dive into the essential factors to consider, ensuring your event is a memorable success.
Identify Your Event's Theme and Color Palette
Establishing the theme of your Cinco de Mayo celebration is essential, whether you lean towards a traditional fiesta ambiance or a contemporary twist, and a colorful cinco de mayo tablecloth can help set the mood. Selecting a vibrant color palette is crucial, as it reflects the holiday's festive spirit. Popular choices include bright greens, reds, yellows, and blues, drawing inspiration from the Mexican flag and traditional decorations. Tools like color wheels or online palettes can help visualize effective combinations. For instance, a vibrant red tablecloth paired with bright yellow accents can inject energy into your gathering.
With IQ Linens, you can rely on durable, high-quality linens that are always ready for use, eliminating the hassle of rentals. Carefully selected colors not only elevate the table arrangement but also contribute to a cohesive look throughout the occasion. This attention to detail ensures your gathering is both engaging and memorable. Remember, the right linens can transform your event, making it a celebration that guests will talk about long after the festivities are over.
Choose the Right Material for Your Tablecloth
When selecting the right fabric for your event, it’s essential to consider the type of gathering. For outdoor celebrations, durable options like vinyl or polyester stand out due to their resistance to spills and ease of cleaning. Vinyl table coverings are waterproof and can withstand outdoor conditions, making them perfect for informal gatherings. Polyester, on the other hand, is stain-resistant and low-maintenance, ensuring a polished appearance throughout the event.
For indoor festivities, cotton or linen can significantly enhance the ambiance with their elegant look. Cotton is breathable and absorbent, offering a soft, natural feel, while linen adds a luxurious touch, ideal for formal settings. However, keep in mind that linen requires more care to maintain its pristine condition, so be prepared for some additional upkeep.
To ensure your covering fits perfectly, it’s crucial to know how to measure your surface accurately. This step is vital for achieving the right drape and overall aesthetic. Explore IQ Linens' extensive selection of high-quality fabrics, including the budget-friendly burlap linen SKU SWAN-BURL, which offers customizable options for both purchase and rental. This versatility makes it an excellent choice for any event.

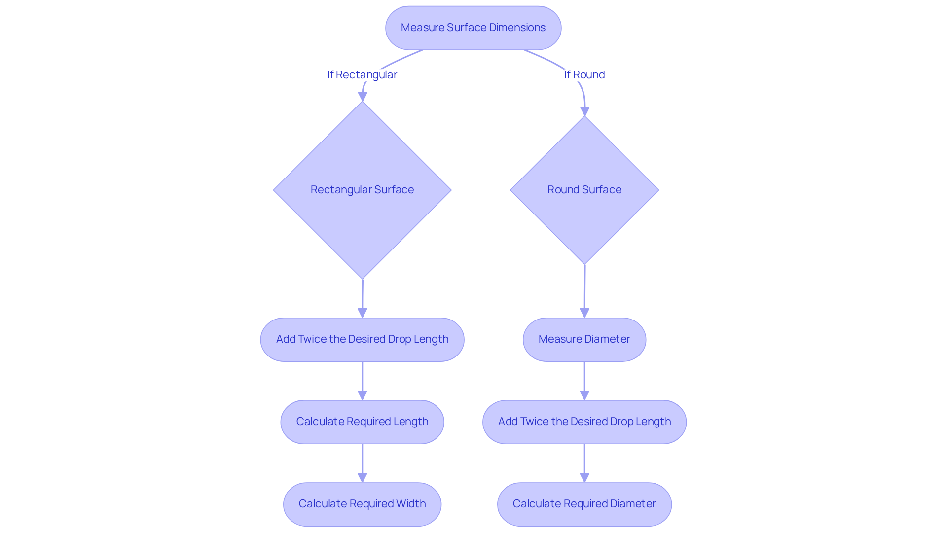
Determine the Appropriate Size and Fit
To accurately determine the size of your covering, begin by measuring your surface dimensions. For rectangular surfaces, add twice the desired drop length - typically between 15 to 30 cm (6 to 12 inches) - to both the length and width. For instance, if your surface measures 152 cm (60 inches) long and you prefer a 25 cm (10-inch) drop, the required covering length would be 202 cm (80 inches) and the width would be 151 cm (60 inches).
For round surfaces, measure the diameter and add twice the drop length. For example, a circular surface with a diameter of 122 cm (48 inches) and a desired drop of 25 cm (10 inches) would necessitate a covering with a diameter of 172 cm (68 inches).
Utilizing an online size calculator for cloth can streamline this process, ensuring a perfect fit for your cinco de mayo tablecloth. Precise sizing not only enhances the visual appeal but also contributes to a polished and cohesive table arrangement, making it essential for any successful occasion. Remember, expert recommendations emphasize that meticulous measurements lead to a more refined event experience.

Explore Customization Options for a Unique Touch
Personalizing your cinco de mayo tablecloth can significantly enhance the uniqueness of your Cinco de Mayo celebration. By selecting specific colors and designs that resonate with the festive atmosphere, or incorporating custom embroidery and prints that reflect your occasion's theme, you can create a truly memorable event. Many retailers now offer custom covering services, allowing you to choose the fabric, size, and design tailored to your needs.
For instance, imagine a tablecloth adorned with traditional Mexican motifs or featuring your event's name - this can serve as a striking centerpiece that captures attention. Additionally, complement your table settings with coordinating chair tie sashes from IQ Linens. Available in stain and wrinkle-resistant Basic Polyester or luxurious Duchess Satin, both options are machine washable, ensuring convenience without sacrificing style. These sashes, measuring 8 x 110 inches, are perfect for adding a touch of elegance to your decor.
Exploring local artisans or platforms like Etsy can yield handmade options that infuse a personal touch into your decor. Research shows that personalized event decor elevates guest experiences, making it a worthwhile investment for any celebration. Don't miss the opportunity to enhance your Cinco de Mayo festivities by considering a cinco de mayo tablecloth that reflects your unique style and theme.
Source and Purchase Your Tablecloth Efficiently
Selecting the ideal tablecloth is just the beginning; sourcing it effectively is crucial. Specialized retailers like IQ Linens provide an extensive selection of high-quality, customizable linens tailored for various occasions. With options for finishing styles-such as standard merrow or cover stitch-and corner styles like rounded or square corners, IQ Linens empowers you to elevate your dining experience with personalized choices.
For those considering bulk purchases, reaching out to local rental companies or wholesalers can lead to better pricing and availability. IQ Linens offers significant savings on bulk orders, making it a smart choice for event planners. It’s essential to compare prices and evaluate shipping alternatives to ensure prompt delivery for your occasion. If customization is part of your plan, be mindful of lead times to avoid any last-minute surprises.
Moreover, there’s a growing trend towards sustainable and eco-friendly table linens. These options not only enhance the aesthetic of your gathering but also resonate with consumer preferences for environmentally responsible products. With IQ Linens, you can buy more and save, simplifying the process of finding the perfect linens for your event. Why settle for less when you can have quality and sustainability? Explore your options today!
Conclusion
Choosing the perfect tablecloth for Cinco de Mayo is not just a detail; it’s a crucial step in crafting an inviting and festive atmosphere. By thoughtfully considering the event's theme, color palette, material, size, and customization options, hosts can ensure their celebrations are visually stunning and memorable for guests.
Key elements stand out in this guide:
- Vibrant colors that embody the holiday's spirit
- The importance of selecting the right fabric based on the event type
- The necessity of precise measurements for a flawless fit
Personalizing tablecloths with unique designs adds a special touch that resonates with the occasion. Moreover, sourcing from reliable retailers streamlines the purchasing process, ensuring quality and satisfaction.
Ultimately, the right tablecloth can elevate a simple gathering into a spectacular celebration. By exploring various options and making informed choices, hosts can enhance their Cinco de Mayo festivities, ensuring every detail contributes to an unforgettable experience. Embrace this opportunity to create a vibrant and personalized atmosphere that reflects the joy and cultural richness of Cinco de Mayo. Make it a celebration that lingers in the memories of all who attend.
Frequently Asked Questions
Why is it important to establish a theme and color palette for a Cinco de Mayo celebration?
Establishing a theme and color palette is essential for setting the mood of the celebration and reflecting the festive spirit of Cinco de Mayo. A colorful tablecloth can enhance the ambiance and create a cohesive look throughout the event.
What are some popular color choices for a Cinco de Mayo celebration?
Popular color choices include bright greens, reds, yellows, and blues, which draw inspiration from the Mexican flag and traditional decorations.
How can I visualize effective color combinations for my event?
Tools like color wheels or online palettes can help visualize effective color combinations for your event.
What materials are recommended for outdoor celebrations?
For outdoor celebrations, durable options like vinyl or polyester are recommended due to their resistance to spills and ease of cleaning. Vinyl is waterproof and suitable for informal gatherings, while polyester is stain-resistant and low-maintenance.
What materials are suitable for indoor festivities?
For indoor festivities, cotton and linen are suitable choices. Cotton offers a soft, breathable feel, while linen adds a luxurious touch, ideal for formal settings.
What should I consider when choosing linen for my event?
When choosing linen, consider the type of gathering and the required maintenance. Linen requires more care to maintain its pristine condition compared to cotton.
How can I ensure my tablecloth fits perfectly?
To ensure a perfect fit, it's crucial to measure your surface accurately. This step is vital for achieving the right drape and overall aesthetic.
What options does IQ Linens offer for table coverings?
IQ Linens offers an extensive selection of high-quality fabrics, including budget-friendly options like burlap linen, which can be customized for both purchase and rental.
