5 Steps to Choose the Perfect Blue Outdoor Tablecloth
Introduction
Selecting the right outdoor tablecloth can elevate an ordinary gathering into an extraordinary event. Yet, many overlook the nuances that make this choice critical. A blue outdoor tablecloth not only sets the tone but also complements the overall theme and atmosphere of an occasion, offering both aesthetic appeal and practicality.
However, with countless options available, how can you ensure that your selection aligns perfectly with your vision while standing up to outdoor conditions? This guide navigates through essential steps to help you choose the perfect blue tablecloth, ensuring your next event is both beautiful and memorable.
Research shows that the right linens can significantly enhance the ambiance of your gathering. Industry standards suggest that a well-chosen tablecloth not only protects your tables but also adds a layer of sophistication.
So, let’s explore how to make an informed decision that reflects your style and meets your practical needs.
Define Your Event's Theme and Color Palette
Start by clarifying the purpose of your event-whether it’s a casual picnic, a formal wedding, or a lively outdoor party. This understanding is essential for selecting a color palette that embodies the desired mood. For a blue outdoor tablecloth, consider using complementary hues like white, yellow, or green to enhance visual impact. Utilizing hue samples or digital tools can significantly assist in visualizing how various shades of blue interact with your chosen palette. This foundational step is crucial, as it informs your subsequent decor and table setting choices, ensuring a cohesive and harmonious aesthetic throughout the occasion.
Research shows that well-chosen color schemes can greatly enhance guest experiences, making it vital to invest time in this initial planning phase. Investing in high-quality table linens from IQ Linens not only elevates the visual appeal but also makes financial sense. With each use, your cost per occasion decreases, allowing you to create a beautiful and functional collection that pays off over time. Furthermore, IQ Linens offers customizable options, enabling you to select the fabric, hue, size, and finish, such as a blue outdoor tablecloth, that align with your style-without the constraints of rentals.
Be prepared with contingency options to modify your palette if necessary, and consider seasonal themes that can guide your selections, ensuring they resonate with the overall atmosphere of your event. Don’t overlook IQ Linens’ diverse selection of premium cloth napkins, available in various colors and materials, to complete your table setting.

Select the Right Fabric for Outdoor Conditions
When selecting a fabric for your blue outdoor tablecloth, it’s essential to prioritize options like polyester and vinyl. These materials are renowned for their durability and resistance to fading and moisture. IQ Linens offers a variety of high-quality polyester coverings that are not only budget-friendly but also stain-resistant and easy to maintain. This makes them a sensible choice for high-traffic events.
Expert party planner Gabrielle Clarke emphasizes that blue outdoor tablecloths must be more durable than their indoor counterparts due to exposure to the elements. Unlike natural textiles such as cotton or linen, which can absorb water and become cumbersome when wet, synthetic materials like polyester and vinyl are engineered to withstand outdoor conditions. To ensure they can endure the elements, look for fabrics specifically labeled as outdoor-friendly, like a blue outdoor tablecloth.
Additionally, consider the texture and weight of the material; heavier fabrics are less likely to be displaced by wind, making them ideal for outdoor settings. Vinyl tablecloths, in particular, provide excellent water resistance, safeguarding tables from spills and maintaining a clean appearance throughout your gathering.
By choosing the right material, such as a blue outdoor tablecloth from IQ Linens, you can enhance the visual appeal of your outdoor events while ensuring practicality and longevity. Don’t forget to order a swatch to see the fabric in person before making your selection. This step is crucial in ensuring you make the best choice for your event.
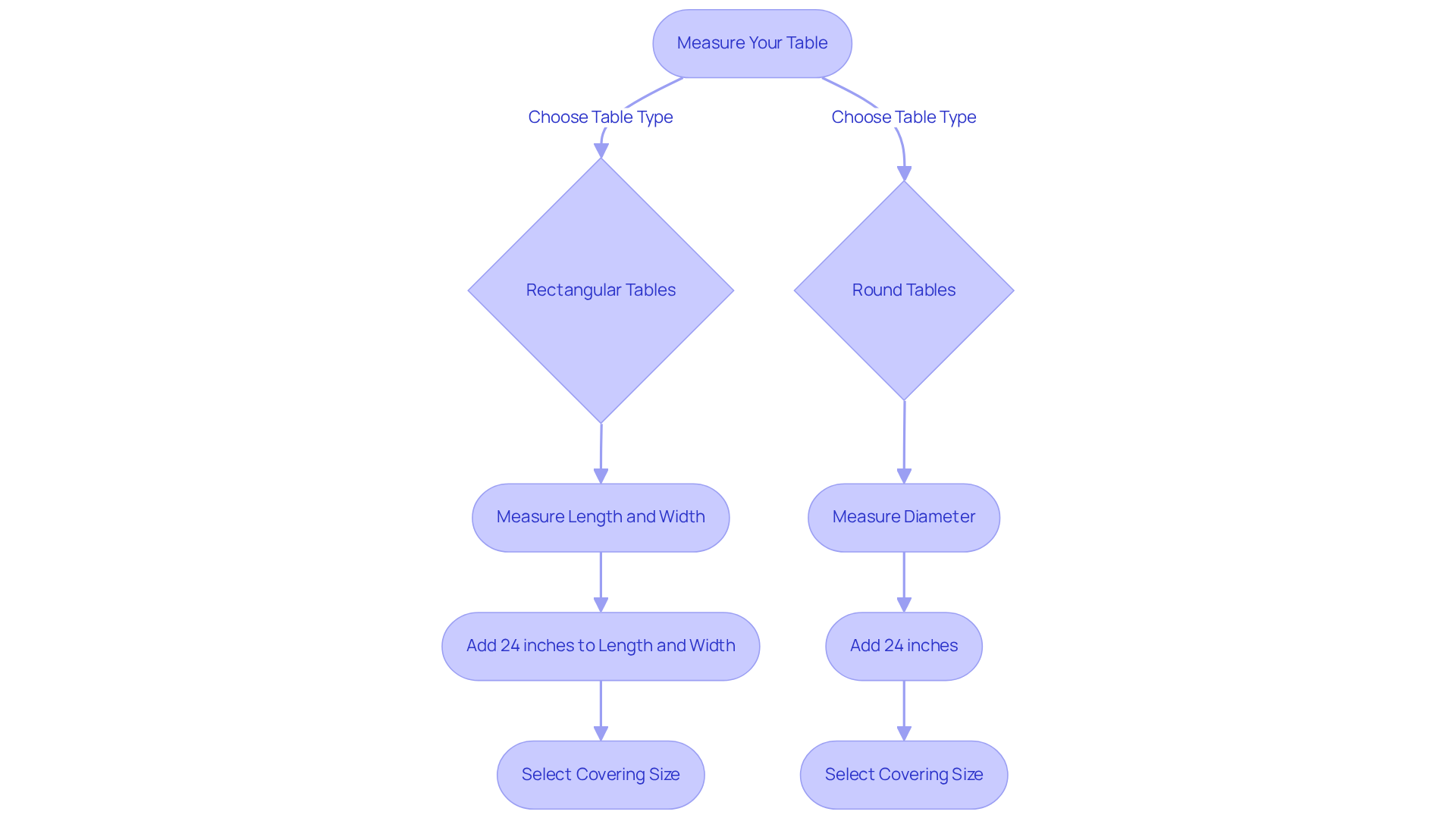
Measure Your Table and Choose the Correct Size
To accurately measure your table, start by using a tape measure to determine the length and width for rectangular tables or the diameter for round tables. For a proper fit, add at least 24 inches to each dimension to ensure a suitable drop. For instance, if your rectangular table measures 60 inches in length, seek a covering that is at least 84 inches long. This allows the fabric to hang gracefully over the edges, enhancing the overall look.
Consider the drop length based on the formality of your gathering. A longer drop of around 30 inches is typically preferred for formal occasions, while a lap-length drop of about 15 inches may suffice for casual settings. For example, a 72-inch round table would require a covering size of 120 inches for a floor-length drop, creating an elegant appearance suitable for weddings or upscale events.
Moreover, selecting a cloth size that complements your overall gathering theme is crucial for achieving a unified aesthetic. To elevate your event even further, consider matching your linens with elegant chair ties from IQ Linens. These are available in a variety of hues and two fabric choices: Basic Polyester and Duchess Satin. Not only do these sashes enhance vibrancy and texture, but they are also stain and wrinkle-resistant, ensuring your decor remains pristine throughout the event.

Explore Styles and Designs for Blue Tablecloths
When it comes to blue outdoor tablecloths, there is a vast variety of styles available, including solid colors, patterns, and textures. A blue outdoor tablecloth provides a classic and elegant look, while patterned options like stripes or floral designs inject a playful touch into your decor. Additionally, the texture of the fabric plays a crucial role; a glossy satin finish elevates a formal occasion, whereas rustic burlap is perfect for casual outdoor gatherings.
Investing in high-quality linens is not just about aesthetics; it’s a smart financial decision. Research shows that your cost per occasion decreases with each use, making it a worthwhile investment. To find inspiration and visualize how different styles will complement your overall decor, browse through samples or online galleries. Explore your options today and elevate your events with the perfect blue coverings!
Purchase or Rent from Reliable Suppliers
When selecting a blue outdoor tablecloth, it's crucial to weigh the options of buying versus renting, especially in light of your budget and future gathering needs.
- Renting often proves to be more economical for one-time events, while purchasing is advantageous for those who frequently host gatherings.
- Trustworthy suppliers like IQ Linens stand out for their premium fabrics and reliable service, making them a preferred choice among event planners.
- To ensure you choose a reputable supplier, check online reviews and seek recommendations from fellow planners.
- Additionally, don't hesitate to inquire about shipping times and return policies to avoid any last-minute surprises.
Research shows that many event planners prioritize suppliers who deliver seamless service and high-quality products. This reinforces the importance of thorough research before making a decision. By taking these steps, you can confidently select a supplier that meets your needs and enhances your events.

Conclusion
Choosing the ideal blue outdoor tablecloth is not just a detail; it’s a pivotal element that can dramatically enhance the ambiance of your event. By aligning it with your overall theme and mood, you set the stage for a memorable gathering. Consider the purpose of your event and the color palette carefully. Selecting durable fabrics and paying attention to size and style will allow you to create a visually appealing and cohesive setting that truly impresses your guests.
Throughout this article, we’ve outlined key steps to guide your selection process:
- Understanding your event's theme is crucial in defining the color palette.
- Choosing the right fabric ensures durability against outdoor elements.
- Accurate measurements are essential for achieving the perfect fit.
- Exploring various styles allows for personalization that reflects your unique taste.
- Weighing the options of purchasing versus renting from reliable suppliers ensures that your chosen tablecloth meets both budgetary and aesthetic needs.
Ultimately, investing time and effort into selecting the right blue outdoor tablecloth elevates your event's decor and enhances the overall guest experience. By applying these insights and tips, you can confidently create memorable gatherings that leave a lasting impression. Embrace the opportunity to transform your outdoor spaces with the perfect tablecloth. Watch as your events come to life with style and elegance!
Frequently Asked Questions
How do I define the theme and color palette for my event?
Start by clarifying the purpose of your event, whether it’s casual, formal, or lively. This understanding will help you select a color palette that embodies the desired mood. For example, if using a blue outdoor tablecloth, consider complementary hues like white, yellow, or green.
Why is it important to choose a color scheme for my event?
Well-chosen color schemes can greatly enhance guest experiences, making it vital to invest time in this initial planning phase. A cohesive color palette informs your decor and table setting choices, ensuring a harmonious aesthetic throughout the occasion.
What are the benefits of using high-quality table linens from IQ Linens?
High-quality table linens elevate visual appeal and make financial sense over time, as the cost per occasion decreases with each use. IQ Linens also offers customizable options for fabric, hue, size, and finish.
What should I consider when selecting fabric for outdoor tablecloths?
Prioritize durable materials like polyester and vinyl, which resist fading and moisture. These fabrics are engineered for outdoor conditions and are more suitable than natural textiles like cotton or linen, which can absorb water.
What expert advice is there regarding outdoor tablecloths?
Expert party planner Gabrielle Clarke emphasizes that outdoor tablecloths must be more durable due to exposure to the elements. Synthetic materials like polyester and vinyl are recommended for their durability and ease of maintenance.
How can I ensure my outdoor tablecloth stays in place during windy conditions?
Consider the texture and weight of the material; heavier fabrics are less likely to be displaced by wind. Vinyl tablecloths are particularly effective as they provide excellent water resistance and maintain a clean appearance.
Should I order a fabric swatch before making a selection?
Yes, ordering a swatch is crucial to see the fabric in person and ensure you make the best choice for your event.
List of Sources
- Define Your Event's Theme and Color Palette
- How to Choose the Right Color Scheme for Your Event (https://tippytoad.com/blogs/news/how-to-choose-the-right-color-scheme-for-your-event?srsltid=AfmBOorPwCvqdPKwtaIDPKvRqvrAkdu_CvVEd_NK1PwX9TAsGCnVLVG9)
- The Most Complete Color Guide for Event Decoration (https://crimons.com/en/producto/la-guia-de-colores-mas-completa-para-decoracion-de-eventos-tendencias-paletas-y-consejos-de-expertos)
- The Impact of Color Psychology on Event Design (https://enforms.co/blog/impact-of-color-psychology-on-event-design)
- Color Palettes to Transform Events in 2025 (https://cresthollow.com/post/color-palettes-to-transform-your-events-in-2025)
- How Color Psychology Shapes Event Design and Guest Experience (https://theeventfactor.com/the-impact-of-color-psychology-on-event-design)
- Select the Right Fabric for Outdoor Conditions
- Customizable Tablecloths: 3 Reliable Fabrics for Outdoor Events (https://mvpvisuals.com/blogs/resources/customizable-tablecloths-3-reliable-fabrics-for-outdoor-events?srsltid=AfmBOoqMxadG5pmqPbiEk5H4rNXTV5YLvWe9zNtrKOZdPlHyBUxbMgNF)
- Which Material is Best for a Dining Table Cover? (https://qualityimprint.com/blogs/promotional-product-ideas/which-material-is-best-for-a-dining-table-cover?srsltid=AfmBOoo6Qeug-Da2zTEZDekJI3zxtZ0a-pxvn9EDibakJSBEX2mQRsb3)
- Our Favorite Outdoor Tablecloths Are an Effortless Way to Make Dining Al Fresco Feel Extra-Special (https://foodandwine.com/best-outdoor-tablecloths-7255778)
- What’s the Best Fabric for Tablecloths? | eFavormart (https://efavormart.com/blogs/home/an-expert-guide-on-the-best-fabric-for-tablecloths?srsltid=AfmBOopgzG3zAa-GWOmsElVS1K1J3MeCZxsfaRdtMUlFPv6WP2PEAjJO)
- Picnic Tablecloth Size (The Ideal Dimensions & Materials) (https://thernoony.store/blogs/news/picnic-tablecloth-size-the-ideal-dimensions-materials)
- Measure Your Table and Choose the Correct Size
- Let’s Talk Linens: The Ultimate Guide to Table Linen Sizes (https://partyrentalltdblog.com/lets-talk-linens-the-ultimate-guide-to-table-linen-sizes)
- Tablecloth Size Guide: Perfecting Your Event from Casual to Elegant (https://5familyranch.com/post/the-ultimate-5-family-ranch-guide-to-tablecloth-sizes-perfecting-your-event-s-look-from-casual-to-e)
- Table Linen & Tablecloth Sizing Chart + Guide | Lola Valentina (https://lolavalentina.com/tablecloth-sizing-chart-event-guide)
- How to Size a Tablecloth Correctly (https://lenox.com/blogs/buying-guide/how-to-size-a-tablecloth)
- Event Table Sizes & Capacities: A Complete Guide (https://tripleseat.com/blog/event-table-sizes-capacities-a-complete-guide)
- Purchase or Rent from Reliable Suppliers
- How Much Do Table Linens Cost to Rent? Comparing Costs with Buying - Reventals Event Rentals (https://reventals.com/blog/rent-buy-linens-event)
- Renting vs. Buying Tablecloth and Linens: What's Best? (https://cvlinens.com/blogs/styling-tips/renting-buying-tablecloths-linens-comparison?srsltid=AfmBOoqi9mAWEJuVjPSK-n874uYAu-0jL32oIs-DNfDkEDmlVi7cn_w-)
- Linen Rental vs. Buying | ASAP Linen (https://asaplinen.com/linen-rental-vs-buying-saves-more?srsltid=AfmBOoq6LIC7OyM0JVR92QcQgNByyZJ5t610mRo18inDGiJ6Ylu06681)
- Why Choosing to Rent Wedding Table Linens is Better Than Buying (https://reveriesocial.com/articles/why-choosing-to-rent-wedding-table-linens-is-better-than-buying)